The Custom CRM solution allows companies to take advantage of the Contact Center AI Platform (CCAI Platform) Portal when using a CRM that is not a current standard integration with CCAI Platform. Custom CRM configuration works when using a homegrown CRM or any non-standard CRM.
Agents handle calls and chats, and supervisors can monitor and pull reports using the CCAI Platform portal. All details about the call or chat session are stored in a session metadata file. This file can contain 20+ data points, including session information, transfers, handle duration, participants, diagnostic information, and much more. The session metadata file can be parsed and used for post-session analysis and tracking.
Session metadata and consumer-uploaded media files are pushed to an external storage service and agents are able to see consumer-uploaded media files directly in the agent adapter during the session.
A custom CRM solution is implemented with a combination of the following components. Some components may or may not apply to your configuration:
Generating the session metadata file for each call and chat session
Pushing metadata and media files to an external storage service
Generic API integration
Custom lookup URL
CRM record update by email
Account or case lookup from the agent adapter
Prerequisites
In order to use the Custom CRM feature, you must first set up external storage. Refer to External storage for custom CRM solutions for more information.
Session metadata
The session metadata file contains detailed information about the session. This is sent 15 mins after the session has completed. Refer to Session Metadata File for more information.
Custom CRM interaction and integration methods
| Generic API | Custom URL | |
|---|---|---|
| Account lookup | Yes | Yes |
| Case lookup | Yes | |
| Case update | Yes | No |
Generic API
The Generic API integration method provides the ability to use the API of your Custom CRM to establish a two-way connection with CCAI Platform. This seamless method feels the same as the out of the box CRM integration experience. The Agent does not have to take an action to create a CRM record for call or chat sessions and depending on the unique API configuration. It can enable a seamless record lookup and record update.
Custom URL
The Custom Link option allows your agents to interact with your CRM by utilizing a custom link created for each session. Unlike the standard CRM integration and the Generic API experience, the Agent needs to take action for a CRM record to be created. In some cases this might be just launching a tab with the custom link from the session, and in other cases the Agent may need to manually create the record.
Custom lookup URL details and configuration
The basic functionality of the URL is to perform a CRM lookup, but depending on your CRM, more complex processes can be triggered based on the custom URL content. The URL for the custom CRM can be configured with variables containing session information and is accessible in the agent adapter during the session. Once the URL is accessed, it will trigger the custom CRM to perform a lookup. This CRM lookup is how agents can make use of a "ticket pop" for the active call or chat session. The custom link process solely relies upon the custom CRM's ability to process this link and modify or rewrite it if necessary.
The externally stored session metadata, call recordings, and other files won't be tied back to the CRM record unless the Email update method listed is also leveraged.
In this configuration, the Agent will log into the CCAI Platform Portal and log into their CRM on separate tabs. Calls and chats will be handled on the CCAI Platform tab, and ticket details will be accessed on a CRM tab.
For this configuration to work:
The Agent must be logged in to their CRM in their browser
The Agent must be logged into the CCAI Platform Portal in their browser
The custom lookup URL must be pre-configured
Your CRM needs to handle the custom URL to display relevant CRM record
Custom lookup URL behavior
CCAI Platform will only include parameters in the URL that are not empty.
CCAI Platform does not store the generated URL containing ANI/UID/Email in the CCAI Platform database once the session is finished.
Custom lookup URL configuration
Due to varying unique identifiers and CRM capabilities and behaviors, you will need to create 2 different URLs -- one for IVR/PSTN/SMS sessions and one for web and mobile SDK sessions. IVR/PSTN/SMS sessions will use ANI as the unique identifier whereas web and mobile SDK will likely use CUID and Email.
The following variables can be used to configure a lookup URL:
| Variable | Values |
|---|---|
{CUSTOMER_PHONE_NUMBER} |
The end-user's phone number |
{ANI} |
The end-user's phone number. Retained for backward compatibility. |
{CUID} |
Custom user ID |
{EMAIL} |
End-user email |
{MENU_PATH} |
The complete queue menu path. For example, "Orders/Order confirmation/Order info". |
{MENU_ID} |
Menu ID |
{CHANNEL} |
The session channel. Possible values:
|
{TYPE} |
The session type. Possible values for calls:
Possible values for chats:
|
{SUPPORT_PHONE_NUMBER} |
The support center phone number the end-user calls. |
{OUTBOUND_NUMBER} |
The phone number that an agent uses for an outbound call. |
{SESSION_ID} |
The session ID. Possible values:
|
{CUSTOM_AGENT_ID} |
The optional agent ID field in the user object. The agent
ID can't be obtained until after the session is established and an agent
is assigned. For this reason, configure your instance to delay call or
chat record creation to allow time for this variable to be defined. You
can delay call or chat record creation at Settings >
Operation Management > CRM Record Creation Details. For
more information, see CRM
record creation details. |
CCAI Platform portal configuration
Sign in to the CCAI Platform portal using an account with Admin role assigned.
Go to Settings > Developer Settings.
In the CRM section, select Custom CRM.
Under CRM lookup, enter your custom URLs.
Select the Phone Number Format to be used in CRM requests.
Click Save Changes.
If you have not already done so, configure your external storage service. For more information, see External Storage.
CRM record update by email
In configurations like the custom lookup URL, once a session has been completed, the session metadata needs to be updated in the CRM. With this feature, CCAI Platform can automatically send session data using email. Approximately 15 minutes after as a session ends, an email is sent to a configured location and the email content is used to update a record in your CRM. This feature can be configured globally and per-queue. Once the email is received, your CRM may be configured to update or create a new CRM record for the session.
Email details
Sent from no-reply@ccaiplatform.com
Contains:
Subject line
Body with the session metadata in JSON syntax
Attachment in TXT format with chat transcript when applicable
The CCAI Platform will wait for 15 minutes after the session ends, then send the email.
Emails are sent for successfully finished sessions only. It is not sent for failed or abandoned sessions.
Global configuration
Sign in to the CCAI Platform portal using an account with Admin role assigned.
Go to Settings > Developer Settings.
In the CRM section ensure Custom CRM is selected.
Enable Send session outcome via Email.
Enter an email address where you would like the email to be sent.
Click Save Changes.
Per-queue configuration
Sign in to the CCAI Platform portal using an account with Admin role assigned.
Go to Settings > Queue and select any sub-queue.
Enable Send session outcome via Email.
Enter an email address where you would like the email to be sent.

Click Save Custom CRM setting.
Settings inheritance and overriding
| Settings | Behavior |
|---|---|
| Global = NOT enabled Queue = NOT enabled |
Don't send for all queues. |
| Global = NOT enabled Queue = Enabled |
The queue setting (i.e., on/off state) overrides the global setting. Email is sent from a given queue to an email address defined in the queue setting. |
| Global = Enabled Queue = NOT enabled |
The queue setting (email address, on/off state) inherits the global setting. Email is sent from a given queue to an email address defined in the global setting. |
| Global = Enabled Queue = Enabled |
The queue setting (email address) overrides the global setting. Email is sent from a given queue to an email address defined in the queue setting. If the email address is empty, then email is not sent. |
Agent experience
CRM record lookup
Sign in to the CCAI Platform portal using an account with the Agent role assigned.
Open the call or chat adapter.
Use the Open in new browser window button to trigger the lookup.
Use the Copy link button to copy the lookup URL to clipboard.

External storage for custom CRM solutions
External Storage for Custom Solutions enables the use of an external storage service to store and retrieve CCAI Platform session metadata, call recordings, chat transcripts, and consumer-uploaded media files. The files are stored outside of a CRM.
In order to configure External Storage, you must have:
A valid CCAI Platform account with Admin and Agent role assigned for configuration and testing
An external storage service
Folder structure
The following folder structure will be organized in your external storage in Folder Path:
ujet-chat-transcripts
ujet-media
ujet-metadata
ujet-voice-recordings
ujet-voicemails
File formats and naming conventions
The following file types can be pushed to the external storage service. Files are encrypted during transit using HTTPS:
| File | Name |
|---|---|
| Call recordings | - call-{id}.mp3 - call-{id}.wav |
| Media files | - call-{id}-photo-{photo-id}.jpg - call-{id}-video-{video-id}.mp4 - chat-{id}-photo-{photo-id}.jpg - chat-{id}-video-{video-id}.mp4 |
| Chat transcripts | - chat-{id}.txt |
| Session metadata | - call-{id}.json - chat-{id}.json |
Agent and supervisor experience
During the call or chat session, photos and videos uploaded by the consumer using smart actions are displayed in the agent adapter.
If you are using the custom URL CRM interaction combined with the session metadata file email update method, agents and supervisors can access session information using your external server.
Configuring the external storage service
Complete these steps to configure your external storage:
Sign in to the CCAI Platform portal using an account with the Admin role assigned.
Go to Settings > Developer Settings.
On the Developer Settings page, navigate to the External Storage section.
Enable information storage outside CRM servers by toggling the switch to On, then select the types of files to be stored.
In the Server Setup section, select your storage type and complete the setup steps: SFTP server, Google Cloud bucket.
SFTP server
Enter the SFTP Host (URL or IP address.)
Enter the Port number.
Enter the SFTP Login User ID.
If the SFTP server requires a password for authentication, enter it in the Password field.
If the SFTP server requires a private key for authentication, select the SSH Private Key checkbox.
Enter (copy & paste) the SSH Private Key.
Enter the private key Passphrase. If the session information should be stored in a specific folder on the SFTP server, select the Folder Path checkbox and enter the SFTP folder path.
Click Save Changes.
Cloud Storage
Enter the destination Google Cloud Bucket Name.
Enter Google Cloud Client ID.
Enter the Google Cloud Client Secret.
If the session information should be stored in a specific folder in the Google Cloud bucket, select the Folder Path checkbox and enter the Google Cloud folder path.
Click Link & Save.
Testing the external storage configuration
For CRMs with existing standard integration:
Sign in to your CRM.
Sign in to CCAI Platform within the CRM using CCAI Platform credentials with an Agent role assigned.
Place a call or chat. The CRM record that is associated with the session is displayed.
When the session is finished, the transcript file should be uploaded within seconds.
Navigate to the external server storage folder directly and verify the file is available.
Sending session files to the CRM
When External Storage is enabled, the CRM Storage and External Storage URLs developer settings provides the ability to send session files and decide which source to use to display files in the agent adapter.
To view these settings External Storage must be enabled at Settings > Developer Settings > External Storage. Toggle the Enable information storage outside CRM servers to On.
CRM storage
Go to Settings > Developer Settings > External Storage > CRM Storage.
Check the box beside Also send session files to the CRM to send session files such as call recordings or chat transcripts to your CRM and to the configured external storage.
Click Save Changes.
If the checkbox is checked, then the recordings will be stored in both the CRM and the external storage.
External storage URLs
The External Storage URL is used in two places:
The agent adapter.
Reporting: displays the media URL in the report as well as in the menus such as Settings, Calls, Completed.
Go to Settings > Developer Settings > External Storage > External Storage URLs
Select the source CRM URLs or External Storage URLs to display files in the agent adapter.
Click Save Changes.
CRM storage
If the checkbox for CRM storage is unchecked, the recordings will be stored only in the external storage and a link to the CRM will be used.
If the checkbox is checked, then the recordings will be stored in both the CRM and the external storage.
External storage URLs
The URL is used in two places:
One is showing the media in the CCAI Platform adapter. The external storage or CRM.
The other one is in the report. We reveal the media URL in the reports as well as in the menus such as Settings, Calls, Completed.
Display custom CRM in CCAI Platform portal
When using the custom CRM integration with your own custom-built CRM, you can load your CRM on a dedicated page within the CCAI Platform Portal. Once enabled, the CRM tab in the CCAI Platform Portal loads and displays your custom-built CRM page. This can be configured in Developer Settings > CRM.
This capability allows agents to handle live support sessions using the CCAI Platform call and chat adapters while also working in your custom CRM. This includes reviewing automatically popped open account and record details and session specific files and data passed in from your mobile app or by consumers, all using the CCAI Platform portal.
Configure a custom CRM page
To configure a custom CRM page, follow these steps:
In the CCAI Platform portal, click Settings > Developer Settings. If you don't see the Settings menu, click Menu.
In the CRM pane, click Custom CRM.
Click the Display CRM in CCAI Platform portal toggle to the on position.
Under Display URL, enter the URL for your custom CRM page, and then click Save.
Open custom URL screen pop
Use Open Custom URL to bring up a custom URL screen pop when a contact isn't found in the system. Create a CRM record with a temporary account ID, and trigger a custom link with parameters based on the queue level configuration.
Enable screen pop on a per queue basis
Go to Settings > Queue > IVR, click a queue to edit.
Go to Open Custom URL in the panel.
Enter a URL to bring up a screen pop.
Include the variable parameters {ACCOUNT_ID} and {PHONE_NUMBER} into the URL.
An example is provided.
- Click Save.
Custom CRM generic API integration
The generic API integration method provides the ability to use the API of your CRM to establish a two-way connection with CCAI Platform. This seamless method has the same feel as the out-of-the-box CRM integration experience.
The Agent does not have to take any action to create a CRM record for call or chat sessions. Depending on the unique API configuration, it can enable a seamless record lookup and record update.
Terminology
Term |
Description |
Account |
It is used to refer to the Account/Contact/Customer/Lead entity in the CRM. Your CRM may have another name for this entity. Accounts contain Records. |
Record |
It is used to refer to the Case/Ticket/Conversation/Incident entity in the CRM. Your CRM may have another name for this entity. Records belong to Accounts. |
Comment |
It is used to refer to the Comment/Note entity in the CRM. Your CRM may have another name for this entity. Comments belong to Records. |
API settings
This section outlines the settings specific to the custom CRM API settings.
Authentication method
CCAI Platform supports three authentication methods for your CRM:
Basic authentication: Configure authentication credentials that include Username and password.
Custom header: Configure custom header key-value pairs: Field Key and Field Value. Enter as many pairs as you need.
OAuth: CCAI Platform supports the industry-standard protocol for authorization OAuth 2.0. Specify OAuth information if you need to enable the "Include the Redirect URL as part of the Authorization URL and Token URL" option.
Configure the following values:
Authorization URL (required)
Token URL (required)
Client ID (required)
Client Secret (required)
Scope
State
Access Type
Phone number format
Select the Phone Number Format to be used in CRM requests:
Automatic: Create: +1 222 333 4444, Search: *222*333*4444
E.164: +12223334444
US Local: 2223334444
US local standard: (111) 222-3333
International: +1 222 333 4444
API request timeout
Configure the API Request Timeout from 1-10 seconds using the drop-down. This timeout will be applied to all endpoints you configure.
CRM lookup URLs
Specify lookup URLs that will be used to point an Agent to the current account and record.
Enter lookup URLs as they appear in your CRM when you have an account or record page opened in your browser.
You can also use CRM lookup URLs with the web SDK and mobile SDKs. You can configure the SDKs to look up CRM account and record information to display in the agent adapter. For a complete list of CRM lookup URLs, see Request URL parameters.
Account lookup URL
Use the {ACCOUNT_ID} variable to insert the actual account ID.
Example:
https://www.example.com/contact/{ACCOUNT_ID}
Record lookup URL
Use the {RECORD_ID} variable to insert the actual record ID.
Example:
https://www.example.com/record/{RECORD_ID}
API endpoints
This is the most important configuration for Generic API.
To make account lookup available to your agents, you have to configure the Find an account and Create an account endpoints.
Additionally, you can set up Find a record and Create a record endpoints to enable record lookup or creation to your agents. Account setup from the previous step is required for this.
Finally, if you enter Update a record, Upload a file, and Comment endpoints, it will enable record updates. Record setup from the previous step is required for this.
Endpoint configuration
Configure the following settings:
Request URL: API endpoint URL.
Choose the request method from POST, GET, PUT, or PATCH.
Specify the request Parameters. You can use the CCAI Platform defined variables to pass the required information (see the table below). Also, you can enter plain text or numbers as parameters' values. You can add as many parameters as you need.
If the endpoint is POST/PUT/PATCH, CCAI Platform offers more fine-tuned controls on how the request is built. Choose Request Data Format from Property or Container. It specifies the format of the request JSON.
Property. This indicates that the request object is a basic property map when CCAI Platform builds the request body from parameters.
Container. This indicates the request object data to be sent needs to be nested within a structure. Choose Container Type from Map or Array. Enter Container Name. It is used as the parent object name when building the request body from parameters.
Example: Map: { container_name : { ...parameters } }
Example: Array: {container_name : [ { ...parameters } ] }
Enter Response Data Location. It is used to locate the target response object in the JSON response.
Request URL Parameters
| Parameter | Variable | Comment |
|---|---|---|
| Agent ID | {AGENT_ID} |
The internal agent ID. |
| Agent Custom ID | {AGENT_CUSTOM_ID} |
Optional field from the user's profile. |
| Agent Email | {AGENT_EMAIL} |
The answering agent's email if applicable. |
| Name of end-user | {NAME} |
|
| End user first name | {FIRST_NAME} |
Taken from Name |
| End user last name | {LAST_NAME} |
Taken from Name, defaults to -- if missing. |
| External ID | {UJET_ID} |
CCAI Platform end-user ID |
{EMAIL} |
||
| Call Type/Session Type | {SESSION_TYPE} |
|
| End user phone number | {PHONE_NUMBER} |
Formatted using setting choice |
| Call ID | {Call_ID} |
CCAI Platform call ID. |
| Chat ID | {Chat_ID} |
CCAI Platform chat ID. |
| Language | {LANG} |
|
| Custom UID | {CUSTOM_USER_ID} |
For Mobile: this is the left-hand side of the email. For example, test.user3 from test.user3@test.co |
| Account ID | {ACCOUNT_ID} |
Found by calling Find/Create contact endpoint. |
| Record ID | {RECORD_ID} |
Found by calling Find/Create record endpoint. |
| Session ID | {SESSION_ID} |
CCAI Platform session ID |
| Menu path | {MENU_PATH} |
|
| Outbound phone number | {OUTBOUND_PHONE_NUMBER} |
Formatted using setting choice |
| Queue name | {QUEUE_NAME} |
|
| Queue ID | {QUEUE_ID} |
The internal queue ID. |
| SDK Name | {SDK_NAME} |
End-user name as indicated in the Web SDK or the Mobile SDK. |
| SDK Email | {SDK_EMAIL} | End-user email address as indicated in the Web SDK or the Mobile SDK. |
| SDK Phone | {SDK_PHONE} | End-user phone number as indicated in the Web SDK or the Mobile SDK. |
| SDK Identifier | {SDK_IDENTIFIER} |
Identifies a Web or Mobile SDK end-user or account. Don't include PII in this property. When creating an account, this identifier is required in the request. |
| SmartAction session id | {SMART_ACTION_SESSION_ID} |
|
| SmartAction: verification | (Coming soon) | |
| SmartAction: text input | (Coming soon) | |
| Rating | {RATING} |
Only available if a user left it |
| Feedback message | {FEEDBACK} |
Only available if a user left it |
| Call duration | {CALL_DURATION} |
In mm:ss |
| Hold time | {HOLD_TIME} |
In mm:ss |
| Wait time | {WAIT_TIME} |
In mm:ss |
| After call work duration | (Coming soon) | |
| Device Type | {DEVICE_TYPE} |
|
| Disconnected By | {DISCONNECTED_BY} |
|
| Channel | {CHANNEL} |
|
| Record Subject | {TICKET_SUBJECT} |
Used as record title |
| Record Description | {TICKET_DESCRIPTION} |
|
| Record Description HTML | {TICKET_DESCRIPTION_HTML} |
Same as description just formatted for html |
| Comment Body | {COMMENT_BODY} |
Only available in add comment situation (save rating, end call/chat, call/chat started) |
| File Data | {FILE_DATA} |
Only available in the upload file endpoint, but contains the base64 or data for multipart form. |
Request URL parameter functions
Functions are provided to help with dynamic CCAI Platform variables. These functions are only available for use in the Request Parameter section of the endpoint settings.
The resulting value created from a function will be a string. If no values are returned from the function, the parameter is removed from the parameters list in the request before execution.
| Function | Function Syntax | Description |
|---|---|---|
| Default Value | =DEFAULT_VALUE(val1, val2) |
Value will use val1 unless null or empty, and default
back to val2. |
Concatenation Or | =CONCAT_OR(val1, val2,
val3) | Concatenation of multiple values with
or. Example: 'val1 or val2 or val3' |
Concatenation And | =CONCAT_AND(val1, val2,
val3) | Concatenation of multiple values with
and. Example: 'val1 and val2 and val3' |
Examples
The following a some examples of use of the request URL parameter function.
Default
The following example uses DEFAULT_VALUE in the Create a Record Endpoint.
The key and value for agent setup use the default function to have a fallback in
case of an empty value for an agent email. Agent email may be empty on record
creation for a few reasons: a customer may have ended the IVR call before an
assigned agent answers the incoming call, or in the case of chats, a record will
be created before an agent answers. In this way, required parameters might be
defaulted to safe values until later updates or set in cases of abandoned calls.

Concatenation
The following example uses CONCAT_OR in the Find an Account by Query
endpoint. This example is specific to Zoho CRM, but shows how CONCAT_OR can be
used. CONCAT_AND follows the same rules instead connecting values with and
instead of or. Refer to the following cases for values present in the endpoint
at the time of execution and the resulting value passed as the request
parameter.

| Keys present | Resulting value |
|---|---|
ACCOUNT_ID |
(Id:equals:<uuid>) |
ACCOUNT_ID, EMAIL |
(Id:equals:<uuid>) or (Email:equals:kim@example) |
PHONE_NUMBER, EMAIL |
(Phone:equals:+12223334444) or (Email:equals:kim@example) |
API account
The API account endpoints support the integration with accounts in the CRM.
Calls to endpoints that return a 400 error retry. Calls that return other errors don't retry. Retries continue for a week, decreasing with an exponential ramp down. For information about API flows, see Custom CRM generic API: Flows.
Find an account by query endpoint (formerly find an account endpoint)
This endpoint is used to find an account by phone number, email, or internal CRM ID. This is the default endpoint used for finding an account.
Example response:
{
"id": 123,
"name": "Kim",
"phone": "11234567890",
"email": "Kim@agents.co"
}
Find an account by ID endpoint
This endpoint is used to find an account by ID. Generally, this ID will be part of the URL. URL validation will also account for if the URL is not formed with the ID, then this endpoint won't be used. This will follow REST standards. If a 404 is returned on failed lookup, find by query will be next.
Example response:
{
"id": 123,
"name": "Kim",
"phone": "11234567890",
"email": "Kim@agents.co"
}
Create an account endpoint
This endpoint is used to create an account if we haven't found one. Most CRMs require records to be attached to accounts. To create a unified flow, we enforce this requirement for all CRMs.
API record
The API record endpoints provide the ability to integrate with records or cases in your CRM.
Find a record by query (formerly find a record endpoint)
This endpoint is used to find a record by a criteria. Generally, this is used to find associated records to an account. If the CCAI Platform is configured to re-use existing records, then the found record will be used. This is the default endpoint used for finding a record.
Example response:
{
"id": 456,
"subject": "Record title",
"status": "open", // enumerated status open/closed, or 1,2,3
"contactId": 123, // contact attached to ticket
"phone": "11234567890", // contact phone
}
Create a record endpoint
This endpoint is used to create a record. A new record is created if a record is not found from the Find a record request or if CCAI Platform is configured not to re-use existing records.
Example request:
{
"id": 123,
"subject": "Record title",
"description": "A longer description of the record, can be formatted in html",
"phone": "11234567890", // can be saved in multiple formats
"contactId": 123,
"sourceType": "PHONE", // PHONE/CHAT
"menu": "queue1",
"direction": "outgoing",
"rating": 5, // 1-5 scale
"feedback": "the agent was great!" // description of rating
}
Update a record endpoint
This endpoint is used to update a record. It updates the record's title and description. This endpoint also optionally works to update the record according to CCAI Platform events, such as save CSAT rating, call or chat finish events, selected queues, verifying users, and others.
Upload a file endpoint
This endpoint is used to upload an attachment.
Choose the Type for your upload endpoint
Base64 encoded form
Multipart form
Select which files to attach
Call recordings
Chat transcripts
Voicemails
Photos
Videos
Session metadata file
Choose Attachment Type from ID and Attachment URL. It specifies the format of the response JSON.
ID
Attachment ID. Enter the location of a parameter in JSON response for attachment's ID. This will be available for attachment builder URL as {ATTACHMENT_ID}.
Attachment Builder URL. Enter URL to download the file attachment. RECORD_ID and ATTACHMENT_ID are available variables.
Example:
https://www.example.com/Accounts/{RECORD_ID}/Attachments/{ATTACHMENT_ID}Attachment URL
Enter the location of a parameter in JSON response for the file download URL.
Select the Add comment to CRM record checkbox if you want CCAI Platform to leave a comment to a record when a file was uploaded. The Text Format setting from the Comment endpoint will be respected for these comments.
The following example is a multipart form example using POST/PUT/PATCH:
{
"file": <file data>
"id": 123, // optional, this can also just be part of the URL;
// for example https://example-customer.com/upload/record/{RECORD_ID}
}
Example response:
Example A: A download URL exists
{
"id": 123,
"url": "https://some-hosted-url.com"
}
Example B
In this case a download URL does not exist but there is a download attachment
endpoint that uses this ID. For example,
https://www.customer-api.com/record/{RECORD_ID}/Attachments/{ATTACHMENT_ID}.
{
"id": 123
}
Comment endpoint
This endpoint is used to add a comment to a record. If the endpoint is configured, the CCAI Platform Platform will add comments to records with the events:
call or chat start
call or chat end
CSAT rating and comment
custom data package
transfer comments
disposition code and notes
survey questions and answers
Choose Text Format for comments. If the Convert text to HTML checkbox is checked, the text will be in HTML format or plain text otherwise.
Example request, POST/PUT/PATCH:
{
"comment": "Some text",
// string can also be formatted on ujet side as html
"id": 123,
// optional, this can also just be part of the URL;
// for example https://example-customer.com/comment/record/{RECORD_ID}
}
Custom CRM generic API: Flows
This section provides flow charts for the custom CRM generic API flows.
Basic flow charts

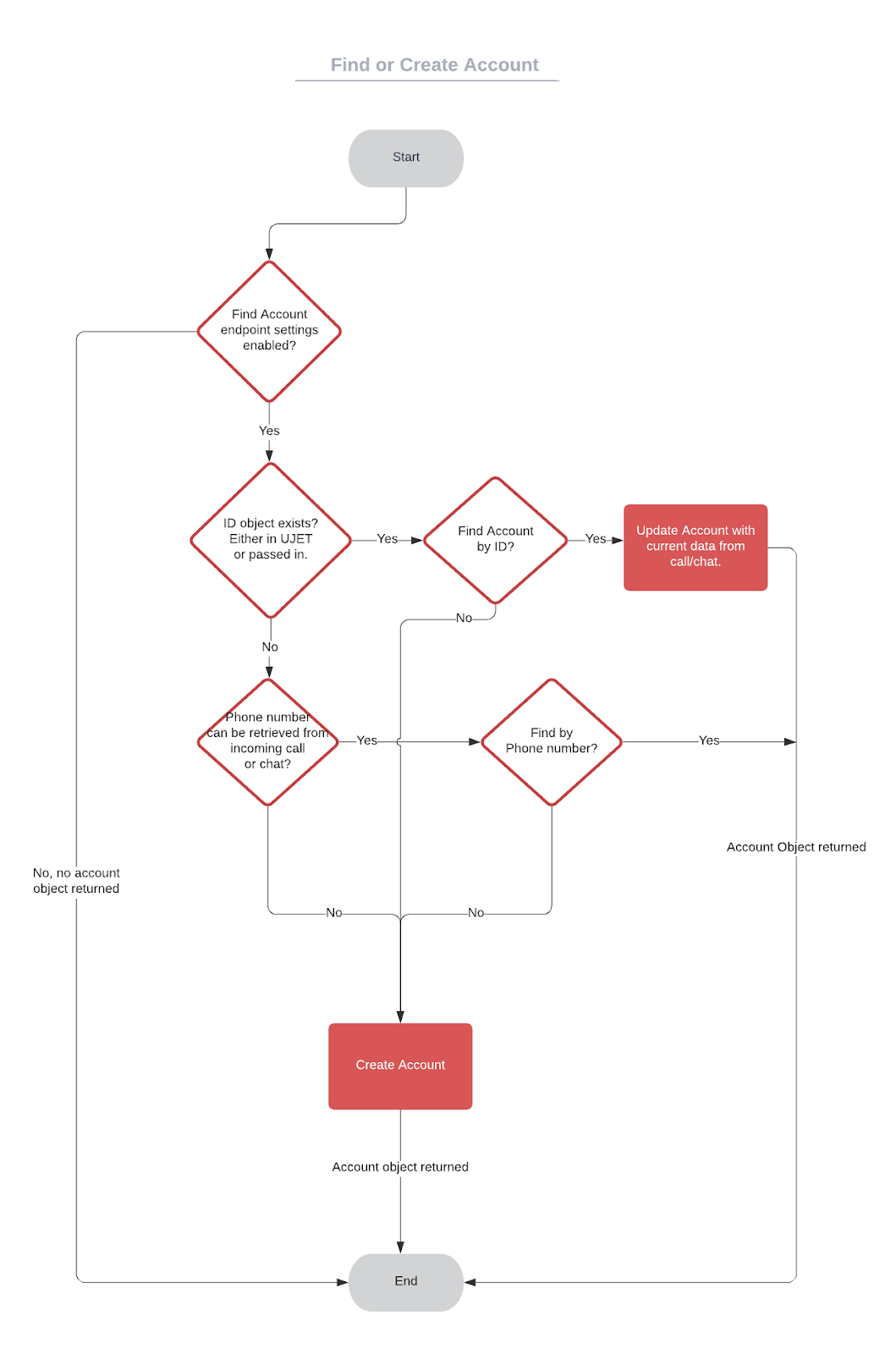
Find or create account flow

Find or create record flow

Post call or chat actions flow

Update record flow

Comment flow

Upload file flow

Agent adapters
A custom CRM offers a generic method to integrate adapters (UI widgets) into CRM systems. The CRM system must be able to handle the way the adapters are activated and triggered within it.
In order to integrate user interface adapters, a CRM software or application is typically necessary. We already provide this capability for several CRM software such as Salesforce, Kustomer, Zendesk and others.
iFrame
Agent adapters can be seamlessly integrated into a CRM or any other tool through the use of an iFrame tag. To learn more about the HTML iframe Tag see HTML iframe Tag.
However, the CRM needs to handle how the adapters are presented to the user. For example it might feature UI buttons to allow for showing and hiding the adapters. Furthermore, the adapters can be designed to be draggable, allowing the Agent to reposition them on the screen at their convenience. The following examples demonstrate URL format.
Call adapter:
https://tenant.loc.ccaiplatform.com/agent/?type=call&from=custom
Chat adapter:
https://tenant.loc.ccaiplatform.com/agent/?type=chat&from=custom
iFrame template
Call adapter:
html
<iframe src="https://tenant.loc.CCAI Platformlatform.com/agent/?type=call&from=custom" allow="microphone; camera; geolocation" width="290" height="600"></iframe>
Chat adapter:
html
<iframe src="https://tenant.loc.CCAI Platformlatform.com/agent/?type=chat&from=custom" allow="microphone; camera; geolocation" width="450" height="590"></iframe>
URL parameters
URL parameters can be used to provide additional information to the software, such as the type of interaction (call or chat), the source of the interaction (custom), and other relevant details.
If the tenant CRM setting is not available in the lists, the From parameter must always be set to Custom.
Type
- Call
- Chat
From
- Custom (This must match with the tenant CRM setting). It must always be custom for any CRM other than in the lists. If there is no CRM setup, you can skip this parameter.
Events in agent adapters
Agent adapters post events that can be hooked into by the CRM system, which then processes updates to the CRM. To do this, the CRM needs to listen to the posts from the parent window and read the post data. Based on the data, it can trigger actions such as opening a ticket tab for a specific session ID.
Both the call Adapter and chat adapter have specific events that can be utilized to enhance the CRM capabilities.
Call adapter
- New Call
- Call redaction started
- Call redaction ended
- End Call
Chat adapter
- New Chat
- Active Chat
- Chat Inbound Message
- Chat Outbound Message
- End Chat
- Dismissed Chat
Both adapters
- Agent Login
- Screen Share session started
- Screen Share session remote control changed
- Screen Share session full device changed
- Screen Share session ended
- Transfer
- Party added
- Agent Connects to Session
- Agent logout
- Agent Assist added
Data for events
call_id: this is an identifier for a voice inbound call with IVR (Interactive Voice Response).chat_id: this is an identifier for a messaging inbound call (web or mobile chat).cobrowse_session_id: this is an identifier for a Screen Share session. A Screen Share session can be initiated in a call or chat session.session_type: this is the type of session, such as voice, chat, or messaging.va_data_parameters: all the variables configured in the queue to send to the Virtual Agent. This is only required for events involving the Virtual Agent. Optional.session_variable: all the variables from the Virtual Agent that get sent to CCAI Platform in the payload. Optional.custom_sip_headers: this enables custom SIP headers from incoming SIP calls to appear in the POST event log. It is only required if custom SIP headers are used. Optional.custom_data_secured: contains signed, custom data from your server. Optional.custom_data_not_secured: contains unsigned, custom data from your web page. For more information, see Chat unsigned custom data. Optional.
Agent IDs
agent_id: this is an identifier for an agent.from_agent_id: used when routing calls or chats from one agent to another, to indicate the originating agent.to_agent_id: used when routing calls or chats from one agent to another, to indicate the destination agent.agent_custom_id: this is an agent ID from the user profile, if it has been entered in the profile. Optional.from_agent_custom_id: used when routing calls or chats from one agent to another, to indicate the originating agent.to_agent_custom_id: used when routing calls or chats from one agent to another, to indicate the destination agent.agent_email: this is the email address of the agent.from_agent_email: used when routing calls or chats from one agent to another, to indicate the originating agent.to_agent_email: used when routing calls or chats from one agent to another, to indicate the destination agent.
Virtual Agent IDs
virtual_agent_id: this is the ID number assigned to a specific Virtual Agent.
Queue IDs
queue_id: this is the identifier for a CCAI Platform queue, and only exists when the call originates from a queue.from_queue_id: used when routing calls or chats from one queue to another, to indicate the originating queue.to_queue_id: used when routing calls or chats from one queue to another, to indicate the destination queue.queue_path: this is the path for a CCAI Platform queue, and only exists when the call originates from a queue.from_queue_path: used when routing calls or chats from one queue to another, to indicate the originating queue.to_queue_path: used when routing calls or chats from one queue to another, to indicate the destination queue.
Campaign ID
campaign_id: s CCAI Platform campaign ID. They are only included if the call type is a campaign call.campaign_name: a CCAI Platform campaign name. They are only included if the call type is a campaign call.
Message
message: event indicating a new consumer message was received, plus message content.
Session types
session_type: a CCAI Platform session type.cobrowse_session_remote_control: indicates the status of a requested remote control Screen Share session. Values:off,requested,rejected,on.cobrowse_session_full_device: indicates the status of a full device Screen Share session. Values:off,requested,rejected,on.
Participants
type: Participant type -end_user;agent; (from participants.type of /api/v1/calls or /api/v1/chats response).cobrowse_session_requested_by: indicates who initiated a Screen Share session. Possible values areagentorend_user.cobrowse_session_ended_by: indicates who ended a Screen Share session. Possible Values areagent,end_user, orapi.end_user_id:participants.end_user_idof/api/v1/callsor/api/v1/chatsresponse. This field is only present if type:end_user.
Interaction / Session Types
Call types
- Voice Inbound: Standard PSTN calls.
- Voice Inbound (IVR using Mobile): Fallback PSTN calls made from the Mobile SDK.
- Voice Inbound (Mobile): Placed by consumers using an installed Mobile SDK.
- Voice Callback (Web): Initiated from the Web SDK.
- Voice Inbound (API): Initiated using API.
- Voice Scheduled (Mobile): Scheduled using an installed Mobile SDK.
- Voice Scheduled (Web): Scheduled using an installed Web SDK.
- Voice Outbound: Initiated by an Agent by dialing a number.
- Voice Outbound (API): Initiated using API.
- Voice Campaign: Initiated using an Outbound Dialer (Campaign).
Chat types
- Messaging (Whatsapp): Initiated using Whatsapp.
- Messaging Inbound (SMS)
- Messaging Outbound (SMS)
- Messaging Outbound (SMS using API)
- Messaging (Web): Initiated using an installed Web SDK.
- Messaging (Mobile): Initiated using an installed Mobile SDK.
Call or chat type
- Screen Share session: Initiated by an agent or end-user during a call or a chat.
Event types
Here are the event types that are posted by the agent adapter:
Agent login
An agent login event occurs when the agent logs into the adapter.
Here's an example of an Agent_Login event:
{
"type": "Agent_Login",
"data": {
"agent_id": 1,
"agent_custom_id": "007",
"agent_email": "Kim@example.com",
}
}
Here are descriptions for the event data fields:
agent_id: the agent identifierOptional:
agent_custom_id: the custom identifier of the agent, if it was entered in the agent's profile.agent_email: the email address associated with the agent's account.
New call
A new call event occurs when an agent answers a call. This event contains information such as when the call started, which agent handled the call, and where the call originated.
Here is an example of a New_Call event:
{
"type": "New_Call",
"data": {
"agent_id": 1,
"agent_custom_id": "007",
"agent_email": "Kim@example.com",
"queue_id": 8469,
"queue_path": "Developers / Kim",
"campaign_id": 1432,
"campaign_name": "Survey Movie",
"call_id": 103646,
"session_type": "Voice Campaign (UJET)"
}
}
Here are descriptions for the event data fields:
agent_id: the agent identifieragent_custom_id: the custom identifier of the agent, if it was entered in the agent's profile. Optional.agent_email: the email address associated with the agent's accountqueue_id: the identifier of the queue that the call originated from. This field is included when the call originated from a queue. Optional.queue_path: the path of the queue that the call originated from. This field is included when the call originated from a queue. Optional.campaign_id: the identifier of the campaign. This field is included for a campaign call. Optional.campaign_name: the name of the campaign. This field is included for a campaign call. Optional.call_id: the call identifiersession_type: the session typevirtual_agent_id: the virtual agent identifier. This field is included for events involving the virtual agent. Optional.va_data_parameters: the variables configured in the queue to send to the virtual agent. This field is included for events involving the virtual agent. Optional.session_variable: all the variables from the virtual agent that are sent to Contact Center AI Platform. Optional.custom_sip_headers: enables custom Session Initiation Protocol (SIP) headers from incoming SIP calls to appear in the POST event log. This field is included if custom SIP headers are used. Optional.custom_data_secured: contains signed, custom data from your server. Optional.custom_data_not_secured: contains unsigned, custom data from your web page. For more information, see Chat unsigned custom data. Optional.
Call redaction started
A Call redaction started event occurs when a call redaction has started and is not recording. The event data consists of the ID of the agent who handled the call and the call ID.
agent_id: the ID of the agent who handled the callcall_id: the ID of the call
Here is an example of a Call redaction started event:
{
"agent_id": 2896,
"call_id": 97939
}
Call redaction stopped
The call redaction stopped event occurs when a call redaction has ended and
recording has resumed. This event consists of the ID of the agent who handled
the call and the call ID.
agent_id: theIDof the agent who handled the callcall_id: theIDof the call
Here is an example of a call redaction stopped event data:
{
"agent_id": 2896,
"call_id": 97939
}
End call
An end call event occurs when a call is ended. This event contains information such as when the call ended, which agent handled the call, and where the call originated.
Here's an example of an End_Call event:
{
"type": "End_Call",
"data": {
"agent_id": 1,
"agent_custom_id": "007",
"agent_email": "Kim@example.com",
"queue_id": 8469,
"queue_path": "Developers / Kim",
"campaign_id": 1432,
"campaign_name": "Survey Movie",
"call_id": 103646,
"session_type": "Voice Campaign (UJET)"
}
}
Here are descriptions for the event data fields:
agent_id: the agent identifieragent_custom_id: the custom identifier of the agent, if it was entered in the agent's profile. Optional.agent_email: the email address associated with the agent's accountqueue_id: the identifier of the queue that the call originated from. This field is included when the call originated from a queue. Optional.queue_path: the path of the queue that the call originated from. This field is included when the call originated from a queue. Optional.campaign_id: the identifier of the campaign. This field is included for a campaign call. Optional.campaign_name: the name of the campaign. This field is included for a campaign call. Optional.call_id: the call identifiersession_type: the session typevirtual_agent_id: the virtual agent identifier. This field is included for events involving the virtual agent. Optional.va_data_parameters: the variables configured in the queue to send to the virtual agent. This field is included for events involving the virtual agent. Optional.session_variable: all the variables from the virtual agent that are sent to Contact Center AI Platform. Optional.custom_sip_headers: enables custom Session Initiation Protocol (SIP) headers from incoming SIP calls to appear in the POST event log. This field is included if custom SIP headers are used. Optional.custom_data_secured: contains signed, custom data from your server. Optional.custom_data_not_secured: contains unsigned, custom data from your web page. For more information, see Chat unsigned custom data (Optional). Optional.
New chat
A new chat event occurs when an agent picks up a chat session. This event indicates when the chat started and contains information such as which agent handled the chat where the chat originated.
Here's an example a New_chat event:
{
"type": "New_Chat",
"data": {
"chat_id": 73522,
"session_type": "messaging inbound (web chat)",
"agent_id": 1,
"agent_email": "ariel@example.com",
"queue_id": 7678,
"queue_path": "HB TEAM / Ariel"
}
}
Here are descriptions for the event data fields:
chat_id: the chat identifiersession_type: the session typeagent_id: the agent identifieragent_custom_id: the custom identifier of the agent, if it was entered in the agent's profile. Optional.agent_email: the email address associated with the agent's account.queue_id: the identifier of the queue that the call originated from. This field is included when the call originated from a queue. Optional.queue_path: the path of the queue that the call originated from. This field is included when the call originated from a queue. Optional.custom_data_secured: contains signed, custom data from your server. Optional.custom_data_not_secured: contains unsigned, custom data from your web page. For more information, see Chat unsigned custom data (Optional). Optional.
End chat
An end chat event occurs when a chat session ends. This event indicates when the chat ended and contains information such as which agent handled the chat where the chat originated.
Here's an example a End_Chat event:
{
"type": "End_Chat",
"data": {
"chat_id": 73522,
"session_type": "Messaging Inbound (Web Chat)",
"agent_id": 1,
"agent_email": "ariel@example.com",
"queue_id": null,
"queue_path": null,
"agent_custom_id": null
}
}
Here are descriptions for the event data fields:
chat_id: the chat identifier.session_type: the session type.agent_id: the agent identifier.agent_custom_id: the custom identifier of the agent, if it was entered in the agent's profile. Optional.agent_email: the email address associated with the agent's account.queue_id: the identifier of the queue that the call originated from. This field is included when the call originated from a queue. Optional.queue_path: the path of the queue that the call originated from. This field is included when the call originated from a queue. Optional.custom_data_secured: contains signed, custom data from your server. Optional.custom_data_not_secured: contains unsigned, custom data from your web page. For more information, see Chat unsigned custom data (Optional). Optional.
Active chat
An active chat event occurs when the agent switches to a chat tab in the chat adapter.
Here's an example of an Active_Chat event:
{
"type": "Active_Chat",
"data": {
"chat_id": 73521,
"session_type": "messaging inbound (web chat)",
"agent_id": 1,
"agent_email": "ariel@example.com",
"queue_id": 7678,
"queue_path": "HB TEAM / Ariel"
}
}
Here are descriptions for the event data fields:
chat_id: the chat identifiersession_type: the session typeagent_id: the agent identifieragent_custom_id: the custom identifier of the agent, if it was entered in the agent's profile. Optional.agent_email: the email address associated with the agent's account.queue_id: the identifier of the queue that the call originated from. This field is included when the call originated from a queue. Optional.queue_path: the path of the queue that the call originated from. This field is included when the call originated from a queue. Optional.custom_data_secured: contains signed, custom data from your server. Optional.custom_data_not_secured: contains unsigned, custom data from your web page. For more information, see Chat unsigned custom data (Optional). Optional.
Chat inbound message
A chat inbound message event indicates a new customer message is received. It includes the message content.
Data for the following fields is reported for a chat inbound message event:
chat_id: identifies the chat sessionsession_type: indicates the type of session that is being created, such as messaging inbound through web chatagent_id: identifies the agent handling the chat sessionagent_custom_id: this field exists only if the agent's profile includes a custom ID. Optional.agent_email: the email address of the agent handling the chat session. This field is included only when the chat originates from a queue. Optional.queue_id: the ID of the queue that the chat session originated from. This field is included only when the chat originates from a queue.queue_path: the path of the queue that the chat session originated from. This field is included only when the chat originates from a queue.message: an event indicating a new consumer message was received, plus the message contentcustom_data_secured: allows the transmission of secured SDK custom data. Optional.custom_data_not_secured: allows the transmission of unsecured SDK custom data. Optional.
Here's an example of a Chat_Inbound_Message event:
{
"type": "Chat_Inbound_Message",
"data": {
"chat_id": 73522,
"session_type": "messaging inbound (web chat)",
"agent_id": 1,
"agent_email": "ariel@example.com",
"queue_id": 7678,
"queue_path": "HB TEAM / Ariel",
"message" : "Can you help me with my order tracking number?"
}
}
Chat outbound message
A chat outbound message event occurs when a new consumer message is received. It includes the message content.
Data for the following fields is reported for a chat outbound message` event:
chat_id: identifies the chat sessionsession_type: indicates the type of session that is being created, such as messaging inbound through web chatagent_id: identifies the agent handling the chat sessionagent_custom_id: This field is only included if the agent's profile has a custom ID. Optional.agent_email: the email address of the agent handling the chat session. This field is only included when the chat originates from a queue. Optional.queue_id: the ID of the queue that the chat session originated from. This field is only included when the chat originates from a queue.queue_path: the path of the queue that the chat session originated from. This field is included only when the chat originates from a queue.message: event indicates a new consumer message was received, plus message contentcustom_data_secured: allows the transmission of secured SDK custom data. Optional.custom_data_not_secured: allows the transmission of unsecured SDK custom data. Optional.
Here's an example of a Chat_Outbound_Message event:
{
"type": "Chat_Outbound_Message",
"data": {
"chat_id": 73522,
"session_type": "messaging inbound (web chat)",
"agent_id": 1,
"agent_email": "ariel@example.com",
"queue_id": 7678,
"queue_path": "HB TEAM / Ariel",
"message" : "Please give me a moment to look up your account information"
}
}
Dismissed chat
A dismissed chat event occurs when the agent closes the chat tab in the chat adapter.
Here's an example of a Dismissed_Chat event:
{
"type":"Dismissed_Chat",
"data":{"chat_id":73522,
"session_type":"Messaging Inbound (Web Chat)",
"agent_id":1,
"agent_email":"ariel@example.com"
}
}
Here are descriptions for the event data fields:
chat_id: the chat identifiersession_type: the session typeagent_id: the agent identifieragent_custom_id: the custom identifier of the agent, if it was entered in the agent's profile. Optional.agent_email: the email address associated with the agent's accountqueue_id: the identifier of the queue that the call originated from. This field is included when the call originated from a queue. Optional.queue_path: the path of the queue that the call originated from. This field is included when the call originated from a queue. Optional.custom_data_secured: contains signed, custom data from your server. Optional.custom_data_not_secured: contains unsigned, custom data from your web page. For more information, see Chat unsigned custom data (Optional). Optional.
Screen Share session started
A Screen Share session started event occurs when a Screen Share session is started by an agent or an end-user. A Screen Share sessions can be started during a call or a chat. For more information, see Screen Share.
Here's an example of a JSON object for a Screen Share session started event:
{
"type": "Cobrowse_Session_Started",
"data": {
"agent_id": 5,
"chat_id": 791,
"cobrowse_session_id": "Y1zYY6XIYX4oapqpEz3qHw",
"cobrowse_session_requested_by": "agent",
"cobrowse_session_remote_control": "off",
"cobrowse_session_full_device": "off"
}
}
Here are descriptions for the event data fields:
agent_id: The agent identifier.call_id: The identifier for an inbound call on the IVR (interactive voice response) channel. This field is included if the Screen Share session was started during a call.chat_id: The identifier for an inbound chat on the web or mobile channel. This field is included if the Screen Share session was started during a chat.cobrowse_session_id: The identifier for a Screen Share session.cobrowse_session_requested_by: Indicates who started a Screen Share session. Values areagentandend-user.cobrowse_session_remote_control: Indicates the status of a remote control Screen Share session. Values areon,rejected,requested, andoff.cobrowse_session_full_device: Indicates the status of a full device Screen Share session. Values areon,rejected,requested, andoff.custom_data_secured: contains signed, custom data from your server. Optional.custom_data_not_secured: contains unsigned, custom data from your web page. For more information, see Chat unsigned custom data (Optional). Optional.
Screen Share session remote control changed
A Screen Share session remote control changed event occurs when the status of a remote control Screen Share session changes. This event indicates the status of the remote control Screen Share session. For more information, see Screen Share.
Here's an example of a JSON object for a
Cobrowse_Session_Remote_Control_Changed event:
{
"type": "Cobrowse_Session_Remote_Control_Changed",
"data": {
"agent_id": 5,
"chat_id": 791,
"cobrowse_session_id": "Y1zYY6XIYX4oapqpEz3qHw",
"cobrowse_session_remote_control": "requested"
}
}
Here are descriptions for the event data fields:
agent_id: the agent identifier.call_id: the identifier for an inbound call on the IVR (interactive voice response) channel. This field is included if the Screen Share session was started during a call.chat_id: the identifier for an inbound chat on the web or mobile channel. This field is included if the Screen Share session was started during a chat.cobrowse_session_id: the identifier for a Screen Share session.cobrowse_session_remote_control: indicates the status of a remote control Screen Share session. Values areon,rejected,requested, andoff.custom_data_secured: contains signed, custom data from your server. Optional.custom_data_not_secured: contains unsigned, custom data from your web page. For more information, see Chat unsigned custom data (Optional). Optional.
Screen Share session full device changed
A Screen Share session full device changed event occurs when the status of a full device Screen Share session changes. This event indicates the status of the full device Screen Share session. For more information, see Screen Share.
Here's an example of a Cobrowse_Session_Full_Device_Changed event:
{
"type": "Cobrowse_Session_Full_Device_Changed",
"data": {
"agent_id": 5,
"cobrowse_session_id": "9-Kshrag-gn6ZSuIxoMtWQ",
"cobrowse_session_full_device": "rejected"
}
}
Here are descriptions for the event data fields:
agent_id: the agent identifier.call_id: the identifier for an inbound call on the IVR (interactive voice response) channel. This field is included if the Screen Share session was started during a call.chat_id: the identifier for an inbound chat on the web or mobile channel. This field is included if the Screen Share session was started during a chat.Cobrowse_session_id: the identifier for a Screen Share session.Cobrowse_session_full_device: indicates the status of a full device Screen Share session. Values areon,rejected,requested, andoff.custom_data_secured: contains signed, custom data from your server. Optional.custom_data_not_secured: contains unsigned, custom data from your web page. For more information, see Chat unsigned custom data (Optional). Optional.
Screen Share session ended
A Screen Share session started event occurs when a Screen Share session is ended by an agent, an end-user, or the API. For more information, see Configure Screen Share.
Here's an example of a Cobrowse_Session_Ended event:
{
"type": "Cobrowse_Session_Ended",
"data": {
"agent_id": 5,
"cobrowse_session_id": "9-Kshrag-gn6ZSuIxoMtWQ",
"cobrowse_session_requested_by": "end_user",
"cobrowse_session_ended_by": "agent",
"cobrowse_session_remote_control": "on",
"cobrowse_session_full_device": "rejected"
}
}
Here are descriptions for the event data fields:
agent_id: the agent identifier.call_id: the identifier for an inbound call on the IVR (interactive voice response) channel. This field is included if the Screen Share session was started during a call.chat_id: the identifier for an inbound chat on the web or mobile channel. This field is included if the Screen Share session was started during a chat.cobrowse_session_id: the identifier for a Screen Share session.cobrowse_session_ended_by: indicates who ended the Screen Share session. Values areagent,end-userandapi.cobrowse_session_remote_control: indicates the status of a remote control Screen Share session. Values areon,rejected,requested, andoff.cobrowse_session_full_device: indicates the status of a full device Screen Share session. Values areon,rejected,requested, andoff.custom_data_secured: contains signed, custom data from your server. Optional.custom_data_not_secured: contains unsigned, custom data from your web page. For more information, see Chat unsigned custom data (Optional). Optional.
Transfer
A transfer event occurs when call or chat is transferred. It can refer to either a warm or cold transfer.
The following event fields are part of a transfer event.
chat_idorcall_id: identifies the call or chat sessionsession_type: indicates the type of session that is being created, such as a messaging inbound through web chatcampaign_id: the ID of the campaign. This field is only present if the call type is a campaign call. Optional.campaign_name: the name of the campaign. This field is only present if the call type is a campaign call. Optional.from_agent_id: used when routing calls or chats from one agent to another, to indicate the originating agentfrom_agent_custom_id: used when routing calls or chats from one agent to another, to indicate the originating agent. Optional.from_agent_email: used when routing calls or chats from one agent to another, to indicate the originating agentto_agent_id: used when routing calls or chats from one agent to another, to indicate the destination agentto_agent_custom_id: used when routing calls or chats from one agent to another, to indicate the destination agent. Optional.to_agent_email: used when routing calls or chats from one agent to another, to indicate the destination agentfrom_queue_id: used when routing calls or chats from one queue to another, to indicate the originating queuefrom_queue_path: used when routing calls or chats from one queue to another, to indicate the originating queueto_queue_id: used when routing calls or chats from one queue to another to indicate the destination queueto_queue_path: used when routing calls or chats from one queue to another to indicate the destination queuevirtual_agent_id: the ID assigned to a virtual agent. Optional.va_data_parameters: all the variables configured in the queue to send to the virtual agent. This is only required for events involving the virtual agent. Optional.(
session_variable: all the variables from the virtual agent that get sent to CCAI Platform in the payload. Optional.custom_sip_headers: enables custom SIP headers from incoming SIP calls to appear in the POST event log. It is only required if custom SIP headers are used. Optional.custom_data_secured: allows the transmission of secured SDK custom data. Optional.custom_data_not_secured: allows the transmission of unsecured SDK custom data. Optional.
Here's an example of a transfer event:
{
"type": "Transfer_Chat",
"data": {
"chat_id": 103646,
"session_type": "Messaging Inbound (SMS)",
"campaign_id": 1432,
"campaign_name": "Survey Movie",
"from_agent_id": 1,
"from_agent_custom_id": "007",
"from_agent_email": "Ira@example.com",
"to_agent_id" : 5
"to_agent_custom_id": "100"
"to_agent_email" : "ariel@example.com"
"from_queue_id": 8469,
"from_queue_path": "Developers / Ariel",
"to_queue_id" : 1234,
"to_queue_path" : "Schemes / Auric"
}
}
Party added
A party added event refers to any transfer. It can be either a call or a chat transfer.
A party added event contains the following data:
chat_idorcall_id: identifies the call or chat sessionsession_type: indicates the type of session that is being created, such as a messaging inbound through web chatagent_custom_id: this field exists only if the agent's profile includes a custom ID. Optional.agent_email: the email address of the agent handling the call or chat session.queue_id: the ID of the queue that the chat session originated from. This field is included only when the chat originates from a queue. Optional.queue_path: the path of the queue that the chat session originated from. This field is included only when the chat originates from a queue. Optional.campaign_id: the ID of the campaign. This field is only included when the call type is a campaign call. Optional.campaign_name: the name of the campaign. This field is only included when the call type is a campaign call. Optional.type: the participant type, for example an end_user or agent. This field is returned as part of the participants.type of/api/v1/callsor/api/v1/chatsresponseend_user_id: the end_user_id. This field is returned as part of the from/api/v1/callsor/api/v1/chatsresponse. This field is only present for end user call or chats that are routed from one agent to another, to indicate the destination agent. Optional.virtual_agent_id: the identifier assigned to a virtual agent. Optional.va_data_parameters: all the variables configured in the queue to send to the virtual agent. This is only required for events involving the virtual agent. Optional.session_variable: all the variables from the virtual agent that get sent to CCAI Platform in the payload. Optional.custom_sip_headers: this enables custom SIP headers from incoming SIP calls to appear in the POST event log. It is only required if custom SIP headers are used. Optional.custom_data_secured: allows the transmission of secured SDK custom data. Optional.custom_data_not_secured: allows the transmission of unsecured SDK custom data. Optional.
Here is an example of a Party_Added event.
{
"type": "Party_Added",
"data": {
"chat_id": 103646,
"session_type": "Messaging Inbound (SMS)",
"campaign_id": 1432,
"campaign_name": "Survey Movie",
"agent_id": 1,
"agent_custom_id": "007",
"agent_email": "ariel@example.com",
"queue_id": 8469,
"queue_path": "Developers / Ariel",
"type" : "agent"
}
}
Agent connects to session
An agent connects to session event occurs when an agent connects to a session. There two different types of events. The type is determined by whether it is a call or chat.
The following event fields are part of an agent connects to session event.
agent_id: identifies the agent handling the call or chat session.agent_email: the email address of the agent handling the call or chat session.agent_custom_id: this field exists only if the agent's profile includes a custom ID. Optional.chat_idorcall_id: identifies the call or chat session.virtual_agent_id: the ID assigned to a specific virtual agent. Optional.campaign_id: the ID of the campaign. This field is only included when the call type is a campaign call. Optional.campaign_name: the name of the campaign. This field is only included when the call type is a campaign call. Optional.queue_id: the ID of the queue that the chat session originated from. This field is included only when the chat originates from a queue. Optional.queue_path: the path of the queue that the chat session originated from. This field is included only when the chat originates from a queue. Optional.session_type: indicates the type of session that is being created, such as a messaging inbound through web chat.virtual_agent_id: the ID assigned to a virtual agent. Optional.va_data_parameters: all the variables configured in the queue to send to the virtual agent. This is only required for events involving the Virtual Agent. Optional.session_variable: all the variables from the virtual agent that get sent to UJET in the payload. Optional.custom_sip_headers: this enables custom SIP headers from incoming SIP calls to appear in the POST event log. It is only required if custom SIP headers are used. Optional.custom_data_secured: allows the transmission of secured SDK custom data. Optional.custom_data_not_secured: allows the transmission of unsecured SDK custom data. Optional.
Here's an example of a Agent_Joined_Chat event data:
{
"type": "Agent_Joined_Chat",
"data": {
"chat_id": 103646,
"campaign_id": 1432,
"campaign_name": "Survey Movie",
"agent_id": 1,
"agent_custom_id": "007",
"agent_email": "ariel@example.com",
"queue_id": 8469,
"queue_path": "Developers / Ariel",
"session_type": "Messaging Inbound (SMS)",
}
}
Agent logout
An agent logout event occurs when an agent logs out of the agent adapter.
The following event fields are a part of an Agent_Logout event.
agent_id: the identifier of the agent who logged inagent_email: the email address associated with the agent accountagent_custom_id: the custom ID of the agent, if it was entered in the agent's profile. Optional.
Here's an example of an Agent_Logout event:
{
"type": "Agent_Logout",
"data": {
"agent_id": 1,
"agent_custom_id": "007",
"agent_email": "ariel@example.com",
}
}
Agent Assist started
An Agent Assist started event occurs when an agent activates Agent Assist during a call or chat session.
Here's an example of an Agent_Assist_Started event:
{
"type": "Agent_Assist_Started",
"data": {
"conversation_id": "12345",
"queue_id": "65",
"agent_id": "1",
"session_id": "78534G4RT4284",
"queue_language_id": "en",
"timestamp": "12:45:15"
}
}
Here are the event fields:
conversation_id: the conversation identifierqueue_id: the queue identifieragent_id: the agent identifiersession_id: the session identifierqueue_language_id: the language of the queuetimestamp: the timestamp
Background screen pop
The screen pop capability enables agents to do a CRM screen pop in the background, which means that customer information is displayed on the agent's screen without any action required by the agent. This provides a more seamless experience for consumers and reduces handling time for agents.
CRM record pop
The event, CRM_Record_Pop, is a server-side event that triggers when a ticket
needs to be popped. This event includes a parameter called recordUrl that
contains the URL of the CRM record, allowing you to perform a screen pop by
subscribing to POST events if you are using embedded adapters.
To achieve this, the following example demonstrates how to add an event listener that listens to messages sent from another frame or window. This code snippet is designed to enable communication between different frames or windows and allow for dynamic updates to the content displayed in the iframe based on received messages.
// name is the html property of the iframe
const iframeTarget = document.querySelector('iframe[name="target_iframe_adapter"]')
// example usage of add event listener
// https://developer.mozilla.org/en-US/docs/Web/API/EventTarget/addEventListener
window.addEventListener('message', (e) => {
try {
const data = JSON.parse(e.data)
const type = data.type
console.log('EventListener: ', JSON.stringify(data))
if (type === 'CRM_Record_Pop') {
const recordUrl = data.data.recordUrl
if (!recordUrl) {
return
}
console.log(`Opening <strong>recordUrl</strong> in iframe <strong>${iframeTarget.getAttribute('name')}</strong>`)
// changing an iframe target to the record URL pop
iframeTarget.src = recordUrl
} else if (type === 'New_Chat') {
console.log(`<strong>Chat started...</strong>`)
// handling here for new_chat events
} else if (type === 'End_Chat') {
console.log(`<strong>Chat ended...</strong>`)
// handling here for end_chat events
} if (.... //other event types) {
// code handling for other types
}else {
console.log(JSON.stringify(data))
}
} catch (e) {
log(e, true)
}
}, false)