הערכת העברה
הכלי להערכת מיגרציה ל-BigQuery מאפשר לתכנן ולבדוק את המיגרציה של מחסן הנתונים הקיים ל-BigQuery. אתם יכולים להריץ את כלי ההערכה של ההעברה ל-BigQuery כדי ליצור דוח שמעריך את העלות של אחסון הנתונים ב-BigQuery, כדי לראות איך BigQuery יכול לבצע אופטימיזציה של עומס העבודה הקיים כדי לחסוך בעלויות, וכדי להכין תוכנית העברה שמפרטת את הזמן והמאמץ שנדרשים להשלמת ההעברה של מחסן הנתונים ל-BigQuery.
במאמר הזה מוסבר איך להשתמש בכלי להערכת מיגרציה של BigQuery ואיך לבדוק את תוצאות ההערכה. המסמך הזה מיועד למשתמשים שמכירים את מסוףGoogle Cloud ואת כלי התרגום של SQL בכמות גדולה.
לפני שמתחילים
כדי להכין ולהריץ הערכה של מיגרציה ל-BigQuery, פועלים לפי השלבים הבאים:
שליפת מטא נתונים ויומני שאילתות ממחסן הנתונים באמצעות הכלי
dwh-migration-dumper.מעלים את המטא-נתונים ואת יומני השאילתות לקטגוריה של Cloud Storage.
אופציונלי: מריצים שאילתה על תוצאות ההערכה כדי למצוא מידע מפורט או ספציפי על ההערכה.
שליפת מטא נתונים ויומני שאילתות ממחסן הנתונים
כדי להכין את ההערכה עם ההמלצות, צריך גם מטא-נתונים וגם יומני שאילתות.
כדי לחלץ את המטא-נתונים ואת יומני השאילתות שנדרשים להרצת ההערכה, בוחרים את מחסן הנתונים:
Teradata
דרישות
- מכונה שמחוברת למחסן נתונים של Teradata (נתמכות גרסאות Teradata 15 ואילך)
- Google Cloud חשבון עם קטגוריה של Cloud Storage לאחסון הנתונים
- מערך נתונים ריק ב-BigQuery לאחסון התוצאות
- הרשאות קריאה במערך הנתונים כדי להציג את התוצאות
- מומלץ: הרשאות גישה ברמת האדמין למסד הנתונים של המקור כשמשתמשים בכלי החילוץ כדי לגשת לטבלאות מערכת
דרישה: הפעלת רישום ביומן
הכלי dwh-migration-dumper מחלץ שלושה סוגים של יומנים: יומני שאילתות, יומני כלי עזר ויומני שימוש במשאבים. כדי לקבל תובנות מקיפות יותר, צריך להפעיל את רישום הפעולות ביומנים עבור סוגי היומנים הבאים:
- יומני שאילתות: נשלפים מהתצוגה
dbc.QryLogVומהטבלהdbc.DBQLSqlTbl. מפעילים את הרישום ביומן על ידי ציון האפשרותWITH SQL. - יומני כלי עזר: נשלפים מהטבלה
dbc.DBQLUtilityTbl. מפעילים את הרישום ביומן על ידי ציון האפשרותWITH UTILITYINFO. - יומני שימוש במשאבים: נשלפים מהטבלאות
dbc.ResUsageScpuו-dbc.ResUsageSpma. הפעלת רישום ביומן של RSS בשתי הטבלאות האלה.
הפעלת הכלי dwh-migration-dumper
מורידים את הכלי dwh-migration-dumper.
מורידים את קובץ SHA256SUMS.txt ומריצים את הפקודה הבאה כדי לוודא שקובץ ה-ZIP תקין:
Bash
sha256sum --check SHA256SUMS.txt
Windows PowerShell
(Get-FileHash RELEASE_ZIP_FILENAME).Hash -eq ((Get-Content SHA256SUMS.txt) -Split " ")[0]
מחליפים את RELEASE_ZIP_FILENAME בשם קובץ ה-ZIP שהורדתם של כלי החילוץ משורת הפקודה dwh-migration-dumper – לדוגמה, dwh-migration-tools-v1.0.52.zip
התוצאה True מאשרת שהאימות של סכום הביקורת הצליח.
התוצאה False מציינת שגיאת אימות. מוודאים שקובצי ה-checksum וה-ZIP הורדו מאותה גרסת הפצה והם ממוקמים באותה ספרייה.
במאמר יצירת מטא-נתונים לתרגום ולבדיקה מוסבר איך מגדירים את כלי החילוץ ואיך משתמשים בו.
משתמשים בכלי החילוץ כדי לחלץ יומנים ומטא-נתונים ממחסן הנתונים של Teradata כשני קובצי ZIP. מריצים את הפקודות הבאות במחשב עם גישה למחסן הנתונים של המקור כדי ליצור את הקבצים.
יוצרים את קובץ ה-ZIP של המטא-נתונים:
dwh-migration-dumper \ --connector teradata \ --database DATABASES \ --driver path/terajdbc4.jar \ --host HOST \ --assessment \ --user USER \ --password PASSWORD
הערה: הדגל --database הוא אופציונלי עבור מחבר teradata. אם לא מציינים מסד נתונים, המערכת מחלצת את המטא-נתונים של כל מסדי הנתונים. הדגל הזה תקף רק למחבר teradata ואי אפשר להשתמש בו עם teradata-logs.
יוצרים את קובץ ה-ZIP שמכיל את יומני השאילתות:
dwh-migration-dumper \ --connector teradata-logs \ --driver path/terajdbc4.jar \ --host HOST \ --assessment \ --user USER \ --password PASSWORD
הערה: לא משתמשים בדגל --database כשמחלצים יומני שאילתות באמצעות המחבר teradata-logs. יומני השאילתות תמיד מחולצים עבור כל מסדי הנתונים.
מחליפים את מה שכתוב בשדות הבאים:
-
PATH: הנתיב המוחלט או היחסי לקובץ ה-JAR של מנהל ההתקן שבו רוצים להשתמש לחיבור הזה -
VERSION: הגרסה של מנהל ההתקן -
HOST: כתובת המארח USER: שם המשתמש שמשמש לחיבור למסד הנתונים-
DATABASES: (אופציונלי) רשימה מופרדת בפסיקים של שמות מסדי הנתונים לחילוץ. אם לא מציינים מסד נתונים, המערכת מחלצת את כל מסדי הנתונים. -
PASSWORD: (אופציונלי) הסיסמה לשימוש בחיבור למסד הנתונים. אם השדה יישאר ריק, המשתמשים יתבקשו להזין את הסיסמה שלהם.
כברירת מחדל, יומני השאילתות מחולצים מהתצוגה המפורטת dbc.QryLogV ומהטבלה dbc.DBQLSqlTbl. אם אתם צריכים לחלץ את יומני השאילתות ממיקום חלופי, אתם יכולים לציין את השמות של הטבלאות או התצוגות באמצעות הדגלים -Dteradata-logs.query-logs-table ו--Dteradata-logs.sql-logs-table.
כברירת מחדל, יומני השירותים מחולצים מהטבלה dbc.DBQLUtilityTbl. אם אתם צריכים לחלץ את יומני השירות ממיקום חלופי, אתם יכולים לציין את שם הטבלה באמצעות הדגל -Dteradata-logs.utility-logs-table.
כברירת מחדל, יומני השימוש במשאבים מחולצים מהטבלאות dbc.ResUsageScpu ו-dbc.ResUsageSpma. אם אתם צריכים לחלץ את יומני השימוש במשאבים ממיקום חלופי, אתם יכולים לציין את שמות הטבלאות באמצעות הדגלים -Dteradata-logs.res-usage-scpu-table ו--Dteradata-logs.res-usage-spma-table.
לדוגמה:
Bash
dwh-migration-dumper \ --connector teradata-logs \ --driver path/terajdbc4.jar \ --host HOST \ --assessment \ --user USER \ --password PASSWORD \ -Dteradata-logs.query-logs-table=pdcrdata.QryLogV_hst \ -Dteradata-logs.sql-logs-table=pdcrdata.DBQLSqlTbl_hst \ -Dteradata-logs.log-date-column=LogDate \ -Dteradata-logs.utility-logs-table=pdcrdata.DBQLUtilityTbl_hst \ -Dteradata-logs.res-usage-scpu-table=pdcrdata.ResUsageScpu_hst \ -Dteradata-logs.res-usage-spma-table=pdcrdata.ResUsageSpma_hst
Windows PowerShell
dwh-migration-dumper ` --connector teradata-logs ` --driver path\terajdbc4.jar ` --host HOST ` --assessment ` --user USER ` --password PASSWORD ` "-Dteradata-logs.query-logs-table=pdcrdata.QryLogV_hst" ` "-Dteradata-logs.sql-logs-table=pdcrdata.DBQLSqlTbl_hst" ` "-Dteradata-logs.log-date-column=LogDate" ` "-Dteradata-logs.utility-logs-table=pdcrdata.DBQLUtilityTbl_hst" ` "-Dteradata-logs.res-usage-scpu-table=pdcrdata.ResUsageScpu_hst" ` "-Dteradata-logs.res-usage-spma-table=pdcrdata.ResUsageSpma_hst"
כברירת מחדל, הכלי dwh-migration-dumper מחלץ את יומני השאילתות מ-7 הימים האחרונים.
Google ממליצה לספק יומני שאילתות של שבועיים לפחות כדי לקבל תובנות מקיפות יותר. אפשר להגדיר טווח זמן מותאם אישית באמצעות הדגלים --query-log-start ו---query-log-end. לדוגמה:
dwh-migration-dumper \ --connector teradata-logs \ --driver path/terajdbc4.jar \ --host HOST \ --assessment \ --user USER \ --password PASSWORD \ --query-log-start "2023-01-01 00:00:00" \ --query-log-end "2023-01-15 00:00:00"
אפשר גם ליצור כמה קובצי ZIP שמכילים יומני שאילתות שמתייחסים לתקופות שונות, ולספק את כולם לצורך הערכה.
Redshift
דרישות
- מכונה שמחוברת למחסן הנתונים של Amazon Redshift
- Google Cloud חשבון עם קטגוריה של Cloud Storage לאחסון הנתונים
- מערך נתונים ריק ב-BigQuery לאחסון התוצאות
- הרשאות קריאה במערך הנתונים כדי להציג את התוצאות
- מומלץ: גישת משתמש-על למסד הנתונים כשמשתמשים בכלי החילוץ כדי לגשת לטבלאות מערכת
הפעלת הכלי dwh-migration-dumper
מורידים את כלי החילוץ של שורת הפקודה dwh-migration-dumper.
מורידים את קובץ SHA256SUMS.txt ומריצים את הפקודה הבאה כדי לוודא שקובץ ה-ZIP תקין:
Bash
sha256sum --check SHA256SUMS.txt
Windows PowerShell
(Get-FileHash RELEASE_ZIP_FILENAME).Hash -eq ((Get-Content SHA256SUMS.txt) -Split " ")[0]
מחליפים את RELEASE_ZIP_FILENAME בשם קובץ ה-ZIP שהורדתם של כלי החילוץ משורת הפקודה dwh-migration-dumper – לדוגמה, dwh-migration-tools-v1.0.52.zip
התוצאה True מאשרת שהאימות של סכום הביקורת הצליח.
התוצאה False מציינת שגיאת אימות. מוודאים שקובצי ה-checksum וה-ZIP הורדו מאותה גרסת הפצה והם ממוקמים באותה ספרייה.
לפרטים על השימוש בכלי dwh-migration-dumper, אפשר לעיין בדף יצירת מטא-נתונים.
אפשר להשתמש בכלי dwh-migration-dumper כדי לחלץ יומנים ומטא-נתונים ממחסן הנתונים של Amazon Redshift כשני קובצי zip.
מריצים את הפקודות הבאות במחשב עם גישה למחסן הנתונים של המקור כדי ליצור את הקבצים.
יוצרים את קובץ ה-ZIP של המטא-נתונים:
dwh-migration-dumper \ --connector redshift \ --database DATABASE \ --driver PATH/redshift-jdbc42-VERSION.jar \ --host host.region.redshift.amazonaws.com \ --assessment \ --user USER \ --iam-profile IAM_PROFILE_NAME
יוצרים את קובץ ה-ZIP שמכיל את יומני השאילתות:
dwh-migration-dumper \ --connector redshift-raw-logs \ --database DATABASE \ --driver PATH/redshift-jdbc42-VERSION.jar \ --host host.region.redshift.amazonaws.com \ --assessment \ --user USER \ --iam-profile IAM_PROFILE_NAME
מחליפים את מה שכתוב בשדות הבאים:
-
DATABASE: השם של מסד הנתונים שאליו רוצים להתחבר -
PATH: הנתיב המוחלט או היחסי לקובץ ה-JAR של מנהל ההתקן שבו רוצים להשתמש לחיבור הזה -
VERSION: הגרסה של מנהל ההתקן USER: שם המשתמש שמשמש לחיבור למסד הנתונים-
IAM_PROFILE_NAME: שם פרופיל IAM ב-Amazon Redshift. נדרש לאימות ב-Amazon Redshift ולגישה ל-AWS API. כדי לקבל את התיאור של אשכולות Amazon Redshift, צריך להשתמש ב-AWS API.
כברירת מחדל, ב-Amazon Redshift נשמרים יומני שאילתות של שלושה עד חמישה ימים.
כברירת מחדל, הכלי dwh-migration-dumper מחלץ את יומני השאילתות של שבעת הימים האחרונים.
Google ממליצה לספק יומני שאילתות של שבועיים לפחות כדי לקבל תובנות מקיפות יותר. כדי לקבל את התוצאות הכי טובות, יכול להיות שתצטרכו להפעיל את כלי החילוץ כמה פעמים במהלך שבועיים. אפשר לציין טווח מותאם אישית באמצעות הדגלים --query-log-start ו---query-log-end.
לדוגמה:
dwh-migration-dumper \ --connector redshift-raw-logs \ --database DATABASE \ --driver PATH/redshift-jdbc42-VERSION.jar \ --host host.region.redshift.amazonaws.com \ --assessment \ --user USER \ --iam-profile IAM_PROFILE_NAME \ --query-log-start "2023-01-01 00:00:00" \ --query-log-end "2023-01-02 00:00:00"
אפשר גם ליצור כמה קובצי ZIP שמכילים יומני שאילתות שמתייחסים לתקופות שונות, ולספק את כולם לצורך הערכה.
Redshift Serverless
דרישות
- מכונה שמחוברת למחסן הנתונים של Amazon Redshift Serverless
- Google Cloud חשבון עם קטגוריה של Cloud Storage לאחסון הנתונים
- מערך נתונים ריק ב-BigQuery לאחסון התוצאות
- הרשאות קריאה במערך הנתונים כדי להציג את התוצאות
- מומלץ: גישת משתמש-על למסד הנתונים כשמשתמשים בכלי החילוץ כדי לגשת לטבלאות מערכת
הפעלת הכלי dwh-migration-dumper
מורידים את כלי החילוץ של שורת הפקודה dwh-migration-dumper.
לפרטים על השימוש בכלי dwh-migration-dumper, אפשר לעיין בדף יצירת מטא-נתונים.
אפשר להשתמש בכלי dwh-migration-dumper כדי לחלץ יומני שימוש ומטא-נתונים ממרחב השמות של Amazon Redshift Serverless כשני קובצי ZIP. מריצים את הפקודות הבאות במחשב עם גישה למחסן הנתונים של המקור כדי ליצור את הקבצים.
יוצרים את קובץ ה-ZIP של המטא-נתונים:
dwh-migration-dumper \ --connector redshift \ --database DATABASE \ --driver PATH/redshift-jdbc42-VERSION.jar \ --host host.region.redshift-serverless.amazonaws.com \ --assessment \ --user USER \ --iam-profile IAM_PROFILE_NAME
יוצרים את קובץ ה-ZIP שמכיל את יומני השאילתות:
dwh-migration-dumper \ --connector redshift-serverless-logs \ --database DATABASE \ --driver PATH/redshift-jdbc42-VERSION.jar \ --host host.region.redshift-serverless.amazonaws.com \ --assessment \ --user USER \ --iam-profile IAM_PROFILE_NAME
מחליפים את מה שכתוב בשדות הבאים:
-
DATABASE: השם של מסד הנתונים שאליו רוצים להתחבר -
PATH: הנתיב המוחלט או היחסי לקובץ ה-JAR של מנהל ההתקן שבו רוצים להשתמש לחיבור הזה -
VERSION: הגרסה של מנהל ההתקן USER: שם המשתמש שמשמש לחיבור למסד הנתונים-
IAM_PROFILE_NAME: שם פרופיל IAM ב-Amazon Redshift. נדרש לאימות ב-Amazon Redshift ולגישה ל-AWS API. כדי לקבל את התיאור של אשכולות Amazon Redshift, צריך להשתמש ב-AWS API.
ב-Amazon Redshift Serverless, יומני השימוש נשמרים למשך שבעה ימים. אם נדרש טווח רחב יותר, Google ממליצה לאחזר נתונים כמה פעמים לאורך תקופה ארוכה יותר.
פתית שלג
דרישות
כדי לחלץ מטא-נתונים ויומני שאילתות מ-Snowflake, צריך לעמוד בדרישות הבאות:
- מכונה שיכולה להתחבר למופעי Snowflake שלכם.
- חשבון Google Cloud עם קטגוריה של Cloud Storage לאחסון הנתונים.
- מערך נתונים ריק ב-BigQuery לאחסון התוצאות. לחלופין, אפשר ליצור מערך נתונים של BigQuery כשיוצרים את משימת ההערכה באמצעות ממשק המשתמש של Google Cloud המסוף.
- משתמש Snowflake עם גישת
IMPORTED PRIVILEGESלמסד הנתוניםSnowflake. מומלץ ליצור משתמשSERVICEעם אימות שמבוסס על צמד מפתחות. כך אפשר לגשת לפלטפורמת הנתונים של Snowflake בצורה מאובטחת בלי ליצור אסימוני MFA.- כדי ליצור משתמש שירות חדש, פועלים לפי המדריך הרשמי של Snowflake. תצטרכו ליצור את זוג מפתחות ה-RSA ולהקצות את המפתח הציבורי למשתמש Snowflake.
- למשתמש השירות צריך להיות תפקיד
ACCOUNTADMIN, או שאדמין בחשבון צריך להקצות לו תפקיד עם הרשאותIMPORTED PRIVILEGESבמסד הנתוניםSnowflake. - במקום אימות באמצעות זוג מפתחות, אפשר להשתמש באימות שמבוסס על סיסמה. עם זאת, החל מאוגוסט 2025, Snowflake תדרוש אימות דו-שלבי מכל המשתמשים שמבוסס על סיסמה. כדי להשתמש בכלי החילוץ, צריך לאשר את ההתראה בדחיפה של MFA.
הפעלת הכלי dwh-migration-dumper
מורידים את כלי החילוץ של שורת הפקודה dwh-migration-dumper.
מורידים את קובץ SHA256SUMS.txt ומריצים את הפקודה הבאה כדי לוודא שקובץ ה-ZIP תקין:
Bash
sha256sum --check SHA256SUMS.txt
Windows PowerShell
(Get-FileHash RELEASE_ZIP_FILENAME).Hash -eq ((Get-Content SHA256SUMS.txt) -Split " ")[0]
מחליפים את RELEASE_ZIP_FILENAME בשם קובץ ה-ZIP שהורדתם של כלי החילוץ משורת הפקודה dwh-migration-dumper – לדוגמה, dwh-migration-tools-v1.0.52.zip
התוצאה True מאשרת שהאימות של סכום הביקורת הצליח.
התוצאה False מציינת שגיאת אימות. מוודאים שקובצי ה-checksum וה-ZIP הורדו מאותה גרסת הפצה והם ממוקמים באותה ספרייה.
לפרטים על השימוש בכלי dwh-migration-dumper, אפשר לעיין בדף יצירת מטא-נתונים.
אפשר להשתמש בכלי dwh-migration-dumper כדי לחלץ יומנים ומטא-נתונים ממחסן הנתונים של Snowflake כשני קובצי zip. מריצים את הפקודות הבאות במחשב עם גישה למחסן הנתונים של המקור כדי ליצור את הקבצים.
יוצרים את קובץ ה-ZIP של המטא-נתונים:
dwh-migration-dumper \ --connector snowflake \ --host HOST_NAME \ --user USER_NAME \ --role ROLE_NAME \ --warehouse WAREHOUSE \ --assessment \ --private-key-file PRIVATE_KEY_PATH \ --private-key-password PRIVATE_KEY_PASSWORD
יוצרים את קובץ ה-ZIP שמכיל את יומני השאילתות:
dwh-migration-dumper \ --connector snowflake-logs \ --host HOST_NAME \ --user USER_NAME \ --role ROLE_NAME \ --warehouse WAREHOUSE \ --query-log-start STARTING_DATE \ --query-log-end ENDING_DATE \ --assessment \ --private-key-file PRIVATE_KEY_PATH \ --private-key-password PRIVATE_KEY_PASSWORD
מחליפים את מה שכתוב בשדות הבאים:
-
HOST_NAME: שם המארח של מופע Snowflake. -
USER_NAME: שם המשתמש שבו יש להשתמש לחיבור למסד הנתונים, שצריכות להיות לו הרשאות גישה כמו שמפורט בקטע הדרישות. -
PRIVATE_KEY_PATH: הנתיב למפתח הפרטי של RSA שמשמש לאימות. -
PRIVATE_KEY_PASSWORD: (אופציונלי) הסיסמה ששימשה ליצירת המפתח הפרטי של RSA. המאפיין הזה נדרש רק אם המפתח הפרטי מוצפן. -
ROLE_NAME: (אופציונלי) תפקיד המשתמש כשמריצים את הכליdwh-migration-dumper, לדוגמה,ACCOUNTADMIN. -
WAREHOUSE: המחסן ששימש להפעלת פעולות הגיבוי. אם יש לכם כמה מחסנים וירטואליים, אתם יכולים לציין כל מחסן להרצת השאילתה הזו. הפעלת השאילתה הזו עם הרשאות הגישה שמפורטות בקטע הדרישות מאפשרת לחלץ את כל הארטיפקטים של מחסן הנתונים בחשבון הזה. -
STARTING_DATE: (אופציונלי) משמש לציון תאריך ההתחלה בטווח תאריכים של יומני שאילתות, בפורמטYYYY-MM-DD. -
ENDING_DATE: (אופציונלי) משמש לציון תאריך הסיום בטווח התאריכים של יומני השאילתות, בפורמטYYYY-MM-DD.
אפשר גם ליצור כמה קובצי ZIP שמכילים יומני שאילתות לתקופות לא חופפות ולספק את כולם להערכה.
Oracle
כדי לבקש משוב או תמיכה בנוגע לתכונה הזו, אפשר לשלוח אימייל לכתובת bq-edw-migration-support@google.com.
דרישות
כדי לחלץ מ-Oracle מטא-נתונים ויומני שאילתות, צריך לעמוד בדרישות הבאות:
- מסד הנתונים של Oracle צריך להיות בגרסה 11g R1 ומעלה.
- מכונה שיכולה להתחבר למופעי Oracle שלכם.
- Java 8 ואילך.
- חשבון Google Cloud עם קטגוריה של Cloud Storage לאחסון הנתונים.
- מערך נתונים ריק ב-BigQuery לאחסון התוצאות. לחלופין, אפשר ליצור מערך נתונים של BigQuery כשיוצרים את משימת ההערכה באמצעות ממשק המשתמש של Google Cloud המסוף.
- משתמש Oracle רגיל עם הרשאות SYSDBA.
הפעלת הכלי dwh-migration-dumper
מורידים את כלי החילוץ של שורת הפקודה dwh-migration-dumper.
מורידים את קובץ SHA256SUMS.txt ומריצים את הפקודה הבאה כדי לוודא שקובץ ה-ZIP תקין:
sha256sum --check SHA256SUMS.txt
לפרטים על השימוש בכלי dwh-migration-dumper, אפשר לעיין בדף יצירת מטא-נתונים.
משתמשים בכלי dwh-migration-dumper כדי לחלץ מטא-נתונים ונתוני ביצועים לקובץ ה-ZIP. כברירת מחדל, הנתונים הסטטיסטיים מחולצים מ-Oracle AWR, שנדרש בשבילו Oracle Tuning and Diagnostics Pack. אם הנתונים האלה לא זמינים, dwh-migration-dumper משתמש ב-STATSPACK במקום זאת.
במסדי נתונים עם ריבוי דיירים, צריך להריץ את הכלי dwh-migration-dumper במאגר הבסיסי. אם מריצים אותה באחד ממסדי הנתונים הניתנים לחיבור, הנתונים הסטטיסטיים של הביצועים ומטא-הנתונים לגבי מסדי נתונים אחרים שניתנים לחיבור יהיו חסרים.
יוצרים את קובץ ה-ZIP של המטא-נתונים:
dwh-migration-dumper \ --connector oracle-stats \ --host HOST_NAME \ --port PORT \ --oracle-service SERVICE_NAME \ --assessment \ --driver JDBC_DRIVER_PATH \ --user USER_NAME \ --password
מחליפים את מה שכתוב בשדות הבאים:
-
HOST_NAME: שם המארח של מופע Oracle. -
PORT: מספר יציאת החיבור. ערך ברירת המחדל הוא 1521. -
SERVICE_NAME: שם שירות Oracle שבו רוצים להשתמש לחיבור. -
JDBC_DRIVER_PATH: הנתיב המוחלט או היחסי לקובץ ה-JAR של הדרייבר. אפשר להוריד את הקובץ הזה מהדף Oracle JDBC driver downloads. צריך לבחור את גרסת הדרייבר שתואמת לגרסת מסד הנתונים. -
USER_NAME: השם של המשתמש שמשמש להתחברות למופע Oracle. למשתמש צריכות להיות הרשאות הגישה שמפורטות בקטע הדרישות.
Hadoop / Cloudera
כדי לבקש משוב או תמיכה בנוגע לתכונה הזו, אפשר לשלוח אימייל לכתובת bq-edw-migration-support@google.com.
דרישות
כדי לחלץ מטא-נתונים מ-Cloudera, צריך את הדברים הבאים:
- מחשב שיכול להתחבר ל-Cloudera Manager API.
- חשבון Google Cloud עם קטגוריה של Cloud Storage לאחסון הנתונים.
- מערך נתונים ריק ב-BigQuery לאחסון התוצאות. לחלופין, אפשר ליצור מערך נתונים ב-BigQuery כשיוצרים את משימת ההערכה.
הפעלת הכלי dwh-migration-dumper
מורידים את כלי החילוץ של שורת הפקודה
dwh-migration-dumper.מורידים את קובץ
SHA256SUMS.txt.בסביבת שורת הפקודה, מוודאים שהמיקוד נכון:
sha256sum --check SHA256SUMS.txt
לפרטים על השימוש בכלי
dwh-migration-dumper, אפשר לעיין במאמר יצירת מטא-נתונים לתרגום ולבדיקה.משתמשים בכלי
dwh-migration-dumperכדי לחלץ מטא-נתונים ונתוני ביצועים לקובץ ה-ZIP:dwh-migration-dumper \ --connector cloudera-manager \ --user USER_NAME \ --password PASSWORD \ --url URL_PATH \ --yarn-application-types "APP_TYPES" \ --spark-history-service-names "SPARK_HISTORY_SERVICE_NAMES" \ --pagination-page-size PAGE_SIZE \ --start-date START_DATE \ --end-date END_DATE \ --assessment
מחליפים את מה שכתוב בשדות הבאים:
-
USER_NAME: השם של המשתמש שמתחבר למופע Cloudera Manager. -
PASSWORD: הסיסמה למופע Cloudera Manager. -
URL_PATH: נתיב כתובת ה-URL אל Cloudera Manager API, לדוגמה,https://localhost:7183/api/v55/. -
APP_TYPES(אופציונלי): סוגי האפליקציות של YARN שמוצאים מהאשכול, מופרדים בפסיקים. ערך ברירת המחדל הואMAPREDUCE,SPARK,Oozie Launcher. SPARK_HISTORY_SERVICE_NAMES(אופציונלי): רשימת שמות השירותים של Spark History Server, מופרדת בפסיקים. הרשימה משמשת לשליחת שאילתות ליומני האירועים של Spark דרך Apache Knox כדי לחלץ מטא-נתונים של אפליקציות. אם לא מציינים ערך, ערך ברירת המחדל הואsparkhistory,spark3history.-
PAGE_SIZE(אופציונלי): מספר הרשומות בכל תגובה של Cloudera. ערך ברירת המחדל הוא1000. -
START_DATE(אופציונלי): תאריך ההתחלה של גיבוי ההיסטוריה בפורמט ISO 8601, לדוגמה2025-05-29. ערך ברירת המחדל הוא 90 ימים לפני התאריך הנוכחי. -
END_DATE(אופציונלי): תאריך הסיום של היסטוריית הנתונים בפורמט ISO 8601, לדוגמה2025-05-30. ערך ברירת המחדל הוא התאריך הנוכחי.
-
שימוש ב-Oozie באשכול Cloudera
אם אתם משתמשים ב-Oozie באשכול Cloudera, אתם יכולים להשתמש במחבר Oozie כדי לייצא את היסטוריית העבודות של Oozie. אפשר להשתמש ב-Oozie עם אימות Kerberos או עם אימות בסיסי.
כדי לבצע אימות Kerberos, מריצים את הפקודה הבאה:
kinit dwh-migration-dumper \ --connector oozie \ --url URL_PATH \ --assessment
מחליפים את מה שכתוב בשדות הבאים:
-
URL_PATH(אופציונלי): נתיב כתובת ה-URL של שרת Oozie. אם לא מציינים את נתיב כתובת ה-URL, הוא נלקח ממשתנה הסביבהOOZIE_URL.
כדי להשתמש באימות בסיסי, מריצים את הפקודה הבאה:
dwh-migration-dumper \ --connector oozie \ --user USER_NAME \ --password PASSWORD \ --url URL_PATH \ --assessment
מחליפים את מה שכתוב בשדות הבאים:
-
USER_NAME: השם של משתמש Oozie. -
PASSWORD: סיסמת המשתמש. -
URL_PATH(אופציונלי): נתיב כתובת ה-URL של שרת Oozie. אם לא מציינים את נתיב כתובת ה-URL, הוא נלקח ממשתנה הסביבהOOZIE_URL.
שימוש ב-Airflow באשכול Cloudera
אם אתם משתמשים ב-Airflow באשכול Cloudera, אתם יכולים להשתמש במחבר Airflow כדי לייצא את היסטוריית ה-DAG:
dwh-migration-dumper \ --connector airflow \ --user USER_NAME \ --password PASSWORD \ --url URL \ --driver "DRIVER_PATH" \ --start-date START_DATE \ --end-date END_DATE \ --assessment
מחליפים את מה שכתוב בשדות הבאים:
-
USER_NAME: השם של משתמש Airflow -
PASSWORD: סיסמת המשתמש -
URL: מחרוזת ה-JDBC למסד הנתונים של Airflow -
DRIVER_PATH: הנתיב לדרייבר של JDBC -
START_DATE(אופציונלי): תאריך ההתחלה של גיבוי ההיסטוריה בפורמט ISO 8601 -
END_DATE(אופציונלי): תאריך הסיום של היסטוריית הנתונים בפורמט ISO 8601
שימוש ב-Hive באשכול Cloudera
מידע על השימוש ב-Hive connector מופיע בכרטיסייה Apache Hive.
Apache Hive
דרישות
- מחשב שמחובר למחסן הנתונים (data warehouse) של Apache Hive (הערכת ההעברה ל-BigQuery תומכת ב-Hive ב-Tez וב-MapReduce, ובגרסאות של Apache Hive בין 2.2 ל-3.1, כולל)
- Google Cloud חשבון עם קטגוריה של Cloud Storage לאחסון הנתונים
- מערך נתונים ריק ב-BigQuery לאחסון התוצאות
- הרשאות קריאה במערך הנתונים כדי להציג את התוצאות
- גישה למחסן הנתונים של Apache Hive כדי להגדיר חילוץ של יומני שאילתות
- נתונים סטטיסטיים עדכניים לגבי טבלאות, מחיצות ועמודות
הכלי להערכת מיגרציה של BigQuery משתמש בנתונים סטטיסטיים של טבלאות, מחיצות ועמודות כדי להבין טוב יותר את מחסן הנתונים של Apache Hive ולספק תובנות מקיפות. אם הגדרת התצורה של hive.stats.autogather מוגדרת לערך false במחסן הנתונים של Apache Hive, מומלץ להפעיל אותה או לעדכן את הנתונים הסטטיסטיים באופן ידני לפני שמריצים את הכלי dwh-migration-dumper.
הפעלת הכלי dwh-migration-dumper
מורידים את כלי החילוץ של שורת הפקודה dwh-migration-dumper.
מורידים את קובץ SHA256SUMS.txt ומריצים את הפקודה הבאה כדי לוודא שקובץ ה-ZIP תקין:
Bash
sha256sum --check SHA256SUMS.txt
Windows PowerShell
(Get-FileHash RELEASE_ZIP_FILENAME).Hash -eq ((Get-Content SHA256SUMS.txt) -Split " ")[0]
מחליפים את RELEASE_ZIP_FILENAME בשם קובץ ה-ZIP שהורדתם של כלי החילוץ משורת הפקודה dwh-migration-dumper – לדוגמה, dwh-migration-tools-v1.0.52.zip
התוצאה True מאשרת שהאימות של סכום הביקורת הצליח.
התוצאה False מציינת שגיאת אימות. מוודאים שקובצי ה-checksum וה-ZIP הורדו מאותה גרסת הפצה והם ממוקמים באותה ספרייה.
לפרטים על השימוש בכלי dwh-migration-dumper, אפשר לעיין במאמר יצירת מטא-נתונים לתרגום ולבדיקה.
אפשר להשתמש בכלי dwh-migration-dumper כדי ליצור מטא-נתונים ממחסן הנתונים של Hive כקובץ zip.
ללא אימות
כדי ליצור את קובץ ה-zip של המטא-נתונים, מריצים את הפקודה הבאה במחשב שיש לו גישה למחסן הנתונים של המקור:
dwh-migration-dumper \ --connector hiveql \ --database DATABASES \ --host hive.cluster.host \ --port 9083 \ --assessment
עם אימות Kerberos
כדי לבצע אימות למאגר המטא-נתונים, צריך להיכנס בתור משתמש שיש לו גישה למאגר המטא-נתונים של Apache Hive וליצור כרטיס Kerberos. לאחר מכן, מריצים את הפקודה הבאה כדי ליצור את קובץ ה-ZIP של המטא-נתונים:
JAVA_OPTS="-Djavax.security.auth.useSubjectCredsOnly=false" \ dwh-migration-dumper \ --connector hiveql \ --database DATABASES \ --host hive.cluster.host \ --port 9083 \ --hive-kerberos-url PRINCIPAL/HOST \ -Dhiveql.rpc.protection=hadoop.rpc.protection \ --assessment
מחליפים את מה שכתוב בשדות הבאים:
-
DATABASES: רשימה מופרדת בפסיקים של שמות מסדי הנתונים לחילוץ. אם לא מציינים מסד נתונים, המערכת מחלצת את כל מסדי הנתונים. -
PRINCIPAL: חשבון המשתמש ב-Kerberos שהטיקט הונפק לו -
HOST: שם המארח של Kerberos שהכרטיס הונפק לו -
hadoop.rpc.protection: איכות ההגנה (QOP) של רמת ההגדרה של Simple Authentication and Security Layer (SASL), ששווה לערך של הפרמטרhadoop.rpc.protectionבקובץ/etc/hadoop/conf/core-site.xml, עם אחד מהערכים הבאים:authenticationintegrityprivacy
חילוץ יומני שאילתות באמצעות וו הרישום ביומן hadoop-migration-assessment
כדי לחלץ יומני שאילתות, פועלים לפי השלבים הבאים:
- מעלים את
hadoop-migration-assessmentlogging hook. - הגדרת המאפיינים של וו רישום היומן.
- אימות ה-hook של הרישום ביומן.
העלאת ה-hook לרישום ביומן של hadoop-migration-assessment
מורידים את
hadoop-migration-assessmentquery logs extraction logging hook שמכיל את קובץ ה-JAR של Hive logging hook.מחלצים את קובץ ה-JAR.
אם אתם צריכים לבדוק את הכלי כדי לוודא שהוא עומד בדרישות התאימות, תוכלו לעיין בקוד המקור ממאגר ה-GitHub של ווֹבּינג לרישום ביומן
hadoop-migration-assessment, ולקמפל בינארי משלכם.מעתיקים את קובץ ה-JAR לתיקיית הספרייה העזר בכל האשכולות שבהם מתכננים להפעיל את רישום השאילתות. בהתאם לספק, צריך לאתר את תיקיית הספרייה העזר בהגדרות האשכול ולהעביר את קובץ ה-JAR לתיקיית הספרייה העזר באשכול Hive.
הגדרת מאפייני הגדרה ל-
hadoop-migration-assessmentlogging hook. בהתאם לספק Hadoop שלכם, תצטרכו להשתמש במסוף ממשק המשתמש כדי לערוך את הגדרות האשכול. משנים את קובץ/etc/hive/conf/hive-site.xmlאו משתמשים במנהל התצורה כדי להחיל את התצורה.
הגדרת מאפיינים
אם כבר יש לכם ערכים אחרים למפתחות ההגדרה הבאים, צריך להוסיף את ההגדרות באמצעות פסיק (,). כדי להגדיר את וו הרישום ביומן hadoop-migration-assessment, נדרשות הגדרות התצורה הבאות:
hive.exec.failure.hooks:com.google.cloud.bigquery.dwhassessment.hooks.MigrationAssessmentLoggingHookhive.exec.post.hooks:com.google.cloud.bigquery.dwhassessment.hooks.MigrationAssessmentLoggingHookhive.exec.pre.hooks:com.google.cloud.bigquery.dwhassessment.hooks.MigrationAssessmentLoggingHook-
hive.aux.jars.path: כוללים את הנתיב לקובץ ה-JAR של ה-hook לרישום ביומן, לדוגמהfile://./HiveMigrationAssessmentQueryLogsHooks_deploy.jar -
dwhassessment.hook.base-directory: הנתיב לתיקיית הפלט של יומני השאילתות. לדוגמה,hdfs://tmp/logs/. אפשר גם להגדיר את ההגדרות האופציונליות הבאות:
-
dwhassessment.hook.queue.capacity: קיבולת התור של השרשורים לרישום ביומן של אירועי השאילתות. ערך ברירת המחדל הוא64. -
dwhassessment.hook.rollover-interval: התדירות שבה צריך לבצע את החלפת הקובץ. לדוגמה,600s. ערך ברירת המחדל הוא 3,600 שניות (שעה אחת). -
dwhassessment.hook.rollover-eligibility-check-interval: התדירות שבה מופעלת ברקע בדיקת הזכאות להחלפת הקובץ. לדוגמה,600s. ערך ברירת המחדל הוא 600 שניות (10 דקות).
-
אימות של ה-hook לרישום ביומן
אחרי שמפעילים מחדש את התהליך של hive-server2, מריצים שאילתת בדיקה ומנתחים את יומני הניפוי באגים. תוצג ההודעה הבאה:
Logger successfully started, waiting for query events. Log directory is '[dwhassessment.hook.base-directory value]'; rollover interval is '60' minutes; rollover eligibility check is '10' minutes
ה-hook של רישום ביומן יוצר תיקיית משנה עם חלוקה לפי תאריכים בתיקייה שהוגדרה. קובץ ה-Avro עם אירועי השאילתות יופיע בתיקייה הזו אחרי dwhassessment.hook.rollover-intervalההפסקה
או סיום התהליך hive-server2. אפשר לחפש הודעות דומות ביומני הניפוי באגים כדי לראות את הסטטוס של פעולת ההחלפה:
Updated rollover time for logger ID 'my_logger_id' to '2023-12-25T10:15:30'
Performed rollover check for logger ID 'my_logger_id'. Expected rollover time is '2023-12-25T10:15:30'
ההעברה מתרחשת במרווחי הזמן שצוינו או כשהיום מתחלף. כשמתחלף התאריך, ה-hook של הרישום ביומן יוצר גם תיקיית משנה חדשה לתאריך הזה.
Google ממליצה לספק יומני שאילתות של שבועיים לפחות כדי לקבל תובנות מקיפות יותר.
אפשר גם ליצור תיקיות שמכילות יומני שאילתות מאשכולות שונים של Hive ולספק את כולן להערכה אחת.
Informatica
כדי לבקש משוב או תמיכה בנוגע לתכונה הזו, אפשר לשלוח אימייל לכתובת bq-edw-migration-support@google.com.
דרישות
- גישה ללקוח Informatica PowerCenter Repository Manager
- חשבון Google Cloud עם קטגוריה של Cloud Storage לאחסון הנתונים.
- מערך נתונים ריק ב-BigQuery לאחסון התוצאות. לחלופין, אפשר ליצור מערך נתונים של BigQuery כשיוצרים את משימת ההערכה באמצעות Google Cloud המסוף.
דרישה: ייצוא קובצי אובייקטים
אפשר להשתמש בממשק המשתמש הגרפי של Informatica PowerCenter Repository Manager כדי לייצא את קובצי האובייקט. מידע נוסף זמין במאמר שלבים לייצוא אובייקטים
אפשר גם להריץ את הפקודה pmrep כדי לייצא את קובצי האובייקט באופן הבא:
- מריצים את הפקודה
pmrep connectכדי להתחבר למאגר:
pmrep connect -r `REPOSITORY_NAME` -d `DOMAIN_NAME` -n `USERNAME` -x `PASSWORD`
מחליפים את מה שכתוב בשדות הבאים:
-
REPOSITORY_NAME: השם של המאגר שאליו רוצים להתחבר -
DOMAIN_NAME: שם הדומיין של המאגר -
USERNAME: שם המשתמש להתחברות למאגר -
PASSWORD: הסיסמה של שם המשתמש
- אחרי שמתחברים למאגר, משתמשים בפקודה
pmrep objectexportכדי לייצא את האובייקטים הנדרשים:
pmrep objectexport -n `OBJECT_NAME` -o `OBJECT_TYPE` -f `FOLDER_NAME` -u `OUTPUT_FILE_NAME.xml`
מחליפים את מה שכתוב בשדות הבאים:
-
OBJECT_NAME: השם של אובייקט ספציפי לייצוא -
OBJECT_TYPE: סוג האובייקט שצוין -
FOLDER_NAME: שם התיקייה שמכילה את האובייקט שמיועד לייצוא OUTPUT_FILE_NAME: שם קובץ ה-XML שיכיל את פרטי האובייקט
העלאת מטא-נתונים ויומני שאילתות ל-Cloud Storage
אחרי שמחלצים את המטא-נתונים ואת יומני השאילתות ממחסן הנתונים, אפשר להעלות את הקבצים לקטגוריה של Cloud Storage כדי להמשיך בהערכת המיגרציה.
Teradata
מעלים את המטא-נתונים ואת קובץ ה-ZIP או קובצי ה-ZIP שמכילים את יומני השאילתות לקטגוריה של Cloud Storage. מידע נוסף על יצירת קטגוריות והעלאת קבצים ל-Cloud Storage זמין במאמרים בנושא יצירת קטגוריות והעלאת אובייקטים ממערכת קבצים. הגודל הכולל המקסימלי של כל הקבצים הלא דחוסים בקובץ ה-ZIP של המטא-נתונים הוא 50GB.
הערכים בכל קובצי ה-ZIP שמכילים יומני שאילתות מחולקים לקטגוריות הבאות:
- קבצים של היסטוריית שאילתות עם הקידומת
query_history_. - קבצים של סדרות זמנים עם הקידומות
utility_logs_,dbc.ResUsageScpu_ו-dbc.ResUsageSpma_.
הגודל הכולל המקסימלי של כל קובצי היסטוריית השאילתות הוא 5TB. הגודל הכולל המקסימלי של כל קובצי סדרות הזמן הוא 1TB.
אם יומני השאילתות מאוחסנים בארכיון במסד נתונים אחר, אפשר לעיין בתיאור של הדגלים -Dteradata-logs.query-logs-table ו--Dteradata-logs.sql-logs-table שמופיע בהמשך הקטע הזה. שם מוסבר איך לספק מיקום חלופי ליומני השאילתות.
Redshift
מעלים את המטא-נתונים ואת קובץ ה-ZIP או קובצי ה-ZIP שמכילים את יומני השאילתות לקטגוריה של Cloud Storage. מידע נוסף על יצירת קטגוריות והעלאת קבצים ל-Cloud Storage זמין במאמרים בנושא יצירת קטגוריות והעלאת אובייקטים ממערכת קבצים. הגודל הכולל המקסימלי של כל הקבצים הלא דחוסים בקובץ ה-ZIP של המטא-נתונים הוא 50GB.
הערכים בכל קובצי ה-ZIP שמכילים יומני שאילתות מחולקים לקטגוריות הבאות:
- אפשר לחפש בקובצי היסטוריית השאילתות באמצעות הקידומות
querytext_ו-ddltext_. - קבצים של סדרות זמנים עם הקידומות
query_queue_info_,wlm_query_ו-querymetrics_.
הגודל הכולל המקסימלי של כל קובצי היסטוריית השאילתות הוא 5TB. הגודל הכולל המקסימלי של כל קובצי סדרות הזמן הוא 1TB.
Redshift Serverless
מעלים את המטא-נתונים ואת קובץ ה-ZIP או קובצי ה-ZIP שמכילים את יומני השאילתות לקטגוריה של Cloud Storage. מידע נוסף על יצירת קטגוריות והעלאת קבצים ל-Cloud Storage זמין במאמרים בנושא יצירת קטגוריות והעלאת אובייקטים ממערכת קבצים.
פתית שלג
מעלים את המטא-נתונים ואת קובצי ה-ZIP שמכילים את יומני השאילתות והיסטוריית השימוש לקטגוריה ב-Cloud Storage. כשמעלים את הקבצים האלה ל-Cloud Storage, צריך לעמוד בדרישות הבאות:
- הגודל הכולל של כל הקבצים הלא דחוסים בקובץ ה-ZIP של המטא-נתונים צריך להיות קטן מ-50GB.
- צריך להעלות לתיקייה ב-Cloud Storage את קובץ ה-ZIP של המטא-נתונים ואת קובץ ה-ZIP שמכיל את יומני השאילתות. אם יש לכם כמה קובצי ZIP עם יומני שאילתות שלא חופפים, אתם יכולים להעלות את כולם.
- צריך להעלות את כל הקבצים לאותה תיקייה ב-Cloud Storage.
- צריך להעלות את כל קובצי ה-ZIP של המטא-נתונים ויומני השאילתות בדיוק כמו שהם מופקים על ידי הכלי
dwh-migration-dumper. אסור לחלץ, לשלב או לשנות אותם בכל דרך אחרת. - הגודל הכולל של כל קובצי היסטוריית השאילתות ללא דחיסה צריך להיות קטן מ-5TB.
מידע נוסף על יצירת קטגוריות והעלאת קבצים ל-Cloud Storage זמין במאמרים בנושא יצירת קטגוריות והעלאת אובייקטים ממערכת קבצים.
Oracle
כדי לבקש משוב או תמיכה בנוגע לתכונה הזו, אפשר לשלוח אימייל לכתובת bq-edw-migration-support@google.com.
מעלים את קובץ ה-ZIP שמכיל מטא-נתונים ונתוני ביצועים לקטגוריה של Cloud Storage. כברירת מחדל, שם קובץ ה-ZIP הוא dwh-migration-oracle-stats.zip, אבל אפשר לשנות את זה באמצעות ציון שם אחר בדגל --output. הגודל הכולל הלא דחוס של כל הקבצים בתוך קובץ ה-ZIP מוגבל ל-50GB.
מידע נוסף על יצירת קטגוריות והעלאת קבצים ל-Cloud Storage זמין במאמרים בנושא יצירת קטגוריות והעלאת אובייקטים ממערכת קבצים.
Hadoop / Cloudera
כדי לבקש משוב או תמיכה בנוגע לתכונה הזו, אפשר לשלוח אימייל לכתובת bq-edw-migration-support@google.com.
מעלים את קובץ ה-ZIP שמכיל מטא-נתונים ונתוני ביצועים לקטגוריה של Cloud Storage. כברירת מחדל, שם קובץ ה-ZIP הוא dwh-migration-cloudera-manager-RUN_DATE.zip (לדוגמה, dwh-migration-cloudera-manager-20250312T145808.zip), אבל אפשר לשנות אותו באמצעות הדגל --output. הגודל הכולל של כל הקבצים בקובץ ה-ZIP אחרי פתיחת הדחיסה לא יכול להיות יותר מ-50GB.
מידע נוסף על יצירת קטגוריות והעלאת קבצים ל-Cloud Storage זמין במאמרים בנושא יצירת קטגוריה והעלאת אובייקטים ממערכת קבצים.
Apache Hive
מעלים את המטא-נתונים ואת התיקיות שמכילות את יומני השאילתות מאשכול Hive אחד או יותר לקטגוריה ב-Cloud Storage. מידע נוסף על יצירת קטגוריות והעלאת קבצים ל-Cloud Storage זמין במאמרים בנושא יצירת קטגוריות והעלאת אובייקטים ממערכת קבצים.
הגודל הכולל המקסימלי של כל הקבצים הלא דחוסים בקובץ ה-ZIP של המטא-נתונים הוא 50GB.
אפשר להשתמש במחבר Cloud Storage כדי להעתיק את יומני השאילתות ישירות לתיקייה ב-Cloud Storage. צריך להעלות את התיקיות שמכילות תיקיות משנה עם יומני שאילתות לאותה תיקייה ב-Cloud Storage שאליה מעלים את קובץ ה-ZIP של המטא-נתונים.
תיקיות של יומני שאילתות מכילות קבצים של היסטוריית שאילתות עם הקידומת dwhassessment_. הגודל הכולל המקסימלי של כל הקבצים של היסטוריית השאילתות הוא 5TB.
Informatica
כדי לבקש משוב או תמיכה בנוגע לתכונה הזו, אפשר לשלוח אימייל לכתובת bq-edw-migration-support@google.com.
מעלים קובץ ZIP שמכיל את אובייקטי המאגר של Informatica XML לקטגוריה של Cloud Storage. קובץ ה-ZIP הזה צריך לכלול גם קובץ compilerworks-metadata.yaml שמכיל את הפרטים הבאים:
product: arguments: "ConnectorArguments{connector=informatica, assessment=true}"
הגודל הכולל של כל הקבצים בקובץ ה-ZIP אחרי פתיחת הדחיסה לא יכול להיות גדול מ-50GB.
מידע נוסף על יצירת קטגוריות והעלאת קבצים ל-Cloud Storage זמין במאמרים בנושא יצירת קטגוריות והעלאת אובייקטים ממערכת קבצים.
הפעלת הערכה של העברה ל-BigQuery
כדי להריץ את ההערכה של המעבר ל-BigQuery, פועלים לפי השלבים הבאים. השלבים האלה מניחים שהעליתם את קובצי המטא-נתונים לקטגוריה של Cloud Storage, כמו שמתואר בקטע הקודם.
ההרשאות הנדרשות
כדי להפעיל את BigQuery Migration Service, צריך את ההרשאות הבאות לניהול זהויות והרשאות גישה (IAM):
resourcemanager.projects.getresourcemanager.projects.updateserviceusage.services.enableserviceusage.services.get
כדי לגשת לשירות ההעברה של BigQuery ולהשתמש בו, אתם צריכים את ההרשאות הבאות בפרויקט:
bigquerymigration.workflows.createbigquerymigration.workflows.getbigquerymigration.workflows.listbigquerymigration.workflows.deletebigquerymigration.subtasks.getbigquerymigration.subtasks.list
כדי להריץ את שירות ההעברה של BigQuery, אתם צריכים את ההרשאות הנוספות הבאות.
הרשאה לגשת לקטגוריות של Cloud Storage לקבצי קלט ופלט:
-
storage.objects.getבקטגוריה של Cloud Storage -
storage.objects.listבקטגוריה של Cloud Storage -
storage.objects.createבקטגוריית היעד של Cloud Storage -
storage.objects.deleteבקטגוריית היעד של Cloud Storage -
storage.objects.updateבקטגוריית היעד של Cloud Storage storage.buckets.getstorage.buckets.list
-
הרשאה לקרוא ולעדכן את מערך הנתונים ב-BigQuery שבו שירות ההעברה ל-BigQuery כותב את התוצאות:
bigquery.datasets.updatebigquery.datasets.getbigquery.datasets.createbigquery.datasets.deletebigquery.jobs.createbigquery.jobs.deletebigquery.jobs.listbigquery.jobs.updatebigquery.tables.createbigquery.tables.getbigquery.tables.getDatabigquery.tables.listbigquery.tables.updateData
כדי לשתף את הדוח של Looker Studio עם משתמש, צריך להעניק לו את התפקידים הבאים:
roles/bigquery.dataViewerroles/bigquery.jobUser
בדוגמה הבאה מוסבר איך להעניק את התפקידים הנדרשים למשתמש שאיתו רוצים לשתף את הדוח:
gcloud projects add-iam-policy-binding \ " translate="no">PROJECT \ --member=user:REPORT_VIEWER_EMAIL \ --role=roles/bigquery.dataViewer gcloud projects add-iam-policy-binding \ PROJECT \ --member=user:REPORT_VIEWER_EMAIL \ --role=roles/bigquery.jobUser
מחליפים את מה שכתוב בשדות הבאים:
-
PROJECT: הפרויקט שבו נמצא המשתמש -
REPORT_VIEWER_EMAIL: כתובת האימייל של המשתמש שאיתו רוצים לשתף את הדוח
יצירת פרויקט למבדק
מומלץ ליצור ולהגדיר פרויקט חדש כדי להריץ את הערכת המוכנות להעברה. אתם יכולים להשתמש בסקריפט הבא כדי ליצור פרויקט חדש Google Cloud עם כל ההרשאות הנדרשות והקצאות התפקידים להרצת ההערכה:
#!/bin/bash # --- Configuration --- # Replace with your desired project ID, the email of the user that runs # the assessment, and your organization ID. export PROJECT_ID="PROJECT_ID" export ASSESSMENT_RUNNER_EMAIL="RUNNER_EMAIL" export ORGANIZATION_ID="ORGANIZATION_ID" # --- Project Creation --- echo "Creating project: $PROJECT_ID" gcloud projects create $PROJECT_ID --organization=$ORGANIZATION_ID # Set the new project as the default for subsequent gcloud commands gcloud config set project $PROJECT_ID # --- IAM Role Creation --- echo "Creating custom role 'BQMSrole' in project $PROJECT_ID" gcloud iam roles create BQMSrole \ --project=$PROJECT_ID \ --title=BQMSrole \ --permissions=bigquerymigration.subtasks.get,bigquerymigration.subtasks.list,bigquerymigration.workflows.create,bigquerymigration.workflows.get,bigquerymigration.workflows.list,bigquerymigration.workflows.delete,resourcemanager.projects.update,resourcemanager.projects.get,serviceusage.services.enable,serviceusage.services.get,storage.objects.get,storage.objects.list,storage.objects.create,storage.objects.delete,storage.objects.update,bigquery.datasets.get,bigquery.datasets.update,bigquery.datasets.create,bigquery.datasets.delete,bigquery.tables.get,bigquery.tables.create,bigquery.tables.updateData,bigquery.tables.getData,bigquery.tables.list,bigquery.jobs.create,bigquery.jobs.update,bigquery.jobs.list,bigquery.jobs.delete,storage.buckets.list,storage.buckets.get # --- IAM Policy Binding for Assessment Runner --- echo "Granting IAM roles to the assessment runner: $ASSESSMENT_RUNNER_EMAIL" # Grant the custom BQMSrole to the assessment runner user gcloud projects add-iam-policy-binding \ $PROJECT_ID \ --member=user:$ASSESSMENT_RUNNER_EMAIL \ --role=projects/$PROJECT_ID/roles/BQMSrole # Grant the BigQuery Data Viewer role to the assessment runner user gcloud projects add-iam-policy-binding \ $PROJECT_ID \ --member=user:$ASSESSMENT_RUNNER_EMAIL \ --role=roles/bigquery.dataViewer # Grant the BigQuery Job User role to the assessment runner user gcloud projects add-iam-policy-binding \ $PROJECT_ID \ --member=user:$ASSESSMENT_RUNNER_EMAIL \ --role=roles/bigquery.jobUser echo "Project $PROJECT_ID created and configured for BigQuery Migration Assessment." echo "Assessment Runner: $ASSESSMENT_RUNNER_EMAIL"
מחליפים את מה שכתוב בשדות הבאים:
-
PROJECT_ID: השם של מזהה פרויקט חדש RUNNER_EMAIL: כתובת האימייל של המשתמש שמריץ את הערכת ההעברה-
ORGANIZATION_ID: מזהה הארגון. לדוגמה,123456789012.
מיקומים נתמכים
התכונה להערכת העברה ב-BigQuery נתמכת בכל המיקומים של BigQuery. רשימת המיקומים ב-BigQuery זמינה במאמר בנושא מיקומים נתמכים.
לפני שמתחילים
לפני שמריצים את ההערכה, צריך להפעיל את BigQuery Migration API וליצור מערך נתונים ב-BigQuery כדי לאחסן את תוצאות ההערכה.
הפעלת BigQuery Migration API
כדי להפעיל את BigQuery Migration API:
במסוף Google Cloud , עוברים לדף BigQuery Migration API.
לוחצים על Enable.
יצירת מערך נתונים לתוצאות ההערכה
הכלי להערכת מיגרציה של BigQuery כותב את תוצאות ההערכה לטבלאות ב-BigQuery. לפני שמתחילים, יוצרים מערך נתונים שיכיל את הטבלאות האלה. כשמשתפים את הדוח ב-Looker Studio, צריך גם לתת למשתמשים הרשאת קריאה של מערך הנתונים הזה. מידע נוסף זמין במאמר בנושא הפיכת הדוח לזמין למשתמשים.
הפעלת הערכת ההעברה
המסוף
במסוף Google Cloud , עוברים לדף BigQuery.
בתפריט הניווט שמתחת ל
Migration, לוחצים על שירותים.לוחצים על התחלת ההערכה.
ממלאים את תיבת הדו-שיח של הגדרת המבדק.
- בשדה שם מוצג מזינים את השם שיכול להכיל אותיות, מספרים או קווים תחתונים. השם הזה הוא רק למטרות תצוגה, ולא חייב להיות ייחודי.
- בקטע מקור נתוני ההערכה, בוחרים את מחסן הנתונים.
- בשדה Path to input files (נתיב לקובצי קלט), מזינים את הנתיב לקטגוריה ב-Cloud Storage שמכילה את הקבצים שחולצו.
כדי לבחור איך לאחסן את תוצאות ההערכה, מבצעים אחת מהפעולות הבאות:
- משאירים את תיבת הסימון יצירה אוטומטית של מערך נתונים חדש ב-BigQuery מסומנת כדי שמערך הנתונים ב-BigQuery ייצור באופן אוטומטי. השם של מערך הנתונים נוצר באופן אוטומטי.
- מבטלים את הסימון בתיבת הסימון יצירה אוטומטית של מערך הנתונים החדש ב-BigQuery, ובוחרים את מערך הנתונים הקיים הריק ב-BigQuery באמצעות הפורמט
projectId.datasetId, או יוצרים שם חדש למערך הנתונים. באפשרות הזו אפשר לבחור את השם של מערך הנתונים ב-BigQuery.
אפשרות 1 – יצירה אוטומטית של מערך נתונים ב-BigQuery (ברירת מחדל)
אפשרות 2 – יצירה ידנית של מערך נתונים ב-BigQuery:
לוחצים על יצירה. אפשר לראות את סטטוס המשימה ברשימת משימות ההערכה.
בזמן שההערכה פועלת, אפשר לבדוק את ההתקדמות שלה ואת הזמן המשוער לסיום בכלי הטיפ של סמל הסטטוס.
בזמן שההערכה פועלת, אפשר ללחוץ על הקישור View report ברשימת משימות ההערכה כדי לראות את דוח ההערכה עם נתונים חלקיים ב-Looker Studio. יכול להיות שיעבור זמן עד שהקישור View report יופיע בזמן שההערכה פועלת. הדוח ייפתח בכרטיסייה חדשה.
הדוח מתעדכן בנתונים חדשים כשהם עוברים עיבוד. מרעננים את הכרטיסייה עם הדוח או לוחצים שוב על הצגת הדוח כדי לראות את הדוח המעודכן.
אחרי שההערכה מסתיימת, לוחצים על הצגת הדוח כדי לראות את דוח ההערכה המלא ב-Looker Studio. הדוח ייפתח בכרטיסייה חדשה.
API
מבצעים קריאה ל-method create עם workflow מוגדר.
לאחר מכן קוראים לשיטה start כדי להתחיל את תהליך העבודה של ההערכה.
ההערכה יוצרת טבלאות במערך הנתונים ב-BigQuery שיצרתם קודם. אתם יכולים לשלוח שאילתות כדי לקבל מידע על הטבלאות והשאילתות שמשמשות במחסן הנתונים הקיים. מידע על קובצי הפלט של התרגום זמין במאמר בנושא כלי לתרגום SQL בכמות גדולה.
תוצאה נצברת של הערכה שאפשר לשתף
במקרה של הערכות של Amazon Redshift, Teradata ו-Snowflake, בנוסף למערך הנתונים ב-BigQuery שנוצר קודם, תהליך העבודה יוצר עוד מערך נתונים קל משקל עם אותו שם, בתוספת הסיומת _shareableRedactedAggregate. מערך הנתונים הזה מכיל נתונים מצטברים מאוד שנגזרים ממערך הנתונים של הפלט, והוא לא מכיל פרטים אישיים מזהים (PII).
כדי למצוא את מערך הנתונים, לבדוק אותו ולשתף אותו בצורה מאובטחת עם משתמשים אחרים, אפשר לעיין במאמר בנושא הפעלת שאילתות על טבלאות הפלט של הערכת ההעברה.
התכונה מופעלת כברירת מחדל, אבל אפשר לבטל את ההסכמה לשימוש בה באמצעות ה-API הציבורי.
פרטי המבדק
כדי להציג את דף הפרטים של ההערכה, לוחצים על השם לתצוגה ברשימת משימות ההערכה.
בדף הפרטים של ההערכה יש כרטיסייה בשם הגדרה, שבה אפשר לראות מידע נוסף על עבודת ההערכה, וכרטיסייה בשם שגיאות, שבה אפשר לבדוק אם היו שגיאות במהלך העיבוד של ההערכה.
בכרטיסייה Configuration (הגדרה) אפשר לראות את המאפיינים של ההערכה.
בכרטיסייה שגיאות אפשר לראות את השגיאות שהתרחשו במהלך עיבוד ההערכה.
בדיקה ושיתוף של הדוח ב-Looker Studio
אחרי שמשימת ההערכה מסתיימת, אפשר ליצור ולשתף דוח של התוצאות ב-Looker Studio.
בדיקת הדוח
לוחצים על הקישור צפייה בדוח שמופיע לצד המשימה הספציפית להערכה. דוח Looker Studio ייפתח בכרטיסייה חדשה במצב תצוגה מקדימה. אפשר להשתמש במצב תצוגה מקדימה כדי לבדוק את תוכן הדוח לפני שמשתפים אותו.
הדוח אמור להיראות כמו בצילום המסך הבא:
כדי לראות אילו תצוגות כלולות בדוח, בוחרים את מחסן הנתונים:
Teradata
הדוח הוא סיפור בן שלושה חלקים, שמתחיל בדף סיכום עם נקודות מרכזיות. הדף הזה כולל את הקטעים הבאים:
- מערכת קיימת. הקטע הזה הוא תמונת מצב של מערכת Teradata הקיימת והשימוש בה, כולל מספר מסדי הנתונים, הסכימות, הטבלאות והגודל הכולל בטרה-בייט. בנוסף, מוצגות הסכימות לפי גודל, ומוצגות נקודות שבהן יכול להיות שיש ניצול לא אופטימלי של משאבים (טבלאות ללא פעולות כתיבה או עם מעט פעולות קריאה).
- טרנספורמציות של מצב יציב ב-BigQuery (הצעות). בקטע הזה מוצג איך המערכת תיראה ב-BigQuery אחרי ההעברה. הוא כולל הצעות לאופטימיזציה של עומסי עבודה ב-BigQuery (ולמניעת בזבוז).
- תכנון ההעברה בקטע הזה מפורט מידע על מאמץ ההעברה עצמו – למשל, המעבר מהמערכת הקיימת למצב היציב של BigQuery. בקטע הזה מופיע מספר השאילתות שתורגמו אוטומטית, והזמן הצפוי להעברת כל טבלה ל-BigQuery.
הפרטים של כל קטע כוללים את המידע הבא:
מערכת קיימת
- חישובים ושאילתות
- ניצול המעבד (CPU):
- מפת חום של ממוצע ניצול המעבד לפי שעה (תצוגת ניצול משאבי המערכת הכוללת)
- שאילתות לפי שעה ויום עם ניצול CPU
- שאילתות לפי סוג (קריאה/כתיבה) עם ניצול יחידת העיבוד המרכזית (CPU)
- אפליקציות עם ניצול CPU
- שכבת-על של ניצול המעבד לפי שעה עם ביצועי שאילתות ממוצעים לפי שעה וביצועי אפליקציות ממוצעים לפי שעה
- היסטוגרמה של שאילתות לפי סוג ומשך שאילתות
- תצוגת פרטים של אפליקציות (אפליקציה, משתמש, שאילתות ייחודיות, פירוט של דיווח לעומת ETL)
- ניצול המעבד (CPU):
- סקירה כללית של האחסון
- מסדי נתונים לפי נפח, צפיות ושיעורי גישה
- טבלאות עם שיעורי גישה לפי משתמשים, שאילתות, פעולות כתיבה ויצירות של טבלאות זמניות
- אפליקציות: שיעורי גישה וכתובות IP
טרנספורמציות של מצב יציב ב-BigQuery (הצעות)
- אינדקסים של הצטרפות שהומרו לתצוגות חומריות
- אשכולות וחלוקה למחיצות של מועמדים על סמך מטא-נתונים ושימוש
- שאילתות עם זמן אחזור נמוך שזוהו כמועמדות לשימוש ב-BigQuery BI Engine
- עמודות שהוגדרו עם ערכי ברירת מחדל שמשתמשים בתכונה של תיאור העמודה כדי לאחסן ערכי ברירת מחדל
- אינדקסים ייחודיים ב-Teradata (כדי למנוע שורות עם מפתחות לא ייחודיים בטבלה) משתמשים בטבלאות זמניות ובמשפט
MERGEכדי להוסיף רק רשומות ייחודיות לטבלאות היעד ואז למחוק את הכפילויות. - שאילתות וסכימות שנותרו מתורגמות כמו שהן
תוכנית העברה
- תצוגה מפורטת עם שאילתות שתורגמו אוטומטית
- מספר השאילתות הכולל עם אפשרות סינון לפי משתמש, אפליקציה, טבלאות מושפעות, טבלאות שנשאלו עליהן שאילתות וסוג השאילתה
- קבוצות של שאילתות עם דפוסים דומים מוצגות יחד כדי שהמשתמש יוכל לראות את עקרונות התרגום לפי סוגי שאילתות
- שאילתות שנדרשת בהן התערבות אנושית
- שאילתות עם הפרות של המבנה הלקסיקלי של BigQuery
- פונקציות ונהלים בהגדרת המשתמש
- מילות מפתח שמורות ב-BigQuery
- טבלאות של לוחות זמנים לפי פעולות כתיבה וקריאה (כדי לקבץ אותן להעברה)
- העברת נתונים באמצעות שירות העברת הנתונים ל-BigQuery: הזמן המשוער להעברה לפי טבלה
הקטע מערכת קיימת מכיל את התצוגות הבאות:
- סקירה כללית של המערכת
- בתצוגה System Overview (סקירה כללית של המערכת) מוצגים מדדי הנפח ברמה גבוהה של רכיבי המפתח במערכת הקיימת לתקופת זמן מסוימת. ציר הזמן שנבדק תלוי ביומנים שנותחו על ידי כלי ההערכה של המיגרציה ב-BigQuery. בתצוגה הזו אפשר לקבל תובנות מהירות לגבי השימוש במחסן נתוני המקור, שאפשר להשתמש בהן לתכנון ההעברה.
- נפח הטבלה
- בתצוגה Table Volume (נפח הטבלה) מוצגים נתונים סטטיסטיים על הטבלאות ומסדי הנתונים הגדולים ביותר שנמצאו על ידי כלי ההערכה של BigQuery לצורך מיגרציה. יכול להיות שיידרש זמן רב יותר לחילוץ טבלאות גדולות ממערכת מחסן הנתונים של מקור הנתונים, ולכן התצוגה הזו יכולה לעזור בתכנון ובסדר הפעולות של ההעברה.
- שימוש בטבלה
- בתצוגה 'שימוש בטבלה' מוצגים נתונים סטטיסטיים לגבי הטבלאות שנעשה בהן שימוש רב במערכת של מחסן נתונים של מקור. טבלאות שנמצאות בשימוש רב יכולות לעזור לכם להבין אילו טבלאות עשויות להכיל הרבה תלויות ולדרוש תכנון נוסף במהלך תהליך ההעברה.
- אפליקציות
- בתצוגה Applications Usage (שימוש באפליקציות) ובתצוגה Applications Patterns (דפוסי שימוש באפליקציות) מוצגים נתונים סטטיסטיים על אפליקציות שנמצאו במהלך עיבוד היומנים. התצוגות האלה מאפשרות למשתמשים להבין את השימוש באפליקציות ספציפיות לאורך זמן ואת ההשפעה על השימוש במשאבים. במהלך העברה, חשוב להמחיש את ההטמעה והצריכה של הנתונים כדי להבין טוב יותר את התלות של מחסן הנתונים, ולנתח את ההשפעה של העברת אפליקציות שונות שתלויות זו בזו יחד. טבלת כתובות ה-IP יכולה לעזור לכם לזהות את האפליקציה המדויקת שמשתמשת במחסן הנתונים דרך חיבורי JDBC.
- שאילתות
- בתצוגה Queries (שאילתות) מוצג פירוט של סוגי הצהרות SQL שהופעלו וסטטיסטיקות של השימוש בהן. אתם יכולים להשתמש בהיסטוגרמה של סוג השאילתה והזמן כדי לזהות תקופות של ניצול נמוך של המערכת וזמנים אופטימליים במהלך היום להעברת נתונים. אפשר גם להשתמש בתצוגה הזו כדי לזהות שאילתות שמופעלות לעיתים קרובות ואת המשתמשים שמפעילים את ההרצות האלה.
- מסדי נתונים
- בתצוגה 'מסדי נתונים' מוצגים מדדים לגבי הגודל, הטבלאות, התצוגות והפרוצדורות שמוגדרים במערכת של מחסן הנתונים של מקור הנתונים. התצוגה הזו יכולה לספק תובנות לגבי נפח האובייקטים שצריך להעביר.
- צימוד מסד נתונים
- בתצוגה Database Coupling מוצגת סקירה כללית של מסדי נתונים וטבלאות שמתבצעת אליהם גישה יחד בשאילתה אחת. בתצוגה הזו אפשר לראות אילו טבלאות ומסדי נתונים מוזכרים לעיתים קרובות, ומה אפשר להשתמש בו לתכנון העברה.
הקטע BigQuery steady state כולל את התצוגות הבאות:
- טבלאות ללא שימוש
- בתצוגה 'טבלאות ללא שימוש' מוצגות טבלאות שבהן לא נמצא שימוש במהלך התקופה שצוינה ביומנים שנותחו במסגרת ההערכה של המיגרציה ל-BigQuery. אם אין שימוש בטבלה מסוימת, יכול להיות שלא צריך להעביר אותה ל-BigQuery במהלך ההעברה, או שהעלויות של אחסון הנתונים ב-BigQuery יכולות להיות נמוכות יותר. כדאי לאמת את רשימת הטבלאות שלא נעשה בהן שימוש, כי יכול להיות שנעשה בהן שימוש מחוץ לתקופת היומנים, למשל טבלה שנעשה בה שימוש רק פעם אחת כל שלושה או שישה חודשים.
- טבלאות ללא פעולות כתיבה
- בתצוגה 'טבלאות ללא פעולות כתיבה' מוצגות טבלאות שבהן לא נמצאו עדכונים במהלך תקופת היומנים שנותחה על ידי כלי ההערכה של BigQuery. היעדר פעולות כתיבה יכול להצביע על מקומות שבהם אפשר להקטין את עלויות האחסון ב-BigQuery.
- שאילתות עם זמן אחזור נמוך
- בתצוגה 'שאילתות עם חביון נמוך' מוצגת התפלגות של זמני הריצה של השאילתות על סמך נתוני היומן שנותחו. אם בתרשים של התפלגות משך השאילתה מוצג מספר גדול של שאילתות עם זמן ריצה של פחות משנייה, כדאי להפעיל את BigQuery BI Engine כדי להאיץ את ה-BI ועומסי עבודה אחרים עם חביון נמוך.
- תצוגות מהותיות
- התצוגה הממומשת מספקת הצעות נוספות לאופטימיזציה כדי לשפר את הביצועים ב-BigQuery.
- חלוקה למחיצות (partitioning) ואשכולות
בתצוגה 'חלוקה למחיצות (partitioning) ואשכולות' מוצגות טבלאות שיכולות להפיק תועלת מחלוקה למחיצות, מקיבוץ לאשכולות או משניהם.
ההצעות למטא-נתונים מתקבלות על ידי ניתוח הסכימה של מחסן הנתונים של המקור (כמו חלוקה למחיצות ומפתח ראשי בטבלת המקור) ומציאת המקבילה הקרובה ביותר ב-BigQuery כדי להשיג מאפייני אופטימיזציה דומים.
ההצעות לעומסי עבודה מתקבלות על ידי ניתוח של יומני השאילתות של המקור. ההמלצה נקבעת על סמך ניתוח של עומסי העבודה, במיוחד סעיפים של
WHEREאוJOINביומני השאילתות המנותחים.- המלצה לגבי אשכולות
בתצוגה 'חלוקה למחיצות' מוצגות טבלאות שעשויות להכיל יותר מ-10,000 מחיצות, בהתאם להגדרת אילוץ החלוקה שלהן. הטבלאות האלה מתאימות בדרך כלל לאשכולות BigQuery, שמאפשרים חלוקה מפורטת של הטבלאות למחיצות.
- מגבלות ייחודיות
בתצוגה Unique Constraints מוצגות גם טבלאות
SETוגם אינדקסים ייחודיים שהוגדרו במחסן נתוני המקור. ב-BigQuery, מומלץ להשתמש בטבלאות זמניות ובמשפטMERGEכדי להוסיף רק רשומות ייחודיות לטבלת היעד. התוכן בתצוגה הזו יעזור לכם להבין אילו טבלאות צריך לשנות ב-ETL במהלך ההעברה.- ערכי ברירת מחדל / אילוצי בדיקה
בתצוגה הזו מוצגות טבלאות שמשתמשות באילוצי בדיקה כדי להגדיר ערכי ברירת מחדל של עמודות. ב-BigQuery, ראו הגדרת ערכי ברירת מחדל לעמודות.
הקטע נתיב ההעברה בדוח כולל את התצוגות הבאות:
- תרגום SQL
- בתצוגה 'תרגום SQL' מפורטים מספר השאילתות שהומרו אוטומטית על ידי כלי ההערכה של BigQuery Migration, ופרטים לגביהן. לא נדרשת התערבות ידנית לגבי השאילתות האלה. בדרך כלל, אם מספקים מטא-נתונים, שיעורי התרגום של תרגום אוטומטי של SQL הם גבוהים. התצוגה הזו אינטראקטיבית ומאפשרת לנתח שאילתות נפוצות ולראות איך הן מתורגמות.
- מאמץ אופליין
- בתצוגה Offline Effort אפשר לראות את האזורים שבהם נדרבת התערבות ידנית, כולל UDF ספציפיות והפרות אפשריות של מבנה לקסיקלי ותחביר בטבלאות או בעמודות.
- מילות מפתח שמורות ב-BigQuery
- בתצוגה של מילות מפתח שמורות ב-BigQuery מוצג השימוש שזוהה במילות מפתח שיש להן משמעות מיוחדת בשפת GoogleSQL, ואי אפשר להשתמש בהן כמזהים אלא אם הן מוקפות בתווי גרש הפוך (
`). - לוח הזמנים לעדכוני הטבלאות
- בתצוגה 'לוח הזמנים לעדכוני הטבלאות' אפשר לראות מתי הטבלאות מתעדכנות ומה התדירות שבה הן מתעדכנות, כדי לעזור לכם לתכנן איך ומתי להעביר אותן.
- העברת נתונים ל-BigQuery
- בתצוגה 'העברת נתונים ל-BigQuery' מפורט מסלול ההעברה עם הזמן הצפוי להעברת הנתונים באמצעות שירות העברת הנתונים ל-BigQuery. מידע נוסף זמין במדריך בנושא שירות העברת נתונים ל-BigQuery עבור Teradata.
הקטע 'נספח' כולל את התצוגות הבאות:
- תלות באותיות רישיות
- בתצוגה Case Sensitivity (תלוי-רישיות) מוצגות טבלאות במחסן הנתונים של המקור שהוגדרו לביצוע השוואות לא תלויות-רישיות. כברירת מחדל, השוואות של מחרוזות ב-BigQuery הן תלויות אותיות רישיות. מידע נוסף זמין במאמר בנושא איסוף נתונים.
Redshift
- נקודות חשובות בהעברה
- בתצוגה 'נקודות מרכזיות במעבר' מוצג סיכום מנהלים של שלושת הקטעים בדוח:
- בחלונית מערכת קיימת מופיע מידע על מספר מסדי הנתונים, הסכימות והטבלאות, ועל הגודל הכולל של מערכת Redshift הקיימת. בנוסף, מוצגות רשימות של הסכימות לפי גודל וניצול פוטנציאלי לא אופטימלי של משאבים. אתם יכולים להשתמש במידע הזה כדי לבצע אופטימיזציה של הנתונים על ידי הסרה, חלוקה למחיצות או קיבוץ לאשכולות של הטבלאות.
- בחלונית BigQuery Steady State מוצג מידע על האופן שבו הנתונים ייראו אחרי ההעברה ל-BigQuery, כולל מספר השאילתות שאפשר לתרגם באופן אוטומטי באמצעות שירות ההעברה ל-BigQuery. בקטע הזה מוצגות גם העלויות של אחסון הנתונים ב-BigQuery על סמך קצב הטמעת הנתונים השנתי, וגם הצעות לאופטימיזציה של טבלאות, הקצאת משאבים ושטח אחסון.
- בחלונית נתיב ההעברה מוצג מידע על מאמצי ההעברה עצמם. בכל טבלה מוצגים הזמן הצפוי להעברה, מספר השורות בטבלה והגודל שלה.
הקטע מערכת קיימת מכיל את התצוגות הבאות:
- שאילתות לפי סוג ותזמון
- בתצוגה 'שאילתות לפי סוג ולוח זמנים' השאילתות מסווגות לקטגוריות ETL/Write ו-Reporting/Aggregation. הצגת תמהיל השאילתות לאורך זמן עוזרת לכם להבין את דפוסי השימוש הקיימים, לזהות שימוש לא סדיר וניצול יתר פוטנציאלי של משאבים שיכולים להשפיע על העלות והביצועים.
- הוספת שאילתות לתור
- בתצוגה 'המתנה בתור של שאילתות' מופיעים פרטים נוספים על עומס המערכת, כולל נפח השאילתות, השילוב שלהן וההשפעות על הביצועים כתוצאה מההמתנה בתור, כמו משאבים לא מספיקים.
- שאילתות והתאמה לעומס (scaling) של WLM
- בתצוגה 'שאילתות ושינוי גודל של WLM' מזוהה שינוי גודל של מקביליות כעלות נוספת ומורכבות הגדרה. הוא מראה איך המערכת שלכם ב-Redshift מנתבת שאילתות על סמך הכללים שציינתם, ואיך הביצועים מושפעים בגלל תורים, בו-זמניות ושאילתות שהוצאו מהתור.
- הוספה לרשימת הבאים בתור והמתנה
- התצוגה 'המתנה בתור' מאפשרת לראות את זמני ההמתנה בתור של שאילתות לאורך זמן.
- סיווגים וביצועים של WLM
- התצוגה 'סיווגים של WLM וביצועים' מספקת דרך אופציונלית למפות את הכללים ל-BigQuery. עם זאת, מומלץ לאפשר ל-BigQuery לנתב את השאילתות באופן אוטומטי.
- תובנות לגבי נפח השאילתות והטבלאות
- בתצוגת התובנות לגבי נפח השאילתות והטבלאות מוצגות שאילתות לפי גודל, תדירות ומשתמשים מובילים. הנתונים האלה עוזרים לסווג את מקורות העומס במערכת ולתכנן את העברת עומסי העבודה.
- מסדי נתונים וסכימות
- בתצוגה 'מסדי נתונים וסכימות' מוצגים מדדים לגבי הגודל, הטבלאות, התצוגות והפרוצדורות שמוגדרים במערכת של מחסן נתוני המקור. כך תוכלו לקבל תובנות לגבי נפח האובייקטים שצריך להעביר.
- נפח הטבלה
- בתצוגה 'נפח הטבלה' מוצגים נתונים סטטיסטיים על הטבלאות ומסדי הנתונים הגדולים ביותר, ואיך ניגשים אליהם. יכול להיות שייקח יותר זמן לחלץ טבלאות גדולות ממערכת מחסן הנתונים של המקור, ולכן התצוגה הזו עוזרת לתכנן את ההעברה ואת סדר הפעולות.
- שימוש בטבלה
- בתצוגה 'שימוש בטבלה' מוצגים נתונים סטטיסטיים לגבי הטבלאות שנעשה בהן שימוש רב במערכת של מחסן נתונים של מקור. אפשר להשתמש בטבלאות שנמצאות בשימוש רב כדי להבין אילו טבלאות עשויות להכיל הרבה תלויות, וכדאי לתכנן את תהליך ההעברה שלהן בקפידה.
- יבואנים ויצואנים
- בתצוגה 'ייבוא וייצוא' מופיע מידע על נתונים ומשתמשים שמעורבים בייבוא נתונים (באמצעות שאילתות
COPY) ובייצוא נתונים (באמצעות שאילתותUNLOAD). התצוגה הזו עוזרת לזהות את שכבת הביניים ואת התהליכים שקשורים להעברה ולייצוא. - ניצול האשכול
- בתצוגה Cluster Utilization (ניצול אשכולות) מוצג מידע כללי על כל האשכולות הזמינים ומוצג השימוש ביחידת העיבוד המרכזית (CPU) של כל אשכול. התצוגה הזו יכולה לעזור לכם להבין את רזרבת הקיבולת של המערכת.
הקטע BigQuery steady state כולל את התצוגות הבאות:
- חלוקה למחיצות (partitioning) ואשכולות (clustering)
בתצוגה 'חלוקה למחיצות (partitioning) ואשכולות' מוצגות טבלאות שיכולות להפיק תועלת מחלוקה למחיצות, מקיבוץ לאשכולות או משניהם.
ההצעות למטא-נתונים מתקבלות על ידי ניתוח הסכימה של מחסן הנתונים של המקור (כמו מפתח מיון ומפתח חלוקה בטבלת המקור) ומציאת המקבילה הקרובה ביותר ב-BigQuery כדי להשיג מאפייני אופטימיזציה דומים.
ההצעות לעומסי עבודה מתקבלות על ידי ניתוח של יומני השאילתות של המקור. ההמלצה נקבעת על סמך ניתוח של עומסי העבודה, במיוחד סעיפי
WHEREאוJOINביומני השאילתות המנותחים.בתחתית הדף, מוצגת הצהרה מתורגמת ליצירת טבלה עם כל האופטימיזציות שסופקו. אפשר גם לחלץ את כל הצהרות ה-DDL המתורגמות מקבוצת הנתונים. הוראות DDL מתורגמות מאוחסנות בטבלה
SchemaConversionבעמודהCreateTableDDL.ההמלצות בדוח מוצגות רק לגבי טבלאות גדולות מ-1GB, כי טבלאות קטנות לא יפיקו תועלת מקיבוץ ומחלוקה למחיצות. עם זאת, DDL לכל הטבלאות (כולל טבלאות קטנות מ-1GB) זמין בטבלה
SchemaConversion.- טבלאות ללא שימוש
בתצוגה 'טבלאות ללא שימוש' מוצגות טבלאות שבהן לא זוהה שימוש במהלך התקופה של היומנים המנותחים, במסגרת ההערכה של ההעברה ל-BigQuery. אם אין שימוש בטבלה, יכול להיות שלא צריך להעביר אותה ל-BigQuery במהלך ההעברה, או שהעלויות של אחסון הנתונים ב-BigQuery יכולות להיות נמוכות יותר (החיוב הוא על אחסון לטווח ארוך). מומלץ לאמת את רשימת הטבלאות שלא נעשה בהן שימוש, כי יכול להיות שנעשה בהן שימוש מחוץ לתקופת היומנים, למשל טבלה שנעשה בה שימוש רק פעם אחת כל שלושה או שישה חודשים.
- טבלאות ללא פעולות כתיבה
בתצוגה 'טבלאות ללא פעולות כתיבה' מוצגות טבלאות שבהן לא זוהו עדכונים במהלך תקופת היומנים שנותחו במסגרת הערכת ההעברה של BigQuery. אם אין פעולות כתיבה, יכול להיות שתוכלו להפחית את עלויות האחסון ב-BigQuery (שמחושבות כאחסון לטווח ארוך).
- BigQuery BI Engine ותצוגות חומריות
הכלי BigQuery BI Engine והתצוגות המגובות בחומר מספקים הצעות נוספות לאופטימיזציה כדי לשפר את הביצועים ב-BigQuery.
הקטע נתיב ההעברה כולל את התצוגות הבאות:
- תרגום SQL
- בתצוגה 'תרגום SQL' מפורטים מספר השאילתות שהומרו אוטומטית על ידי כלי ההערכה של BigQuery Migration, ופרטים לגביהן. לא נדרשת התערבות ידנית לגבי השאילתות האלה. בדרך כלל, תרגום אוטומטי של SQL משיג שיעורי תרגום גבוהים אם מספקים מטא-נתונים.
- תרגום SQL ללא חיבור לאינטרנט
- בתצוגה 'מאמץ תרגום SQL במצב אופליין' מפורטים התחומים שבהם נדרבת התערבות ידנית, כולל פונקציות ספציפיות להגדרת משתמש (UDF) ושאילתות עם אי בהירות פוטנציאלית בתרגום.
- תמיכה ב-Alter Table Append
- התצוגה 'תמיכה ב-Alter Table Append' מציגה פרטים על מבנים נפוצים של Redshift SQL שאין להם מקבילה ישירה ב-BigQuery.
- תמיכה בפקודת העתקה
- בתצוגה 'תמיכה בפקודת העתקה' מוצגים פרטים על מבני Redshift SQL נפוצים שאין להם מקבילה ישירה ב-BigQuery.
- אזהרות SQL
- בתצוגה 'אזהרות SQL' מוצגים אזורים שתורגמו בהצלחה, אבל דורשים בדיקה.
- הפרות של תחביר ומבנה לקסיקלי
- בתצוגה Lexical Structure & Syntax Violations (מבנה לקסיקלי והפרות תחביר) מוצגים שמות של עמודות, טבלאות, פונקציות ופרוצדורות שמפירים את התחביר של BigQuery.
- מילות מפתח שמורות ב-BigQuery
- בתצוגה של מילות מפתח שמורות ב-BigQuery מוצג השימוש שזוהה במילות מפתח שיש להן משמעות מיוחדת בשפת GoogleSQL, ואי אפשר להשתמש בהן כמזהים אלא אם הן מוקפות בתווי גרש הפוך (
`). - Schema Coupling
- בתצוגה Schema Coupling (שילוב סכימות) מוצגת סקירה כללית של מסדי נתונים, סכימות וטבלאות שמתבצעת אליהם גישה יחד בשאילתה אחת. בתצוגה הזו אפשר לראות אילו טבלאות, סכימות ומסדי נתונים מוזכרים לעיתים קרובות, ומה אפשר להשתמש בהם לתכנון העברה.
- לוח הזמנים לעדכוני הטבלאות
- בתצוגה 'לוח הזמנים לעדכוני הטבלאות' אפשר לראות מתי ובאיזו תדירות הטבלאות מתעדכנות, כדי לתכנן איך ומתי להעביר אותן.
- קנה מידה של טבלה
- בתצוגה 'קנה מידה של הטבלה' מפורטות הטבלאות עם הכי הרבה עמודות.
- העברת נתונים ל-BigQuery
- בתצוגה 'העברת נתונים ל-BigQuery' מפורט נתיב ההעברה עם הזמן הצפוי להעברת הנתונים באמצעות שירות העברת הנתונים ל-BigQuery. מידע נוסף זמין במדריך בנושא שירות העברת נתונים ל-BigQuery עבור Redshift.
- סיכום של הרצת ההערכה
סיכום הביצוע של ההערכה מכיל את מידת השלמות של הדוח, את התקדמות ההערכה המתבצעת ואת הסטטוס של הקבצים המעובדים והשגיאות.
המדד 'שלמות הדוח' מייצג את אחוז הנתונים שעברו עיבוד בהצלחה, שמומלץ להציג בדוח ההערכה כדי לקבל תובנות משמעותיות. אם חסרים נתונים בקטע מסוים בדוח, המידע הזה יופיע בטבלה Assessment Modules (מודולים להערכה) לצד האינדיקטור Report Completeness (מידת השלמות של הדוח).
המדד התקדמות מציין את אחוז הנתונים שעברו עיבוד עד כה, וגם את הזמן שנותר עד לסיום העיבוד של כל הנתונים. אחרי שהעיבוד מסתיים, מדד ההתקדמות לא מוצג.
Redshift Serverless
- נקודות חשובות בהעברה
- בדף הדוח הזה מוצג סיכום של מסדי נתונים קיימים של Amazon Redshift Serverless, כולל הגודל ומספר הטבלאות. בנוסף, הוא מספק אומדן ברמה גבוהה של ערך החוזה השנתי (ACV) – העלות של מחשוב ואחסון ב-BigQuery. בתצוגה 'נקודות מרכזיות בהעברה' מוצג תקציר מנהלים של שלושת החלקים בדוח.
בקטע מערכת קיימת יש את התצוגות הבאות:
- מסדי נתונים וסכימות
- פירוט של גודל האחסון הכולל ב-GB לכל מסד נתונים, סכימה או טבלה.
- מסדי נתונים וסכימות חיצוניים
- פירוט של גודל האחסון הכולל ב-GB לכל מסד נתונים חיצוני, סכימה או טבלה.
- ניצול המערכת
- מידע כללי על השימוש ההיסטורי במערכת. בתצוגה הזו מוצג השימוש ההיסטורי ב-RPU (יחידות עיבוד של Amazon Redshift) וצריכת האחסון היומית. התצוגה הזו יכולה לעזור לכם להבין את רזרבת הקיבולת של המערכת.
בקטע BigQuery Steady State מוסבר איך הנתונים ייראו אחרי ההעברה ל-BigQuery, כולל מספר השאילתות שאפשר לתרגם באופן אוטומטי באמצעות שירות ההעברה ל-BigQuery. בקטע הזה מוצגות גם העלויות של אחסון הנתונים ב-BigQuery על סמך קצב הטמעת הנתונים השנתי, יחד עם הצעות לאופטימיזציה של טבלאות, הקצאת משאבים ושטח אחסון. בקטע 'מצב יציב' יש את התצוגות הבאות:
- תמחור ב-Amazon Redshift Serverless לעומת תמחור ב-BigQuery
- השוואה בין מודלי התמחור של Amazon Redshift Serverless ו-BigQuery, כדי להבין את היתרונות ואת החיסכון הפוטנציאלי בעלויות אחרי המעבר ל-BigQuery.
- עלות מחשוב ב-BigQuery (עלות כוללת של בעלות, TCO)
- מאפשרת להעריך את עלות המחשוב ב-BigQuery. יש ארבעה נתונים שצריך להזין ידנית במחשבון: מהדורת BigQuery, אזור, תקופת התחייבות ונתוני בסיס. כברירת מחדל, המחשבון מספק התחייבויות בסיסיות אופטימליות וחסכוניות שאפשר לשנות באופן ידני.
- עלות הבעלות הכוללת (TCO)
- מאפשרת להעריך את ערך החוזה השנתי (ACV) – עלות המחשוב והאחסון ב-BigQuery. במחשבון אפשר גם לחשב את עלות האחסון, שמשתנה בין אחסון פעיל לבין אחסון לטווח ארוך, בהתאם לשינויים בטבלה במהלך תקופת הניתוח. מידע נוסף מפורט במאמר בנושא תמחור אחסון.
התצוגה הזו מופיעה בקטע נספח:
- סיכום הרצת ההערכה
- מספק את פרטי ההפעלה של ההערכה, כולל רשימת הקבצים שעברו עיבוד, השגיאות ומידת השלמות של הדוח. בדף הזה אפשר לבדוק למה חסרים נתונים בדוח, וכך להבין טוב יותר את מידת השלמות של הדוח.
פתית שלג
הדוח מורכב מקטעים שונים שאפשר להשתמש בהם בנפרד או ביחד. בתרשים הבא מוצגים שלושה יעדים נפוצים של משתמשים, כדי לעזור לכם להעריך את הצרכים שלכם בתהליך ההעברה:
תצוגות של רגעי השיא של ההעברה
הקטע נקודות חשובות בהעברה כולל את התצוגות הבאות:
- מודלים לתמחור ב-Snowflake לעומת BigQuery
- רשימה של התמחור עם רמות או מהדורות שונות. המסמך כולל גם איור שמראה איך התאמה אוטומטית לעומס ב-BigQuery יכולה לעזור לחסוך יותר בעלויות בהשוואה ל-Snowflake.
- עלות הבעלות הכוללת (TCO)
- טבלה אינטראקטיבית שמאפשרת למשתמש להגדיר: מהדורת BigQuery, התחייבות, התחייבות בסיסית ליחידות קיבולת, אחוז האחסון הפעיל ואחוז הנתונים שנטענו או שונו. כך אפשר להעריך טוב יותר את העלות של נרתיקים בהתאמה אישית.
- הדגשים של התרגום האוטומטי
- יחס התרגום המצטבר, מקובץ לפי משתמש או מסד נתונים, מסודר בסדר עולה או יורד. היא כוללת גם את הודעת השגיאה הנפוצה ביותר לגבי תרגום אוטומטי שנכשל.
תצוגות מערכת קיימות
הקטע מערכת קיימת מכיל את התצוגות הבאות:
- סקירה כללית של המערכת
- בתצוגה System Overview (סקירה כללית של המערכת) מוצגים מדדי הנפח ברמה גבוהה של הרכיבים העיקריים במערכת הקיימת, לתקופה מסוימת. ציר הזמן שנבדק תלוי ביומנים שנותחו על ידי כלי ההערכה של BigQuery להעברה. בתצוגה הזו אפשר לקבל תובנות מהירות לגבי השימוש במחסן הנתונים של מקור הנתונים, שאפשר להשתמש בהן לתכנון ההעברה.
- סקירה כללית של מחסנים וירטואליים
- העלות של Snowflake לפי מחסן, וגם שינוי קנה המידה מחדש על בסיס צומת במהלך התקופה.
- נפח הטבלה
- בתצוגה Table Volume (נפח הטבלה) מוצגים נתונים סטטיסטיים על הטבלאות ומסדי הנתונים הגדולים ביותר שנמצאו על ידי הערכת ההעברה של BigQuery. מכיוון שחילוץ טבלאות גדולות ממערכת מחסן הנתונים של מקור הנתונים עשוי להימשך זמן רב יותר, התצוגה הזו יכולה לעזור בתכנון וברצף של ההעברה.
- שימוש בטבלה
- בתצוגה 'שימוש בטבלה' מוצגים נתונים סטטיסטיים לגבי הטבלאות שנעשה בהן שימוש רב במערכת של מחסן נתונים של מקור. טבלאות שנמצאות בשימוש נרחב יכולות לעזור לכם להבין אילו טבלאות עשויות לכלול הרבה תלויות ולדרוש תכנון נוסף במהלך תהליך ההעברה.
- שאילתות
- בתצוגה 'שאילתות' מוצג פירוט של סוגי הצהרות ה-SQL שהופעלו ונתונים סטטיסטיים על השימוש בהן. אפשר להשתמש בהיסטוגרמה של סוג השאילתה והזמן כדי לזהות תקופות של ניצול נמוך של המערכת וזמנים אופטימליים במהלך היום להעברת נתונים. אפשר גם להשתמש בתצוגה הזו כדי לזהות שאילתות שמופעלות לעיתים קרובות ואת המשתמשים שמפעילים את ההרצות האלה.
- מסדי נתונים
- בתצוגה 'מסדי נתונים' מוצגים מדדים לגבי הגודל, הטבלאות, התצוגות והפרוצדורות שמוגדרים במערכת של מחסן הנתונים של המקור. בתצוגה הזו אפשר לקבל תובנות לגבי נפח האובייקטים שצריך להעביר.
BigQuery steady state views
הקטע BigQuery steady state כולל את התצוגות הבאות:
- טבלאות ללא שימוש
- בתצוגה 'טבלאות ללא שימוש' מוצגות טבלאות שבהן לא נמצא שימוש במהלך התקופה שבה נותחו היומנים במסגרת ההערכה של העברת BigQuery. הנתונים האלה יכולים להצביע על טבלאות שאולי לא צריך להעביר ל-BigQuery במהלך ההעברה, או על כך שהעלויות של אחסון נתונים ב-BigQuery עשויות להיות נמוכות יותר. אתם צריכים לאמת את רשימת הטבלאות שלא נעשה בהן שימוש, כי יכול להיות שנעשה בהן שימוש מחוץ לתקופת היומנים שנותחה, למשל טבלה שנעשה בה שימוש רק פעם ברבעון או במחצית השנה.
- טבלאות ללא פעולות כתיבה
- בתצוגה 'טבלאות ללא פעולות כתיבה' מוצגות טבלאות שבהן לא נמצאו עדכונים במהלך תקופת היומנים שנותחה על ידי כלי ההערכה של BigQuery. זה יכול להצביע על כך שהעלויות של אחסון נתונים ב-BigQuery יכולות להיות נמוכות יותר.
תצוגות של תוכנית ההעברה
הקטע תוכנית ההעברה בדוח מכיל את התצוגות הבאות:
- תרגום SQL
- בתצוגה 'תרגום SQL' מפורטים מספר השאילתות שהומרו אוטומטית על ידי כלי ההערכה של BigQuery Migration, ופרטים לגביהן. לא נדרשת התערבות ידנית לגבי השאילתות האלה. בדרך כלל, אם מספקים מטא-נתונים, שיעורי התרגום של תרגום אוטומטי של SQL הם גבוהים. התצוגה הזו אינטראקטיבית ומאפשרת לנתח שאילתות נפוצות ולראות איך הן מתורגמות.
- תרגום SQL ללא חיבור לאינטרנט
- בתצוגה Offline Effort אפשר לראות את האזורים שבהם נדרבת התערבות ידנית, כולל UDF ספציפיות והפרות אפשריות של מבנה לקסיקלי ותחביר בטבלאות או בעמודות.
- אזהרות SQL – לבדיקה
- בתצוגה 'אזהרות לבדיקה' מוצגים האזורים שתורגמו ברובם, אבל נדרשת בדיקה אנושית.
- מילות מפתח שמורות ב-BigQuery
- בתצוגה של מילות מפתח שמורות ב-BigQuery מוצג השימוש שזוהה במילות מפתח שיש להן משמעות מיוחדת בשפת GoogleSQL, ואי אפשר להשתמש בהן כמזהים אלא אם הן מוקפות בתווי גרש הפוך (
`). - צימוד של מסד נתונים וטבלה
- בתצוגה Database Coupling מוצגת סקירה כללית של מסדי נתונים וטבלאות שמתבצעת אליהם גישה יחד בשאילתה אחת. בתצוגה הזו אפשר לראות אילו טבלאות ומסדי נתונים מוזכרים לעיתים קרובות, ואילו אפשר להשתמש בהם לתכנון העברה.
- לוח הזמנים לעדכוני הטבלאות
- בתצוגה 'לוח הזמנים לעדכוני הטבלאות' אפשר לראות מתי הטבלאות מתעדכנות ומה התדירות שבה הן מתעדכנות, כדי לעזור לכם לתכנן איך ומתי להעביר אותן.
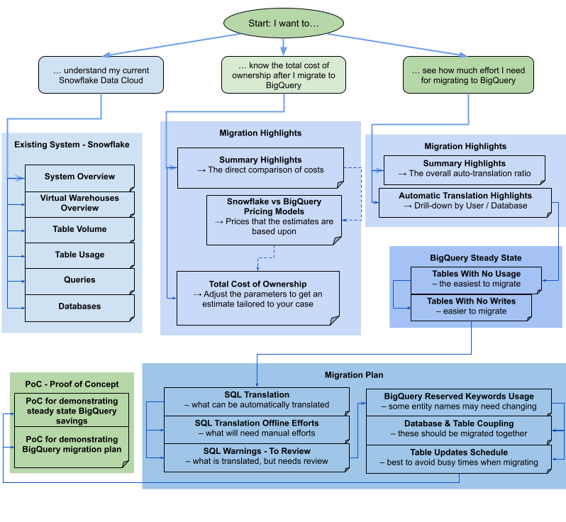
צפיות בהוכחת היתכנות
הקטע PoC (הוכחת היתכנות) מכיל את התצוגות הבאות:
- הוכחת היתכנות להדגמת חיסכון במצב יציב ב-BigQuery
- כולל את השאילתות הנפוצות ביותר, השאילתות שקוראות את הכי הרבה נתונים, השאילתות הכי איטיות והטבלאות שהושפעו מהשאילתות האלה.
- הוכחת היתכנות להדגמת תוכנית העברה ל-BigQuery
- הדגמה של האופן שבו BigQuery מתרגם את השאילתות המורכבות ביותר ואת הטבלאות שהן משפיעות עליהן.
Oracle
כדי לבקש משוב או תמיכה בנוגע לתכונה הזו, אפשר לשלוח אימייל לכתובת bq-edw-migration-support@google.com.
נקודות חשובות בהעברה
הקטע נקודות חשובות בהעברה כולל את התצוגות הבאות:
- מערכת קיימת: תמונת מצב של מערכת Oracle הקיימת והשימוש בה, כולל מספר מסדי הנתונים, הסכימות, הטבלאות והגודל הכולל ב-GB. הכלי גם מספק סיכום של סיווג עומסי העבודה לכל מסד נתונים, כדי לעזור לכם להחליט אם BigQuery הוא יעד ההעברה הנכון.
- תאימות: מספק מידע על מאמץ ההעברה עצמו. לכל מסד נתונים שמנותח מוצג הזמן הצפוי להעברה ומספר האובייקטים במסד הנתונים שאפשר להעביר באופן אוטומטי באמצעות כלים שסופקו על ידי Google.
- מצב יציב ב-BigQuery: מכיל מידע על מראה הנתונים אחרי ההעברה ל-BigQuery, כולל עלויות האחסון של הנתונים ב-BigQuery על סמך קצב הטמעת הנתונים השנתי והערכת עלויות המחשוב. בנוסף, הוא מספק תובנות לגבי טבלאות שלא נעשה בהן שימוש מספיק.
מערכת קיימת
הקטע מערכת קיימת מכיל את התצוגות הבאות:
- מאפיין עומסי העבודה: מתאר את סוג עומס העבודה של כל מסד נתונים על סמך מדדי הביצועים שנותחו. כל מסד נתונים מסווג כ-OLAP, Mixed או OLTP. המידע הזה יכול לעזור לכם להחליט אילו מסדי נתונים אפשר להעביר ל-BigQuery.
- מסדי נתונים וסכימות: פירוט של גודל האחסון הכולל ב-GB לכל מסד נתונים, סכימה או טבלה. בנוסף, אפשר להשתמש בתצוגה הזו כדי לזהות תצוגות חומריות וטבלאות חיצוניות.
- תכונות וקישורים למסד הנתונים: מציג את רשימת התכונות של Oracle שנעשה בהן שימוש במסד הנתונים, יחד עם התכונות או השירותים המקבילים של BigQuery שאפשר להשתמש בהם אחרי ההעברה. בנוסף, אפשר לעיין בקישורי מסד הנתונים כדי להבין טוב יותר את הקשרים בין מסדי הנתונים.
- חיבורים למסד נתונים: מספק תובנות לגבי סשנים במסד הנתונים שהתחילו על ידי המשתמש או האפליקציה. ניתוח הנתונים האלה יכול לעזור לכם לזהות אפליקציות חיצוניות שאולי ידרוש מאמץ נוסף במהלך ההעברה.
- סוגי שאילתות: פירוט של סוגי הצהרות ה-SQL שהופעלו ונתונים סטטיסטיים על השימוש בהן. אתם יכולים להשתמש בהיסטוגרמה השעתית של Query Executions (ביצועי שאילתות) או Query CPU Time (זמן מעבד של שאילתות) כדי לזהות תקופות של ניצול נמוך של המערכת ואת השעות האופטימליות ביום להעברת נתונים.
- קוד מקור של PL/SQL: מספק תובנות לגבי אובייקטים של PL/SQL, כמו פונקציות או פרוצדורות, והגודל שלהם לכל מסד נתונים וסכימה. בנוסף, אפשר להשתמש בהיסטוגרמה של ההרצות השעתיות כדי לזהות את שעות השיא עם הכי הרבה הרצות של PL/SQL.
- ניצול המערכת: מידע כללי על ניצול המערכת לאורך זמן. בתצוגה הזו מוצג השימוש השעתי במעבד וצריכת האחסון היומית. התצוגה הזו יכולה לעזור להבין את רזרבת הקיבולת של המערכת.
מצב יציב ב-BigQuery
הקטע BigQuery Steady State מכיל את התצוגות הבאות:
- תמחור של Exadata לעומת BigQuery: השוואה כללית של מודלים לתמחור של Exadata ו-BigQuery, כדי להבין את היתרונות וחיסכון פוטנציאלי בעלויות אחרי המעבר ל-BigQuery.
- קריאה/כתיבה של מסד נתונים ב-BigQuery: מספק תובנות לגבי פעולות הדיסק הפיזי של מסד הנתונים. ניתוח הנתונים האלה יכול לעזור לכם למצוא את הזמן הכי טוב להעברת נתונים מ-Oracle ל-BigQuery.
- עלות מחשוב ב-BigQuery: מאפשרת להעריך את עלות המחשוב ב-BigQuery. יש ארבעה נתונים שצריך להזין ידנית במחשבון: מהדורת BigQuery, אזור, תקופת התחייבות ונתוני בסיס. כברירת מחדל, המחשבון מספק התחייבות בסיסית אופטימלית וחסכונית שאפשר לשנות באופן ידני. הערך של Annual Autoscaling Slot Hours (שעות שימוש שנתיות במשבצות של שינוי גודל אוטומטי) מציין את מספר שעות השימוש במשבצות שלא נכללות בהתחייבות. הערך הזה מחושב לפי ניצול המערכת. הסבר ויזואלי על הקשר בין קו הבסיס, שינוי הגודל האוטומטי והניצול מופיע בסוף הדף. בכל הערכה מוצג המספר הסביר וטווח הערכה.
- עלות הבעלות הכוללת (TCO): מאפשרת להעריך את ערך החוזה השנתי (ACV) – העלות של מחשוב ואחסון ב-BigQuery. במחשבון אפשר גם לחשב את עלות האחסון. המחשבון מאפשר גם לחשב את עלות האחסון, שמשתנה בין אחסון פעיל לבין אחסון לטווח ארוך, בהתאם לשינויים בטבלה במהלך תקופת הניתוח. מידע נוסף על תמחור האחסון זמין במאמר תמחור האחסון.
- טבלאות שלא נעשה בהן שימוש מספיק: מספק מידע על טבלאות שלא נעשה בהן שימוש ועל טבלאות לקריאה בלבד, על סמך מדדי השימוש מתקופת הזמן שנותחה. אם אין שימוש בטבלה, יכול להיות שלא צריך להעביר אותה ל-BigQuery במהלך ההעברה, או שהעלויות של אחסון הנתונים ב-BigQuery יכולות להיות נמוכות יותר (חיוב על אחסון לטווח ארוך). מומלץ לאמת את רשימת הטבלאות שלא נעשה בהן שימוש, למקרה שהן שימשו מחוץ לתקופת הזמן שנותחה.
הערות לגבי העברה
הקטע הצעות להעברה כולל את התצוגות הבאות:
- תאימות של אובייקטים במסד נתונים: סקירה כללית של התאימות של אובייקטים במסד נתונים ל-BigQuery, כולל מספר האובייקטים שאפשר להעביר באופן אוטומטי באמצעות כלים שסופקו על ידי Google או שנדרשת פעולה ידנית כדי להעביר אותם. המידע הזה מוצג לכל מסד נתונים, סכימה וסוג של אובייקט במסד הנתונים.
- מאמץ להעברת אובייקטים של מסד נתונים: הערכה של מאמץ ההעברה בשעות לכל מסד נתונים, סכימה או סוג אובייקט של מסד נתונים. בנוסף, מוצג אחוז האובייקטים הקטנים, הבינוניים והגדולים על סמך מאמץ ההעברה.
- מאמץ להעברת סכימת מסד הנתונים: מספק את הרשימה של כל סוגי האובייקטים במסד הנתונים שזוהו, את המספר שלהם, את התאימות שלהם ל-BigQuery ואת מאמץ ההעברה המשוער בשעות.
- פירוט המאמץ להעברת סכימת מסד הנתונים: מספק מידע מעמיק לגבי המאמץ להעברת סכימת מסד הנתונים, כולל מידע על כל אובייקט בנפרד.
צפיות בהוכחת היתכנות
הקטע תצוגות הוכחת היתכנות כולל את התצוגות הבאות:
- העברה של הוכחת היתכנות: מציגה את רשימת מסדי הנתונים המוצעים עם מאמץ ההעברה הנמוך ביותר, שהם מועמדים טובים להעברה ראשונית. בנוסף, הוא מציג את השאילתות המובילות שיכולות לעזור להדגים את החיסכון בזמן ובעלויות, ואת הערך של BigQuery באמצעות הוכחת היתכנות.
נספח
הקטע נספח מכיל את התצוגות הבאות:
- סיכום הביצוע של ההערכה: מספק את פרטי הביצוע של ההערכה, כולל רשימת הקבצים שעברו עיבוד, השגיאות ומידת השלמות של הדוח. בדף הזה אפשר לבדוק אם חסרים נתונים בדוח, ולהבין טוב יותר את מידת השלמות של הדוח.
Apache Hive
הדוח מורכב מסיפור בן שלושה חלקים, ולפניו דף סיכום עם נקודות מרכזיות שכולל את הקטעים הבאים:
מערכת קיימת – Apache Hive. בקטע הזה מוצג צילום מסך של מערכת Apache Hive הקיימת ושל השימוש בה, כולל מספר מסדי הנתונים, הטבלאות, הגודל הכולל שלהם ב-GB ומספר יומני השאילתות שעברו עיבוד. בקטע הזה מפורטים גם מסדי הנתונים לפי גודל, ומוצגות נקודות שמעידות על ניצול לא אופטימלי של משאבים (טבלאות ללא פעולות כתיבה או עם מעט פעולות קריאה) והקצאת משאבים. הפרטים בקטע הזה כוללים את הפריטים הבאים:
- חישובים ושאילתות
- ניצול המעבד (CPU):
- שאילתות לפי שעה ויום עם ניצול CPU
- שאילתות לפי סוג (קריאה/כתיבה)
- תורים ואפליקציות
- שכבת-על של ניצול המעבד לפי שעה עם ביצועי שאילתות ממוצעים לפי שעה וביצועי אפליקציות ממוצעים לפי שעה
- היסטוגרמה של שאילתות לפי סוג ומשך שאילתות
- דף ההמתנה וההוספה לרשימת ההמתנה
- תצוגה מפורטת של תורים (תור, משתמש, שאילתות ייחודיות, פירוט של דיווח לעומת ETL, לפי מדדים)
- ניצול המעבד (CPU):
- סקירה כללית בנושא אחסון
- מסדי נתונים לפי נפח, צפיות ושיעורי גישה
- טבלאות עם שיעורי גישה לפי משתמשים, שאילתות, פעולות כתיבה ויצירות של טבלאות זמניות
- תורים ואפליקציות: שיעורי גישה וכתובות IP של לקוחות
- חישובים ושאילתות
BigQuery Steady State בקטע הזה מוצג איך המערכת תיראה ב-BigQuery אחרי ההעברה. הוא כולל הצעות לאופטימיזציה של עומסי עבודה ב-BigQuery (ולמניעת בזבוז). הפרטים בקטע הזה כוללים את המידע הבא:
- טבלאות שמזוהות כמועמדות לתצוגות חומריות.
- אשכולות וחלוקה למחיצות של מועמדים על סמך מטא-נתונים ושימוש.
- שאילתות עם זמן אחזור נמוך שזוהו כמועמדות לשימוש ב-BigQuery BI Engine.
- טבלאות ללא שימוש בקריאה או בכתיבה.
- טבלאות מחולקות למחיצות עם חלוקת נתונים לא מאוזנת.
תוכנית העברה. בקטע הזה מפורט מידע על מאמצי ההעברה עצמה. לדוגמה, המעבר מהמערכת הקיימת למצב יציב ב-BigQuery. בקטע הזה מפורטים יעדי האחסון שזוהו לכל טבלה, טבלאות שזוהו כחשובות להעברה ומספר השאילתות שתורגמו באופן אוטומטי. הפרטים בקטע הזה כוללים את המידע הבא:
- תצוגה מפורטת עם שאילתות שתורגמו אוטומטית
- מספר השאילתות הכולל, עם אפשרות סינון לפי משתמש, אפליקציה, טבלאות מושפעות, טבלאות שנשאלו עליהן שאילתות וסוג השאילתה.
- דלי שאילתות עם דפוסים דומים מקובצים יחד, כדי לאפשר למשתמשים לראות את פילוסופיית התרגום לפי סוגי שאילתות.
- שאילתות שנדרשת בהן התערבות אנושית
- שאילתות עם הפרות של המבנה הלקסיקלי של BigQuery
- פונקציות ונהלים בהגדרת המשתמש
- מילות מפתח שמורות ב-BigQuery
- שאילתה שנדרשת בדיקה
- טבלאות של לוחות זמנים לפי פעולות כתיבה וקריאה (כדי לקבץ אותן להעברה)
- יעד האחסון שזוהה לטבלאות חיצוניות ולטבלאות מנוהלות
- תצוגה מפורטת עם שאילתות שתורגמו אוטומטית
הקטע מערכת קיימת – Hive כולל את התצוגות הבאות:
- סקירה כללית של המערכת
- בתצוגה הזו מוצגים מדדי הנפח ברמה הגבוהה של הרכיבים העיקריים במערכת הקיימת, במהלך תקופת זמן ספציפית. ציר הזמן שנבדק תלוי ביומנים שנותחו על ידי כלי ההערכה של המיגרציה ב-BigQuery. בתצוגה הזו אפשר לקבל תובנות מהירות לגבי השימוש במחסן נתוני המקור, שאפשר להשתמש בהן לתכנון ההעברה.
- נפח הטבלה
- בתצוגה הזו מוצגים נתונים סטטיסטיים על הטבלאות ומסדי הנתונים הגדולים ביותר שנמצאו על ידי כלי ההערכה של BigQuery לצורך מיגרציה. יכול להיות שיידרש זמן רב יותר לחילוץ טבלאות גדולות ממערכת מחסן הנתונים של מקור הנתונים, ולכן התצוגה הזו יכולה לעזור בתכנון ובסדר הפעולות של ההעברה.
- שימוש בטבלה
- בתצוגה הזו מוצגים נתונים סטטיסטיים לגבי הטבלאות שנמצאות בשימוש רב במערכת מחסן הנתונים של מקור הנתונים. טבלאות שנמצאות בשימוש רב יכולות לעזור לכם להבין אילו טבלאות עשויות להכיל הרבה תלויות ולדרוש תכנון נוסף במהלך תהליך ההעברה.
- ניצול התורים
- בתצוגה הזו מוצגים נתונים סטטיסטיים על השימוש בתורים של YARN שנמצאו במהלך עיבוד היומנים. התצוגות האלה מאפשרות למשתמשים להבין את השימוש בתורים ובאפליקציות ספציפיים לאורך זמן, ואת ההשפעה על השימוש במשאבים. התצוגות האלה גם עוזרות לזהות ולתעדף עומסי עבודה להעברה. במהלך העברה, חשוב להמחיש את ההטמעה והצריכה של הנתונים כדי להבין טוב יותר את התלות של מחסן הנתונים, ולנתח את ההשפעה של העברת אפליקציות שונות שתלויות זו בזו יחד. טבלת כתובות ה-IP יכולה לעזור לכם לזהות את האפליקציה המדויקת שמשתמשת במחסן הנתונים דרך חיבורי JDBC.
- מדדי תורים
- בתצוגה הזו מוצג פירוט של המדדים השונים בתורים של YARN שנמצאו במהלך עיבוד היומנים. בתצוגה הזו המשתמשים יכולים להבין את דפוסי השימוש בתורים ספציפיים ואת ההשפעה על המיגרציה. אתם יכולים להשתמש בתצוגה הזו גם כדי לזהות קשרים בין טבלאות שאליהן ניגשים בשאילתות לבין תורים שבהם השאילתה בוצעה.
- הוספה לרשימת הבאים בתור והמתנה
- בתצוגה הזו אפשר לקבל תובנה לגבי זמן ההמתנה בתור של השאילתה במחסן הנתונים של המקור. זמני ההמתנה בתור מצביעים על ירידה בביצועים בגלל הקצאת משאבים לא מספקת, והקצאת משאבים נוספת מחייבת הגדלה של עלויות החומרה והתחזוקה.
- שאילתות
- בתצוגה הזו מוצג פירוט של סוגי הצהרות ה-SQL שהופעלו וסטטיסטיקות של השימוש בהן. אתם יכולים להשתמש בהיסטוגרמה של סוג השאילתה והזמן כדי לזהות תקופות של ניצול נמוך של המערכת וזמנים אופטימליים במהלך היום להעברת נתונים. אפשר גם להשתמש בתצוגה הזו כדי לזהות את מנועי ההפעלה של Hive שהכי הרבה משתמשים בהם ואת השאילתות שמופעלות בתדירות גבוהה, יחד עם פרטי המשתמשים.
- מסדי נתונים
- בתצוגה הזו מוצגים מדדים לגבי הגודל, הטבלאות, התצוגות וההליכים שמוגדרים במערכת של מחסן הנתונים של המקור. התצוגה הזו יכולה לספק תובנות לגבי נפח האובייקטים שצריך להעביר.
- צימוד של מסד נתונים וטבלה
- בתצוגה הזו אפשר לראות סקירה כללית של מסדי נתונים וטבלאות שאליהם ניגשים יחד בשאילתה אחת. בתצוגה הזו אפשר לראות אילו טבלאות ומסדי נתונים מוזכרים לעיתים קרובות, ומה אפשר להשתמש בו לתכנון העברה.
הקטע BigQuery Steady State מכיל את התצוגות הבאות:
- טבלאות ללא שימוש
- בתצוגה 'טבלאות ללא שימוש' מוצגות טבלאות שבהן לא נמצא שימוש במהלך התקופה שצוינה ביומנים שנותחו במסגרת ההערכה של המיגרציה ל-BigQuery. אם אין שימוש בטבלה מסוימת, יכול להיות שלא צריך להעביר אותה ל-BigQuery במהלך ההעברה, או שהעלויות של אחסון הנתונים ב-BigQuery יכולות להיות נמוכות יותר. צריך לאמת את רשימת הטבלאות שלא נעשה בהן שימוש, כי יכול להיות שנעשה בהן שימוש מחוץ לתקופת היומנים, למשל טבלה שנעשה בה שימוש רק פעם אחת כל שלושה או שישה חודשים.
- טבלאות ללא פעולות כתיבה
- בתצוגה 'טבלאות ללא פעולות כתיבה' מוצגות טבלאות שבהן לא נמצאו עדכונים במהלך תקופת היומנים שנותחה על ידי כלי ההערכה של BigQuery. היעדר פעולות כתיבה יכול להצביע על מקומות שבהם אפשר להקטין את עלויות האחסון ב-BigQuery.
- המלצות לגבי קיבוץ לאשכולות (clustering) וחלוקה למחיצות (partitioning)
בתצוגה הזו מוצגות טבלאות שיכולות להפיק תועלת מחלוקה למחיצות, מאשכולות או משניהם.
ההצעות למטא-נתונים מתקבלות על ידי ניתוח הסכימה של מחסן הנתונים של המקור (כמו חלוקה למחיצות ומפתח ראשי בטבלת המקור) ומציאת המקבילה הקרובה ביותר ב-BigQuery כדי להשיג מאפייני אופטימיזציה דומים.
ההצעות לעומסי עבודה מתקבלות על ידי ניתוח של יומני השאילתות של המקור. ההמלצה נקבעת על סמך ניתוח של עומסי העבודה, במיוחד סעיפים של
WHEREאוJOINביומני השאילתות המנותחים.- מחיצות שהומרו לאשכולות
בתצוגה הזו מוצגות טבלאות עם יותר מ-10,000 מחיצות, על סמך הגדרת אילוצי החלוקה שלהן. הטבלאות האלה מתאימות בדרך כלל לאשכולות BigQuery, שמאפשרים חלוקה מפורטת של הטבלאות למחיצות.
- מחיצות לא מאוזנות
בתצוגה 'מחיצות עם הטיה' מוצגות טבלאות שמבוססות על ניתוח המטא-נתונים וכוללות חלוקת נתונים לא מאוזנת במחיצה אחת או יותר. הטבלאות האלה הן מועמדות טובות לשינוי סכימה, כי יכול להיות שהביצועים של שאילתות על מחיצות מוטות לא יהיו טובים.
- BI Engine ותצוגות מהותיות
בתצוגה 'שאילתות עם זמן אחזור נמוך ותצוגות חומריות' מוצגת התפלגות של זמני הריצה של השאילתות על סמך נתוני היומן שנותחו, ומוצעות הצעות נוספות לאופטימיזציה כדי לשפר את הביצועים ב-BigQuery. אם בתרשים של התפלגות משך השאילתה מוצג מספר גדול של שאילתות עם זמן ריצה של פחות משנייה אחת, כדאי להפעיל את BI Engine כדי להאיץ את ה-BI ועומסי עבודה אחרים עם זמן אחזור נמוך.
הקטע תוכנית ההעברה בדוח מכיל את התצוגות הבאות:
- תרגום SQL
- בתצוגה 'תרגום SQL' מפורטים מספר השאילתות שהומרו אוטומטית על ידי כלי ההערכה של BigQuery Migration, ופרטים לגביהן. לא נדרשת התערבות ידנית לגבי השאילתות האלה. בדרך כלל, אם מספקים מטא-נתונים, שיעורי התרגום של תרגום אוטומטי של SQL הם גבוהים. התצוגה הזו אינטראקטיבית ומאפשרת לנתח שאילתות נפוצות ולראות איך הן מתורגמות.
- תרגום SQL ללא חיבור לאינטרנט
- בתצוגה Offline Effort אפשר לראות את האזורים שבהם נדרבת התערבות ידנית, כולל UDF ספציפיות והפרות אפשריות של מבנה לקסיקלי ותחביר בטבלאות או בעמודות.
- אזהרות SQL
- בתצוגה 'אזהרות SQL' מוצגים אזורים שתורגמו בהצלחה, אבל דורשים בדיקה.
- מילות מפתח שמורות ב-BigQuery
- בתצוגה של מילות מפתח שמורות ב-BigQuery מוצג השימוש שזוהה במילות מפתח שיש להן משמעות מיוחדת בשפת GoogleSQL.
אי אפשר להשתמש במילות המפתח האלה כמזהים אלא אם הן מוקפות בתווי גרש הפוך (
`). - לוח הזמנים לעדכוני הטבלאות
- בתצוגה 'לוח הזמנים לעדכוני הטבלאות' אפשר לראות מתי הטבלאות מתעדכנות ומה התדירות שבה הן מתעדכנות, כדי לעזור לכם לתכנן איך ומתי להעביר אותן.
- טבלאות חיצוניות ב-BigLake
- התצוגה BigLake External Tables מציגה טבלאות שמזוהות כיעדים להעברה ל-BigLake במקום ל-BigQuery.
הקטע נספח בדוח מכיל את התצוגות הבאות:
- ניתוח מפורט של מאמצי תרגום SQL אופליין
- בתצוגה 'ניתוח מפורט של מאמצי אופליין' אפשר לקבל תובנה נוספת לגבי אזורי ה-SQL שנדרשת בהם התערבות ידנית.
- ניתוח מפורט של אזהרות SQL
- התצוגה 'ניתוח מפורט של אזהרות' מספקת תובנה נוספת לגבי אזורי ה-SQL שתורגמו בהצלחה, אבל נדרשת בדיקה שלהם.
שיתוף הדוח
דוח Looker Studio הוא לוח בקרה של קצה קדמי להערכת המיגרציה. הגישה מבוססת על הרשאות הגישה למערך הנתונים הבסיסי. כדי לשתף את הדוח, הנמען צריך לקבל גישה לדוח עצמו ב-Looker Studio ולמערך הנתונים ב-BigQuery שמכיל את תוצאות ההערכה.
כשפותחים את הדוח ממסוף Google Cloud , הוא מוצג במצב תצוגה מקדימה. כדי ליצור את הדוח ולשתף אותו עם משתמשים אחרים:
- לוחצים על עריכה ושיתוף. ב-Looker Studio מוצגת בקשה לצרף את המחברים החדשים שנוצרו ב-Looker Studio לדוח החדש.
- לוחצים על הוספה לדוח. הדוח מקבל מזהה דוח ייחודי, שבאמצעותו אפשר לגשת לדוח.
- כדי לשתף את הדוח ב-Looker Studio עם משתמשים אחרים, פועלים לפי השלבים שמפורטים במאמר שיתוף דוחות עם צופים ועורכים.
- נותנים למשתמשים הרשאה לצפייה במערך הנתונים ב-BigQuery ששימש להרצת משימת ההערכה. מידע נוסף מופיע במאמר בנושא הענקת גישה למערך נתונים.
הרצת שאילתות על טבלאות הפלט של הערכת ההעברה
הדוחות ב-Looker Studio הם הדרך הנוחה ביותר לראות את תוצאות ההערכה, אבל אפשר גם לראות את נתוני הבסיס ולהריץ עליהם שאילתות במערך הנתונים ב-BigQuery.
שאילתה לדוגמה
בדוגמה הבאה מקבלים את המספר הכולל של שאילתות ייחודיות, את מספר השאילתות שתרגומן נכשל ואת אחוז השאילתות הייחודיות שתרגומן נכשל.
SELECT QueryCount.v AS QueryCount, ErrorCount.v as ErrorCount, (ErrorCount.v * 100) / QueryCount.v AS FailurePercentage FROM ( SELECT COUNT(*) AS v FROM `your_project.your_dataset.TranslationErrors` WHERE Severity = "ERROR" ) AS ErrorCount, ( SELECT COUNT(DISTINCT(QueryHash)) AS v FROM `your_project.your_dataset.Queries` ) AS QueryCount;
שיתוף מערך הנתונים עם משתמשים בפרויקטים אחרים
אחרי שבודקים את מערך הנתונים, אם רוצים לשתף אותו עם משתמש שלא נמצא בפרויקט, אפשר לעשות זאת באמצעות תהליך העבודה של המפרסם בשיתוף BigQuery (לשעבר Analytics Hub).
במסוף Google Cloud , עוברים לדף BigQuery.
לוחצים על מערך הנתונים כדי לראות את הפרטים שלו.
לוחצים על שיתוף > פרסום ככרטיס.
בתיבת הדו-שיח שנפתחת, יוצרים כרטיס מידע בהתאם להנחיות.
אם כבר יש לכם חילופי נתונים, אפשר לדלג על שלב 5.
יצירת שיתוף נתונים והגדרת הרשאות כדי לאפשר למשתמש לצפות בכרטיסי המוצר שלכם בבורסת הפרסום הזו, צריך להוסיף אותו לרשימת המשתמשים הרשומים.
מזינים את פרטי הכרטיס.
השם המוצג הוא השם של כרטיס המוצר הזה והוא שדה חובה. שאר השדות הם אופציונליים.
לוחצים על פרסום.
נוצר כרטיס מוצר פרטי.
בכרטיס המוצר, לוחצים על פעולות ואז על פעולות נוספות.
לוחצים על העתקת הקישור לשיתוף.
אפשר לשתף את הקישור עם משתמשים שיש להם מינוי שמאפשר גישה לבורסה או לרשימה.
פתרון בעיות
בקטע הזה מוסבר על כמה בעיות נפוצות ועל טכניקות לפתרון בעיות שקשורות להעברת מחסן הנתונים ל-BigQuery.
dwh-migration-dumper שגיאות בכלי
כדי לפתור בעיות שקשורות לשגיאות ואזהרות בפלט של מסוף הכלי dwh-migration-dumper שמתרחשות במהלך חילוץ מטא-נתונים או יומני שאילתות, אפשר לעיין במאמר בנושא פתרון בעיות שקשורות ליצירת מטא-נתונים.
שגיאות בהעברה של Hive
בקטע הזה מתוארות בעיות נפוצות שיכולות לקרות כשמתכננים להעביר את מחסן הנתונים מ-Hive ל-BigQuery.
ה-hook של הרישום ביומן כותב הודעות של יומן ניפוי הבאגים ביומנים שלכם ב-hive-server2. אם נתקלים בבעיות, כדאי לעיין ביומני ניפוי הבאגים של ה-hook של הרישום ביומן, שמכילים את המחרוזת MigrationAssessmentLoggingHook.
טיפול בשגיאה ClassNotFoundException
יכול להיות שהשגיאה נגרמת בגלל מיקום שגוי של קובץ ה-JAR של ה-hook של הרישום ביומן. מוודאים שהוספתם את קובץ ה-JAR לתיקיית auxlib באשכול Hive. לחלופין, אפשר לציין את הנתיב המלא לקובץ ה-JAR במאפיין hive.aux.jars.path, לדוגמה, file://.
תיקיות משנה לא מופיעות בתיקייה שהוגדרה
יכול להיות שהבעיה הזו נגרמת בגלל הגדרה שגויה או בגלל בעיות במהלך האתחול של וו התחברות.
מחפשים בhive-server2 יומני ניפוי הבאגים את ההודעות הבאות של וו התיוג:
Unable to initialize logger, logging disabled
Log dir configuration key 'dwhassessment.hook.base-directory' is not set, logging disabled.
Error while trying to set permission
בודקים את פרטי הבעיה כדי לראות אם יש משהו שצריך לתקן כדי לפתור את הבעיה.
קבצים לא מופיעים בתיקייה
הבעיה הזו יכולה להיגרם בגלל בעיות שנתקלו בהן במהלך עיבוד אירוע או בזמן כתיבה לקובץ.
מחפשים בhive-server2 יומני ניפוי הבאגים את ההודעות הבאות של וו התחברות לרישום ביומן:
Failed to close writer for file
Got exception while processing event
Error writing record for query
בודקים את פרטי הבעיה כדי לראות אם יש משהו שצריך לתקן כדי לפתור את הבעיה.
חלק מהאירועים של השאילתות לא נרשמים
יכול להיות שהבעיה הזו נגרמת בגלל גלישה על גדות התור של השרשור של וו הרישום.
מחפשים בhive-server2 יומני ניפוי הבאגים את ההודעה הבאה של וו הרישום:
Writer queue is full. Ignoring event
אם יש הודעות כאלה, כדאי להגדיל את הפרמטר dwhassessment.hook.queue.capacity.
המאמרים הבאים
מידע נוסף על הכלי dwh-migration-dumper זמין במאמר dwh-migration-tools.
אפשר גם לקרוא מידע נוסף על השלבים הבאים בהעברה של מחסן נתונים:
- סקירה כללית על מיגרציה
- סקירה כללית של סכימה והעברת נתונים
- Data pipelines
- תרגום SQL באצווה
- תרגום אינטראקטיבי של SQL
- אבטחת מידע ומשילות מידע
- הכלי לאימות נתונים