마이그레이션 평가

BigQuery 마이그레이션 평가를 사용하면 기존 데이터 웨어하우스를 BigQuery로 마이그레이션하는 작업을 계획하고 검토할 수 있습니다. BigQuery 마이그레이션 평가를 실행하여 보고서를 생성하여 BigQuery에 데이터를 저장하는 비용을 평가하고, 비용 절감을 위해 BigQuery가 기존 워크로드를 최적화하는 방법을 확인하며, BigQuery로의 데이터 웨어하우스 마이그레이션을 완료하는 데 필요한 시간과 노력을 설명하는 마이그레이션 계획을 준비할 수 있습니다.

이 문서에서는 BigQuery 마이그레이션 평가를 사용하는 방법과 평가 결과를 검토하는 다양한 방법을 설명합니다. 이 문서는 Google Cloud 콘솔일괄 SQL 변환기에 익숙한 사용자를 대상으로 합니다.

시작하기 전에

BigQuery 마이그레이션 평가를 준비하고 실행하려면 다음 단계를 따르세요.

  1. Cloud Storage 버킷을 만듭니다.

  2. dwh-migration-dumper 도구를 사용하여 데이터 웨어하우스에서 메타데이터 및 쿼리 로그를 추출합니다.

  3. Cloud Storage 버킷에 메타데이터 및 쿼리 로그를 업로드합니다.

  4. 마이그레이션 평가 실행

  5. Looker Studio 보고서를 검토합니다.

  6. 선택사항: 평가 결과를 쿼리하여 자세하거나 구체적인 평가 정보를 찾습니다.

데이터 웨어하우스에서 메타데이터 및 로그 쿼리 추출

권장사항이 포함된 평가를 준비하려면 메타데이터와 쿼리 로그가 모두 필요합니다.

평가를 실행하는 데 필요한 메타데이터 및 쿼리 로그를 추출하려면 데이터 웨어하우스를 선택합니다.

Teradata

요구사항

  • 소스 Teradata 데이터 웨어하우스에 연결된 머신(Teradata 15 이상이 지원됨)
  • 데이터를 저장할 Cloud Storage 버킷이 있는 Google Cloud 계정
  • 결과를 저장할 빈 BigQuery 데이터 세트
  • 결과를 볼 수 있는 데이터 세트 읽기 권한
  • 권장: 추출 도구를 사용하여 시스템 테이블에 액세스할 때 소스 데이터베이스에 대한 관리자 수준의 액세스 권한

요구사항: 로깅 사용 설정

dwh-migration-dumper 도구는 세 가지 유형의 로그(쿼리 로그, 유틸리티 로그, 리소스 사용량 로그)를 추출합니다. 더 자세한 통계를 보려면 다음 유형의 로그에 로깅을 사용 설정해야 합니다.

  • 쿼리 로그: dbc.QryLogV 뷰 및 dbc.DBQLSqlTbl 테이블에서 추출됩니다. WITH SQL 옵션을 지정하여 로깅을 사용 설정합니다.
  • 유틸리티 로그: dbc.DBQLUtilityTbl 테이블에서 추출됩니다. WITH UTILITYINFO 옵션을 지정하여 로깅을 사용 설정합니다.
  • 리소스 사용량 로그: dbc.ResUsageScpudbc.ResUsageSpma 테이블에서 추출됩니다. 이 두 테이블에 RSS 로깅을 사용 설정합니다.

dwh-migration-dumper 도구 실행

dwh-migration-dumper도구를 다운로드합니다.

SHA256SUMS.txt 파일을 다운로드하고 다음 명령어를 실행하여 ZIP이 올바른지 확인합니다.

Bash

sha256sum --check SHA256SUMS.txt

Windows PowerShell

(Get-FileHash RELEASE_ZIP_FILENAME).Hash -eq ((Get-Content SHA256SUMS.txt) -Split " ")[0]

RELEASE_ZIP_FILENAMEdwh-migration-dumper 명령줄 추출 도구 출시의 다운로드된 ZIP 파일 이름으로 바꿉니다(예: dwh-migration-tools-v1.0.52.zip).

True 결과는 체크섬 확인에 성공했음을 나타냅니다.

False 결과는 인증 오류를 나타냅니다. 체크섬 및 ZIP 파일이 동일한 출시 버전에서 다운로드되어 동일한 디렉터리에 있는지 확인합니다.

추출 도구를 설정하고 사용하는 방법에 관한 자세한 내용은 변환 및 평가를 위한 메타데이터 생성을 참조하세요.

추출 도구를 사용하여 Teradata 데이터 웨어하우스에서 로그와 메타데이터를 2개의 ZIP 파일로 추출합니다. 소스 데이터 웨어하우스에 대해 액세스 권한이 있는 머신에서 다음 명령어를 실행하여 파일을 생성합니다.

메타데이터 ZIP 파일을 생성합니다.

dwh-migration-dumper \
  --connector teradata \
  --database DATABASES \
  --driver path/terajdbc4.jar \
  --host HOST \
  --assessment \
  --user USER \
  --password PASSWORD

참고: teradata 커넥터의 경우 --database 플래그는 선택사항입니다. 생략하면 모든 데이터베이스의 메타데이터가 추출됩니다. 이 플래그는 teradata 커넥터에만 유효하며 teradata-logs와 함께 사용할 수 없습니다.

쿼리 로그가 포함된 ZIP 파일을 생성합니다.

dwh-migration-dumper \
  --connector teradata-logs \
  --driver path/terajdbc4.jar \
  --host HOST \
  --assessment \
  --user USER \
  --password PASSWORD

참고: teradata-logs 커넥터로 쿼리 로그를 추출할 때는 --database 플래그가 사용되지 않습니다. 쿼리 로그는 항상 모든 데이터베이스에 대해 추출됩니다.

다음을 바꿉니다.

  • PATH: 이 연결에 사용할 드라이버 JAR 파일의 절대 또는 상대 경로입니다.
  • VERSION: 드라이버의 버전입니다.
  • HOST: 호스트 주소입니다.
  • USER: 데이터베이스 연결에 사용할 사용자 이름입니다.
  • DATABASES: (선택사항) 추출할 데이터베이스 이름을 쉼표로 구분한 목록입니다. 지정하지 않으면 모든 데이터베이스에서 추출됩니다.
  • PASSWORD: (선택사항) 데이터베이스 연결에 사용할 비밀번호입니다. 비워두면 사용자에게 비밀번호를 입력하라는 메시지가 표시됩니다.

기본적으로 쿼리 로그는 뷰 dbc.QryLogV 및 테이블 dbc.DBQLSqlTbl에서 추출됩니다. 대체 위치에서 쿼리 로그를 추출해야 하는 경우 -Dteradata-logs.query-logs-table-Dteradata-logs.sql-logs-table 플래그를 사용하여 테이블 또는 뷰 이름을 지정하면 됩니다.

기본적으로 유틸리티 로그는 dbc.DBQLUtilityTbl 테이블에서 추출됩니다. 대체 위치에서 유틸리티 로그를 추출해야 하는 경우 -Dteradata-logs.utility-logs-table 플래그를 사용하여 테이블 이름을 지정하면 됩니다.

기본적으로 리소스 사용량 로그는 dbc.ResUsageScpudbc.ResUsageSpma 테이블에서 추출됩니다. 대체 위치에서 리소스 사용량 로그를 추출해야 할 경우 -Dteradata-logs.res-usage-scpu-table-Dteradata-logs.res-usage-spma-table 플래그를 사용해서 테이블 이름을 지정할 수 있습니다.

예를 들면 다음과 같습니다.

Bash

dwh-migration-dumper \
  --connector teradata-logs \
  --driver path/terajdbc4.jar \
  --host HOST \
  --assessment \
  --user USER \
  --password PASSWORD \
  -Dteradata-logs.query-logs-table=pdcrdata.QryLogV_hst \
  -Dteradata-logs.sql-logs-table=pdcrdata.DBQLSqlTbl_hst \
  -Dteradata-logs.log-date-column=LogDate \
  -Dteradata-logs.utility-logs-table=pdcrdata.DBQLUtilityTbl_hst \
  -Dteradata-logs.res-usage-scpu-table=pdcrdata.ResUsageScpu_hst \
  -Dteradata-logs.res-usage-spma-table=pdcrdata.ResUsageSpma_hst

Windows PowerShell

dwh-migration-dumper `
  --connector teradata-logs `
  --driver path\terajdbc4.jar `
  --host HOST `
  --assessment `
  --user USER `
  --password PASSWORD `
  "-Dteradata-logs.query-logs-table=pdcrdata.QryLogV_hst" `
  "-Dteradata-logs.sql-logs-table=pdcrdata.DBQLSqlTbl_hst" `
  "-Dteradata-logs.log-date-column=LogDate" `
  "-Dteradata-logs.utility-logs-table=pdcrdata.DBQLUtilityTbl_hst" `
  "-Dteradata-logs.res-usage-scpu-table=pdcrdata.ResUsageScpu_hst" `
  "-Dteradata-logs.res-usage-spma-table=pdcrdata.ResUsageSpma_hst"

기본적으로 dwh-migration-dumper 도구는 최근 7일 동안의 쿼리 로그를 추출합니다. 보다 자세한 통계를 보려면 최소 2주 이상의 쿼리 로그를 제공하는 것이 좋습니다. --query-log-start--query-log-end 플래그를 사용하여 맞춤 기간을 지정할 수 있습니다. 예를 들면 다음과 같습니다.

dwh-migration-dumper \
  --connector teradata-logs \
  --driver path/terajdbc4.jar \
  --host HOST \
  --assessment \
  --user USER \
  --password PASSWORD \
  --query-log-start "2023-01-01 00:00:00" \
  --query-log-end "2023-01-15 00:00:00"

또한 서로 다른 기간의 쿼리 로그가 포함된 ZIP 파일을 여러 개 생성하고 평가용으로 모두 제공할 수 있습니다.

Redshift

요구사항

  • 소스 Amazon Redshift 데이터 웨어하우스에 연결된 머신
  • 데이터를 저장할 Cloud Storage 버킷이 있는 Google Cloud 계정
  • 결과를 저장할 빈 BigQuery 데이터 세트
  • 결과를 볼 수 있는 데이터 세트 읽기 권한
  • 권장: 추출 도구를 사용하여 시스템 테이블에 액세스하는 경우 데이터베이스에 대한 수퍼유저 액세스 권한

dwh-migration-dumper 도구 실행

dwh-migration-dumper 명령줄 추출 도구를 다운로드합니다.

SHA256SUMS.txt 파일을 다운로드하고 다음 명령어를 실행하여 ZIP이 올바른지 확인합니다.

Bash

sha256sum --check SHA256SUMS.txt

Windows PowerShell

(Get-FileHash RELEASE_ZIP_FILENAME).Hash -eq ((Get-Content SHA256SUMS.txt) -Split " ")[0]

RELEASE_ZIP_FILENAMEdwh-migration-dumper 명령줄 추출 도구 출시의 다운로드된 ZIP 파일 이름으로 바꿉니다(예: dwh-migration-tools-v1.0.52.zip).

True 결과는 체크섬 확인에 성공했음을 나타냅니다.

False 결과는 인증 오류를 나타냅니다. 체크섬 및 ZIP 파일이 동일한 출시 버전에서 다운로드되어 동일한 디렉터리에 있는지 확인합니다.

dwh-migration-dumper 도구 사용 방법에 관한 자세한 내용은 메타데이터 생성 페이지를 참조하세요.

dwh-migration-dumper 도구를 사용하여 Amazon Redshift 데이터 웨어하우스에서 로그 및 메타데이터를 2개의 ZIP 파일로 추출합니다. 소스 데이터 웨어하우스에 대해 액세스 권한이 있는 머신에서 다음 명령어를 실행하여 파일을 생성합니다.

메타데이터 ZIP 파일을 생성합니다.

dwh-migration-dumper \
  --connector redshift \
  --database DATABASE \
  --driver PATH/redshift-jdbc42-VERSION.jar \
  --host host.region.redshift.amazonaws.com \
  --assessment \
  --user USER \
  --iam-profile IAM_PROFILE_NAME

쿼리 로그가 포함된 ZIP 파일을 생성합니다.

dwh-migration-dumper \
  --connector redshift-raw-logs \
  --database DATABASE \
  --driver PATH/redshift-jdbc42-VERSION.jar \
  --host host.region.redshift.amazonaws.com \
  --assessment \
  --user USER \
  --iam-profile IAM_PROFILE_NAME

다음을 바꿉니다.

  • DATABASE: 연결할 데이터베이스의 이름입니다.
  • PATH: 이 연결에 사용할 드라이버 JAR 파일의 절대 또는 상대 경로입니다.
  • VERSION: 드라이버의 버전입니다.
  • USER: 데이터베이스 연결에 사용할 사용자 이름입니다.
  • IAM_PROFILE_NAME: Amazon Redshift IAM 프로필 이름입니다. Amazon Redshift 인증 및 AWS API 액세스에 필요합니다. Amazon Redshift 클러스터에 대한 설명을 가져오려면 AWS API를 사용합니다.

기본적으로 Amazon Redshift는 3~5일 동안의 쿼리 로그를 저장합니다.

기본적으로 dwh-migration-dumper 도구는 최근 7일 동안의 쿼리 로그를 추출합니다.

보다 자세한 통계를 보려면 최소 2주 이상의 쿼리 로그를 제공하는 것이 좋습니다. 최상의 결과를 얻으려면 추출 도구를 2주 동안 몇 번 정도 실행해야 할 수도 있습니다. --query-log-start--query-log-end 플래그를 사용하여 컴스텀 범위를 지정할 수 있습니다. 예를 들면 다음과 같습니다.

dwh-migration-dumper \
  --connector redshift-raw-logs \
  --database DATABASE \
  --driver PATH/redshift-jdbc42-VERSION.jar \
  --host host.region.redshift.amazonaws.com \
  --assessment \
  --user USER \
  --iam-profile IAM_PROFILE_NAME \
  --query-log-start "2023-01-01 00:00:00" \
  --query-log-end "2023-01-02 00:00:00"

또한 서로 다른 기간의 쿼리 로그가 포함된 ZIP 파일을 여러 개 생성하고 평가용으로 모두 제공할 수 있습니다.

Redshift Serverless

요구사항

  • 소스 Amazon Redshift Serverless 데이터 웨어하우스에 연결된 머신
  • 데이터를 저장할 Cloud Storage 버킷이 있는 Google Cloud 계정
  • 결과를 저장할 빈 BigQuery 데이터 세트
  • 결과를 볼 수 있는 데이터 세트 읽기 권한
  • 권장: 추출 도구를 사용하여 시스템 테이블에 액세스하는 경우 데이터베이스에 대한 수퍼유저 액세스 권한

dwh-migration-dumper 도구 실행

dwh-migration-dumper 명령줄 추출 도구를 다운로드합니다.

dwh-migration-dumper 도구 사용 방법에 관한 자세한 내용은 메타데이터 생성 페이지를 참고하세요.

dwh-migration-dumper 도구를 사용하여 Amazon Redshift Serverless 네임스페이스에서 사용 로그와 메타데이터를 2개의 ZIP 파일로 추출합니다. 소스 데이터 웨어하우스에 액세스할 수 있는 머신에서 다음 명령어를 실행하여 파일을 생성합니다.

메타데이터 ZIP 파일을 생성합니다.

dwh-migration-dumper \
  --connector redshift \
  --database DATABASE \
  --driver PATH/redshift-jdbc42-VERSION.jar \
  --host host.region.redshift-serverless.amazonaws.com \
  --assessment \
  --user USER \
  --iam-profile IAM_PROFILE_NAME

쿼리 로그가 포함된 ZIP 파일을 생성합니다.

dwh-migration-dumper \
  --connector redshift-serverless-logs \
  --database DATABASE \
  --driver PATH/redshift-jdbc42-VERSION.jar \
  --host host.region.redshift-serverless.amazonaws.com \
  --assessment \
  --user USER \
  --iam-profile IAM_PROFILE_NAME

다음을 바꿉니다.

  • DATABASE: 연결할 데이터베이스의 이름입니다.
  • PATH: 이 연결에 사용할 드라이버 JAR 파일의 절대 또는 상대 경로입니다.
  • VERSION: 드라이버의 버전입니다.
  • USER: 데이터베이스 연결에 사용할 사용자 이름입니다.
  • IAM_PROFILE_NAME: Amazon Redshift IAM 프로필 이름입니다. Amazon Redshift 인증 및 AWS API 액세스에 필요합니다. Amazon Redshift 클러스터에 대한 설명을 가져오려면 AWS API를 사용합니다.

Amazon Redshift Serverless는 7일 동안 사용량 로그를 저장합니다. 더 넓은 범위가 필요한 경우 더 긴 기간에 걸쳐 여러 번 데이터를 추출하는 것이 좋습니다.

Snowflake

요구사항

Snowflake에서 메타데이터 및 쿼리 로그를 추출하려면 다음 요구사항을 충족해야 합니다.

  • Snowflake 인스턴스에 연결할 수 있는 머신
  • 데이터를 저장할 Cloud Storage 버킷이 있는 Google Cloud 계정
  • 결과를 저장할 빈 BigQuery 데이터 세트. 또는 Google Cloud 콘솔 UI를 사용하여 평가 작업을 만들 때 BigQuery 데이터 세트를 만들 수 있습니다.
  • 데이터베이스 Snowflake에 대한 IMPORTED PRIVILEGES 액세스 권한이 있는 Snowflake 사용자입니다. 키 쌍 기반 인증을 사용하여 SERVICE 사용자를 만드는 것이 좋습니다. 이를 통해 MFA 토큰을 생성하지 않고도 Snowflake 데이터 플랫폼에 액세스할 수 있는 안전한 방법을 제공합니다.
    • 새 서비스 사용자를 만들려면 공식 Snowflake 가이드를 따르세요. RSA 키 쌍을 생성하고 공개 키를 Snowflake 사용자에게 할당해야 합니다.
    • 서비스 사용자에게 ACCOUNTADMIN 역할이 있거나 계정 관리자가 데이터베이스 Snowflake에 대한 IMPORTED PRIVILEGES 권한을 가진 역할을 부여해야 합니다.
    • 키 쌍 인증 대신 비밀번호 기반 인증을 사용할 수 있습니다. 하지만 2025년 8월부터 Snowflake는 모든 비밀번호 기반 사용자에게 MFA를 적용합니다. 이렇게 하면 추출 도구를 사용할 때 MFA 푸시 알림을 승인해야 합니다.

dwh-migration-dumper 도구 실행

dwh-migration-dumper 명령줄 추출 도구를 다운로드합니다.

SHA256SUMS.txt 파일을 다운로드하고 다음 명령어를 실행하여 ZIP이 올바른지 확인합니다.

Bash

sha256sum --check SHA256SUMS.txt

Windows PowerShell

(Get-FileHash RELEASE_ZIP_FILENAME).Hash -eq ((Get-Content SHA256SUMS.txt) -Split " ")[0]

RELEASE_ZIP_FILENAMEdwh-migration-dumper 명령줄 추출 도구 출시의 다운로드된 ZIP 파일 이름으로 바꿉니다(예: dwh-migration-tools-v1.0.52.zip).

True 결과는 체크섬 확인에 성공했음을 나타냅니다.

False 결과는 인증 오류를 나타냅니다. 체크섬 및 ZIP 파일이 동일한 출시 버전에서 다운로드되어 동일한 디렉터리에 있는지 확인합니다.

dwh-migration-dumper 도구 사용 방법에 관한 자세한 내용은 메타데이터 생성 페이지를 참조하세요.

dwh-migration-dumper 도구를 사용하여 Snowflake 데이터 웨어하우스에서 로그 및 메타데이터를 2개의 ZIP 파일로 추출합니다. 소스 데이터 웨어하우스에 액세스할 수 있는 머신에서 다음 명령어를 실행하여 파일을 생성합니다.

메타데이터 ZIP 파일을 생성합니다.

dwh-migration-dumper \
  --connector snowflake \
  --host HOST_NAME \
  --user USER_NAME \
  --role ROLE_NAME \
  --warehouse WAREHOUSE \
  --assessment \
  --private-key-file PRIVATE_KEY_PATH \
  --private-key-password PRIVATE_KEY_PASSWORD

쿼리 로그가 포함된 ZIP 파일을 생성합니다.

dwh-migration-dumper \
  --connector snowflake-logs \
  --host HOST_NAME \
  --user USER_NAME \
  --role ROLE_NAME \
  --warehouse WAREHOUSE \
  --query-log-start STARTING_DATE \
  --query-log-end ENDING_DATE \
  --assessment \
  --private-key-file PRIVATE_KEY_PATH \
  --private-key-password PRIVATE_KEY_PASSWORD

다음을 바꿉니다.

  • HOST_NAME: Snowflake 인스턴스의 호스트 이름입니다.
  • USER_NAME: 데이터베이스 연결에 사용할 사용자 이름입니다. 사용자에게 요구사항 섹션에 설명된 액세스 권한이 있어야 합니다.
  • PRIVATE_KEY_PATH: 인증에 사용되는 RSA 비공개 키의 경로입니다.
  • PRIVATE_KEY_PASSWORD: (선택사항) RSA 비공개 키를 만들 때 사용된 비밀번호입니다. 비공개 키가 암호화된 경우에만 필요합니다.
  • ROLE_NAME: (선택사항) dwh-migration-dumper 도구를 실행할 때의 사용자 역할입니다(예: ACCOUNTADMIN).
  • WAREHOUSE: 덤프 작업을 실행하는 데 사용되는 웨어하우스입니다. 가상 웨어하우스가 여러 개인 경우 이 쿼리를 실행할 웨어하우스를 지정할 수 있습니다. 요구사항 섹션에 설명된 액세스 권한으로 이 쿼리를 실행하면 이 계정의 모든 창고 아티팩트가 추출됩니다.
  • STARTING_DATE: (선택사항) YYYY-MM-DD 형식으로 작성된 쿼리 로그의 기간 시작일을 나타내는 데 사용됩니다.
  • ENDING_DATE: (선택사항) YYYY-MM-DD 형식으로 작성된 쿼리 로그의 기간 종료일을 나타내는 데 사용됩니다.

또한 겹치지 않는 기간의 쿼리 로그가 포함된 ZIP 파일을 여러 개 생성하고 평가용으로 모두 제공할 수 있습니다.

Oracle

이 기능에 대한 의견이나 지원을 요청하려면 bq-edw-migration-support@google.com으로 이메일을 보내세요.

요구사항

Oracle에서 메타데이터 및 쿼리 로그를 추출하려면 다음 요구사항을 충족해야 합니다.

  • Oracle 데이터베이스는 버전 11g R1 이상이어야 합니다.
  • Oracle 인스턴스에 연결할 수 있는 머신
  • Java 8 이상
  • 데이터를 저장할 Cloud Storage 버킷이 있는 Google Cloud 계정
  • 결과를 저장할 빈 BigQuery 데이터 세트. 또는 Google Cloud 콘솔 UI를 사용하여 평가 작업을 만들 때 BigQuery 데이터 세트를 만들 수 있습니다.
  • SYSDBA 권한이 있는 Oracle 일반 사용자

dwh-migration-dumper 도구 실행

dwh-migration-dumper 명령줄 추출 도구를 다운로드합니다.

SHA256SUMS.txt 파일을 다운로드하고 다음 명령어를 실행하여 ZIP이 올바른지 확인합니다.

sha256sum --check SHA256SUMS.txt

dwh-migration-dumper 도구 사용 방법에 관한 자세한 내용은 메타데이터 생성 페이지를 참조하세요.

dwh-migration-dumper 도구를 사용하여 메타데이터 및 성능 통계를 ZIP 파일로 추출합니다. 기본적으로 통계는 Oracle 조정 및 진단 팩이 필요한 Oracle AWR에서 추출됩니다. 이 데이터를 사용할 수 없는 경우 dwh-migration-dumper는 대신 STATSPACK을 사용합니다.

멀티테넌트 데이터베이스의 경우 dwh-migration-dumper 도구를 루트 컨테이너에서 실행해야 합니다. 플러그인 가능한 데이터베이스 중 하나에서 실행하면 다른 플러그인 가능한 데이터베이스에 대한 성능 통계 및 메타데이터가 누락됩니다.

메타데이터 ZIP 파일을 생성합니다.

dwh-migration-dumper \
  --connector oracle-stats \
  --host HOST_NAME \
  --port PORT \
  --oracle-service SERVICE_NAME \
  --assessment \
  --driver JDBC_DRIVER_PATH \
  --user USER_NAME \
  --password

다음을 바꿉니다.

  • HOST_NAME: Oracle 인스턴스의 호스트 이름입니다.
  • PORT: 연결 포트 번호입니다. 기본값은 1521입니다.
  • SERVICE_NAME: 연결에 사용할 Oracle 서비스 이름입니다.
  • JDBC_DRIVER_PATH: 드라이버 JAR 파일의 절대 또는 상대 경로입니다. 이 파일은 Oracle JDBC 드라이버 다운로드 페이지에서 다운로드할 수 있습니다. 데이터베이스 버전과 호환되는 드라이버 버전을 선택해야 합니다.
  • USER_NAME: Oracle 인스턴스에 연결하는 데 사용된 사용자의 이름입니다. 사용자에게 요구사항 섹션에 설명된 액세스 권한이 있어야 합니다.

Hadoop / Cloudera

이 기능에 대한 의견이나 지원을 요청하려면 bq-edw-migration-support@google.com으로 이메일을 보내세요.

요구사항

Cloudera에서 메타데이터를 추출하려면 다음이 필요합니다.

  • Cloudera Manager API에 연결할 수 있는 머신
  • 데이터를 저장할 Cloud Storage 버킷이 있는 Google Cloud 계정
  • 결과를 저장할 빈 BigQuery 데이터 세트. 또는 평가 작업을 만들 때 BigQuery 데이터 세트를 만들 수 있습니다.

dwh-migration-dumper 도구 실행

  1. dwh-migration-dumper 명령줄 추출 도구를 다운로드합니다.

  2. SHA256SUMS.txt 파일을 다운로드합니다.

  3. 명령줄 환경에서 ZIP이 올바른지 확인합니다.

      sha256sum --check SHA256SUMS.txt
      

    dwh-migration-dumper 도구 사용 방법에 대한 자세한 내용은 변환 및 평가를 위한 메타데이터 생성을 참조하세요.

  4. dwh-migration-dumper 도구를 사용하여 메타데이터 및 성능 통계를 ZIP 파일로 추출합니다.

    dwh-migration-dumper \
        --connector cloudera-manager \
        --user USER_NAME \
        --password PASSWORD \
        --url URL_PATH \
        --yarn-application-types "APP_TYPES" \
        --spark-history-service-names "SPARK_HISTORY_SERVICE_NAMES" \
        --pagination-page-size PAGE_SIZE \
        --start-date START_DATE \
        --end-date END_DATE \
        --assessment

    다음을 바꿉니다.

    • USER_NAME: Cloudera Manager 인스턴스에 연결할 사용자의 이름입니다.
    • PASSWORD: Cloudera Manager 인스턴스의 비밀번호입니다.
    • URL_PATH: Cloudera Manager API의 URL 경로입니다(예: https://localhost:7183/api/v55/).
    • APP_TYPES (선택사항): 클러스터에서 덤프된 쉼표로 구분된 YARN 애플리케이션 유형입니다. 기본값은 MAPREDUCE,SPARK,Oozie Launcher입니다.
    • SPARK_HISTORY_SERVICE_NAMES (선택사항): 애플리케이션 메타데이터 추출을 위해 Apache Knox를 통해 Spark 이벤트 로그를 쿼리하는 데 사용되는 Spark 기록 서버의 쉼표로 구분된 서비스 이름 목록입니다. 제공되지 않은 경우 기본값은 sparkhistory,spark3history입니다.
    • PAGE_SIZE (선택사항): Cloudera 응답당 레코드 수입니다. 기본값은 1000입니다.
    • START_DATE(선택사항): ISO 8601 형식의 기록 덤프 시작일입니다(예: 2025-05-29). 기본값은 현재 날짜로부터 90일 전입니다.
    • END_DATE(선택사항): ISO 8601 형식의 기록 덤프 종료일입니다(예: 2025-05-30). 기본값은 현재 날짜입니다.

Cloudera 클러스터에서 Oozie 사용

Cloudera 클러스터에서 Oozie를 사용하는 경우 Oozie 커넥터를 사용하여 Oozie 작업 기록을 덤프할 수 있습니다. Kerberos 인증 또는 기본 인증과 함께 Oozie를 사용할 수 있습니다.

Kerberos 인증의 경우 다음을 실행합니다.

kinit
dwh-migration-dumper \
    --connector oozie \
    --url URL_PATH \
    --assessment

다음을 바꿉니다.

  • URL_PATH (선택사항): Oozie 서버 URL 경로입니다. URL 경로를 지정하지 않으면 OOZIE_URL 환경 변수에서 가져옵니다.

기본 인증의 경우 다음을 실행합니다.

dwh-migration-dumper \
    --connector oozie \
    --user USER_NAME \
    --password PASSWORD \
    --url URL_PATH \
    --assessment

다음을 바꿉니다.

  • USER_NAME: Oozie 사용자 이름
  • PASSWORD: 사용자 비밀번호
  • URL_PATH (선택사항): Oozie 서버 URL 경로입니다. URL 경로를 지정하지 않으면 OOZIE_URL 환경 변수에서 가져옵니다.

Cloudera 클러스터에서 Airflow 사용

Cloudera 클러스터에서 Airflow를 사용하는 경우 Airflow 커넥터를 사용하여 DAG 기록을 덤프할 수 있습니다.

dwh-migration-dumper \
    --connector airflow \
    --user USER_NAME \
    --password PASSWORD \
    --url URL \
    --driver "DRIVER_PATH" \
    --start-date START_DATE \
    --end-date END_DATE \
    --assessment

다음을 바꿉니다.

  • USER_NAME: Airflow 사용자의 이름
  • PASSWORD: 사용자 비밀번호
  • URL: Airflow 데이터베이스의 JDBC 문자열
  • DRIVER_PATH: JDBC 드라이버의 경로
  • START_DATE (선택사항): ISO 8601 형식의 기록 덤프 시작 날짜
  • END_DATE (선택사항): ISO 8601 형식의 기록 덤프 종료일

Cloudera 클러스터에서 Hive 사용

Hive 커넥터를 사용하려면 Apache Hive 탭을 참고하세요.

Apache Hive

요구사항

  • 소스 Apache Hive 데이터 웨어하우스에 연결된 머신(BigQuery 마이그레이션 평가는 Hive on Tez 및 맵리듀스를 지원하며, 버전 2.2~3.1(포함) Apache Hive를 지원합니다.)
  • 데이터를 저장할 Cloud Storage 버킷이 있는 Google Cloud 계정
  • 결과를 저장할 빈 BigQuery 데이터 세트
  • 결과를 볼 수 있는 데이터 세트 읽기 권한
  • 쿼리 로그 추출을 구성하기 위해 소스 Apache Hive 데이터 웨어하우스에 대한 액세스 권한
  • 최신 테이블, 파티션, 열 통계

BigQuery 마이그레이션 평가는 테이블, 파티션, 열 통계를 사용하여 Apache Hive 데이터 웨어하우스에 대한 이해도를 높이고 완벽한 인사이트를 제공합니다. 소스 Apache Hive 데이터 웨어하우스에서 hive.stats.autogather 구성 설정이 false으로 설정된 경우 dwh-migration-dumper 도구를 실행하기 전에 이를 사용 설정하거나 통계를 수동으로 업데이트하는 것이 좋습니다.

dwh-migration-dumper 도구 실행

dwh-migration-dumper 명령줄 추출 도구를 다운로드합니다.

SHA256SUMS.txt 파일을 다운로드하고 다음 명령어를 실행하여 ZIP이 올바른지 확인합니다.

Bash

sha256sum --check SHA256SUMS.txt

Windows PowerShell

(Get-FileHash RELEASE_ZIP_FILENAME).Hash -eq ((Get-Content SHA256SUMS.txt) -Split " ")[0]

RELEASE_ZIP_FILENAMEdwh-migration-dumper 명령줄 추출 도구 출시의 다운로드된 ZIP 파일 이름으로 바꿉니다(예: dwh-migration-tools-v1.0.52.zip).

True 결과는 체크섬 확인에 성공했음을 나타냅니다.

False 결과는 인증 오류를 나타냅니다. 체크섬 및 ZIP 파일이 동일한 출시 버전에서 다운로드되어 동일한 디렉터리에 있는지 확인합니다.

dwh-migration-dumper 도구 사용 방법에 대한 자세한 내용은 변환 및 평가를 위한 메타데이터 생성을 참조하세요.

dwh-migration-dumper 도구를 사용하여 Hive 데이터 웨어하우스에서 메타데이터를 ZIP 파일로 생성합니다.

인증 없음

메타데이터 ZIP 파일을 생성하려면 소스 데이터 웨어하우스에 액세스 권한이 있는 머신에서 다음 명령어를 실행합니다.

dwh-migration-dumper \
  --connector hiveql \
  --database DATABASES \
  --host hive.cluster.host \
  --port 9083 \
  --assessment

Kerberos 인증 사용

메타스토어에 인증하려면 Apache Hive 메타스토어에 대해 액세스 권한이 있는 사용자로 로그인하고 Kerberos 티켓을 생성합니다. 그런 후 다음 명령어로 메타데이터 ZIP 파일을 생성합니다.

JAVA_OPTS="-Djavax.security.auth.useSubjectCredsOnly=false" \
  dwh-migration-dumper \
  --connector hiveql \
  --database DATABASES \
  --host hive.cluster.host \
  --port 9083 \
  --hive-kerberos-url PRINCIPAL/HOST \
  -Dhiveql.rpc.protection=hadoop.rpc.protection \
  --assessment

다음을 바꿉니다.

  • DATABASES: 추출할 데이터베이스 이름을 쉼표로 구분한 목록입니다. 지정하지 않으면 모든 데이터베이스에서 추출됩니다.
  • PRINCIPAL: 티켓이 발급된 kerberos 주 구성원입니다.
  • HOST: 티켓이 발급된 kerberos 호스트 이름입니다.
  • hadoop.rpc.protection: Simple Authentication and Security Layer(SASL) 구성 수준의 보호 품질(QOP)로, /etc/hadoop/conf/core-site.xml 파일 내부의 hadoop.rpc.protection 매개변수 값과 동일하며 다음 값 중 하나를 사용합니다.
    • authentication
    • integrity
    • privacy

hadoop-migration-assessment 로깅 후크를 사용하여 쿼리 로그 추출

쿼리 로그를 추출하려면 다음 단계를 따르세요.

  1. hadoop-migration-assessment 로깅 후크를 업로드합니다.
  2. 로깅 후크 속성을 구성합니다.
  3. 로깅 후크 확인

hadoop-migration-assessment 로깅 후크를 업로드합니다.

  1. Hive 로깅 후크 JAR 파일이 포함된 hadoop-migration-assessment 쿼리 로그 추출 로깅 후크를 다운로드합니다.

  2. JAR 파일의 압축을 풉니다.

    규정 준수 요구사항을 충족하는지 확인하기 위해 도구를 감사해야 하는 경우에는 hadoop-migration-assessment 로깅 후크 GitHub 저장소의 소스 코드를 검토하고 자체 바이너리를 컴파일합니다.

  3. 쿼리 로깅을 사용 설정하려는 모든 클러스터의 보조 라이브러리 폴더에 JAR 파일을 복사합니다. 공급업체에 따라 클러스터 설정에서 보조 라이브러리 폴더를 찾아 Hive 클러스터의 보조 라이브러리 폴더로 JAR 파일을 이동해야 합니다.

  4. hadoop-migration-assessment 로깅 후크의 구성 속성을 설정합니다. Hadoop 공급업체에 따라 UI 콘솔에서 클러스터 설정을 수정해야 할 수 있습니다. /etc/hive/conf/hive-site.xml 파일을 수정하거나 구성 관리자로 구성을 적용합니다.

속성 구성

다음 구성 키에 대해 다른 값이 이미 있는 경우 쉼표(,)를 사용하여 설정을 추가합니다. hadoop-migration-assessment 로깅 후크를 설정하려면 다음 구성 설정이 필요합니다.

  • hive.exec.failure.hooks: com.google.cloud.bigquery.dwhassessment.hooks.MigrationAssessmentLoggingHook
  • hive.exec.post.hooks: com.google.cloud.bigquery.dwhassessment.hooks.MigrationAssessmentLoggingHook
  • hive.exec.pre.hooks: com.google.cloud.bigquery.dwhassessment.hooks.MigrationAssessmentLoggingHook
  • hive.aux.jars.path: 로깅 후크 JAR 파일의 경로(예: file:///HiveMigrationAssessmentQueryLogsHooks_deploy.jar)를 포함합니다.
  • dwhassessment.hook.base-directory: 쿼리 로그 출력 폴더의 경로입니다. 예를 들면 hdfs://tmp/logs/입니다.
  • 다음과 같은 선택적 구성을 설정할 수도 있습니다.

    • dwhassessment.hook.queue.capacity: 쿼리 이벤트 로깅 스레드의 큐 용량입니다. 기본값은 64입니다.
    • dwhassessment.hook.rollover-interval: 파일 롤오버를 실행해야 하는 빈도입니다. 예를 들면 600s입니다. 기본값은 3,600초(1시간)입니다.
    • dwhassessment.hook.rollover-eligibility-check-interval: 백그라운드에서 파일 롤오버 적합성 검사가 트리거되는 빈도입니다. 예를 들면 600s입니다. 기본값은 600초(10분)입니다.

로깅 후크 확인

hive-server2 프로세스를 다시 시작한 후 테스트 쿼리를 실행하고 디버그 로그를 분석합니다. 다음과 같은 메시지가 표시됩니다.

Logger successfully started, waiting for query events. Log directory is '[dwhassessment.hook.base-directory value]'; rollover interval is '60' minutes;
rollover eligibility check is '10' minutes

로깅 후크는 구성된 폴더에 날짜별로 파티션을 나눈 하위 폴더를 만듭니다. 쿼리 이벤트가 있는 Avro 파일은 dwhassessment.hook.rollover-interval 간격 또는 hive-server2 프로세스 종료 후 해당 폴더에 표시됩니다. 디버그 로그에서 유사한 메시지를 찾아서 롤오버 작업의 상태를 확인할 수 있습니다.

Updated rollover time for logger ID 'my_logger_id' to '2023-12-25T10:15:30'
Performed rollover check for logger ID 'my_logger_id'. Expected rollover time
is '2023-12-25T10:15:30'

지정된 간격으로 또는 날이 바뀌면 롤오버가 발생합니다. 날이 바뀌면 로깅 후크는 해당 날짜에 대해서도 하위 폴더를 새로 만듭니다.

보다 자세한 통계를 보려면 최소 2주 이상의 쿼리 로그를 제공하는 것이 좋습니다.

또한 서로 다른 Hive 클러스터의 쿼리 로그가 포함된 여러 개의 폴더를 생성한 후 한 번에 평가하도록 모두 제공할 수 있습니다.

Informatica

이 기능에 대한 의견이나 지원을 요청하려면 bq-edw-migration-support@google.com으로 이메일을 보내세요.

요구사항

  • Informatica PowerCenter Repository Manager 클라이언트에 대한 액세스
  • 데이터를 저장할 Cloud Storage 버킷이 있는 Google Cloud 계정
  • 결과를 저장할 빈 BigQuery 데이터 세트. 또는 Google Cloud 콘솔을 사용하여 평가 작업을 만들 때 BigQuery 데이터 세트를 만들 수 있습니다.

요구사항: 객체 파일 내보내기

Informatica PowerCenter Repository Manager GUI를 사용하여 객체 파일을 내보낼 수 있습니다. 자세한 내용은 객체 내보내기 단계를 참고하세요.

또는 다음 단계에 따라 pmrep 명령어를 실행하여 객체 파일을 내보낼 수도 있습니다.

  1. pmrep connect 명령어를 실행하여 저장소에 연결합니다.
  pmrep connect -r `REPOSITORY_NAME` -d `DOMAIN_NAME` -n `USERNAME` -x `PASSWORD`

다음을 바꿉니다.

  • REPOSITORY_NAME: 연결할 저장소의 이름
  • DOMAIN_NAME: 저장소의 도메인 이름
  • USERNAME: 저장소에 연결할 사용자 이름
  • PASSWORD: 사용자 이름의 비밀번호
  1. 저장소에 연결되면 pmrep objectexport 명령어를 사용하여 필요한 객체를 내보냅니다.
  pmrep objectexport -n `OBJECT_NAME` -o `OBJECT_TYPE` -f `FOLDER_NAME` -u `OUTPUT_FILE_NAME.xml`

다음을 바꿉니다.

  • OBJECT_NAME: 내보낼 특정 객체의 이름
  • OBJECT_TYPE: 지정된 객체의 객체 유형
  • FOLDER_NAME: 내보낼 객체가 포함된 폴더의 이름
  • OUTPUT_FILE_NAME: 객체 정보를 포함할 XML 파일의 이름

Cloud Storage에 메타데이터 및 쿼리 로그 업로드

데이터 웨어하우스에서 메타데이터와 쿼리 로그를 추출한 후 파일을 Cloud Storage 버킷에 업로드하여 이전 평가를 진행할 수 있습니다.

Teradata

메타데이터와 쿼리 로그가 포함된 하나 이상의 ZIP 파일을 Cloud Storage 버킷에 업로드합니다. 버킷 생성 및 Cloud Storage에 파일 업로드에 대한 자세한 내용은 버킷 만들기파일 시스템에서 객체 업로드를 참조하세요. 메타데이터 ZIP 파일 내 모든 파일의 압축되지 않은 총 크기는 50GB로 제한됩니다.

쿼리 로그가 포함된 모든 ZIP 파일의 항목은 다음과 같이 나뉩니다.

  • query_history_ 프리픽스가 있는 쿼리 기록 파일
  • utility_logs_, dbc.ResUsageScpu_, dbc.ResUsageSpma_ 프리픽스가 있는 시계열 파일

압축되지 않은 모든 쿼리 기록 파일의 총 크기 한도는 5TB입니다. 압축되지 않은 모든 시계열 파일의 총 크기 한도는 1TB입니다.

쿼리 로그가 다른 데이터베이스에 보관처리되는 경우 이 섹션의 앞부분에 있는 -Dteradata-logs.query-logs-table-Dteradata-logs.sql-logs-table 플래그에 대한 설명을 참조하세요. 이 섹션에서는 쿼리 로그의 대체 위치를 제공하는 방법을 설명합니다.

Redshift

메타데이터와 쿼리 로그가 포함된 하나 이상의 ZIP 파일을 Cloud Storage 버킷에 업로드합니다. 버킷 생성 및 Cloud Storage에 파일 업로드에 대한 자세한 내용은 버킷 만들기파일 시스템에서 객체 업로드를 참조하세요. 메타데이터 ZIP 파일 내 모든 파일의 압축되지 않은 총 크기는 50GB로 제한됩니다.

쿼리 로그가 포함된 모든 ZIP 파일의 항목은 다음과 같이 나뉩니다.

  • querytext_ddltext_ 프리픽스가 있는 쿼리 기록 파일
  • query_queue_info_, wlm_query_, querymetrics_ 프리픽스가 있는 시계열 파일

압축되지 않은 모든 쿼리 기록 파일의 총 크기 한도는 5TB입니다. 압축되지 않은 모든 시계열 파일의 총 크기 한도는 1TB입니다.

Redshift Serverless

메타데이터와 쿼리 로그가 포함된 하나 이상의 ZIP 파일을 Cloud Storage 버킷에 업로드합니다. 버킷 생성 및 Cloud Storage에 파일 업로드에 대한 자세한 내용은 버킷 만들기파일 시스템에서 객체 업로드를 참조하세요.

Snowflake

쿼리 로그 및 사용량 기록이 포함된 메타데이터와 ZIP 파일을 Cloud Storage 버킷에 업로드합니다. 이러한 파일을 Cloud Storage에 업로드할 때는 다음 요구사항을 충족해야 합니다.

  • 메타데이터 ZIP 파일 내에 있는 모든 파일의 압축되지 않은 총 크기는 50GB 미만이어야 합니다.
  • 메타데이터 ZIP 파일과 쿼리 로그가 포함된 ZIP 파일을 Cloud Storage 폴더에 업로드해야 합니다. 겹치지 않는 쿼리 로그가 포함된 ZIP 파일이 여러 개인 경우 모두 업로드할 수 있습니다.
  • 모든 파일을 동일한 Cloud Storage 폴더에 업로드해야 합니다.
  • 모든 메타데이터 및 쿼리 로그 ZIP 파일을 dwh-migration-dumper 도구에서 출력한 그대로 업로드해야 합니다. 파일을 추출하거나, 결합하거나, 다른 방식으로 수정하지 마세요.
  • 압축되지 않은 모든 쿼리 기록 파일의 총 크기는 5TB 미만이어야 합니다.

버킷 생성 및 Cloud Storage에 파일 업로드에 대한 자세한 내용은 버킷 만들기파일 시스템에서 객체 업로드를 참조하세요.

Oracle

이 기능에 대한 의견이나 지원을 요청하려면 bq-edw-migration-support@google.com으로 이메일을 보내세요.

메타데이터 및 성능 통계가 포함된 ZIP 파일을 Cloud Storage 버킷에 업로드합니다. 기본적으로 ZIP 파일의 파일 이름은 dwh-migration-oracle-stats.zip이지만 --output 플래그에서 지정하여 맞춤설정할 수 있습니다. ZIP 파일 내 모든 파일의 압축되지 않은 총 크기는 50GB로 제한됩니다.

버킷 생성 및 Cloud Storage에 파일 업로드에 대한 자세한 내용은 버킷 만들기파일 시스템에서 객체 업로드를 참조하세요.

Hadoop / Cloudera

이 기능에 대한 의견이나 지원을 요청하려면 bq-edw-migration-support@google.com으로 이메일을 보내세요.

메타데이터 및 성능 통계가 포함된 ZIP 파일을 Cloud Storage 버킷에 업로드합니다. 기본적으로 ZIP 파일의 파일 이름은 dwh-migration-cloudera-manager-RUN_DATE.zip (예: dwh-migration-cloudera-manager-20250312T145808.zip)이지만 --output 플래그를 사용하여 맞춤설정할 수 있습니다. ZIP 파일 내 모든 파일의 압축되지 않은 총 크기는 50GB로 제한됩니다.

버킷을 만들고 파일을 Cloud Storage에 업로드하는 방법에 대한 자세한 내용은 버킷 만들기파일 시스템에서 객체 업로드를 참고하세요.

Apache Hive

하나 이상의 Hive 클러스터에서 쿼리 로그가 포함된 메타데이터와 폴더를 Cloud Storage 버킷에 업로드합니다. 버킷 생성 및 Cloud Storage에 파일 업로드에 대한 자세한 내용은 버킷 만들기파일 시스템에서 객체 업로드를 참조하세요.

메타데이터 ZIP 파일 내 모든 파일의 압축되지 않은 총 크기는 50GB로 제한됩니다.

Cloud Storage 커넥터를 사용하여 쿼리 로그를 Cloud Storage 폴더에 직접 복사할 수 있습니다. 쿼리 로그가 저장된 하위 폴더가 포함된 폴더는 메타데이터 ZIP 파일이 업로드되는 동일한 Cloud Storage 폴더에 업로드되어야 합니다.

쿼리 로그 폴더에는 dwhassessment_ 프리픽스가 있는 쿼리 기록 파일이 있습니다. 압축되지 않은 모든 쿼리 기록 파일의 총 크기 한도는 5TB입니다.

Informatica

이 기능에 대한 의견이나 지원을 요청하려면 bq-edw-migration-support@google.com으로 이메일을 보내세요.

Informatica XML 저장소 객체가 포함된 ZIP 파일을 Cloud Storage 버킷에 업로드합니다. 이 ZIP 파일에는 다음이 포함된 compilerworks-metadata.yaml 파일도 포함되어야 합니다.

  product:
    arguments: "ConnectorArguments{connector=informatica, assessment=true}"

ZIP 파일 내 모든 파일의 압축되지 않은 총 크기는 50GB로 제한됩니다.

버킷 생성 및 Cloud Storage에 파일 업로드에 대한 자세한 내용은 버킷 만들기파일 시스템에서 객체 업로드를 참조하세요.

BigQuery 마이그레이션 평가 실행

다음 단계에 따라 BigQuery 마이그레이션 평가를 실행합니다. 이 단계에서는 이전 섹션에 설명된 대로 메타데이터 파일을 Cloud Storage 버킷에 업로드했다고 가정합니다.

필수 권한

BigQuery 마이그레이션 서비스를 사용 설정하려면 다음 Identity and Access Management(IAM) 권한이 필요합니다.

  • resourcemanager.projects.get
  • resourcemanager.projects.update
  • serviceusage.services.enable
  • serviceusage.services.get

BigQuery Migration Service를 액세스하고 사용하려면 프로젝트에 대해 다음 권한이 필요합니다.

  • bigquerymigration.workflows.create
  • bigquerymigration.workflows.get
  • bigquerymigration.workflows.list
  • bigquerymigration.workflows.delete
  • bigquerymigration.subtasks.get
  • bigquerymigration.subtasks.list

BigQuery Migration Service를 실행하려면 다음과 같은 추가 권한이 필요합니다.

  • 입력 및 출력 파일에 대해 Cloud Storage 버킷에 액세스하기 위한 권한입니다.

    • 소스 Cloud Storage 버킷에서 storage.objects.get
    • 소스 Cloud Storage 버킷에서 storage.objects.list
    • 대상 Cloud Storage 버킷에서 storage.objects.create
    • 대상 Cloud Storage 버킷에서 storage.objects.delete
    • 대상 Cloud Storage 버킷에서 storage.objects.update
    • storage.buckets.get
    • storage.buckets.list
  • BigQuery Migration Service가 결과를 기록하는 BigQuery 데이터 세트를 읽고 업데이트하기 위한 권한이 필요합니다.

    • bigquery.datasets.update
    • bigquery.datasets.get
    • bigquery.datasets.create
    • bigquery.datasets.delete
    • bigquery.jobs.create
    • bigquery.jobs.delete
    • bigquery.jobs.list
    • bigquery.jobs.update
    • bigquery.tables.create
    • bigquery.tables.get
    • bigquery.tables.getData
    • bigquery.tables.list
    • bigquery.tables.updateData

Looker Studio 보고서를 사용자와 공유하려면 다음 역할을 부여해야 합니다.

  • roles/bigquery.dataViewer
  • roles/bigquery.jobUser

다음 예에서는 보고서를 공유하려는 사용자에게 필요한 역할을 부여하는 방법을 보여줍니다.

gcloud projects add-iam-policy-binding \
  " translate="no">PROJECT \
  --member=user:REPORT_VIEWER_EMAIL \
  --role=roles/bigquery.dataViewer

gcloud projects add-iam-policy-binding \
  PROJECT \
  --member=user:REPORT_VIEWER_EMAIL \
  --role=roles/bigquery.jobUser

다음을 바꿉니다.

  • PROJECT: 사용자가 속한 프로젝트
  • REPORT_VIEWER_EMAIL: 보고서를 공유할 사용자의 이메일

평가를 위한 프로젝트 만들기

마이그레이션 평가를 실행하려면 새 프로젝트를 만들어 설정하는 것이 좋습니다. 다음 스크립트를 사용하여 평가를 실행하는 데 필요한 모든 권한과 역할 할당이 있는 새 Google Cloud 프로젝트를 만들 수 있습니다.

#!/bin/bash

# --- Configuration ---
# Replace with your desired project ID, the email of the user that runs
# the assessment, and your organization ID.
export PROJECT_ID="PROJECT_ID"
export ASSESSMENT_RUNNER_EMAIL="RUNNER_EMAIL"
export ORGANIZATION_ID="ORGANIZATION_ID"


# --- Project Creation ---
echo "Creating project: $PROJECT_ID"
gcloud projects create $PROJECT_ID --organization=$ORGANIZATION_ID

# Set the new project as the default for subsequent gcloud commands
gcloud config set project $PROJECT_ID

# --- IAM Role Creation ---
echo "Creating custom role 'BQMSrole' in project $PROJECT_ID"
gcloud iam roles create BQMSrole \
  --project=$PROJECT_ID \
  --title=BQMSrole \
  --permissions=bigquerymigration.subtasks.get,bigquerymigration.subtasks.list,bigquerymigration.workflows.create,bigquerymigration.workflows.get,bigquerymigration.workflows.list,bigquerymigration.workflows.delete,resourcemanager.projects.update,resourcemanager.projects.get,serviceusage.services.enable,serviceusage.services.get,storage.objects.get,storage.objects.list,storage.objects.create,storage.objects.delete,storage.objects.update,bigquery.datasets.get,bigquery.datasets.update,bigquery.datasets.create,bigquery.datasets.delete,bigquery.tables.get,bigquery.tables.create,bigquery.tables.updateData,bigquery.tables.getData,bigquery.tables.list,bigquery.jobs.create,bigquery.jobs.update,bigquery.jobs.list,bigquery.jobs.delete,storage.buckets.list,storage.buckets.get

# --- IAM Policy Binding for Assessment Runner ---
echo "Granting IAM roles to the assessment runner: $ASSESSMENT_RUNNER_EMAIL"

# Grant the custom BQMSrole to the assessment runner user
gcloud projects add-iam-policy-binding \
  $PROJECT_ID \
  --member=user:$ASSESSMENT_RUNNER_EMAIL \
  --role=projects/$PROJECT_ID/roles/BQMSrole

# Grant the BigQuery Data Viewer role to the assessment runner user
gcloud projects add-iam-policy-binding \
  $PROJECT_ID \
  --member=user:$ASSESSMENT_RUNNER_EMAIL \
  --role=roles/bigquery.dataViewer

# Grant the BigQuery Job User role to the assessment runner user
gcloud projects add-iam-policy-binding \
  $PROJECT_ID \
  --member=user:$ASSESSMENT_RUNNER_EMAIL \
  --role=roles/bigquery.jobUser

echo "Project $PROJECT_ID created and configured for BigQuery Migration Assessment."
echo "Assessment Runner: $ASSESSMENT_RUNNER_EMAIL"

다음을 바꿉니다.

  • PROJECT_ID: 새 프로젝트 ID의 이름
  • RUNNER_EMAIL: 이전 평가를 실행하는 사용자의 이메일
  • ORGANIZATION_ID: 조직 ID입니다. 예를 들면 123456789012입니다.

지원되는 위치

BigQuery 마이그레이션 평가 기능은 모든 BigQuery 위치에서 지원됩니다. BigQuery 위치 목록은 지원되는 위치를 참고하세요.

시작하기 전에

평가를 실행하려면 먼저 BigQuery Migration API를 사용 설정하고 평가 결과를 저장할 BigQuery 데이터 세트를 만들어야 합니다.

BigQuery Migration API 사용 설정

다음과 같이 BigQuery Migration API를 사용 설정합니다.

  1. Google Cloud 콘솔에서 BigQuery Migration API 페이지로 이동합니다.

    BigQuery Migration API로 이동

  2. 사용 설정을 클릭합니다.

평가 결과의 데이터 세트 만들기

BigQuery 마이그레이션 평가는 평가 결과를 BigQuery의 테이블에 기록합니다. 시작하기 전에 이러한 테이블을 저장할 데이터 세트를 만드세요. Looker Studio 보고서를 공유할 때는 공유 대상 사용자에게도 이 데이터 세트 읽기 권한을 부여해야 합니다. 자세한 내용은 사용자에게 보고서 제공하기를 참고하세요.

마이그레이션 평가 실행

콘솔

  1. Google Cloud 콘솔에서 BigQuery 페이지로 이동합니다.

    BigQuery로 이동

  2. 탐색 메뉴의 Migration에서 서비스를 클릭합니다.

  3. 평가 시작을 클릭합니다.

  4. 평가 구성 대화상자를 작성합니다.

    1. 표시 이름에 문자, 숫자 또는 밑줄을 포함할 수 있는 이름을 입력합니다. 이 이름은 표시 전용이며 고유하지 않아도 됩니다.
    2. 평가 데이터 소스에서 데이터 웨어하우스를 선택합니다.
    3. 입력 파일 경로에 추출된 파일이 포함된 Cloud Storage 버킷의 경로를 입력합니다.
    4. 평가 결과를 저장하는 방법을 선택하려면 다음 옵션 중 하나를 따르세요.

      • BigQuery 데이터 세트를 자동으로 만들려면 새 BigQuery 데이터 세트 자동 생성 체크박스를 선택한 상태로 둡니다. 데이터 세트의 이름은 자동으로 생성됩니다.
      • 새 BigQuery 데이터 세트 자동 생성 체크박스를 선택 해제하고 projectId.datasetId 형식을 사용하여 기존의 빈 BigQuery 데이터 세트를 선택하거나 새 데이터 세트 이름을 만듭니다. 이 옵션에서 BigQuery 데이터 세트 이름을 선택할 수 있습니다.

    옵션 1 - 자동 BigQuery 데이터 세트 생성(기본값) 평가 구성 대화상자입니다.

    옵션 2 - 수동 BigQuery 데이터 세트 생성: 수동 데이터 세트 생성이 포함된 평가 구성 대화상자

  5. 만들기를 클릭합니다. 평가 작업 목록에서 작업 상태를 확인할 수 있습니다.

    평가가 실행되는 동안 상태 아이콘의 도움말에서 진행 상황과 예상 완료 시간을 확인할 수 있습니다.

    도움말의 평가 진행률

  6. 평가가 실행되는 동안 평가 작업 목록에서 보고서 보기 링크를 클릭하여 Looker Studio에서 일부 데이터가 포함된 평가 보고서를 볼 수 있습니다. 평가가 실행되는 동안 보고서 보기 링크가 표시되는 데 다소 시간이 걸릴 수 있습니다. 보고서가 새 탭으로 열립니다.

    보고서는 처리되는 대로 새 데이터로 업데이트됩니다. 보고서가 있는 탭을 새로고침하거나 보고서 보기를 다시 클릭하여 업데이트된 보고서를 확인합니다.

  7. 평가가 완료되면 보고서 보기를 클릭하여 Looker Studio에서 전체 평가 보고서를 확인합니다. 보고서가 새 탭으로 열립니다.

API

정의된 워크플로를 사용해서 create 메서드를 호출합니다.

그런 다음 start 메서드를 호출하여 변환 워크플로를 시작합니다.

평가에서 앞서 만든 BigQuery 데이터 세트에 테이블을 만듭니다. 여기에서 기존 데이터 웨어하우스에 사용되는 테이블 및 쿼리에 대한 정보를 쿼리할 수 있습니다. 변환의 출력 파일에 대한 자세한 내용은 일괄 SQL 변환기를 참조하세요.

공유 가능한 집계된 평가 결과

Amazon Redshift, Teradata, Snowflake 평가의 경우 이전에 생성된 BigQuery 데이터 세트 외에 워크플로에서 동일한 이름과 _shareableRedactedAggregate 접미사가 있는 또 다른 경량 데이터 세트를 만듭니다. 이 데이터 세트에는 출력 데이터 세트에서 파생된 고도로 집계된 데이터가 포함되며 개인 식별 정보(PII)는 포함되지 않습니다.

데이터 세트를 찾아 검사하고 다른 사용자와 안전하게 공유하려면 이전 평가 출력 테이블 쿼리를 참조하세요.

이 기능은 기본적으로 사용 설정되어 있지만 공개 API를 사용하여 선택 해제할 수 있습니다.

평가 세부정보

평가 세부정보 페이지를 보려면 평가 작업 목록에서 표시 이름을 클릭합니다.

평가 목록 페이지

평가 세부정보 페이지에는 평가 작업에 관한 자세한 정보를 확인할 수 있는 구성 탭과 평가 처리 중에 발생한 오류를 검토할 수 있는 오류 탭이 있습니다.

구성 탭에서 평가의 속성을 확인합니다.

평가 세부정보 페이지 - 구성 탭

오류 탭에서 평가 처리 중에 발생한 오류를 확인합니다.

평가 세부정보 페이지 - 오류 탭

Looker Studio 보고서 검토 및 공유

평가 태스크가 완료된 후 결과의 Looker Studio 보고서를 만들고 공유할 수 있습니다.

보고서 검토

개별 평가 태스크 옆에 나열된 보고서 만들기 링크를 클릭합니다. Looker Studio가 새 탭에 미리보기 모드로 열립니다. 미리보기 모드를 사용하면 보고서를 공유하기 전 보고서 콘텐츠를 검토할 수 있습니다.

보고서는 다음 스크린샷과 비슷하게 표시됩니다.

평가 보고서

보고서에 포함된 뷰를 보려면 데이터 웨어하우스를 선택합니다.

Teradata

보고서는 3부로 구성된 설명이며 요약 페이지가 머리말로 표시됩니다. 해당 페이지에는 다음 섹션이 포함되어 있습니다.

  • 기존 시스템. 이 섹션은 데이터베이스 수, 스키마 수, 테이블 수, 총 크기(TB)를 포함하여 기존 Teradata 시스템 및 사용량의 스냅샷입니다. 또한 크기별로 스키마를 나열하고 잠재적인 준최적 리소스 사용률 (쓰기가 없거나 읽기가 적은 테이블)을 가리킵니다.
  • BigQuery 안정적인 상태 변환(추천). 이 섹션에서는 마이그레이션 후 BigQuery의 시스템을 보여줍니다. 여기에는 BigQuery에서 워크로드를 최적화하고 낭비를 방지하기 위한 추천이 포함되어 있습니다.
  • 마이그레이션 계획. 이 섹션에서는 마이그레이션 작업 자체에 대한 정보를 제공합니다(예: 기존 시스템에서 BigQuery 안정적인 상태로 가져오기). 이 섹션에는 자동으로 변환된 쿼리 수와 각 테이블을 BigQuery로 이동하는 데 예상되는 시간이 포함됩니다.

각 섹션의 세부정보에는 다음이 포함됩니다.

기존 시스템

  • Compute 및 쿼리
    • CPU 사용률:
      • 시간별 평균 CPU 사용률의 히트맵(전반적인 시스템 리소스 사용률 뷰)
      • CPU 사용률에 대한 시간별 및 일별 쿼리
      • CPU 사용률에 대한 유형별(읽기/쓰기) 쿼리
      • CPU 사용률이 높은 애플리케이션
      • 시간별 평균 쿼리 성능과 시간별 평균 애플리케이션 성능을 포함한 시간별 CPU 사용률 오버레이
    • 유형 및 쿼리 기간별 쿼리 히스토그램
    • 애플리케이션 세부정보 뷰(앱, 사용자, 고유 쿼리, 보고 및 ETL 분석 비교)
  • 스토리지 개요
    • 볼륨, 뷰, 액세스 비율 기준의 데이터베이스
    • 사용자의 액세스 비율, 쿼리, 쓰기, 임시 테이블 생성이 포함된 테이블
  • 애플리케이션: 액세스 비율 및 IP 주소

BigQuery 안정적인 상태 변환(추천)

  • 구체화된 뷰로 변환된 조인 색인
  • 메타데이터 및 사용량 기준의 클러스터링 및 파티션 나누기 후보
  • BigQuery BI Engine의 후보로 식별된 지연 시간이 짧은 쿼리
  • 열 설명 기능을 사용하여 기본값을 저장하는 기본값으로 구성된 열
  • Teradata의 고유 색인(테이블에 고유하지 않은 키가 있는 행을 방지)이 스테이징 테이블과 MERGE 문을 사용하여 고유한 레코드만 대상 테이블에 삽입한 후 중복 삭제
  • 나머지 쿼리 및 있는 그대로 변환된 스키마

마이그레이션 계획

  • 자동으로 변환된 쿼리에 대한 세부정보 뷰
    • 사용자, 애플리케이션, 영향을 받은 테이블, 쿼리된 테이블, 쿼리 유형별로 필터링할 수 있는 쿼리의 총 수
    • 사용자가 쿼리 유형별로 변환 원칙을 볼 수 있도록 비슷한 패턴이 그룹화되고 함께 표시된 쿼리의 버킷
  • 사람의 개입이 필요한 쿼리
    • BigQuery 어휘 구조 위반이 있는 쿼리
    • 사용자 정의 함수 및 프로시저
    • BigQuery 예약 키워드
  • 쓰기 및 읽기를 기준으로 테이블 예약(이동을 목적으로 그룹화)
  • BigQuery Data Transfer Service로 데이터 마이그레이션: 테이블별 예상 마이그레이션 시간

기존 시스템 섹션에는 다음 뷰가 포함되어 있습니다.

시스템 개요
시스템 개요 뷰에는 지정된 기간 동안 기존 시스템에 있는 주요 구성요소의 대략적인 볼륨 측정항목이 제공됩니다. 평가되는 타임라인은 BigQuery 마이그레이션 평가로 분석된 로그에 따라 달라집니다. 이 뷰에서는 마이그레이션 계획에 사용할 수 있는 소스 데이터 웨어하우스 사용률 통계를 빠르게 확인할 수 있습니다.
테이블 볼륨
테이블 볼륨 뷰에는 BigQuery 마이그레이션 평가로 찾을 수 있는 가장 큰 테이블 및 데이터베이스에 대한 통계가 제공됩니다. 큰 테이블은 소스 데이터 웨어하우스 시스템에서 추출하는 데 시간이 오래 걸릴 수 있기 때문에 이 뷰는 마이그레이션 계획을 세우고 순서를 지정하는 데 유용할 수 있습니다.
테이블 사용량
테이블 사용량 뷰에는 소스 데이터 웨어하우스 시스템 내에서 많이 사용되는 테이블에 대한 통계가 제공됩니다. 많이 사용되는 테이블을 통해 마이그레이션 프로세스 중 종속 항목이 많고 추가적인 계획이 필요할 수 있는 테이블을 식별할 수 있습니다.
애플리케이션
애플리케이션 사용량 뷰 및 애플리케이션 패턴 뷰에는 로그 처리 중에 발견된 애플리케이션에 대한 통계가 제공됩니다. 이러한 뷰를 통해 사용자는 시간 경과에 따른 특정 애플리케이션의 사용량과 리소스 사용량에 미치는 영향을 이해할 수 있습니다. 마이그레이션 중에는 데이터 웨어하우스의 종속 항목을 효과적으로 파악하고 종속된 여러 애플리케이션을 함께 이동할 때의 영향을 분석하기 위해 데이터 수집 및 소비를 시각화하는 것이 중요합니다. IP 주소 테이블은 JDBC 연결을 통해 데이터 웨어하우스를 사용하는 애플리케이션을 정확하게 파악하는 데 유용할 수 있습니다.
쿼리
쿼리 뷰는 실행된 SQL 문의 유형 및 사용 통계 정보를 세부적으로 보여줍니다. 쿼리 유형 및 시간에 대한 히스토그램을 사용해서 시스템 사용률이 낮은 기간과 데이터를 전송하기에 최적의 시간을 확인할 수 있습니다. 또한 이 뷰를 사용해서 자주 실행되는 쿼리와 이러한 실행 작업을 호출하는 사용자를 식별할 수 있습니다.
데이터베이스
데이터베이스 뷰에는 소스 데이터 웨어하우스 시스템에 정의된 크기, 테이블, 뷰, 절차에 대한 측정항목이 제공됩니다. 이 뷰에서는 마이그레이션해야 하는 객체 볼륨에 대한 통계를 확인할 수 있습니다.
데이터베이스 결합
데이터베이스 결합 뷰에는 단일 쿼리에서 함께 액세스되는 데이터베이스와 테이블에 대한 대략적인 보기가 제공됩니다. 이 뷰에는 자주 참조되는 테이블 및 데이터베이스와 마이그레이션 계획에 사용할 수 있는 항목이 표시됩니다.

BigQuery 안정적인 상태 섹션에는 다음 뷰가 포함되어 있습니다.

사용량이 없는 테이블
사용량이 없는 테이블 뷰에는 분석된 로그 기간 중에 BigQuery 마이그레이션 평가에서 사용량 정보를 찾을 수 없는 테이블이 표시됩니다. 사용량의 부족은 마이그레이션 중에 이 테이블을 BigQuery로 전송할 필요가 없거나 BigQuery에 데이터를 저장하는 비용을 낮출 수 있음을 나타낼 수 있습니다. 3개월이나 6개월마다 한 번씩 사용되는 테이블처럼 로그 기간 이외에 사용량이 있을 수 있으므로 사용되지 않은 테이블의 목록을 검증해야 합니다.
쓰기가 없는 테이블
쓰기가 없는 테이블 뷰에는 분석된 로그 기간 중에 BigQuery 마이그레이션 평가에서 업데이트를 찾을 수 없는 테이블이 표시됩니다. 쓰기의 부족은 BigQuery에서 스토리지 비용을 절감할 수 있는 지점을 나타낼 수 있습니다.
지연 시간이 짧은 쿼리
지연 시간이 짧은 쿼리 뷰에는 분석된 로그 데이터를 기반으로 한 쿼리 런타임 분포가 표시됩니다. 쿼리 기간 분포 차트에 런타임 1초 미만의 쿼리가 많이 표시되는 경우 BI 및 기타 지연 시간이 짧은 워크로드를 가속화하도록 BigQuery BI Engine을 사용 설정하는 것이 좋습니다.
구체화된 뷰
구체화된 뷰에는 BigQuery에서 성능 향상을 위한 추가적인 최적화 추천이 제공됩니다.
클러스터링 및 파티셔닝

파티셔닝 및 클러스터링 뷰에는 파티셔닝, 클러스터링 또는 둘 다를 활용할 수 있는 테이블이 표시됩니다.

메타데이터 추천은 소스 데이터 웨어하우스 스키마(예: 소스 테이블의 파티션 나누기 및 기본 키)를 분석하고 유사한 최적화 특성을 달성하는 데 가장 가까운 BigQuery를 찾는 방식으로 이루어집니다.

워크로드 추천은 소스 쿼리 로그 분석을 통해 이루어집니다. 권장사항은 워크로드, 특히 분석된 쿼리 로그에서 WHERE 또는 JOIN 절을 분석하여 결정됩니다.

클러스터링 권장사항

파티셔닝 뷰에는 파티션 나누기 제약조건 정의에 따라 포함된 파티션이 10,000개를 초과할 수 있는 테이블이 표시됩니다. 이러한 테이블은 세분화된 테이블 파티션을 사용 설정하는 BigQuery 클러스터링을 수행하는 데 적합한 경우가 많습니다.

고유한 제약조건

고유한 제약조건 뷰에는 소스 데이터 웨어하우스 내에 정의된 SET 테이블 및 고유 색인이 모두 표시됩니다. BigQuery에서는 스테이징 테이블 및 MERGE 문을 사용하여 고유한 레코드만 대상 테이블에 삽입하는 것이 좋습니다. 이 뷰의 콘텐츠를 사용하면 마이그레이션 중에 ETL을 조정해야 할 테이블을 결정하는 데 도움이 됩니다.

기본값/확인 제약조건

이 뷰에는 확인 제약조건을 사용해서 기본 열 값을 설정하는 테이블이 표시됩니다. BigQuery의 경우 기본 열 값 지정을 참조하세요.

보고서의 마이그레이션 경로 섹션에는 다음 뷰가 포함됩니다.

SQL 변환
SQL 변환 뷰에는 BigQuery 마이그레이션 평가에서 자동으로 변환해 수동 개입이 필요 없는 쿼리의 수와 세부정보가 나열됩니다. 자동화된 SQL 변환에서는 일반적으로 메타데이터가 제공될 때 높은 변환율을 달성합니다. 이 뷰는 대화형이며 일반적인 쿼리 및 쿼리 전환 방법을 분석할 수 있습니다.
오프라인 작업
오프라인 작업 뷰에서는 특정 UDF와 테이블 또는 열에 대한 잠재적인 어휘 구조와 구문 위반을 포함하여 수동 개입이 필요한 영역을 캡처합니다.
BigQuery 예약 키워드
BigQuery 예약 키워드 뷰에는 GoogleSQL 언어에서 특별한 의미를 가지며 백틱(`) 문자로 묶지 않는 한 식별자로 사용될 수 없는 키워드의 사용이 감지되면 표시됩니다.
테이블 업데이트 일정
테이블 업데이트 일정 뷰에는 이동 방법과 시기를 계획하는 데 도움이 되도록 테이블을 업데이트하는 방법, 시기, 빈도가 표시됩니다.
BigQuery로 데이터 마이그레이션
BigQuery로의 데이터 마이그레이션 뷰에는 BigQuery Data Transfer Service를 사용하여 데이터를 마이그레이션하는 데 소요될 예상 시간과 마이그레이션 경로가 설명되어 있습니다. 자세한 내용은 Teradata용 BigQuery Data Transfer Service 가이드를 참조하세요.

부록 섹션에는 다음 뷰가 포함되어 있습니다.

대소문자 구분
대소문자 구분 뷰에는 소스 데이터 웨어하우스에서 대소문자 구분 비교를 수행하도록 구성된 테이블이 표시됩니다. 기본적으로 BigQuery의 문자열 비교는 대소문자를 구분합니다. 자세한 내용은 콜레이션을 참조하세요.

Redshift

마이그레이션 하이라이트
마이그레이션 하이라이트 뷰에는 보고서의 3가지 섹션에 대한 핵심 요약이 제공됩니다.
  1. 기존 시스템 패널에는 데이터베이스 수, 스키마, 테이블, 기존 Redshift 시스템의 총 크기에 대한 정보가 제공됩니다. 또한 크기 및 잠재적인 준최적 리소스 사용률별로 스키마를 나열합니다. 이 정보를 사용해서 테이블 삭제, 파티션 나누기, 클러스터화를 수행하여 데이터를 최적화할 수 있습니다.
  2. BigQuery 안정적인 상태 패널에는 BigQuery Migration Service를 사용하여 자동으로 변환할 수 있는 쿼리 수를 포함하여 BigQuery에서 마이그레이션 후 데이터가 어떻게 표시될지에 대한 정보가 제공됩니다. 또한 이 섹션에서는 테이블, 프로비저닝, 공간에 대한 최적화 추천과 함께 연간 데이터 수집 속도를 기준으로 BigQuery에 데이터를 저장하는 비용도 알려줍니다.
  3. 마이그레이션 경로 패널에는 마이그레이션 작업 자체에 대한 정보가 제공됩니다. 각 테이블에는 마이그레이션 예상 시간, 테이블의 행 수, 크기가 표시됩니다.

기존 시스템 섹션에는 다음 뷰가 포함되어 있습니다.

유형 및 일정별 쿼리
유형 및 일정별 쿼리 뷰에서는 쿼리를 ETL/쓰기 및 보고/집계로 분류합니다. 시간 경과에 따른 쿼리 조합을 확인하면 기존 사용 패턴을 이해하고 비용 및 성능에 영향을 줄 수 있는 급증 및 잠재적인 초과 프로비저닝을 식별하는 데 도움이 됩니다.
쿼리 큐 추가
쿼리 큐 추가 뷰에는 쿼리 볼륨, 조합, 리소스 부족과 같은 큐 추가로 인한 성능 영향을 포함하여 시스템 부하에 대한 추가 세부정보가 제공됩니다.
쿼리 및 WLM 확장
쿼리 및 WLM 확장 뷰에서는 동시 실행 확장을 추가 비용 및 구성 복잡성으로 식별합니다. Redshift 시스템이 지정된 규칙을 기준으로 쿼리를 라우팅하는 방법과 큐, 동시 실행 확장, 제거된 쿼리로 인한 성능 영향을 보여줍니다.
큐 추가 및 대기
큐 추가 및 대기 뷰에서는 시간 경과에 따른 쿼리의 큐 및 대기 시간을 자세히 살펴봅니다.
WLM 클래스 및 성능
WLM 클래스 및 성능 뷰에는 규칙을 BigQuery에 매핑하는 선택적 방법이 제공됩니다. 하지만 BigQuery에서 자동으로 쿼리를 라우팅하도록 허용하는 것이 좋습니다.
쿼리 및 테이블 볼륨 통계
쿼리 및 테이블 볼륨 통계 뷰에는 크기, 빈도, 상위 사용자별로 쿼리가 나열됩니다. 이렇게 하면 시스템의 부하 소스를 분류하고 워크로드 마이그레이션 방법을 계획하는 데 도움이 됩니다.
데이터베이스 및 스키마
데이터베이스 및 스키마 뷰에는 소스 데이터 웨어하우스 시스템에 정의된 크기, 테이블, 뷰, 절차에 대한 측정항목이 제공됩니다. 이 뷰에서는 마이그레이션해야 하는 객체의 볼륨에 대한 통계를 확인할 수 있습니다.
테이블 볼륨
테이블 볼륨 뷰에는 가장 큰 테이블과 데이터베이스에 대한 통계가 제공되고 액세스 방법이 표시됩니다. 큰 테이블은 소스 데이터 웨어하우스 시스템에서 추출하는 데 시간이 오래 걸릴 수 있기 때문에 이 뷰는 마이그레이션 계획을 세우고 순서를 지정하는 데 유용합니다.
테이블 사용량
테이블 사용량 뷰에는 소스 데이터 웨어하우스 시스템 내에서 많이 사용되는 테이블에 대한 통계가 제공됩니다. 사용량이 많은 테이블을 활용하면 마이그레이션 프로세스 중에 종속 항목이 많고 추가 계획이 필요할 수 있는 테이블을 이해할 수 있습니다.
가져오기 도구 및 내보내기 도구
가져오기 도구 및 내보내기 도구 뷰에는 데이터 가져오기(COPY 쿼리 사용) 및 데이터 내보내기(UNLOAD 쿼리 사용)에 관여하는 데이터 및 사용자에 관한 정보가 제공됩니다. 이 뷰는 처리 및 내보내기와 관련된 스테이징 영역 및 프로세스를 식별하는 데 도움이 됩니다.
클러스터 사용률
클러스터 사용률 뷰에는 사용 가능한 모든 클러스터에 관한 일반 정보가 제공되고 각 클러스터의 CPU 사용률이 표시됩니다. 이 뷰를 사용하면 시스템 용량 예약을 파악하는 데 도움이 됩니다.

BigQuery 안정적인 상태 섹션에는 다음 뷰가 포함되어 있습니다.

클러스터링 및 파티셔닝

파티셔닝 및 클러스터링 뷰에는 파티셔닝, 클러스터링 또는 둘 다를 활용할 수 있는 테이블이 표시됩니다.

메타데이터 추천은 소스 데이터 웨어하우스 스키마(예: 소스 테이블의 정렬 키 및 Dist 키)를 분석하고 유사한 최적화 특성을 달성하는 데 가장 가까운 BigQuery를 찾는 방식으로 이루어집니다.

워크로드 추천은 소스 쿼리 로그 분석을 통해 이루어집니다. 권장사항은 워크로드, 특히 분석된 쿼리 로그에서 WHERE 또는 JOIN 절을 분석하여 결정됩니다.

페이지 하단에는 모든 최적화가 적용된 번역된 create table 문이 제공됩니다. 모든 번역된 DDL 문을 데이터 세트에서 추출할 수도 있습니다. 번역된 DDL 문은 SchemaConversion 테이블의 CreateTableDDL 열에 저장됩니다.

소규모 테이블에는 클러스터링 및 파티션 나누기의 이점이 없으므로 보고서의 권장사항은 1GB를 초과하는 테이블에 대해서만 제공됩니다. 하지만 1GB 미만의 테이블을 포함한 모든 테이블의 DDL은 SchemaConversion 테이블에서 사용할 수 있습니다.

사용량이 없는 테이블

사용량이 없는 테이블 뷰에는 분석된 로그 기간 중에 BigQuery 마이그레이션 평가에서 사용량 정보를 찾을 수 없는 테이블이 표시됩니다. 사용량이 부족하면 마이그레이션 중에 이 테이블을 BigQuery로 전송할 필요가 없거나 BigQuery에 데이터를 저장하는 비용을 낮출 수 있음을 나타낼 수 있습니다(장기 스토리지로 청구됨). 3개월이나 6개월마다 한 번씩 사용되는 테이블처럼 로그 기간 이외에 사용량이 있을 수 있으므로 사용되지 않은 테이블의 목록을 검증하는 것이 좋습니다.

쓰기가 없는 테이블

쓰기가 없는 테이블 뷰에는 분석된 로그 기간 중에 BigQuery 마이그레이션 평가에서 업데이트를 식별하지 못한 테이블이 표시됩니다. 쓰기의 부족은 BigQuery에서 스토리지 비용을 절감할 수 있는 지점(장기 스토리지로 청구됨)을 나타낼 수 있습니다.

BigQuery BI Engine 및 구체화된 뷰

BigQuery BI Engine 및 구체화된 뷰는 BigQuery에서 성능을 향상시키는 추가 최적화 추천을 제공합니다.

마이그레이션 경로 섹션에는 다음 뷰가 포함되어 있습니다.

SQL 변환
SQL 변환 뷰에는 BigQuery 마이그레이션 평가에서 자동으로 변환해 수동 개입이 필요 없는 쿼리의 수와 세부정보가 나열됩니다. 자동화된 SQL 변환에서는 일반적으로 메타데이터가 제공될 때 높은 변환율을 달성합니다.
SQL 변환 오프라인 작업
SQL 변환 오프라인 작업 뷰에서는 특정 UDF 및 변환 모호성이 있는 쿼리를 포함하여 수동 개입이 필요한 영역을 캡처합니다.
테이블 변경 추가 지원
Alter Table Append 지원 뷰에는 직접적인 BigQuery 대응 항목이 없는 일반적인 Redshift SQL 구성에 관한 세부정보가 표시됩니다.
복사 명령어 지원
복사 명령어 지원 뷰에는 직접적인 BigQuery 대응 항목이 없는 일반적인 Redshift SQL 구성에 관한 세부정보가 표시됩니다.
SQL 경고
SQL 경고 뷰에서는 성공적으로 변환되었지만 검토가 필요한 영역을 캡처합니다.
어휘 구조 및 문법 위반
어휘 구조 및 문법 위반 뷰에는 BigQuery 구문을 위반하는 열, 테이블, 함수, 프로시저의 이름이 표시됩니다.
BigQuery 예약 키워드
BigQuery 예약 키워드 뷰에는 GoogleSQL 언어에서 특별한 의미를 가지며 백틱(`) 문자로 묶지 않는 한 식별자로 사용될 수 없는 키워드의 사용이 감지되면 표시됩니다.
스키마 결합
스키마 결합 뷰에는 단일 쿼리에서 함께 액세스되는 데이터베이스, 스키마, 테이블에 대한 대략적인 보기가 제공됩니다. 이 뷰에는 자주 참조되는 테이블, 스키마, 데이터베이스와 마이그레이션 계획에 사용할 수 있는 항목이 표시됩니다.
테이블 업데이트 일정
테이블 업데이트 일정 뷰에는 이동 방법과 시기를 계획하는 데 도움이 되도록 테이블을 업데이트하는 방법, 시기, 빈도가 표시됩니다.
테이블 확장
테이블 확장 뷰는 열이 가장 많은 테이블을 나열합니다.
BigQuery로 데이터 마이그레이션
BigQuery로의 데이터 마이그레이션 뷰에는 BigQuery Migration Service Data Transfer Service를 사용하여 데이터를 마이그레이션하는 데 소요될 예상 시간과 마이그레이션 경로가 설명되어 있습니다. 자세한 내용은 Redshift용 BigQuery Data Transfer Service 가이드를 참조하세요.
평가 핵심 요약

평가 핵심 요약에는 보고서의 완전성, 진행 중인 평가의 진행 상황, 처리된 파일 및 오류의 상태가 포함됩니다.

보고서의 완전성은 평가 보고서에 의미 있는 통계를 표시하는 데 권장되는 성공적으로 처리된 데이터의 비율을 나타냅니다. 보고서의 특정 섹션에 대한 데이터가 누락된 경우 이 정보는 평가 모듈 표의 보고서의 완전성 지표에 표시됩니다.

진행률 측정항목은 지금까지 처리된 데이터의 비율과 모든 데이터를 처리하는 데 걸리는 예상 시간을 나타냅니다. 처리가 완료되면 진행률 측정항목이 표시되지 않습니다.

평가 핵심 요약

Redshift Serverless

마이그레이션 하이라이트
이 보고서 페이지에는 크기 및 테이블 수를 포함한 기존 Amazon Redshift Serverless 데이터베이스의 요약이 표시됩니다. 또한 BigQuery의 컴퓨팅 및 스토리지 비용인 연간 계약 금액 (ACV)의 대략적인 추정치를 제공합니다. 마이그레이션 하이라이트 뷰에는 보고서의 3가지 섹션에 대한 핵심 요약이 제공됩니다.

기존 시스템 섹션에는 다음 뷰가 포함되어 있습니다.

데이터베이스 및 스키마
각 데이터베이스, 스키마 또는 테이블의 총 스토리지 크기(GB)를 세부적으로 보여줍니다.
외부 데이터베이스 및 스키마
각 외부 데이터베이스, 스키마 또는 테이블의 총 스토리지 크기(GB)를 세부적으로 보여줍니다.
시스템 사용률
과거 시스템 사용률에 관한 일반 정보를 제공합니다. 이 뷰에는 이전 RPU (Amazon Redshift 처리 단위) 사용량과 일별 스토리지 소비가 표시됩니다. 이 뷰를 사용하면 시스템 용량 예약을 파악하는 데 도움이 됩니다.

BigQuery 안정적인 상태 섹션에서는 BigQuery Migration Service를 사용하여 자동으로 변환할 수 있는 쿼리 수를 포함해 BigQuery에서 마이그레이션 후 데이터가 어떻게 표시될지에 대한 정보를 제공합니다. 또한 이 섹션에서는 테이블, 프로비저닝, 공간에 대한 최적화 제안과 함께 연간 데이터 수집 속도를 기준으로 BigQuery에 데이터를 저장하는 비용도 알려줍니다. 안정적인 상태 섹션에는 다음 뷰가 포함되어 있습니다.

Amazon Redshift Serverless와 BigQuery 가격 비교
BigQuery로 마이그레이션한 후의 이점과 잠재적인 비용 절감 효과를 파악하는 데 도움이 되도록 Amazon Redshift Serverless와 BigQuery 가격 책정 모델을 비교한 내용이 제공됩니다.
BigQuery 컴퓨팅 비용 (TCO)
BigQuery의 컴퓨팅 비용을 추정할 수 있습니다. 계산기에는 BigQuery 버전, 리전, 약정 기간, 기준 등 4개의 수동 입력이 있습니다. 기본적으로 계산기에는 수동으로 재정의할 수 있는 비용 효율적인 최적의 기준 약정이 제공됩니다.
총 소유 비용
BigQuery의 컴퓨팅 및 스토리지 비용인 연간 계약 금액 (ACV)을 추정할 수 있습니다. 또한 계산기를 사용하면 분석 기간 동안의 테이블 수정사항에 따라 활성 스토리지와 장기 스토리지에 따라 달라지는 스토리지 비용을 계산할 수 있습니다. 자세한 내용은 스토리지 가격 책정을 참고하세요.

부록 섹션에는 다음 뷰가 포함되어 있습니다.

평가 실행 요약
처리된 파일, 오류, 보고서 완전성 목록을 비롯한 평가 실행 세부정보를 제공합니다. 이 페이지를 사용하여 보고서에서 누락된 데이터를 조사하고 보고서의 완전성을 더 잘 이해할 수 있습니다.

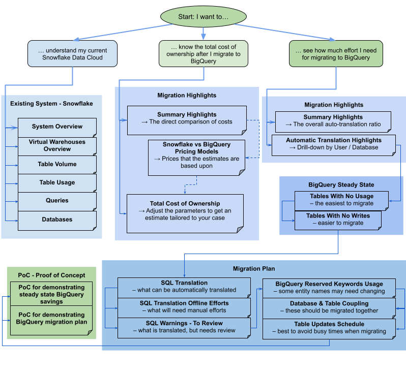
Snowflake

보고서는 개별적으로 또는 함께 사용할 수 있는 여러 섹션으로 구성됩니다. 다음 다이어그램은 마이그레이션 요구사항을 평가하는 데 도움이 되도록 이러한 섹션을 세 가지 일반적인 사용자 목표로 구성합니다.

Snowflake의 마이그레이션 평가 보고서 플로우 차트

마이그레이션 하이라이트 뷰

마이그레이션 하이라이트 섹션에는 다음 뷰가 포함되어 있습니다.

Snowflake와 BigQuery 가격 책정 모델 비교
다양한 등급/버전의 가격 목록입니다. 또한 BigQuery 자동 확장이 Snowflake 자동 확장보다 비용을 더 절감하는 데 도움이 되는 방식을 보여주는 그림도 포함되어 있습니다.
총 소유 비용
BigQuery 버전, 약정, 기준 슬롯 약정, 활성 스토리지의 비율, 로드되거나 변경된 데이터의 비율을 사용자가 정의할 수 있는 대화형 테이블입니다. 커스텀 케이스의 비용을 더 정확하게 추정하는 데 도움이 됩니다.
자동 변환 하이라이트
사용자 또는 데이터베이스별로 그룹화된 오름차순 또는 내림차순으로 정렬되어 집계된 변환 비율입니다. 또한 자동 변환에 실패한 가장 일반적인 오류 메시지도 포함됩니다.

기존 시스템 뷰

기존 시스템 섹션에는 다음 뷰가 포함되어 있습니다.

시스템 개요
시스템 개요 뷰에는 지정된 기간 동안 기존 시스템에 있는 주요 구성요소의 대략적인 볼륨 측정항목이 제공됩니다. 평가되는 타임라인은 BigQuery 마이그레이션 평가로 분석된 로그에 따라 달라집니다. 이 뷰에서는 마이그레이션 계획에 사용할 수 있는 소스 데이터 웨어하우스 사용률 통계를 빠르게 확인할 수 있습니다.
가상 웨어하우스 개요
웨어하우스별 Snowflake 비용 및 해당 기간의 노드 기반 재조정을 보여줍니다.
테이블 볼륨
테이블 볼륨 뷰에는 BigQuery 마이그레이션 평가로 찾을 수 있는 가장 큰 테이블 및 데이터베이스에 대한 통계가 제공됩니다. 큰 테이블은 소스 데이터 웨어하우스 시스템에서 추출하는 데 시간이 오래 걸릴 수 있기 때문에 이 뷰는 마이그레이션 계획을 세우고 순서를 지정하는 데 유용할 수 있습니다.
테이블 사용량
테이블 사용량 뷰에는 소스 데이터 웨어하우스 시스템 내에서 많이 사용되는 테이블에 대한 통계가 제공됩니다. 많이 사용되는 테이블을 통해 마이그레이션 프로세스 중 종속 항목이 많고 추가적인 계획이 필요할 수 있는 테이블을 식별할 수 있습니다.
쿼리
쿼리 뷰는 실행된 SQL 문의 유형 및 사용 통계 정보를 세부적으로 보여줍니다. 쿼리 유형 및 시간에 대한 히스토그램을 사용해서 시스템 사용률이 낮은 기간과 데이터를 전송하기에 최적의 시간을 확인할 수 있습니다. 또한 이 뷰를 사용해서 자주 실행되는 쿼리와 이러한 실행 작업을 호출하는 사용자를 식별할 수 있습니다.
데이터베이스
데이터베이스 뷰에는 소스 데이터 웨어하우스 시스템에 정의된 크기, 테이블, 뷰, 절차에 대한 측정항목이 제공됩니다. 이 뷰에서는 마이그레이션해야 하는 객체 볼륨에 대한 통계를 확인할 수 있습니다.

BigQuery 안정적인 상태 뷰

BigQuery 안정적인 상태 섹션에는 다음 뷰가 포함되어 있습니다.

사용량이 없는 테이블
사용량이 없는 테이블 뷰에는 분석된 로그 기간 중에 BigQuery 마이그레이션 평가에서 사용량 정보를 찾을 수 없는 테이블이 표시됩니다. 이는 마이그레이션 중에 BigQuery로 전송할 필요가 없는 테이블 또는 BigQuery에 데이터를 저장하는 비용이 더 낮을 수 있음을 나타냅니다. 분기 또는 반기에 한 번만 사용되는 테이블처럼 분석된 로그 기간 이외에 사용량이 있을 수 있으므로 사용하지 않은 테이블의 목록을 검증해야 합니다.
쓰기가 없는 테이블
쓰기가 없는 테이블 뷰에는 분석된 로그 기간 중에 BigQuery 마이그레이션 평가에서 업데이트를 찾을 수 없는 테이블이 표시됩니다. 이는 BigQuery에 데이터를 저장하는 비용이 절감될 수 있음을 나타냅니다.

마이그레이션 계획 뷰

보고서의 마이그레이션 계획 섹션에는 다음 뷰가 포함됩니다.

SQL 변환
SQL 변환 뷰에는 BigQuery 마이그레이션 평가에서 자동으로 변환해 수동 개입이 필요 없는 쿼리의 수와 세부정보가 나열됩니다. 자동화된 SQL 변환에서는 일반적으로 메타데이터가 제공될 때 높은 변환율을 달성합니다. 이 뷰는 대화형이며 일반적인 쿼리 및 쿼리 전환 방법을 분석할 수 있습니다.
SQL 변환 오프라인 작업
오프라인 작업 뷰에서는 특정 UDF와 테이블 또는 열에 대한 잠재적인 어휘 구조와 구문 위반을 포함하여 수동 개입이 필요한 영역을 캡처합니다.
검토할 SQL 경고
검토할 경고 뷰는 대부분 변환되었지만 사람의 검사가 필요한 영역을 캡처합니다.
BigQuery 예약 키워드
BigQuery 예약 키워드 뷰에는 GoogleSQL 언어에서 특별한 의미를 가지며 백틱(`) 문자로 묶지 않는 한 식별자로 사용될 수 없는 키워드의 사용이 감지되면 표시됩니다.
데이터베이스 및 테이블 결합
데이터베이스 결합 뷰에는 단일 쿼리에서 함께 액세스되는 데이터베이스와 테이블에 대한 대략적인 보기가 제공됩니다. 이 뷰에는 자주 참조되는 테이블 및 데이터베이스와 마이그레이션 계획에 사용할 수 있는 항목이 표시됩니다.
테이블 업데이트 일정
테이블 업데이트 일정 뷰에는 이동 방법과 시기를 계획하는 데 도움이 되도록 테이블을 업데이트하는 방법, 시기, 빈도가 표시됩니다.

개념 증명 뷰

PoC(개념 증명) 섹션에는 다음 뷰가 포함되어 있습니다.

안정적인 상태의 BigQuery 절감 효과를 보여주는 PoC
가장 자주 실행되는 쿼리, 가장 많은 데이터를 읽는 쿼리, 가장 느린 쿼리, 앞서 언급된 쿼리의 영향을 받는 테이블을 포함합니다.
BigQuery 마이그레이션 계획을 보여주는 PoC
BigQuery에서 가장 복잡한 쿼리를 변환하는 방법과 이러한 쿼리가 영향을 미치는 테이블을 보여줍니다.

Oracle

이 기능에 대한 의견이나 지원을 요청하려면 bq-edw-migration-support@google.com으로 이메일을 보내세요.

마이그레이션 하이라이트

마이그레이션 하이라이트 섹션에는 다음 뷰가 포함되어 있습니다.

  • 기존 시스템: 데이터베이스 수, 스키마 수, 테이블 수, 총 크기(GB)를 포함하여 기존 Oracle 시스템 및 사용량의 스냅샷입니다. 또한 BigQuery가 적절한 마이그레이션 타겟인지 결정하는 데 도움이 되도록 각 데이터베이스의 워크로드 분류 요약이 제공됩니다.
  • 호환성: 마이그레이션 작업 자체에 대한 정보가 제공됩니다. 분석된 각 데이터베이스에는 마이그레이션 예상 시간과 Google 제공 도구로 자동으로 마이그레이션할 수 있는 데이터베이스 객체 수가 표시됩니다.
  • BigQuery 안정적인 상태: 연간 데이터 수집 속도 및 컴퓨팅 비용 추정을 기준으로 BigQuery에 데이터를 저장하는 비용을 포함하여 BigQuery에서 마이그레이션 후 데이터가 어떻게 표시될지에 대한 정보가 포함됩니다. 또한 사용률이 저조한 테이블에 대한 통계를 확인할 수 있습니다.

기존 시스템

기존 시스템 섹션에는 다음 뷰가 포함되어 있습니다.

  • 워크로드 특성: 분석된 성능 측정항목을 기준으로 각 데이터베이스의 워크로드 유형을 설명합니다. 각 데이터베이스는 OLAP, Mixed, OLTP로 분류됩니다. 이 정보는 BigQuery로 마이그레이션할 수 있는 데이터베이스를 결정하는 데 도움이 될 수 있습니다.
  • 데이터베이스 및 스키마: 각 데이터베이스, 스키마, 테이블의 총 스토리지 크기(GB)를 세부적으로 보여줍니다. 또한 이 뷰를 사용하여 구체화된 뷰와 외부 테이블을 식별할 수 있습니다.
  • 데이터베이스 기능 및 링크: 마이그레이션 후 사용할 수 있는 BigQuery 기능 또는 서비스와 함께 데이터베이스에 사용되는 Oracle 기능의 목록이 표시됩니다. 또한 데이터베이스 링크를 탐색하여 데이터베이스 간의 연결을 더 잘 이해할 수 있습니다.
  • 데이터베이스 연결: 사용자가 시작했거나 애플리케이션에서 시작된 데이터베이스 세션에 대한 통계가 제공됩니다. 이 데이터를 분석하면 마이그레이션 중에 추가 작업이 필요할 수 있는 외부 애플리케이션을 식별하는 데 도움이 됩니다.
  • 쿼리 유형: 실행된 SQL 문의 유형 및 사용 통계 정보를 세부적으로 보여줍니다. 쿼리 실행 또는 쿼리 CPU 시간의 시간별 히스토그램을 사용해서 시스템 사용률이 낮은 기간과 데이터를 전송하기에 최적의 시간을 확인할 수 있습니다.
  • PL/SQL 소스 코드: 함수나 프로시저와 같은 PL/SQL 객체와 각 데이터베이스 및 스키마의 크기에 대한 통계가 제공됩니다. 또한 시간별 실행 히스토그램을 사용하여 PL/SQL 실행이 가장 많은 시간대를 식별할 수 있습니다.
  • 시스템 사용률: 과거 시스템 사용률에 관한 일반 정보가 제공됩니다. 이 뷰에는 시간별 CPU 사용량과 일별 스토리지 소비가 표시됩니다. 이 뷰를 사용하면 시스템 용량 예약을 파악하는 데 도움이 됩니다.

BigQuery 안정적인 상태

BigQuery 안정적인 상태 섹션에는 다음 뷰가 포함되어 있습니다.

  • Exadata와 BigQuery 가격 비교: BigQuery로 마이그레이션한 후의 이점과 잠재적인 비용 절감 효과를 파악하는 데 도움이 되도록 Exadata와 BigQuery 가격 책정 모델을 일반적으로 비교한 내용이 제공됩니다.
  • BigQuery 데이터베이스 읽기/쓰기: 데이터베이스의 실제 디스크 작업에 대한 통계가 제공됩니다. 이 데이터를 분석하면 Oracle에서 BigQuery로 데이터 마이그레이션을 수행하기에 가장 적합한 시간을 찾는 데 도움이 됩니다.
  • BigQuery 컴퓨팅 비용: BigQuery의 컴퓨팅 비용을 추정할 수 있습니다. 계산기에는 BigQuery 버전, 리전, 약정 기간, 기준 등 4개의 수동 입력이 있습니다. 기본적으로 계산기에는 수동으로 재정의할 수 있는 비용 효율적인 최적의 기준 약정이 제공됩니다. 연간 자동 확장 슬롯 시간 값은 약정 기간 이외에 사용된 슬롯 시간을 나타냅니다. 이 값은 시스템 사용률을 사용하여 계산됩니다. 기준, 자동 확장, 사용률 간의 관계에 관한 시각적 설명이 페이지 끝에 제공됩니다. 각 추정에는 가능한 수와 추정 범위가 표시됩니다.
  • 총소유비용(TCO): BigQuery의 컴퓨팅 및 스토리지 비용인 연간 계약 금액(ACV)을 추정할 수 있습니다. 계산기를 사용하면 스토리지 비용도 계산할 수 있습니다. 또한 계산기를 사용하면 분석 기간 동안의 테이블 수정사항에 따라 활성 스토리지장기 스토리지에 따라 달라지는 스토리지 비용을 계산할 수 있습니다. 스토리지 가격에 대한 자세한 내용은 스토리지 가격을 참조하세요.
  • 사용률이 저조한 테이블: 분석 기간의 사용량 측정항목을 기준으로 사용되지 않은 테이블과 읽기 전용 테이블에 대한 정보가 제공됩니다. 사용량이 부족하면 마이그레이션 중에 이 테이블을 BigQuery로 전송할 필요가 없거나 BigQuery에 데이터를 저장하는 비용을 낮출 수 있음을 나타낼 수 있습니다(장기 스토리지로 청구됨). 분석 기간 이외에 사용량이 있는 경우 사용되지 않은 테이블의 목록을 검증하는 것이 좋습니다.

마이그레이션 힌트

마이그레이션 힌트 섹션에는 다음 뷰가 포함되어 있습니다.

  • 데이터베이스 객체 호환성: Google 제공 도구로 자동으로 마이그레이션할 수 있는 객체 수 또는 수동 작업이 필요한 객체 수를 포함하여 BigQuery와의 데이터베이스 객체 호환성에 대한 개요가 제공됩니다. 이 정보는 각 데이터베이스, 스키마, 데이터베이스 객체 유형에 대해 표시됩니다.
  • 데이터베이스 객체 마이그레이션 작업: 각 데이터베이스, 스키마, 데이터베이스 객체 유형의 예상 마이그레이션 작업 시간이 표시됩니다. 또한 마이그레이션 작업을 기준으로 소형, 중형, 대형 객체의 비율을 보여줍니다.
  • 데이터베이스 스키마 마이그레이션 작업: 감지된 모든 데이터베이스 객체 유형의 목록, 해당 수, BigQuery와의 호환성, 예상 마이그레이션 작업 시간이 제공됩니다.
  • 데이터베이스 스키마 마이그레이션 작업 세부정보: 각 객체의 정보를 포함하여 데이터베이스 스키마 마이그레이션 작업에 대한 심층적인 통계가 제공됩니다.

개념 증명 뷰

개념 증명 뷰 섹션에는 다음 뷰가 포함되어 있습니다.

  • 개념 증명 마이그레이션: 초기 마이그레이션에 적합한 후보로 마이그레이션 작업이 가장 적은 데이터베이스의 추천 목록이 표시됩니다. 또한 개념 증명을 통해 시간 및 비용 절감 효과와 BigQuery의 가치를 입증하는 데 도움이 되는 상위 쿼리를 확인할 수 있습니다.

부록

부록 섹션에는 다음 뷰가 포함되어 있습니다.

  • 평가 핵심 요약: 처리된 파일 및 오류의 목록과 보고서의 완전성을 포함하여 평가 핵심 세부정보가 제공됩니다. 이 페이지를 사용하여 보고서에서 누락된 데이터를 조사하고 전반적인 보고서의 완전성을 더 잘 이해할 수 있습니다.

Apache Hive

3부로 나뉘어져 설명된 보고서는 다음 섹션이 포함된 요약 하이라이트 페이지로 시작됩니다.

  • 기존 시스템 - Apache Hive. 이 섹션은 데이터베이스 수, 테이블 수, 총 크기(GB), 처리된 쿼리 로그 수를 포함하여 기존 Apache Hive 시스템 및 사용량의 스냅샷으로 구성됩니다. 이 섹션에서는 또한 크기별로 데이터베이스를 나열하고 잠재적인 준최적 리소스 사용률 (쓰기가 없거나 읽기가 많지 않은 테이블) 및 프로비저닝을 암시합니다. 이 섹션의 세부정보에는 다음이 포함됩니다.

    • Compute 및 쿼리
      • CPU 사용률:
        • CPU 사용률에 대한 시간별 및 일별 쿼리
        • 유형별 쿼리(읽기/쓰기)
        • 대기열 및 애플리케이션
        • 시간별 평균 쿼리 성능과 시간별 평균 애플리케이션 성능을 포함한 시간별 CPU 사용률 오버레이
      • 유형 및 쿼리 기간별 쿼리 히스토그램
      • 큐 추가 및 대기 페이지
      • 큐 세부정보 뷰 (큐, 사용자, 고유 쿼리, 보고 및 ETL 분석 비교, 측정항목별)
    • 스토리지 개요
      • 볼륨, 뷰, 액세스 비율 기준의 데이터베이스
      • 사용자의 액세스 비율, 쿼리, 쓰기, 임시 테이블 생성이 포함된 테이블
    • 큐 및 애플리케이션: 액세스 비율 및 클라이언트 IP 주소
  • BigQuery 안정적인 상태 이 섹션에서는 마이그레이션 후 BigQuery의 시스템을 보여줍니다. 여기에는 BigQuery에서 워크로드를 최적화하고 낭비를 방지하기 위한 추천이 포함되어 있습니다. 이 섹션의 세부정보에는 다음이 포함됩니다.

    • 구체화된 뷰의 후보로 식별된 테이블입니다.
    • 메타데이터 및 사용량 기준의 클러스터링 및 파티션 나누기 후보
    • BigQuery BI Engine의 후보로 식별된 지연 시간이 짧은 쿼리입니다.
    • 읽기 또는 쓰기 사용량이 없는 테이블
    • 데이터 편향을 포함하여 파티션을 나눈 테이블
  • 마이그레이션 계획. 이 섹션에서는 마이그레이션 프로세스 자체에 대한 정보를 제공합니다. 예를 들면 기존 시스템에서 BigQuery 안정 상태로 전환입니다. 이 섹션에는 각 테이블의 식별된 스토리지 대상, 이전에 중요한 것으로 식별된 테이블, 자동으로 변환된 쿼리 수가 포함됩니다. 이 섹션의 세부정보에는 다음이 포함됩니다.

    • 자동으로 변환된 쿼리에 대한 세부정보 뷰
      • 사용자, 애플리케이션, 영향을 받은 테이블, 쿼리된 테이블, 쿼리 유형별로 필터링할 수 있는 쿼리의 총수입니다.
      • 비슷한 패턴이 그룹으로 분류된 쿼리 버킷, 사용자가 쿼리 유형에 따른 변환 철학을 확인할 수 있음
    • 사람의 개입이 필요한 쿼리
      • BigQuery 어휘 구조 위반이 있는 쿼리
      • 사용자 정의 함수 및 프로시저
      • BigQuery 예약 키워드
    • 검토가 필요한 쿼리
    • 쓰기 및 읽기를 기준으로 테이블 예약(이동을 목적으로 그룹화)
    • 외부 및 관리형 테이블에 대해 식별된 스토리지 대상

기존 시스템 - Hive 섹션에는 다음 뷰가 포함되어 있습니다.

시스템 개요
이 뷰에는 지정된 기간 동안 기존 시스템에 있는 주요 구성요소의 대략적인 볼륨 측정항목이 제공됩니다. 평가되는 타임라인은 BigQuery 마이그레이션 평가로 분석된 로그에 따라 달라집니다. 이 뷰에서는 마이그레이션 계획에 사용할 수 있는 소스 데이터 웨어하우스 사용률 통계를 빠르게 확인할 수 있습니다.
테이블 볼륨
이 뷰에는 BigQuery 마이그레이션 평가를 통해 확인된 가장 큰 테이블과 데이터베이스에 대한 통계가 제공됩니다. 큰 테이블은 소스 데이터 웨어하우스 시스템에서 추출하는 데 시간이 오래 걸릴 수 있기 때문에 이 뷰는 마이그레이션 계획을 세우고 순서를 지정하는 데 유용할 수 있습니다.
테이블 사용량
이 뷰에는 소스 데이터 웨어하우스 시스템 내에서 많이 사용되는 테이블에 대한 통계가 제공됩니다. 많이 사용되는 테이블을 통해 마이그레이션 프로세스 중 종속 항목이 많고 추가적인 계획이 필요할 수 있는 테이블을 식별할 수 있습니다.
큐 사용률
이 뷰에는 로그 처리 중에 확인된 YARN 큐 사용량에 대한 통계가 제공됩니다. 이러한 뷰를 사용하면 시간 경과에 따라 특정 큐 및 애플리케이션의 사용량과 리소스 사용량에 미치는 영향을 이해할 수 있습니다. 이러한 뷰는 마이그레이션 워크로드를 식별하고 우선순위를 정하는 데에도 도움이 됩니다. 마이그레이션 중에는 데이터 웨어하우스의 종속 항목을 효과적으로 파악하고 종속된 여러 애플리케이션을 함께 이동할 때의 영향을 분석하기 위해 데이터 수집 및 소비를 시각화하는 것이 중요합니다. IP 주소 테이블은 JDBC 연결을 통해 데이터 웨어하우스를 사용하는 애플리케이션을 정확하게 파악하는 데 유용할 수 있습니다.
큐 측정항목
이 뷰는 로그 처리 중에 확인된 YARN 큐의 여러 측정항목을 세부적으로 보여줍니다. 이 뷰를 사용하면 특정 큐의 사용 패턴과 마이그레이션에 미치는 영향을 이해할 수 있습니다. 또한 이 뷰를 사용하여 쿼리에서 액세스된 테이블과 쿼리가 실행된 큐 간의 연관성을 식별할 수 있습니다.
큐 추가 및 대기
이 뷰에는 소스 데이터 웨어하우스의 쿼리 큐 대기 시간에 대한 통계가 제공됩니다. 큐 대기 시간이란 과소 프로비저닝으로 인한 성능 저하를 나타내며 추가 프로비저닝 시 하드웨어 및 유지보수 비용이 증가합니다.
쿼리
이 뷰는 실행된 SQL 문의 유형 및 사용 통계 정보를 세부적으로 보여줍니다. 쿼리 유형 및 시간에 대한 히스토그램을 사용해서 시스템 사용률이 낮은 기간과 데이터를 전송하기에 최적의 시간을 확인할 수 있습니다. 또한 이 뷰를 사용하여 가장 많이 사용된 Hive 실행 엔진과 자주 실행되는 쿼리를 사용자 세부정보와 함께 확인할 수 있습니다.
데이터베이스
이 뷰에는 소스 데이터 웨어하우스 시스템에 정의된 크기, 테이블, 뷰, 프로시져 측정항목이 제공됩니다. 이 뷰에서는 마이그레이션해야 하는 객체 볼륨에 대한 통계를 확인할 수 있습니다.
데이터베이스 및 테이블 결합
이 뷰에는 단일 쿼리에서 함께 액세스되는 데이터베이스와 테이블에 대한 대략적인 보기가 제공됩니다. 이 뷰에는 자주 참조되는 테이블 및 데이터베이스와 마이그레이션 계획에 사용할 수 있는 항목이 표시됩니다.

BigQuery 안정적인 상태 섹션에는 다음 뷰가 포함되어 있습니다.

사용량이 없는 테이블
사용량이 없는 테이블 뷰에는 분석된 로그 기간 중에 BigQuery 마이그레이션 평가에서 사용량 정보를 찾을 수 없는 테이블이 표시됩니다. 사용량의 부족은 마이그레이션 중에 이 테이블을 BigQuery로 전송할 필요가 없거나 BigQuery에 데이터를 저장하는 비용을 낮출 수 있음을 나타낼 수 있습니다. 3개월이나 6개월마다 한 번씩 사용되는 테이블처럼 로그 기간 이외에 사용량이 있을 수 있으므로 사용되지 않은 테이블의 목록을 검증해야 합니다.
쓰기가 없는 테이블
쓰기가 없는 테이블 뷰에는 분석된 로그 기간 중에 BigQuery 마이그레이션 평가에서 업데이트를 찾을 수 없는 테이블이 표시됩니다. 쓰기의 부족은 BigQuery에서 스토리지 비용을 절감할 수 있는 지점을 나타낼 수 있습니다.
클러스터링 및 파티셔닝 권장사항

이 뷰에는 파티셔닝, 클러스터링 또는 둘 다를 활용할 수 있는 테이블이 표시됩니다.

메타데이터 추천은 소스 데이터 웨어하우스 스키마(예: 소스 테이블의 파티션 나누기 및 기본 키)를 분석하고 유사한 최적화 특성을 달성하는 데 가장 가까운 BigQuery를 찾는 방식으로 이루어집니다.

워크로드 추천은 소스 쿼리 로그 분석을 통해 이루어집니다. 권장사항은 워크로드, 특히 분석된 쿼리 로그에서 WHERE 또는 JOIN 절을 분석하여 결정됩니다.

클러스터로 변환된 파티션

이 뷰에는 파티셔닝 제약조건 정의에 따라 포함된 파티션이 10,000개를 초과하는 테이블이 표시됩니다. 이러한 테이블은 세분화된 테이블 파티션을 사용 설정하는 BigQuery 클러스터링을 수행하는 데 적합한 경우가 많습니다.

편향된 파티션

편향된 파티션 뷰에는 메타데이터 분석을 기반으로 하고 하나 이상의 파티션에 데이터 편향이 있는 테이블이 표시됩니다. 이러한 테이블은 편향된 파티션에 대한 쿼리가 제대로 수행되지 않을 수 있으므로 스키마를 변경하기에 적합합니다.

BI Engine 및 구체화된 뷰

지연 시간이 짧은 쿼리와 구체화된 뷰에는 분석된 로그 데이터를 기반으로 한 쿼리 런타임 분포와 BigQuery에서 성능 향상을 위한 추가 최적화 추천이 표시됩니다. 쿼리 기간 분포 차트에 런타임 1초 미만의 쿼리가 많이 표시되는 경우 BI 및 기타 지연 시간이 짧은 워크로드를 가속화하도록 BI Engine을 사용 설정하는 것이 좋습니다.

보고서의 마이그레이션 계획 섹션에는 다음 뷰가 포함됩니다.

SQL 변환
SQL 변환 뷰에는 BigQuery 마이그레이션 평가에서 자동으로 변환해 수동 개입이 필요 없는 쿼리의 수와 세부정보가 나열됩니다. 자동화된 SQL 변환에서는 일반적으로 메타데이터가 제공될 때 높은 변환율을 달성합니다. 이 뷰는 대화형이며 일반적인 쿼리 및 쿼리 전환 방법을 분석할 수 있습니다.
SQL 변환 오프라인 작업
오프라인 작업 뷰에서는 특정 UDF와 테이블 또는 열에 대한 잠재적인 어휘 구조와 구문 위반을 포함하여 수동 개입이 필요한 영역을 캡처합니다.
SQL 경고
SQL 경고 뷰에서는 성공적으로 변환되었지만 검토가 필요한 영역을 캡처합니다.
BigQuery 예약 키워드
BigQuery 예약 키워드 뷰에는 GoogleSQL 언어에서 특별한 의미를 갖는 키워드의 사용이 감지되면 표시됩니다. 이러한 키워드는 백틱(`) 문자로 묶인 키워드만 식별자로 사용할 수 있습니다.
테이블 업데이트 일정
테이블 업데이트 일정 뷰에는 이동 방법과 시기를 계획하는 데 도움이 되도록 테이블을 업데이트하는 방법, 시기, 빈도가 표시됩니다.
BigLake 외부 테이블
BigLake 외부 테이블 뷰는 BigQuery 대신 BigLake로 마이그레이션할 대상으로 식별된 테이블에 대해 간략하게 보여줍니다.

보고서의 부록 섹션에는 다음 뷰가 포함되어 있습니다.

상세한 SQL 변환 오프라인 작업 분석
상세한 오프라인 작업 분석 뷰에는 직접 개입이 필요한 SQL 영역에 대한 추가 통계가 제공됩니다.
상세한 SQL 경고 분석
상세한 경고 분석 뷰에는 성공적으로 변환되었지만 검토가 필요한 SQL 영역에 대한 추가 통계가 제공됩니다.

보고서 공유

Looker Studio 보고서는 마이그레이션 평가를 위한 프런트엔드 대시보드입니다. 여기에는 기본 데이터 세트 액세스 권한이 사용됩니다. 보고서를 공유하려면 Looker Studio 보고서 및 평가 결과가 포함된 BigQuery 데이터 세트 모두에 대한 액세스 권한이 받는 사람에게 있어야 합니다.

Google Cloud 콘솔에서 보고서를 열면 미리보기 모드로 보고서가 표시됩니다. 보고서를 만들고 다른 사용자와 공유하려면 다음 단계를 수행합니다.

  1. 수정 및 공유를 클릭합니다. Looker Studio에서 새로 만든 Looker Studio 커넥터를 새 보고서에 연결하라는 메시지가 표시됩니다.
  2. 보고서에 추가를 클릭합니다. 보고서에 액세스하는 데 사용할 수 있는 개별 보고서 ID가 보고서에 지정됩니다.
  3. Looker Studio 보고서를 다른 사용자와 공유하려면 뷰어 및 편집자와 보고서 공유에 설명된 단계를 따르세요.
  4. 평가 태스크를 실행하는 데 사용된 BigQuery 데이터 세트 보기 권한을 사용자에게 부여합니다. 자세한 내용은 데이터 세트에 액세스 권한 부여를 참조하세요.

마이그레이션 평가 출력 테이블 쿼리

Looker Studio 보고서는 평가 결과를 확인하는 데 가장 편리한 방법이지만 BigQuery 데이터 세트에서 기본 데이터를 확인하고 쿼리할 수도 있습니다.

쿼리 사용 예

다음 예시에서는 총 고유 쿼리 수, 변환에 실패한 쿼리 수, 변환에 실패한 고유 쿼리 비율을 가져옵니다.

  SELECT
    QueryCount.v AS QueryCount,
    ErrorCount.v as ErrorCount,
    (ErrorCount.v * 100) / QueryCount.v AS FailurePercentage
  FROM
  (
    SELECT
     COUNT(*) AS v
    FROM
      `your_project.your_dataset.TranslationErrors`
    WHERE Severity = "ERROR"
  ) AS ErrorCount,
  (
    SELECT
      COUNT(DISTINCT(QueryHash)) AS v
    FROM
      `your_project.your_dataset.Queries`
  ) AS QueryCount;

다른 프로젝트의 사용자와 데이터 세트 공유

데이터 세트를 검사한 후 프로젝트에 속하지 않은 사용자와 공유하려면 BigQuery Sharing (이전 명칭: Analytics Hub)의 게시자 워크플로를 활용하면 됩니다.

  1. Google Cloud 콘솔에서 BigQuery 페이지로 이동합니다.

    BigQuery로 이동

  2. 데이터 세트를 클릭하여 세부정보를 확인합니다.

  3. 공유 > 등록정보로 게시를 클릭합니다.

  4. 대화상자가 열리면 메시지에 따라 등록정보를 만듭니다.

    이미 데이터 교환이 있는 경우 5단계를 건너뜁니다.

  5. 데이터 교환을 만들고 권한을 설정합니다. 사용자가 이 교환에서 내 등록정보를 볼 수 있도록 하려면 사용자를 구독자 목록에 추가합니다.

  6. 등록정보 세부정보를 입력합니다.

    표시 이름은 이 등록정보의 이름이며 필수 입력란입니다. 다른 입력란은 선택사항입니다.

  7. 게시를 클릭합니다.

    비공개 등록정보가 생성됩니다.

  8. 등록정보에서 작업 추가 작업을 선택합니다.

  9. 공유 링크 복사를 클릭합니다.

    교환 또는 등록정보에 대한 구독 액세스 권한이 있는 사용자와 링크를 공유할 수 있습니다.

문제 해결

이 섹션에서는 데이터 웨어하우스를 BigQuery로 마이그레이션하기 위한 몇 가지 일반적인 문제와 문제 해결 기법을 설명합니다.

dwh-migration-dumper 도구 오류

메타데이터 또는 쿼리 로그 추출 중에 발생한 dwh-migration-dumper 도구 터미널 출력의 오류 및 경고를 해결하려면 메타데이터 생성 문제 해결을 참조하세요.

Hive 마이그레이션 오류

이 섹션에서는 Hive 데이터 웨어하우스에서 BigQuery로 마이그레이션하려고 할 때 발생할 수 있는 일반적인 문제를 설명합니다.

로깅 후크는 hive-server2 로그에 디버그 로그 메시지를 기록합니다. 문제가 발생하면 MigrationAssessmentLoggingHook 문자열이 포함된 로깅 후크 디버그 로그를 검토합니다.

ClassNotFoundException 오류 처리

이 오류는 로깅 후크 JAR 파일을 잘못 배치하여 발생할 수 있습니다. JAR 파일을 Hive 클러스터의 보조(auxlib) 폴더에 추가했는지 확인하세요. 또는 hive.aux.jars.path 속성에서 JAR 파일의 전체 경로를 지정할 수 있습니다(예: file:///HiveMigrationAssessmentQueryLogsHooks_deploy.jar).

구성된 폴더에 하위 폴더가 표시되지 않음

이 문제는 로깅 후크 초기화 중 잘못된 구성이나 문제로 인해 발생할 수 있습니다.

hive-server2 디버그 로그에서 다음 로깅 후크 메시지를 검색합니다.

Unable to initialize logger, logging disabled
Log dir configuration key 'dwhassessment.hook.base-directory' is not set,
logging disabled.
Error while trying to set permission

문제 세부정보를 검토하고 문제를 해결하기 위해 수정해야 하는 사항이 있는지 확인하세요.

폴더에 파일이 표시되지 않음

이 문제는 이벤트 처리 중 또는 파일에 쓰는 중에 발생한 문제로 인해 발생할 수 있습니다.

hive-server2 디버그 로그에서 다음 로깅 후크 메시지를 검색합니다.

Failed to close writer for file
Got exception while processing event
Error writing record for query

문제 세부정보를 검토하고 문제를 해결하기 위해 수정해야 하는 사항이 있는지 확인하세요.

일부 쿼리 이벤트가 누락됨

이 문제는 로깅 후크 스레드 큐 오버플로로 인해 발생할 수 있습니다.

hive-server2 디버그 로그에서 다음 로깅 후크 메시지를 검색합니다.

Writer queue is full. Ignoring event

이러한 메시지가 있으면 dwhassessment.hook.queue.capacity 파라미터를 늘리는 것이 좋습니다.

다음 단계

dwh-migration-dumper 도구에 대한 자세한 내용은 dwh-migration-tools를 참조하세요.

데이터 웨어하우스 마이그레이션의 다음 단계에 대해 자세히 알아볼 수도 있습니다.