Penilaian migrasi

Dengan penilaian migrasi BigQuery, Anda dapat merencanakan dan meninjau migrasi data warehouse yang ada ke BigQuery. Anda dapat menjalankan penilaian migrasi BigQuery untuk membuat laporan guna menilai biaya penyimpanan data di BigQuery, melihat cara BigQuery mengoptimalkan workload yang ada demi menghemat biaya, dan menyiapkan rencana migrasi yang menguraikan waktu dan upaya yang diperlukan untuk menyelesaikan migrasi data warehouse Anda ke BigQuery.

Dokumen ini menjelaskan cara menggunakan penilaian migrasi BigQuery dan berbagai cara untuk meninjau hasil penilaian. Dokumen ini ditujukan bagi pengguna yang sudah memahami konsolGoogle Cloud dan penerjemah SQL batch.

Sebelum memulai

Untuk menyiapkan dan menjalankan penilaian migrasi BigQuery, ikuti langkah-langkah berikut:

  1. Buat bucket Cloud Storage.

  2. Ekstrak metadata dan log kueri dari data warehouse Anda menggunakan alat dwh-migration-dumper.

  3. Upload metadata dan log kueri Anda ke bucket Cloud Storage.

  4. Jalankan penilaian migrasi.

  5. Tinjau laporan Looker Studio.

  6. Opsional: Buat kueri hasil penilaian untuk menemukan informasi penilaian yang terperinci atau spesifik.

Mengekstrak metadata dan log kueri dari data warehouse Anda

Metadata dan log kueri diperlukan untuk menyiapkan penilaian dengan rekomendasi.

Untuk mengekstrak metadata dan log kueri yang diperlukan untuk menjalankan penilaian, pilih data warehouse Anda:

Teradata

Persyaratan

  • Mesin yang terhubung ke data warehouse Teradata sumber Anda (Teradata 15 dan yang lebih baru didukung)
  • A Google Cloud kun dengan bucket Cloud Storage untuk menyimpan data
  • Set data BigQuery kosong untuk menyimpan hasilnya
  • Izin baca pada set data untuk melihat hasilnya
  • Direkomendasikan: Hak akses tingkat administrator ke database sumber saat menggunakan alat ekstraksi untuk mengakses tabel sistem

Persyaratan: Aktifkan logging

Alat dwh-migration-dumper mengekstrak tiga jenis log: log kueri, log utilitas, dan log penggunaan resource. Anda harus mengaktifkan logging untuk jenis log berikut guna melihat insight yang lebih menyeluruh:

Menjalankan alat dwh-migration-dumper

Download alat dwh-migration-dumper.

Download file SHA256SUMS.txt dan jalankan perintah berikut untuk memverifikasi kebenaran zip:

Bash

sha256sum --check SHA256SUMS.txt

Windows PowerShell

(Get-FileHash RELEASE_ZIP_FILENAME).Hash -eq ((Get-Content SHA256SUMS.txt) -Split " ")[0]

Ganti RELEASE_ZIP_FILENAME dengan nama file zip yang didownload dari rilis alat ekstraksi command line dwh-migration-dumper, misalnya, dwh-migration-tools-v1.0.52.zip

Hasil True mengonfirmasi keberhasilan verifikasi checksum.

Hasil False menunjukkan error verifikasi. Pastikan file checksum dan ZIP didownload dari versi rilis yang sama dan ditempatkan di direktori yang sama.

Untuk mengetahui detail tentang cara menyiapkan dan menggunakan alat ekstraksi, lihat Membuat metadata untuk terjemahan dan penilaian.

Gunakan alat ekstraksi untuk mengekstrak log dan metadata dari data warehouse Teradata Anda sebagai dua file ZIP. Jalankan perintah berikut pada mesin yang memiliki akses ke data warehouse sumber untuk membuat file.

Buat file zip metadata:

dwh-migration-dumper \
  --connector teradata \
  --database DATABASES \
  --driver path/terajdbc4.jar \
  --host HOST \
  --assessment \
  --user USER \
  --password PASSWORD

Catatan: Flag --database bersifat opsional untuk konektor teradata. Jika tidak ada, metadata untuk semua database akan diekstrak. Flag ini hanya valid untuk konektor teradata dan tidak dapat digunakan dengan teradata-logs.

Buat file ZIP yang berisi log kueri:

dwh-migration-dumper \
  --connector teradata-logs \
  --driver path/terajdbc4.jar \
  --host HOST \
  --assessment \
  --user USER \
  --password PASSWORD

Catatan: Flag --database tidak digunakan saat mengekstrak log kueri dengan konektor teradata-logs. Log kueri selalu diekstrak untuk semua database.

Ganti kode berikut:

  • PATH: jalur absolut atau relatif ke file JAR driver yang akan digunakan untuk koneksi ini
  • VERSION: versi driver Anda
  • HOST: alamat host
  • USER: nama pengguna yang akan digunakan untuk koneksi database
  • DATABASES: (Opsional) daftar nama database yang dipisahkan koma yang akan diekstrak. Jika tidak diberikan, semua database akan diekstrak.
  • PASSWORD: (Opsional) sandi yang akan digunakan untuk koneksi database. Jika dibiarkan kosong, pengguna akan diminta memasukkan sandi mereka.

Secara default, log kueri diekstrak dari tabel virtual dbc.QryLogV dan dari tabel dbc.DBQLSqlTbl. Jika perlu mengekstrak log kueri dari lokasi alternatif, Anda dapat menentukan nama tabel atau tabel virtual menggunakan flag -Dteradata-logs.query-logs-table dan -Dteradata-logs.sql-logs-table.

Secara default, log utilitas diekstrak dari tabel dbc.DBQLUtilityTbl. Jika perlu mengekstrak log utilitas dari lokasi alternatif, Anda dapat menentukan nama tabel menggunakan flag -Dteradata-logs.utility-logs-table.

Secara default, log penggunaan resource diekstrak dari tabel dbc.ResUsageScpu dan dbc.ResUsageSpma. Jika perlu mengekstrak log penggunaan resource dari lokasi alternatif, Anda dapat menentukan nama tabel menggunakan flag -Dteradata-logs.res-usage-scpu-table dan -Dteradata-logs.res-usage-spma-table.

Contoh:

Bash

dwh-migration-dumper \
  --connector teradata-logs \
  --driver path/terajdbc4.jar \
  --host HOST \
  --assessment \
  --user USER \
  --password PASSWORD \
  -Dteradata-logs.query-logs-table=pdcrdata.QryLogV_hst \
  -Dteradata-logs.sql-logs-table=pdcrdata.DBQLSqlTbl_hst \
  -Dteradata-logs.log-date-column=LogDate \
  -Dteradata-logs.utility-logs-table=pdcrdata.DBQLUtilityTbl_hst \
  -Dteradata-logs.res-usage-scpu-table=pdcrdata.ResUsageScpu_hst \
  -Dteradata-logs.res-usage-spma-table=pdcrdata.ResUsageSpma_hst

Windows PowerShell

dwh-migration-dumper `
  --connector teradata-logs `
  --driver path\terajdbc4.jar `
  --host HOST `
  --assessment `
  --user USER `
  --password PASSWORD `
  "-Dteradata-logs.query-logs-table=pdcrdata.QryLogV_hst" `
  "-Dteradata-logs.sql-logs-table=pdcrdata.DBQLSqlTbl_hst" `
  "-Dteradata-logs.log-date-column=LogDate" `
  "-Dteradata-logs.utility-logs-table=pdcrdata.DBQLUtilityTbl_hst" `
  "-Dteradata-logs.res-usage-scpu-table=pdcrdata.ResUsageScpu_hst" `
  "-Dteradata-logs.res-usage-spma-table=pdcrdata.ResUsageSpma_hst"

Secara default, alat dwh-migration-dumper mengekstrak log kueri sepanjang tujuh hari terakhir. Google merekomendasikan agar Anda menyediakan log kueri minimal dua minggu agar dapat melihat insight yang lebih menyeluruh. Anda dapat menentukan rentang waktu kustom menggunakan flag --query-log-start dan --query-log-end. Contoh:

dwh-migration-dumper \
  --connector teradata-logs \
  --driver path/terajdbc4.jar \
  --host HOST \
  --assessment \
  --user USER \
  --password PASSWORD \
  --query-log-start "2023-01-01 00:00:00" \
  --query-log-end "2023-01-15 00:00:00"

Anda juga dapat membuat beberapa file ZIP yang berisi log kueri yang mencakup periode yang berbeda dan memberikan semuanya untuk penilaian.

Redshift

Persyaratan

  • Mesin yang terhubung ke data warehouse Amazon Redshift sumber Anda
  • A Google Cloud kun dengan bucket Cloud Storage untuk menyimpan data
  • Set data BigQuery kosong untuk menyimpan hasilnya
  • Izin baca pada set data untuk melihat hasilnya
  • Direkomendasikan: Akses pengguna super ke database saat menggunakan alat ekstraksi untuk mengakses tabel sistem

Menjalankan alat dwh-migration-dumper

Download alat ekstraksi command line dwh-migration-dumper.

Download file SHA256SUMS.txt dan jalankan perintah berikut untuk memverifikasi kebenaran zip:

Bash

sha256sum --check SHA256SUMS.txt

Windows PowerShell

(Get-FileHash RELEASE_ZIP_FILENAME).Hash -eq ((Get-Content SHA256SUMS.txt) -Split " ")[0]

Ganti RELEASE_ZIP_FILENAME dengan nama file zip yang didownload dari rilis alat ekstraksi command line dwh-migration-dumper, misalnya, dwh-migration-tools-v1.0.52.zip

Hasil True mengonfirmasi keberhasilan verifikasi checksum.

Hasil False menunjukkan error verifikasi. Pastikan file checksum dan ZIP didownload dari versi rilis yang sama dan ditempatkan di direktori yang sama.

Untuk mengetahui detail cara menggunakan alat dwh-migration-dumper, lihat halaman membuat metadata.

Gunakan alat dwh-migration-dumper untuk mengekstrak log dan metadata dari data warehouse Amazon Redshift sebagai dua file ZIP. Jalankan perintah berikut pada mesin yang memiliki akses ke data warehouse sumber untuk membuat file.

Buat file zip metadata:

dwh-migration-dumper \
  --connector redshift \
  --database DATABASE \
  --driver PATH/redshift-jdbc42-VERSION.jar \
  --host host.region.redshift.amazonaws.com \
  --assessment \
  --user USER \
  --iam-profile IAM_PROFILE_NAME

Buat file ZIP yang berisi log kueri:

dwh-migration-dumper \
  --connector redshift-raw-logs \
  --database DATABASE \
  --driver PATH/redshift-jdbc42-VERSION.jar \
  --host host.region.redshift.amazonaws.com \
  --assessment \
  --user USER \
  --iam-profile IAM_PROFILE_NAME

Ganti kode berikut:

  • DATABASE: nama database yang akan dihubungkan
  • PATH: jalur absolut atau relatif ke file JAR driver yang akan digunakan untuk koneksi ini
  • VERSION: versi driver Anda
  • USER: nama pengguna yang akan digunakan untuk koneksi database
  • IAM_PROFILE_NAME: the Amazon Redshift IAM profile name. Diperlukan untuk autentikasi Amazon Redshift dan untuk akses AWS API. Untuk mendapatkan deskripsi cluster Amazon Redshift, gunakan AWS API.

Secara default, Amazon Redshift menyimpan log kueri sepanjang tiga hingga lima hari.

Secara default, alat dwh-migration-dumper mengekstrak log kueri sepanjang tujuh hari terakhir.

Google merekomendasikan agar Anda menyediakan log kueri minimal sepanjang dua minggu agar dapat melihat insight yang lebih menyeluruh. Anda mungkin perlu menjalankan alat ekstraksi beberapa kali selama dua minggu untuk mendapatkan hasil terbaik. Anda dapat menentukan rentang kustom menggunakan flag --query-log-start dan --query-log-end. Contoh:

dwh-migration-dumper \
  --connector redshift-raw-logs \
  --database DATABASE \
  --driver PATH/redshift-jdbc42-VERSION.jar \
  --host host.region.redshift.amazonaws.com \
  --assessment \
  --user USER \
  --iam-profile IAM_PROFILE_NAME \
  --query-log-start "2023-01-01 00:00:00" \
  --query-log-end "2023-01-02 00:00:00"

Anda juga dapat membuat beberapa file ZIP yang berisi log kueri yang mencakup periode yang berbeda dan memberikan semuanya untuk penilaian.

Redshift Serverless

Persyaratan

  • Mesin yang terhubung ke data warehouse Amazon Redshift Serverless sumber Anda
  • A Google Cloud kun dengan bucket Cloud Storage untuk menyimpan data
  • Set data BigQuery kosong untuk menyimpan hasilnya
  • Izin baca pada set data untuk melihat hasilnya
  • Direkomendasikan: Akses pengguna super ke database saat menggunakan alat ekstraksi untuk mengakses tabel sistem

Menjalankan alat dwh-migration-dumper

Download alat ekstraksi command line dwh-migration-dumper.

Untuk mengetahui detail cara menggunakan alat dwh-migration-dumper, lihat halaman Membuat metadata.

Gunakan alat dwh-migration-dumper untuk mengekstrak log penggunaan dan metadata dari namespace Amazon Redshift Serverless Anda sebagai dua file ZIP. Jalankan perintah berikut di komputer yang memiliki akses ke data warehouse sumber untuk membuat file.

Buat file zip metadata:

dwh-migration-dumper \
  --connector redshift \
  --database DATABASE \
  --driver PATH/redshift-jdbc42-VERSION.jar \
  --host host.region.redshift-serverless.amazonaws.com \
  --assessment \
  --user USER \
  --iam-profile IAM_PROFILE_NAME

Buat file ZIP yang berisi log kueri:

dwh-migration-dumper \
  --connector redshift-serverless-logs \
  --database DATABASE \
  --driver PATH/redshift-jdbc42-VERSION.jar \
  --host host.region.redshift-serverless.amazonaws.com \
  --assessment \
  --user USER \
  --iam-profile IAM_PROFILE_NAME

Ganti kode berikut:

  • DATABASE: nama database yang akan dihubungkan
  • PATH: jalur absolut atau relatif ke file JAR driver yang akan digunakan untuk koneksi ini
  • VERSION: versi driver Anda
  • USER: nama pengguna yang akan digunakan untuk koneksi database
  • IAM_PROFILE_NAME: the Amazon Redshift IAM profile name. Diperlukan untuk autentikasi Amazon Redshift dan untuk akses AWS API. Untuk mendapatkan deskripsi cluster Amazon Redshift, gunakan AWS API.

Amazon Redshift Serverless menyimpan log penggunaan selama tujuh hari. Jika diperlukan rentang yang lebih luas, Google merekomendasikan untuk mengekstrak data beberapa kali selama jangka waktu yang lebih lama.

Snowflake

Persyaratan

Anda harus memenuhi persyaratan berikut untuk mengekstrak metadata dan log kueri dari Snowflake:

  • Mesin yang dapat terhubung ke instance Snowflake Anda.
  • Akun Google Cloud dengan bucket Cloud Storage untuk menyimpan data.
  • Set data BigQuery kosong untuk menyimpan hasilnya. Atau, Anda dapat membuat set data BigQuery saat Anda membuat tugas penilaian menggunakan UI konsol Google Cloud .
  • Pengguna Snowflake dengan akses IMPORTED PRIVILEGES di database Snowflake. Sebaiknya buat pengguna SERVICE dengan autentikasi berbasis pasangan kunci. Cara ini memberikan metode yang aman untuk mengakses platform data Snowflake tanpa perlu membuat token MFA.
    • Untuk membuat pengguna layanan baru, ikuti panduan resmi Snowflake. Anda harus membuat pasangan kunci RSA dan menetapkan kunci publik ke pengguna Snowflake.
    • Pengguna layanan harus memiliki peran ACCOUNTADMIN, atau diberi peran dengan hak istimewa IMPORTED PRIVILEGES pada database Snowflake oleh administrator akun.
    • Selain autentikasi pasangan kunci, Anda dapat menggunakan autentikasi berbasis sandi. Namun, mulai Agustus 2025, Snowflake akan menerapkan MFA pada semua pengguna berbasis sandi. Anda harus menyetujui notifikasi push MFA saat menggunakan alat ekstraksi kami.

Menjalankan alat dwh-migration-dumper

Download alat ekstraksi command line dwh-migration-dumper.

Download file SHA256SUMS.txt dan jalankan perintah berikut untuk memverifikasi kebenaran zip:

Bash

sha256sum --check SHA256SUMS.txt

Windows PowerShell

(Get-FileHash RELEASE_ZIP_FILENAME).Hash -eq ((Get-Content SHA256SUMS.txt) -Split " ")[0]

Ganti RELEASE_ZIP_FILENAME dengan nama file zip yang didownload dari rilis alat ekstraksi command line dwh-migration-dumper, misalnya, dwh-migration-tools-v1.0.52.zip

Hasil True mengonfirmasi keberhasilan verifikasi checksum.

Hasil False menunjukkan error verifikasi. Pastikan file checksum dan ZIP didownload dari versi rilis yang sama dan ditempatkan di direktori yang sama.

Untuk mengetahui detail cara menggunakan alat dwh-migration-dumper, lihat halaman membuat metadata.

Gunakan alat dwh-migration-dumper untuk mengekstrak log dan metadata dari data warehouse Snowflake sebagai dua file ZIP. Jalankan perintah berikut di komputer yang memiliki akses ke data warehouse sumber untuk membuat file.

Buat file zip metadata:

dwh-migration-dumper \
  --connector snowflake \
  --host HOST_NAME \
  --user USER_NAME \
  --role ROLE_NAME \
  --warehouse WAREHOUSE \
  --assessment \
  --private-key-file PRIVATE_KEY_PATH \
  --private-key-password PRIVATE_KEY_PASSWORD

Buat file ZIP yang berisi log kueri:

dwh-migration-dumper \
  --connector snowflake-logs \
  --host HOST_NAME \
  --user USER_NAME \
  --role ROLE_NAME \
  --warehouse WAREHOUSE \
  --query-log-start STARTING_DATE \
  --query-log-end ENDING_DATE \
  --assessment \
  --private-key-file PRIVATE_KEY_PATH \
  --private-key-password PRIVATE_KEY_PASSWORD

Ganti kode berikut:

  • HOST_NAME: nama host instance Snowflake Anda.
  • USER_NAME: nama pengguna yang akan digunakan untuk koneksi database, dengan pengguna harus memiliki izin akses seperti yang dijelaskan di bagian persyaratan.
  • PRIVATE_KEY_PATH: jalur ke kunci pribadi RSA yang digunakan untuk autentikasi.
  • PRIVATE_KEY_PASSWORD: (Opsional) sandi yang digunakan saat membuat kunci pribadi RSA. Hal ini diperlukan hanya jika kunci pribadi dienkripsi.
  • ROLE_NAME: (Opsional) peran pengguna saat menjalankan alat dwh-migration-dumper—misalnya, ACCOUNTADMIN.
  • WAREHOUSE: gudang yang digunakan untuk menjalankan operasi dumping. Jika memiliki beberapa gudang virtual, Anda dapat menentukan gudang mana pun untuk menjalankan kueri ini. Menjalankan kueri ini dengan izin akses yang dijelaskan di bagian persyaratan akan mengekstrak semua artefak gudang di akun ini.
  • STARTING_DATE: (Opsional) digunakan untuk menunjukkan tanggal mulai dalam rentang tanggal log kueri, yang ditulis dalam format YYYY-MM-DD.
  • ENDING_DATE: (Opsional) digunakan untuk menunjukkan tanggal berakhir dalam rentang tanggal log kueri, ditulis dalam format YYYY-MM-DD.

Anda juga dapat membuat beberapa file ZIP yang berisi log kueri yang mencakup periode yang tidak tumpang-tindih dan memberikan semuanya untuk penilaian.

Oracle

Untuk meminta masukan atau dukungan terkait fitur ini, kirim email ke bq-edw-migration-support@google.com.

Persyaratan

Anda harus memenuhi persyaratan berikut untuk mengekstrak metadata dan log kueri dari Oracle:

  • Database Oracle Anda harus versi 11g R1 atau yang lebih baru.
  • Mesin yang dapat terhubung ke instance Oracle Anda.
  • Java 8 atau yang lebih baru.
  • Akun Google Cloud dengan bucket Cloud Storage untuk menyimpan data.
  • Set data BigQuery kosong untuk menyimpan hasilnya. Atau, Anda dapat membuat set data BigQuery saat Anda membuat tugas penilaian menggunakan UI konsol Google Cloud .
  • Pengguna umum Oracle dengan hak istimewa SYSDBA.

Menjalankan alat dwh-migration-dumper

Download alat ekstraksi command line dwh-migration-dumper.

Download file SHA256SUMS.txt dan jalankan perintah berikut untuk memverifikasi kebenaran zip:

sha256sum --check SHA256SUMS.txt

Untuk mengetahui detail cara menggunakan alat dwh-migration-dumper, lihat halaman membuat metadata.

Gunakan alat dwh-migration-dumper untuk mengekstrak metadata dan statistik performa ke file ZIP. Secara default, statistik diekstrak dari AWR Oracle yang memerlukan Oracle Tuning and Diagnostics Pack. Jika data ini tidak tersedia, dwh-migration-dumper akan menggunakan STATSPACK.

Untuk database multitenan, alat dwh-migration-dumper harus dijalankan di penampung root. Menjalankannya di salah satu database yang dapat di-plug akan menyebabkan statistik performa dan metadata tentang database yang dapat di-plug lainnya tidak ada.

Buat file zip metadata:

dwh-migration-dumper \
  --connector oracle-stats \
  --host HOST_NAME \
  --port PORT \
  --oracle-service SERVICE_NAME \
  --assessment \
  --driver JDBC_DRIVER_PATH \
  --user USER_NAME \
  --password

Ganti kode berikut:

  • HOST_NAME: nama host instance Oracle Anda.
  • PORT: nomor port koneksi. Nilai defaultnya adalah 1521.
  • SERVICE_NAME: nama layanan Oracle yang akan digunakan untuk koneksi.
  • JDBC_DRIVER_PATH: jalur absolut atau relatif ke file JAR driver. Anda dapat mendownload file ini dari halaman download driver JDBC Oracle. Anda harus memilih versi driver yang kompatibel dengan versi database Anda.
  • USER_NAME: nama pengguna yang digunakan untuk terhubung ke instance Oracle Anda. Pengguna harus memiliki izin akses seperti yang dijelaskan di bagian persyaratan.

Hadoop / Cloudera

Untuk meminta masukan atau dukungan terkait fitur ini, kirim email ke bq-edw-migration-support@google.com.

Persyaratan

Anda harus memiliki hal berikut untuk mengekstrak metadata dari Cloudera:

  • Komputer yang dapat terhubung ke Cloudera Manager API.
  • Akun Google Cloud dengan bucket Cloud Storage untuk menyimpan data.
  • Set data BigQuery kosong untuk menyimpan hasilnya. Atau, Anda dapat membuat set data BigQuery saat membuat tugas penilaian.

Menjalankan alat dwh-migration-dumper

  1. Download alat ekstraksi command line dwh-migration-dumper.

  2. Download SHA256SUMS.txt file.

  3. Di lingkungan command line Anda, verifikasi kebenaran ZIP:

      sha256sum --check SHA256SUMS.txt
      

    Untuk mengetahui detail tentang cara menggunakan alat dwh-migration-dumper, lihat Membuat metadata untuk terjemahan dan penilaian.

  4. Gunakan alat dwh-migration-dumper untuk mengekstrak metadata dan statistik performa ke file ZIP:

    dwh-migration-dumper \
        --connector cloudera-manager \
        --user USER_NAME \
        --password PASSWORD \
        --url URL_PATH \
        --yarn-application-types "APP_TYPES" \
        --spark-history-service-names "SPARK_HISTORY_SERVICE_NAMES" \
        --pagination-page-size PAGE_SIZE \
        --start-date START_DATE \
        --end-date END_DATE \
        --assessment

    Ganti kode berikut:

    • USER_NAME: nama pengguna yang akan terhubung ke instance Cloudera Manager Anda.
    • PASSWORD: sandi untuk instance Cloudera Manager Anda.
    • URL_PATH: jalur URL ke Cloudera Manager API, misalnya, https://localhost:7183/api/v55/.
    • APP_TYPES (opsional): jenis aplikasi YARN yang dipisahkan koma yang di-dump dari cluster. Nilai defaultnya adalah MAPREDUCE,SPARK,Oozie Launcher.
    • SPARK_HISTORY_SERVICE_NAMES (opsional): daftar nama layanan yang dipisahkan koma untuk Spark History Server Anda, yang digunakan untuk mengkueri log peristiwa Spark melalui Apache Knox untuk ekstraksi metadata aplikasi. Jika tidak diberikan, nilai defaultnya adalah sparkhistory,spark3history.
    • PAGE_SIZE (opsional): jumlah data per respons Cloudera. Nilai defaultnya adalah 1000.
    • START_DATE (opsional): tanggal mulai untuk dump histori Anda dalam format ISO 8601, misalnya 2025-05-29. Nilai defaultnya adalah 90 hari sebelum tanggal saat ini.
    • END_DATE (opsional): tanggal berakhir untuk dump histori Anda dalam format ISO 8601, misalnya 2025-05-30. Nilai defaultnya adalah tanggal saat ini.

Menggunakan Oozie di cluster Cloudera

Jika menggunakan Oozie di cluster Cloudera, Anda dapat mengekspor histori tugas Oozie dengan konektor Oozie. Anda dapat menggunakan Oozie dengan autentikasi Kerberos atau autentikasi dasar.

Untuk autentikasi Kerberos, jalankan perintah berikut:

kinit
dwh-migration-dumper \
    --connector oozie \
    --url URL_PATH \
    --assessment

Ganti kode berikut:

  • URL_PATH (opsional): jalur URL server Oozie. Jika Anda tidak menentukan jalur URL, jalur tersebut akan diambil dari variabel lingkungan OOZIE_URL.

Untuk autentikasi dasar, jalankan perintah berikut:

dwh-migration-dumper \
    --connector oozie \
    --user USER_NAME \
    --password PASSWORD \
    --url URL_PATH \
    --assessment

Ganti kode berikut:

  • USER_NAME: nama pengguna Oozie.
  • PASSWORD: sandi pengguna.
  • URL_PATH (opsional): jalur URL server Oozie. Jika Anda tidak menentukan jalur URL, jalur tersebut akan diambil dari variabel lingkungan OOZIE_URL.

Menggunakan Airflow di cluster Cloudera

Jika menggunakan Airflow di cluster Cloudera, Anda dapat mengekspor histori DAG dengan konektor Airflow:

dwh-migration-dumper \
    --connector airflow \
    --user USER_NAME \
    --password PASSWORD \
    --url URL \
    --driver "DRIVER_PATH" \
    --start-date START_DATE \
    --end-date END_DATE \
    --assessment

Ganti kode berikut:

  • USER_NAME: nama pengguna Airflow
  • PASSWORD: sandi pengguna
  • URL: string JDBC ke database Airflow
  • DRIVER_PATH: jalur ke driver JDBC
  • START_DATE (opsional): tanggal mulai untuk dump histori Anda dalam format ISO 8601
  • END_DATE (opsional): tanggal berakhir untuk dump histori Anda dalam format ISO 8601

Menggunakan Hive di cluster Cloudera

Untuk menggunakan konektor Hive, lihat tab Apache Hive.

Apache Hive

Persyaratan

  • Mesin yang terhubung ke data warehouse Apache Hive sumber Anda (Penilaian migrasi BigQuery mendukung Hive di Tez dan MapReduce, serta mendukung versi Apache Hive antara 2.2 dan 3.1, inklusif)
  • A Google Cloud kun dengan bucket Cloud Storage untuk menyimpan data
  • Set data BigQuery kosong untuk menyimpan hasilnya
  • Izin baca pada set data untuk melihat hasilnya
  • Akses ke data warehouse Apache Hive sumber Anda untuk mengonfigurasi ekstraksi log kueri
  • Statistik tabel, partisi, dan kolom yang terbaru

Penilaian migrasi BigQuery menggunakan statistik tabel, partisi, dan kolom untuk lebih memahami data warehouse Apache Hive Anda dan memberikan insight yang menyeluruh. Jika setelan konfigurasi hive.stats.autogather disetel ke false di gudang data Apache Hive sumber Anda, Google merekomendasikan untuk mengaktifkannya atau memperbarui statistik secara manual sebelum menjalankan alat dwh-migration-dumper.

Menjalankan alat dwh-migration-dumper

Download alat ekstraksi command line dwh-migration-dumper.

Download file SHA256SUMS.txt dan jalankan perintah berikut untuk memverifikasi kebenaran zip:

Bash

sha256sum --check SHA256SUMS.txt

Windows PowerShell

(Get-FileHash RELEASE_ZIP_FILENAME).Hash -eq ((Get-Content SHA256SUMS.txt) -Split " ")[0]

Ganti RELEASE_ZIP_FILENAME dengan nama file zip yang didownload dari rilis alat ekstraksi command line dwh-migration-dumper, misalnya, dwh-migration-tools-v1.0.52.zip

Hasil True mengonfirmasi keberhasilan verifikasi checksum.

Hasil False menunjukkan error verifikasi. Pastikan file checksum dan ZIP didownload dari versi rilis yang sama dan ditempatkan di direktori yang sama.

Untuk mengetahui detail tentang cara menggunakan alat dwh-migration-dumper, lihat Membuat metadata untuk terjemahan dan penilaian.

Gunakan alat dwh-migration-dumper untuk membuat metadata dari data warehouse Hive Anda sebagai file ZIP.

Tanpa Autentikasi

Untuk membuat file ZIP metadata, jalankan perintah berikut di mesin yang memiliki akses ke data warehouse sumber:

dwh-migration-dumper \
  --connector hiveql \
  --database DATABASES \
  --host hive.cluster.host \
  --port 9083 \
  --assessment

Dengan Autentikasi Kerberos

Untuk melakukan autentikasi ke metastore, login sebagai pengguna yang memiliki akses ke metastore Apache Hive dan buat tiket Kerberos. Kemudian, buat file zip metadata dengan perintah berikut:

JAVA_OPTS="-Djavax.security.auth.useSubjectCredsOnly=false" \
  dwh-migration-dumper \
  --connector hiveql \
  --database DATABASES \
  --host hive.cluster.host \
  --port 9083 \
  --hive-kerberos-url PRINCIPAL/HOST \
  -Dhiveql.rpc.protection=hadoop.rpc.protection \
  --assessment

Ganti kode berikut:

  • DATABASES: daftar nama database yang dipisahkan koma yang akan diekstrak. Jika tidak diberikan, semua database akan diekstrak.
  • PRINCIPAL: entity utama kerberos yang tiketnya dikeluarkan
  • HOST: nama host kerberos yang tiketnya dikeluarkan untuk
  • hadoop.rpc.protection: Quality of Protection (QOP) tingkat konfigurasi Simple Authentication and Security Layer (SASL), sama dengan nilai parameter hadoop.rpc.protection di dalam file /etc/hadoop/conf/core-site.xml, dengan salah satu nilai berikut:
    • authentication
    • integrity
    • privacy

Mengekstrak log kueri dengan hook logging hadoop-migration-assessment

Untuk mengekstrak log kueri, ikuti langkah-langkah berikut:

  1. Upload hadoop-migration-assessment hook logging.
  2. Konfigurasi properti hook logging.
  3. Verifikasi hook logging.

Mengupload hook logging hadoop-migration-assessment

  1. Download hook logging ekstraksi log kueri hadoop-migration-assessment yang berisi file JAR hook logging Hive.

  2. Ekstrak file JAR.

    Jika Anda perlu mengaudit alat untuk memastikannya memenuhi persyaratan kepatuhan, tinjau kode sumber dari repositori GitHub hook logging hadoop-migration-assessment, dan kompilasi biner Anda sendiri.

  3. Salin file JAR ke folder library tambahan di semua cluster tempat Anda berencana mengaktifkan logging kueri. Bergantung pada vendor Anda, Anda perlu menemukan folder library tambahan di setelan cluster dan mentransfer file JAR ke folder library tambahan di cluster Hive.

  4. Siapkan properti konfigurasi untuk hook logging hadoop-migration-assessment. Bergantung pada vendor Hadoop Anda, Anda harus menggunakan konsol UI untuk mengedit setelan cluster. Ubah file /etc/hive/conf/hive-site.xml atau terapkan konfigurasi dengan pengelola konfigurasi.

Mengonfigurasi properti

Jika Anda sudah memiliki nilai lain untuk kunci konfigurasi berikut, tambahkan setelan menggunakan koma (,). Untuk menyiapkan hook logging hadoop-migration-assessment, setelan konfigurasi berikut diperlukan:

  • hive.exec.failure.hooks: com.google.cloud.bigquery.dwhassessment.hooks.MigrationAssessmentLoggingHook
  • hive.exec.post.hooks : com.google.cloud.bigquery.dwhassessment.hooks.MigrationAssessmentLoggingHook
  • hive.exec.pre.hooks: com.google.cloud.bigquery.dwhassessment.hooks.MigrationAssessmentLoggingHook
  • hive.aux.jars.path: sertakan jalur ke file JAR hook logging, misalnya file:///HiveMigrationAssessmentQueryLogsHooks_deploy.jar.
  • dwhassessment.hook.base-directory: jalur ke folder output log kueri. Contoh, hdfs://tmp/logs/.
  • Anda juga dapat menyetel konfigurasi opsional berikut:

    • dwhassessment.hook.queue.capacity: kapasitas antrean untuk thread logging peristiwa kueri. Nilai defaultnya adalah 64.
    • dwhassessment.hook.rollover-interval: frekuensi saat penggantian file harus dilakukan. Contoh, 600s. Nilai default-nya adalah 3.600 detik (1 jam).
    • dwhassessment.hook.rollover-eligibility-check-interval: frekuensi pemicuan pemeriksaan kelayakan penggantian file di latar belakang. Contoh, 600s. Nilai default-nya adalah 600 detik (10 menit).

Memverifikasi hook logging

Setelah Anda memulai ulang proses hive-server2, jalankan kueri pengujian dan analisis log debug Anda. Anda dapat melihat pesan berikut:

Logger successfully started, waiting for query events. Log directory is '[dwhassessment.hook.base-directory value]'; rollover interval is '60' minutes;
rollover eligibility check is '10' minutes

Hook logging membuat subfolder berpartisi tanggal di folder yang dikonfigurasi. File Avro dengan peristiwa kueri muncul di folder tersebut setelah interval dwhassessment.hook.rollover-interval atau penghentian proses hive-server2. Anda dapat mencari pesan serupa di log debug untuk melihat status operasi penggantian:

Updated rollover time for logger ID 'my_logger_id' to '2023-12-25T10:15:30'
Performed rollover check for logger ID 'my_logger_id'. Expected rollover time
is '2023-12-25T10:15:30'

Pergantian terjadi pada interval yang ditentukan atau saat hari berubah. Saat tanggal berubah, hook logging juga membuat subfolder baru untuk tanggal tersebut.

Google merekomendasikan agar Anda menyediakan log kueri minimal dua minggu agar dapat melihat insight yang lebih menyeluruh.

Anda juga dapat membuat folder yang berisi log kueri dari berbagai cluster Hive dan memberikan semuanya untuk satu penilaian.

Informatica

Untuk meminta masukan atau dukungan terkait fitur ini, kirim email ke bq-edw-migration-support@google.com.

Persyaratan

  • Akses ke klien Informatica PowerCenter Repository Manager
  • Akun Google Cloud dengan bucket Cloud Storage untuk menyimpan data.
  • Set data BigQuery kosong untuk menyimpan hasilnya. Atau, Anda dapat membuat set data BigQuery saat Anda membuat tugas penilaian menggunakan konsol Google Cloud .

Persyaratan: Mengekspor file objek

Anda dapat menggunakan GUI Informatica PowerCenter Repository Manager untuk mengekspor file objek. Untuk mengetahui informasi, lihat Langkah-Langkah untuk Mengekspor Objek

Atau, Anda juga dapat menjalankan perintah pmrep untuk mengekspor file objek dengan langkah-langkah berikut:

  1. Jalankan perintah pmrep connect untuk terhubung ke repositori:
  pmrep connect -r `REPOSITORY_NAME` -d `DOMAIN_NAME` -n `USERNAME` -x `PASSWORD`

Ganti kode berikut:

  • REPOSITORY_NAME: nama repositori yang ingin Anda hubungkan
  • DOMAIN_NAME: nama domain untuk repositori
  • USERNAME: nama pengguna untuk terhubung ke repositori
  • PASSWORD: sandi nama pengguna
  1. Setelah terhubung ke repositori, gunakan perintah pmrep objectexport untuk mengekspor objek yang diperlukan:
  pmrep objectexport -n `OBJECT_NAME` -o `OBJECT_TYPE` -f `FOLDER_NAME` -u `OUTPUT_FILE_NAME.xml`

Ganti kode berikut:

  • OBJECT_NAME: nama objek tertentu yang akan diekspor
  • OBJECT_TYPE: jenis objek dari objek yang ditentukan
  • FOLDER_NAME: nama folder yang berisi objek yang akan diekspor
  • OUTPUT_FILE_NAME: nama file XML yang akan berisi informasi objek

Mengupload metadata dan log kueri ke Cloud Storage

Setelah mengekstrak metadata dan log kueri dari data warehouse, Anda dapat mengupload file ke bucket Cloud Storage untuk melanjutkan penilaian migrasi.

Teradata

Upload metadata dan satu atau beberapa file ZIP yang berisi log kueri ke bucket Cloud Storage Anda. Untuk mengetahui informasi selengkapnya tentang cara membuat bucket dan mengupload file ke Cloud Storage, lihat Membuat bucket dan Mengupload objek dari sistem file. Batas untuk total ukuran semua file yang tidak dikompresi di dalam file zip metadata adalah 50 GB.

Entri di semua file ZIP yang berisi log kueri dibagi menjadi hal berikut:

  • File histori kueri dengan awalan query_history_.
  • File deret waktu dengan awalan utility_logs_, dbc.ResUsageScpu_, dan dbc.ResUsageSpma_.

Batas total ukuran semua file histori kueri yang tidak dikompresi adalah 5 TB. Batas total ukuran yang tidak dikompresi dari semua file deret waktu adalah 1 TB.

Jika log kueri diarsipkan di database yang berbeda, lihat deskripsi flag -Dteradata-logs.query-logs-table dan -Dteradata-logs.sql-logs-table sebelumnya di bagian ini, yang menjelaskan cara memberikan lokasi alternatif untuk log kueri.

Redshift

Upload metadata dan satu atau beberapa file ZIP yang berisi log kueri ke bucket Cloud Storage Anda. Untuk mengetahui informasi selengkapnya tentang cara membuat bucket dan mengupload file ke Cloud Storage, lihat Membuat bucket dan Mengupload objek dari sistem file. Batas untuk total ukuran semua file yang tidak dikompresi di dalam file zip metadata adalah 50 GB.

Entri di semua file ZIP yang berisi log kueri dibagi menjadi hal berikut:

  • File histori kueri dengan awalan querytext_ dan ddltext_.
  • File deret waktu dengan awalan query_queue_info_, wlm_query_, dan querymetrics_.

Batas total ukuran semua file histori kueri yang tidak dikompresi adalah 5 TB. Batas total ukuran yang tidak dikompresi dari semua file deret waktu adalah 1 TB.

Redshift Serverless

Upload metadata dan satu atau beberapa file ZIP yang berisi log kueri ke bucket Cloud Storage Anda. Untuk mengetahui informasi selengkapnya tentang cara membuat bucket dan mengupload file ke Cloud Storage, lihat Membuat bucket dan Mengupload objek dari sistem file.

Snowflake

Upload metadata dan file ZIP yang berisi log kueri dan histori penggunaan ke bucket Cloud Storage Anda. Saat mengupload file ini ke Cloud Storage, persyaratan berikut harus dipenuhi:

  • Total ukuran semua file yang tidak dikompresi di dalam file zip metadata harus kurang dari 50 GB.
  • File ZIP metadata dan file ZIP yang berisi log kueri harus diupload ke folder Cloud Storage. Jika Anda memiliki beberapa file ZIP yang berisi log kueri yang tidak tumpang-tindih, Anda dapat mengupload semuanya.
  • Anda harus mengupload semua file ke folder Cloud Storage yang sama.
  • Anda harus mengupload semua file ZIP metadata dan log kueri persis seperti yang dihasilkan oleh alat dwh-migration-dumper. Jangan mengekstrak, menggabungkan, atau memodifikasinya dengan cara lain.
  • Total ukuran semua file histori kueri yang tidak dikompresi harus kurang dari 5 TB.

Untuk mengetahui informasi selengkapnya tentang membuat bucket dan mengupload file ke Cloud Storage, lihat Membuat bucket dan Mengupload objek dari sistem file.

Oracle

Untuk meminta masukan atau dukungan terkait fitur ini, kirim email ke bq-edw-migration-support@google.com.

Upload file zip yang berisi metadata dan statistik performa ke bucket Cloud Storage. Secara default, nama file untuk file zip adalah dwh-migration-oracle-stats.zip, tetapi Anda dapat menyesuaikannya dengan menentukannya di flag --output. Batas untuk total ukuran semua file yang tidak dikompresi di dalam file ZIP adalah 50 GB.

Untuk mengetahui informasi selengkapnya tentang membuat bucket dan mengupload file ke Cloud Storage, lihat Membuat bucket dan Mengupload objek dari sistem file.

Hadoop / Cloudera

Untuk meminta masukan atau dukungan terkait fitur ini, kirim email ke bq-edw-migration-support@google.com.

Upload file zip yang berisi metadata dan statistik performa ke bucket Cloud Storage. Secara default, nama file untuk file zip adalah dwh-migration-cloudera-manager-RUN_DATE.zip (misalnya, dwh-migration-cloudera-manager-20250312T145808.zip), tetapi Anda dapat menyesuaikannya dengan tanda --output. Batas untuk total ukuran semua file yang tidak dikompresi di dalam file ZIP adalah 50 GB.

Untuk mengetahui informasi selengkapnya tentang membuat bucket dan mengupload file ke Cloud Storage, lihat Membuat bucket dan Mengupload objek dari sistem file.

Apache Hive

Upload metadata dan folder yang berisi log kueri dari satu atau beberapa cluster Hive ke bucket Cloud Storage. Untuk mengetahui informasi selengkapnya tentang membuat bucket dan mengupload file ke Cloud Storage, lihat Membuat bucket dan Mengupload objek dari sistem file.

Batas untuk total ukuran semua file yang tidak dikompresi di dalam file zip metadata adalah 50 GB.

Anda dapat menggunakan konektor Cloud Storage untuk menyalin log kueri langsung ke folder Cloud Storage. Folder yang berisi subfolder dengan log kueri harus diupload ke folder Cloud Storage yang sama, tempat file ZIP metadata diupload.

Folder log kueri memiliki file histori kueri dengan awalan dwhassessment_. Batas total ukuran semua file histori kueri yang tidak dikompresi adalah 5 TB.

Informatica

Untuk meminta masukan atau dukungan terkait fitur ini, kirim email ke bq-edw-migration-support@google.com.

Upload file zip yang berisi objek repositori XML Informatica Anda ke bucket Cloud Storage. File ZIP ini juga harus menyertakan file compilerworks-metadata.yaml yang berisi:

  product:
    arguments: "ConnectorArguments{connector=informatica, assessment=true}"

Batas untuk total ukuran semua file yang tidak dikompresi di dalam file ZIP adalah 50 GB.

Untuk mengetahui informasi selengkapnya tentang membuat bucket dan mengupload file ke Cloud Storage, lihat Membuat bucket dan Mengupload objek dari sistem file.

Menjalankan penilaian migrasi BigQuery

Ikuti langkah-langkah berikut untuk menjalankan penilaian migrasi BigQuery. Langkah-langkah ini mengasumsikan bahwa Anda telah mengupload file metadata ke dalam bucket Cloud Storage, seperti yang dijelaskan di bagian sebelumnya.

Izin yang diperlukan

Untuk mengaktifkan BigQuery Migration Service, Anda memerlukan izin Identity and Access Management (IAM) berikut:

  • resourcemanager.projects.get
  • resourcemanager.projects.update
  • serviceusage.services.enable
  • serviceusage.services.get

Untuk mengakses dan menggunakan BigQuery Migration Service, Anda memerlukan izin berikut pada project:

  • bigquerymigration.workflows.create
  • bigquerymigration.workflows.get
  • bigquerymigration.workflows.list
  • bigquerymigration.workflows.delete
  • bigquerymigration.subtasks.get
  • bigquerymigration.subtasks.list

Untuk menjalankan BigQuery Migration Service, Anda memerlukan izin tambahan berikut.

  • Izin untuk mengakses bucket Cloud Storage untuk file input dan output:

    • storage.objects.get di bucket Cloud Storage sumber
    • storage.objects.list di bucket Cloud Storage sumber
    • storage.objects.create di bucket Cloud Storage tujuan
    • storage.objects.delete di bucket Cloud Storage tujuan
    • storage.objects.update di bucket Cloud Storage tujuan
    • storage.buckets.get
    • storage.buckets.list
  • Izin untuk membaca dan memperbarui set data BigQuery tempat BigQuery Migration Service menulis hasilnya:

    • bigquery.datasets.update
    • bigquery.datasets.get
    • bigquery.datasets.create
    • bigquery.datasets.delete
    • bigquery.jobs.create
    • bigquery.jobs.delete
    • bigquery.jobs.list
    • bigquery.jobs.update
    • bigquery.tables.create
    • bigquery.tables.get
    • bigquery.tables.getData
    • bigquery.tables.list
    • bigquery.tables.updateData

Untuk membagikan laporan Looker Studio kepada pengguna, Anda harus memberikan peran berikut:

  • roles/bigquery.dataViewer
  • roles/bigquery.jobUser

Contoh berikut menunjukkan cara memberikan peran yang diperlukan kepada pengguna yang ingin Anda ajak berbagi laporan:

gcloud projects add-iam-policy-binding \
  " translate="no">PROJECT \
  --member=user:REPORT_VIEWER_EMAIL \
  --role=roles/bigquery.dataViewer

gcloud projects add-iam-policy-binding \
  PROJECT \
  --member=user:REPORT_VIEWER_EMAIL \
  --role=roles/bigquery.jobUser

Ganti kode berikut:

  • PROJECT: project tempat pengguna berada
  • REPORT_VIEWER_EMAIL: email pengguna yang ingin Anda ajak berbagi laporan

Buat project untuk penilaian

Sebaiknya buat dan siapkan project baru untuk menjalankan penilaian migrasi Anda. Anda dapat menggunakan skrip berikut untuk membuat project Google Cloud baru dengan semua izin dan penetapan peran yang diperlukan untuk menjalankan penilaian:

#!/bin/bash

# --- Configuration ---
# Replace with your desired project ID, the email of the user that runs
# the assessment, and your organization ID.
export PROJECT_ID="PROJECT_ID"
export ASSESSMENT_RUNNER_EMAIL="RUNNER_EMAIL"
export ORGANIZATION_ID="ORGANIZATION_ID"


# --- Project Creation ---
echo "Creating project: $PROJECT_ID"
gcloud projects create $PROJECT_ID --organization=$ORGANIZATION_ID

# Set the new project as the default for subsequent gcloud commands
gcloud config set project $PROJECT_ID

# --- IAM Role Creation ---
echo "Creating custom role 'BQMSrole' in project $PROJECT_ID"
gcloud iam roles create BQMSrole \
  --project=$PROJECT_ID \
  --title=BQMSrole \
  --permissions=bigquerymigration.subtasks.get,bigquerymigration.subtasks.list,bigquerymigration.workflows.create,bigquerymigration.workflows.get,bigquerymigration.workflows.list,bigquerymigration.workflows.delete,resourcemanager.projects.update,resourcemanager.projects.get,serviceusage.services.enable,serviceusage.services.get,storage.objects.get,storage.objects.list,storage.objects.create,storage.objects.delete,storage.objects.update,bigquery.datasets.get,bigquery.datasets.update,bigquery.datasets.create,bigquery.datasets.delete,bigquery.tables.get,bigquery.tables.create,bigquery.tables.updateData,bigquery.tables.getData,bigquery.tables.list,bigquery.jobs.create,bigquery.jobs.update,bigquery.jobs.list,bigquery.jobs.delete,storage.buckets.list,storage.buckets.get

# --- IAM Policy Binding for Assessment Runner ---
echo "Granting IAM roles to the assessment runner: $ASSESSMENT_RUNNER_EMAIL"

# Grant the custom BQMSrole to the assessment runner user
gcloud projects add-iam-policy-binding \
  $PROJECT_ID \
  --member=user:$ASSESSMENT_RUNNER_EMAIL \
  --role=projects/$PROJECT_ID/roles/BQMSrole

# Grant the BigQuery Data Viewer role to the assessment runner user
gcloud projects add-iam-policy-binding \
  $PROJECT_ID \
  --member=user:$ASSESSMENT_RUNNER_EMAIL \
  --role=roles/bigquery.dataViewer

# Grant the BigQuery Job User role to the assessment runner user
gcloud projects add-iam-policy-binding \
  $PROJECT_ID \
  --member=user:$ASSESSMENT_RUNNER_EMAIL \
  --role=roles/bigquery.jobUser

echo "Project $PROJECT_ID created and configured for BigQuery Migration Assessment."
echo "Assessment Runner: $ASSESSMENT_RUNNER_EMAIL"

Ganti kode berikut:

  • PROJECT_ID: nama project ID baru
  • RUNNER_EMAIL: email pengguna yang menjalankan penilaian migrasi
  • ORGANIZATION_ID: ID organisasi. Misalnya, 123456789012

Lokasi yang didukung

Fitur penilaian migrasi BigQuery didukung di semua lokasi BigQuery. Untuk mengetahui daftar lokasi BigQuery, lihat Lokasi yang didukung.

Sebelum memulai

Sebelum menjalankan penilaian, Anda harus mengaktifkan BigQuery Migration API dan membuat set data BigQuery untuk menyimpan hasil penilaian.

Mengaktifkan BigQuery Migration API

Aktifkan BigQuery Migration API sebagai berikut:

  1. Di konsol Google Cloud , buka halaman BigQuery Migration API.

    Buka BigQuery Migration API

  2. Klik Enable.

Membuat set data untuk hasil penilaian

Penilaian migrasi BigQuery menulis hasil penilaian ke tabel di BigQuery. Sebelum memulai, buat set data untuk menyimpan tabel-tabel ini. Saat membagikan laporan Looker Studio, Anda juga harus memberikan izin kepada pengguna untuk membaca set data ini. Untuk mengetahui informasi selengkapnya, lihat Membuat laporan dapat dibaca oleh pengguna.

Menjalankan penilaian migrasi

Konsol

  1. Di konsol Google Cloud , buka halaman BigQuery.

    Buka BigQuery

  2. Di menu navigasi di bagian Migration, klik Services.

  3. Klik Start Assessment.

  4. Isi dialog konfigurasi penilaian.

    1. Untuk Display name, masukkan nama yang dapat berisi huruf, angka, atau garis bawah. Nama ini hanya untuk tujuan tampilan dan tidak harus unik.
    2. Untuk Assessment data source, pilih data warehouse Anda.
    3. Untuk Path to input files, masukkan jalur ke bucket Cloud Storage yang berisi file yang diekstrak.
    4. Untuk memilih cara hasil penilaian Anda disimpan, lakukan salah satu opsi berikut:

      • Biarkan kotak centang Automatically create the new BigQuery dataset tetap dicentang agar set data BigQuery dibuat secara otomatis. Nama set data dibuat secara otomatis.
      • Hapus centang pada kotak Buat set data BigQuery baru secara otomatis, lalu pilih set data BigQuery kosong yang ada menggunakan format projectId.datasetId, atau buat nama set data baru. Pada opsi ini, Anda dapat memilih nama set data BigQuery.

    Opsi 1 - pembuatan set data BigQuery otomatis (default) Dialog konfigurasi penilaian.

    Opsi 2 - pembuatan set data BigQuery secara manual: Dialog konfigurasi penilaian dengan pembuatan set data manual.

  5. Klik Create. Anda dapat melihat status tugas di daftar tugas penilaian.

    Saat penilaian berjalan, Anda dapat memeriksa progres dan perkiraan waktu penyelesaiannya di tooltip ikon status.

    Progres penilaian di tooltip.

  6. Saat penilaian sedang berjalan, Anda dapat mengklik link Lihat laporan di daftar tugas penilaian untuk melihat laporan penilaian dengan data parsial di Looker Studio. Link Lihat laporan mungkin memerlukan waktu beberapa saat untuk muncul saat penilaian sedang berjalan. Laporan akan terbuka di tab baru.

    Laporan diperbarui dengan data baru saat diproses. Muat ulang tab dengan laporan atau klik Lihat laporan lagi untuk melihat laporan yang diperbarui.

  7. Setelah penilaian selesai, klik Lihat laporan untuk melihat laporan penilaian lengkap di Looker Studio. Laporan akan terbuka di tab baru.

API

Panggil metode create dengan alur kerja yang ditentukan.

Kemudian, panggil metode start untuk memulai alur kerja penilaian.

Penilaian ini membuat tabel-tabel dalam set data BigQuery yang telah Anda buat sebelumnya. Anda dapat membuat kueri untuk mengetahui informasi tentang tabel dan kueri yang digunakan di data warehouse yang ada. Untuk informasi tentang file output terjemahan, lihat Penerjemah SQL Batch.

Hasil penilaian gabungan yang dapat dibagikan

Untuk penilaian Amazon Redshift, Teradata, dan Snowflake, selain set data BigQuery yang dibuat sebelumnya, alur kerja akan membuat set data ringan lain dengan nama yang sama, ditambah akhiran _shareableRedactedAggregate. Set data ini berisi data yang sangat diagregasi yang berasal dari set data output, dan tidak berisi informasi identitas pribadi (PII).

Untuk menemukan, memeriksa, dan membagikan set data secara aman kepada pengguna lain, lihat Mengirim kueri ke tabel output penilaian migrasi.

Fitur ini aktif secara default, tetapi Anda dapat menonaktifkannya menggunakan API publik.

Detail penilaian

Untuk melihat halaman detail Penilaian, klik nama tampilan dalam daftar tugas penilaian.

Halaman daftar penilaian.

Halaman detail penilaian berisi tab Konfigurasi, tempat Anda dapat melihat informasi selengkapnya tentang tugas penilaian, dan tab Error, tempat Anda dapat meninjau error apa pun yang terjadi selama pemrosesan penilaian.

Lihat tab Konfigurasi untuk melihat properti penilaian.

Halaman detail penilaian - tab konfigurasi.

Lihat tab Error untuk melihat error yang terjadi selama pemrosesan penilaian.

Halaman detail penilaian - tab error.

Meninjau dan membagikan laporan Looker Studio

Setelah tugas penilaian selesai, Anda dapat membuat dan membagikan laporan Looker Studio tentang hasil.

Meninjau laporan

Klik link Lihat laporan yang tercantum di samping masing-masing tugas penilaian. Laporan Looker Studio akan terbuka di tab baru, dalam mode pratinjau. Anda dapat menggunakan mode pratinjau untuk meninjau isi laporan sebelum membagikannya lebih lanjut.

Laporan ini terlihat mirip dengan screenshot berikut:

Laporan penilaian.

Untuk melihat tabel virtual yang terdapat dalam laporan, pilih data warehouse Anda:

Teradata

Laporan ini adalah narasi tiga bagian yang diawali dengan halaman highlight ringkasan. Halaman tersebut berisi bagian-bagian berikut:

  • Sistem yang ada. Bagian ini adalah snapshot dari sistem dan penggunaan Teradata yang ada, termasuk jumlah database, skema, tabel, dan ukuran total dalam TB. Bagian ini juga mencantumkan skema berdasarkan ukuran dan mengarah ke potensi pemanfaatan resource yang kurang optimal (tabel tanpa penulisan atau beberapa pembacaan).
  • Transformasi status stabil BigQuery (saran). Bagian ini menunjukkan tampilan sistem di BigQuery setelah migrasi. Bagian ini mencakup saran untuk mengoptimalkan workload di BigQuery (dan menghindari pemborosan).
  • Rencana migrasi. Bagian ini memberikan informasi tentang upaya migrasi itu sendiri—misalnya, beralih dari sistem yang ada ke status stabil BigQuery. Bagian ini berisi jumlah kueri yang diterjemahkan secara otomatis dan perkiraan waktu untuk memindahkan setiap tabel ke BigQuery.

Detail setiap bagian meliputi hal-hal berikut:

Sistem yang ada

  • Komputasi & Kueri
    • Pemakaian CPU:
      • Peta panas pemakaian CPU rata-rata per jam (tabel virtual penggunaan resource sistem secara keseluruhan)
      • Kueri berdasarkan jam dan hari dengan pemakaian CPU
      • Kueri menurut jenis (baca/tulis) dengan pemakaian CPU
      • Aplikasi dengan pemakaian CPU
      • Overlay penggunaan CPU per jam dengan performa kueri per jam rata-rata dan performa aplikasi per jam rata-rata
    • Histogram kueri menurut jenis dan durasi kueri
    • Tabel virtual detail aplikasi (aplikasi, pengguna, kueri unik, pelaporan versus perincian ETL)
  • Ringkasan Penyimpanan
    • Database menurut volume, tabel virtual, dan rasio akses
    • Tabel dengan rasio akses berdasarkan pengguna, kueri, penulisan, dan pembuatan tabel sementara
  • Aplikasi: Rasio akses dan alamat IP

Transformasi status stabil BigQuery (saran)

  • Indeks join yang dikonversi ke tampilan terwujud
  • Mengelompokkan dan mempartisi kandidat berdasarkan metadata dan penggunaan
  • Kueri berlatensi rendah yang diidentifikasi sebagai kandidat untuk BigQuery BI Engine
  • Kolom yang dikonfigurasi dengan nilai default yang menggunakan fitur deskripsi kolom untuk menyimpan nilai default
  • Indeks unik di Teradata (untuk mencegah baris dengan kunci non-unik dalam tabel) menggunakan tabel staging dan pernyataan MERGE untuk menyisipkan hanya kumpulan data unik ke dalam tabel target, kemudian menghapus duplikat
  • Kueri dan skema yang tersisa diterjemahkan apa adanya

Rencana migrasi

  • Tabel virtual mendetail dengan kueri yang diterjemahkan secara otomatis
    • Jumlah total kueri dengan kemampuan untuk memfilter menurut pengguna, aplikasi, tabel yang terpengaruh, tabel yang dikueri, dan jenis kueri
    • Bucket kueri dengan pola serupa yang dikelompokkan dan ditampilkan bersama, sehingga pengguna dapat melihat filosofi terjemahan berdasarkan jenis kueri
  • Kueri yang memerlukan intervensi manusia
    • Kueri dengan pelanggaran struktur leksikal BigQuery
    • Fungsi dan prosedur yang ditentukan pengguna
    • Kata kunci yang dicadangkan untuk BigQuery
  • Jadwal tabel berdasarkan operasi tulis dan baca (untuk mengelompokkannya dalam rangka pemindahan)
  • Migrasi data dengan BigQuery Data Transfer Service: Perkiraan waktu untuk bermigrasi menurut tabel

Bagian Sistem yang Ada berisi tabel virtual berikut:

Ringkasan Sistem
Tabel virtual Ringkasan Sistem menyediakan metrik volume tingkat tinggi dari komponen utama dalam sistem yang ada selama jangka waktu tertentu. Linimasa yang dievaluasi bergantung pada log yang dianalisis oleh penilaian migrasi BigQuery. Tabel virtual ini memberi Anda insight singkat tentang pemakaian data warehouse sumber, yang dapat Anda gunakan untuk perencanaan migrasi.
Volume Tabel
Tabel virtual Volume Tabel menyediakan statistik tentang tabel dan database terbesar yang ditemukan oleh penilaian migrasi BigQuery. Karena tabel besar mungkin memerlukan waktu lebih lama untuk diekstrak dari sistem data warehouse sumber, tabel virtual ini dapat membantu dalam perencanaan dan pengurutan migrasi.
Penggunaan Tabel
Tabel virtual Penggunaan Tabel menyediakan statistik tentang tabel mana yang banyak digunakan dalam sistem data warehouse sumber. Tabel yang banyak digunakan dapat membantu Anda memahami tabel mana yang mungkin memiliki banyak dependensi dan memerlukan perencanaan tambahan selama proses migrasi.
Aplikasi
Tabel virtual Penggunaan Aplikasi dan tabel virtual Pola Aplikasi menyediakan statistik tentang aplikasi yang ditemukan selama pemrosesan log. Dengan tabel-tabel virtual ini, pengguna dapat memahami penggunaan aplikasi tertentu dari waktu ke waktu dan dampaknya terhadap penggunaan resource. Selama migrasi, penting untuk memvisualisasikan penyerapan dan pemakaian data untuk mendapatkan pemahaman yang lebih baik tentang dependensi data warehouse, serta menganalisis dampak pemindahan berbagai aplikasi dependen secara bersamaan. Tabel Alamat IP dapat berguna untuk menemukan aplikasi yang tepat menggunakan data warehouse melalui koneksi JDBC.
Kueri
Tabel virtual Kueri memberikan perincian jenis pernyataan SQL yang dijalankan dan statistik penggunaannya. Anda dapat menggunakan histogram Jenis dan Waktu Kueri untuk mengidentifikasi periode penggunaan sistem yang rendah dan waktu optimal untuk mentransfer data. Anda juga dapat menggunakan tabel virtual ini untuk mengidentifikasi kueri yang sering dieksekusi dan pengguna yang memanggil eksekusi tersebut.
Database
Tabel virtual Database menyediakan metrik terkait ukuran, tabel, tabel virtual, dan prosedur yang ditentukan dalam sistem data warehouse sumber. Tabel virtual ini dapat memberikan insight tentang volume objek yang perlu Anda migrasikan.
Pengaitan Database
Tabel virtual Pengaitan Database memberikan tabel virtual tingkat tinggi tentang database dan tabel yang diakses bersama dalam satu kueri. Tabel virtual ini dapat menunjukkan tabel dan database yang sering dirujuk dan apa yang dapat Anda gunakan untuk perencanaan migrasi.

Bagian status stabil BigQuery berisi tabel virtual berikut:

Tabel Tanpa Penggunaan
Tabel virtual tentang Tabel Tanpa Penggunaan menampilkan tabel-tabel yang menurut penilaian migrasi BigQuery tidak memiliki penggunaan apa pun selama periode log yang dianalisis. Kurangnya penggunaan mungkin menunjukkan bahwa Anda tidak perlu mentransfer tabel tersebut ke BigQuery selama migrasi atau bahwa biaya penyimpanan data di BigQuery bisa lebih rendah. Anda harus memvalidasi daftar tabel yang tidak digunakan karena tabel tersebut bisa jadi memiliki penggunaan di luar periode log, misalnya tabel yang hanya digunakan sekali setiap tiga atau enam bulan.
Tabel Tanpa Penulisan
Tabel virtual tentang Tabel Tanpa Penulisan menampilkan tabel-tabel yang menurut penilaian migrasi BigQuery tidak memiliki update apa pun selama periode log yang dianalisis. Kurangnya operasi tulis dapat mengindikasikan di mana Anda dapat menurunkan biaya penyimpanan di BigQuery.
Kueri Berlatensi Rendah
Tabel virtual Kueri Berlatensi Rendah menampilkan distribusi runtime kueri berdasarkan data log yang dianalisis. Jika diagram distribusi durasi kueri menampilkan sejumlah besar kueri dengan runtime < 1 detik, pertimbangkan untuk mengaktifkan BigQuery BI Engine guna mempercepat BI dan workload berlatensi rendah lainnya.
Tampilan Terwujud
Tampilan Terwujud memberikan saran pengoptimalan lebih lanjut untuk meningkatkan performa di BigQuery.
Pengelompokan dan Partisi

Tabel virtual Partisi dan Pengelompokan menampilkan tabel-tabel yang akan mendapatkan manfaat dari partisi, pengelompokan, atau keduanya.

Saran Metadata didapatkan dengan menganalisis skema data warehouse sumber (seperti Partisi dan Kunci Utama dalam tabel sumber) dan menemukan BigQuery terdekat yang setara untuk mencapai karakteristik pengoptimalan yang serupa.

Saran Workload dicapai dengan menganalisis log kueri sumber. Rekomendasi ditentukan dengan menganalisis workload, terutama klausa WHERE atau JOIN dalam log kueri yang dianalisis.

Rekomendasi Pengelompokan

Tabel virtual Partisi menampilkan tabel-tabel yang mungkin memiliki lebih dari 10.000 partisi, berdasarkan definisi batasan partisinya. Tabel-tabel tersebut cenderung menjadi kandidat yang baik untuk pengelompokan BigQuery, yang memungkinkan partisi tabel terperinci.

Batasan Unik

Tabel virtual Batasan Unik menampilkan tabel-tabel SET dan indeks unik yang ditentukan dalam data warehouse sumber. Di BigQuery, sebaiknya gunakan tabel staging dan pernyataan MERGE untuk hanya menyisipkan kumpulan data unik ke dalam tabel target. Gunakan konten tabel virtual ini untuk membantu menentukan tabel mana yang mungkin perlu Anda sesuaikan ETLnya selama migrasi.

Nilai Default / Batasan Pemeriksaan

Tabel virtual ini menunjukkan tabel yang menggunakan batasan pemeriksaan untuk menetapkan nilai kolom default. Di BigQuery, lihat bagian Menentukan nilai kolom default.

Bagian Jalur migrasi laporan berisi tabel virtual berikut:

Terjemahan SQL
Tabel virtual Terjemahan SQL mencantumkan jumlah dan detail kueri yang secara otomatis dikonversi oleh penilaian migrasi BigQuery dan tidak memerlukan intervensi manual. Terjemahan SQL Otomatis biasanya mencapai tingkat terjemahan yang tinggi jika metadata diberikan. Tabel virtual ini bersifat interaktif dan memungkinkan analisis kueri umum serta bagaimana kueri tersebut diterjemahkan.
Upaya Offline
Tabel virtual Upaya Offline merekam area yang memerlukan intervensi manual, termasuk UDF spesifik serta potensi pelanggaran struktur leksikal dan sintaksis untuk tabel atau kolom.
Kata Kunci yang Dicadangkan untuk BigQuery
Tabel virtual Kata Kunci yang Dicadangkan untuk BigQuery menampilkan penggunaan kata kunci yang terdeteksi memiliki arti khusus dalam bahasa GoogleSQL, dan tidak dapat digunakan sebagai ID kecuali jika diapit oleh tanda kutip terbalik (`).
Jadwal Pembaruan Tabel
Tabel virtual Jadwal Pembaruan Tabel menampilkan waktu dan seberapa sering tabel diperbarui untuk membantu Anda merencanakan cara dan waktu memindahkannya.
Migrasi Data ke BigQuery
Tabel virtual Migrasi Data ke BigQuery menguraikan jalur migrasi dengan perkiraan waktu untuk memigrasikan data Anda menggunakan BigQuery Data Transfer Service. Untuk mengetahui informasi selengkapnya, baca Panduan BigQuery Data Transfer Service untuk Teradata.

Bagian Lampiran berisi tabel virtual berikut:

Kepekaan Huruf Besar/Kecil
Tabel virtual Kepekaan Huruf Besar/Kecil menampilkan tabel di data warehouse sumber yang dikonfigurasi untuk melakukan perbandingan yang tidak peka huruf besar/kecil. Secara default, perbandingan string di BigQuery peka huruf besar/kecil. Untuk mengetahui informasi selengkapnya, lihat Kolasi.

Redshift

Sorotan Migrasi
Tabel virtual Sorotan Migrasi memberikan ringkasan eksekutif terkait tiga bagian laporan:
  1. Panel Sistem yang Ada menyediakan informasi tentang jumlah database, skema, tabel, dan ukuran total Redshift System yang ada. Tabel ini juga mencantumkan skema berdasarkan ukuran dan potensi pemanfaatan resource yang kurang optimal. Anda dapat menggunakan informasi ini untuk mengoptimalkan data dengan menghapus, mempartisi, atau mengelompokkan tabel.
  2. Panel Status Stabil BigQuery memberikan informasi tentang tampilan data Anda setelah migrasi di BigQuery, termasuk jumlah kueri yang dapat diterjemahkan secara otomatis menggunakan BigQuery Migration Service. Bagian ini juga menampilkan biaya penyimpanan data di BigQuery berdasarkan tingkat penyerapan data tahunan Anda, beserta saran pengoptimalan untuk tabel, penyediaan, dan ruang.
  3. Panel Jalur Migrasi memberikan informasi tentang upaya migrasi itu sendiri. Untuk setiap tabel, panel ini menampilkan perkiraan waktu migrasi, jumlah baris dalam tabel, dan ukurannya.

Bagian Sistem yang Ada berisi tabel virtual berikut:

Kueri berdasarkan Jenis dan Jadwal
Tabel virtual Kueri berdasarkan Jenis dan Jadwal mengategorikan kueri Anda ke dalam ETL/Tulis dan Pelaporan/Agregasi. Dengan melihat kombinasi kueri dari waktu ke waktu, Anda dapat memahami pola penggunaan yang ada, dan mengidentifikasi ledakan serta potensi penyediaan yang berlebihan yang dapat memengaruhi biaya dan performa.
Antrean Kueri
Tabel virtual Antrean Kueri memberikan detail tambahan tentang muatan sistem, termasuk volume kueri, campuran, dan dampak performa apa pun akibat antrean, seperti resource yang tidak mencukupi.
Kueri dan Penskalaan WLM
Tabel virtual Kueri dan Penskalaan WLM mengidentifikasi penskalaan konkurensi sebagai kompleksitas konfigurasi dan biaya tambahan. Tabel virtual ini menunjukkan cara sistem Redshift merutekan kueri berdasarkan aturan yang Anda tentukan, dan dampak performa akibat antrean, penskalaan konkurensi, dan kueri yang dikeluarkan.
Mengantre dan Menunggu
Tabel virtual Antrean dan Menunggu adalah analisis yang lebih mendalam tentang waktu tunggu dan antrean untuk kueri dari waktu ke waktu.
Kelas dan Performa WLM
Tabel virtual Kelas dan Performa WLM menyediakan cara opsional untuk memetakan aturan Anda ke BigQuery. Namun, sebaiknya izinkan BigQuery merutekan kueri Anda secara otomatis.
Insight volume Tabel & Kueri
Tabel virtual Insight volume Tabel & Kueri mencantumkan daftar kueri berdasarkan ukuran, frekuensi, dan pengguna teratas. Hal ini membantu Anda mengategorikan sumber beban pada sistem dan merencanakan cara memigrasikan workload.
Database dan Skema
Tabel virtual Database dan Skema menyediakan metrik terkait ukuran, tabel, tabel virtual, dan prosedur yang ditentukan dalam sistem data warehouse sumber. Tabel virtual ini memberikan insight tentang volume objek yang perlu dimigrasikan.
Volume Tabel
Tabel virtual Volume Tabel menyediakan statistik tentang tabel dan database terbesar, yang menunjukkan cara mereka diakses. Karena tabel besar mungkin memerlukan waktu lebih lama untuk diekstrak dari sistem data warehouse sumber, tabel virtual ini membantu Anda dalam perencanaan dan pengurutan migrasi.
Penggunaan Tabel
Tabel virtual Penggunaan Tabel menyediakan statistik tentang tabel mana yang banyak digunakan dalam sistem data warehouse sumber. Tabel yang banyak digunakan dapat dimanfaatkan untuk memahami tabel yang mungkin memiliki banyak dependensi dan memperoleh perencanaan tambahan selama proses migrasi.
Importir & Eksportir
Tampilan Pengimpor & Pengekspor memberikan informasi tentang data dan pengguna yang terlibat dalam impor data (menggunakan kueri COPY) dan ekspor data (menggunakan kueri UNLOAD). Tampilan ini membantu mengidentifikasi lapisan penyiapan dan proses terkait penyerapan dan ekspor.
Pemanfaatan Cluster
Tampilan Penggunaan Cluster memberikan informasi umum tentang semua cluster yang tersedia dan menampilkan penggunaan CPU untuk setiap cluster. Tampilan ini dapat membantu Anda memahami cadangan kapasitas sistem.

Bagian status stabil BigQuery berisi tabel virtual berikut:

Pengelompokan & Partisi

Tabel virtual Partisi dan Pengelompokan menampilkan tabel-tabel yang akan mendapatkan manfaat dari partisi, pengelompokan, atau keduanya.

Saran Metadata didapatkan dengan menganalisis skema data warehouse sumber (seperti Kunci Pengurutan dan Kunci Distribusi dalam tabel sumber) dan menemukan BigQuery terdekat yang setara untuk mencapai karakteristik pengoptimalan yang serupa.

Saran Workload dicapai dengan menganalisis log kueri sumber. Rekomendasi ditentukan dengan menganalisis workload, terutama klausa WHERE atau JOIN dalam log kueri yang dianalisis.

Di bagian bawah halaman, ada pernyataan buat tabel yang diterjemahkan dengan semua pengoptimalan yang diberikan. Semua pernyataan DDL yang diterjemahkan juga dapat diekstrak dari set data. Pernyataan DDL yang diterjemahkan disimpan dalam tabel SchemaConversion di kolom CreateTableDDL.

Rekomendasi dalam laporan hanya diberikan untuk tabel yang lebih besar dari 1 GB karena tabel kecil tidak akan mendapatkan manfaat dari pengelompokan dan partisi. Namun, DDL untuk semua tabel (termasuk tabel yang lebih kecil dari 1 GB) tersedia di tabel SchemaConversion.

Tabel Tanpa Penggunaan

Tabel virtual tentang Tabel Tanpa Penggunaan menampilkan tabel yang menurut penilaian migrasi BigQuery tidak memiliki penggunaan apa pun selama periode log yang dianalisis. Kurangnya penggunaan mungkin menunjukkan bahwa Anda tidak perlu mentransfer tabel tersebut ke BigQuery selama migrasi atau bahwa biaya penyimpanan data di BigQuery bisa lebih rendah (ditagih sebagai Penyimpanan jangka panjang). Sebaiknya validasi daftar tabel yang tidak digunakan karena tabel tersebut dapat memiliki penggunaan di luar periode log, seperti tabel yang hanya digunakan sekali setiap tiga atau enam bulan.

Tabel Tanpa Penulisan

Tabel virtual tentang Tabel Tanpa Penulisan menampilkan tabel yang menurut penilaian migrasi BigQuery tidak memiliki update apa pun selama periode log yang dianalisis. Kurangnya operasi tulis dapat mengindikasikan di mana Anda dapat menurunkan biaya penyimpanan di BigQuery (ditagih sebagai Penyimpanan jangka panjang).

BigQuery BI Engine dan Tampilan Terwujud

BigQuery BI Engine dan Tampilan Terwujud memberikan saran pengoptimalan lebih lanjut untuk meningkatkan performa di BigQuery.

Bagian Jalur migrasi berisi tabel virtual berikut:

Terjemahan SQL
Tabel virtual Terjemahan SQL mencantumkan jumlah dan detail kueri yang secara otomatis dikonversi oleh penilaian migrasi BigQuery dan tidak memerlukan intervensi manual. Terjemahan SQL Otomatis biasanya mencapai tingkat terjemahan yang tinggi jika metadata diberikan.
Upaya Offline Terjemahan SQL
Tabel virtual Upaya Offline Terjemahan SQL mencatat area yang memerlukan intervensi manual, termasuk UDF dan kueri tertentu dengan potensi ambiguitas terjemahan.
Dukungan Penambahan Tabel Alter
Tampilan Dukungan Penambahan Tabel Alter menampilkan detail tentang konstruksi SQL Redshift umum yang tidak memiliki padanan langsung di BigQuery.
Dukungan Perintah Salin
Tampilan Dukungan Perintah Salin menampilkan detail tentang konstruksi SQL Redshift umum yang tidak memiliki padanan langsung di BigQuery.
Peringatan SQL
Tampilan Peringatan SQL mencatat area yang berhasil diterjemahkan, tetapi memerlukan peninjauan.
Pelanggaran Struktur & Sintaksis Leksikal
Tampilan Pelanggaran Struktur & Sintaksis Leksikal menampilkan nama kolom, tabel, fungsi, dan prosedur yang melanggar sintaksis BigQuery.
Kata Kunci yang Dicadangkan untuk BigQuery
Tabel virtual Kata Kunci yang Dicadangkan untuk BigQuery menampilkan penggunaan kata kunci yang terdeteksi memiliki arti khusus dalam bahasa GoogleSQL, dan tidak dapat digunakan sebagai ID kecuali jika diapit oleh tanda kutip terbalik (`).
Pengaitan Skema
Tabel virtual Pengaitan Skema memberikan tabel virtual tingkat tinggi tentang database, skema, dan tabel yang diakses bersama dalam satu kueri. Tabel virtual ini dapat menunjukkan tabel, skema, dan database yang sering dirujuk dan apa yang dapat Anda gunakan untuk perencanaan migrasi.
Jadwal Pembaruan Tabel
Tabel virtual Jadwal Pembaruan Tabel menampilkan waktu dan seberapa sering tabel diperbarui untuk membantu Anda merencanakan cara dan waktu memindahkannya.
Skala Tabel
Tabel virtual Skala Tabel mencantumkan tabel Anda dengan kolom terbanyak.
Migrasi Data ke BigQuery
Tabel virtual Migrasi Data ke BigQuery menguraikan jalur migrasi dengan perkiraan waktu untuk memigrasikan data Anda menggunakan BigQuery Migration Service Data Transfer Service. Untuk mengetahui informasi selengkapnya, lihat Panduan BigQuery Data Transfer Service untuk Redshift.
Ringkasan eksekusi penilaian

Ringkasan eksekusi Penilaian berisi kelengkapan laporan, progres penilaian yang sedang berlangsung, dan status file yang diproses dan error.

Kelengkapan laporan menunjukkan persentase data yang berhasil diproses yang direkomendasikan untuk menampilkan insight yang bermakna dalam laporan penilaian. Jika data untuk bagian tertentu dalam laporan tidak ada, informasi ini akan tercantum dalam tabel Modul Penilaian di bagian indikator Kelengkapan Laporan.

Metrik progres menunjukkan persentase data yang telah diproses sejauh ini beserta perkiraan waktu yang tersisa untuk memproses semua data. Setelah pemrosesan selesai, metrik progres tidak ditampilkan.

Ringkasan eksekusi penilaian.

Redshift Serverless

Sorotan Migrasi
Halaman laporan ini menampilkan ringkasan database Serverless Amazon Redshift yang ada, termasuk ukuran dan jumlah tabel. Selain itu, alat ini memberikan perkiraan tingkat tinggi Nilai Kontrak Tahunan (ACV)—biaya komputasi dan penyimpanan di BigQuery. Tabel virtual Sorotan Migrasi memberikan ringkasan eksekutif terkait tiga bagian laporan.

Bagian Sistem yang Ada memiliki tampilan berikut:

Database dan Skema
Memberikan perincian ukuran total penyimpanan dalam GB untuk setiap database, skema, atau tabel.
Database dan Skema Eksternal
Memberikan perincian ukuran total penyimpanan dalam GB untuk setiap database, skema, atau tabel eksternal.
Pemanfaatan Sistem
Memberikan informasi umum tentang penggunaan sistem historis. Tampilan ini menampilkan penggunaan historis RPU (Unit Pemrosesan Amazon Redshift) dan konsumsi penyimpanan harian. Tampilan ini dapat membantu Anda memahami cadangan kapasitas sistem.

Bagian Status Stabil BigQuery memberikan informasi tentang tampilan data Anda setelah migrasi di BigQuery, termasuk jumlah kueri yang dapat diterjemahkan secara otomatis menggunakan BigQuery Migration Service. Bagian ini juga menampilkan biaya penyimpanan data di BigQuery berdasarkan tingkat penyerapan data tahunan Anda, beserta saran pengoptimalan untuk tabel, penyediaan, dan ruang. Bagian Status Stabil memiliki tampilan berikut:

Harga Amazon Redshift Serverless versus BigQuery
Memberikan perbandingan model harga Amazon Redshift Serverless dan BigQuery untuk membantu Anda memahami manfaat dan potensi penghematan biaya setelah Anda bermigrasi ke BigQuery.
Biaya Komputasi BigQuery (TCO)
Memungkinkan Anda memperkirakan biaya komputasi di BigQuery. Ada empat input manual di kalkulator: Edisi BigQuery, Region, Periode komitmen, dan Baseline. Secara default, kalkulator memberikan komitmen dasar yang optimal dan hemat biaya yang dapat Anda ganti secara manual.
Total Biaya Kepemilikan
Memungkinkan Anda memperkirakan Nilai Kontrak Tahunan (ACV)—biaya komputasi dan penyimpanan di BigQuery. Kalkulator ini juga memungkinkan Anda menghitung biaya penyimpanan, yang bervariasi untuk penyimpanan aktif dan penyimpanan jangka panjang, bergantung pada modifikasi tabel selama jangka waktu yang dianalisis. Untuk mengetahui informasi selengkapnya, lihat Harga penyimpanan.

Bagian Lampiran berisi tampilan ini:

Ringkasan Eksekusi Penilaian
Memberikan detail eksekusi penilaian termasuk daftar file yang diproses, error, dan kelengkapan laporan. Anda dapat menggunakan halaman ini untuk menyelidiki data yang tidak ada dalam laporan dan untuk lebih memahami kelengkapan laporan.

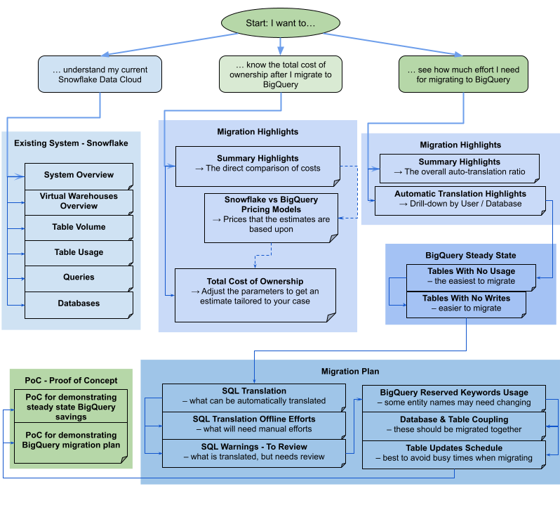
Snowflake

Laporan ini terdiri dari berbagai bagian yang dapat digunakan secara terpisah atau bersama-sama. Diagram berikut mengatur bagian-bagian ini ke dalam tiga sasaran umum pengguna untuk membantu Anda menilai kebutuhan migrasi:

Diagram alur laporan penilaian migrasi untuk Snowflake

Tampilan Sorotan Migrasi

Bagian Sorotan Migrasi berisi tampilan berikut:

Model Harga Snowflake versus BigQuery
Daftar harga dengan berbagai tingkat/edisi. Juga mencakup ilustrasi tentang cara penskalaan otomatis BigQuery dapat membantu menghemat lebih banyak biaya dibandingkan dengan Snowflake.
Total Biaya Kepemilikan
Tabel interaktif, yang memungkinkan pengguna menentukan: Edisi BigQuery, komitmen, komitmen slot dasar, persentase penyimpanan aktif, dan persentase data yang dimuat atau diubah. Membantu memperkirakan biaya untuk casing kustom dengan lebih baik.
Sorotan Terjemahan Otomatis
Rasio terjemahan gabungan, dikelompokkan menurut pengguna atau database, diurutkan secara menaik atau menurun. Juga mencakup pesan error paling umum untuk terjemahan otomatis yang gagal.

Tampilan Sistem yang Ada

Bagian Sistem yang Ada berisi tabel virtual berikut:

Ringkasan Sistem
Tabel virtual Ringkasan Sistem menyediakan metrik volume tingkat tinggi dari komponen utama dalam sistem yang ada selama jangka waktu tertentu. Linimasa yang dievaluasi bergantung pada log yang dianalisis oleh penilaian migrasi BigQuery. Tabel virtual ini memberi Anda insight singkat tentang pemakaian data warehouse sumber, yang dapat Anda gunakan untuk perencanaan migrasi.
Ringkasan Warehouse Virtual
Menampilkan biaya Snowflake menurut warehouse, serta penskalaan ulang berbasis node selama periode tersebut.
Volume Tabel
Tabel virtual Volume Tabel menyediakan statistik tentang tabel dan database terbesar yang ditemukan oleh penilaian migrasi BigQuery. Karena tabel besar mungkin memerlukan waktu lebih lama untuk diekstrak dari sistem data warehouse sumber, tabel virtual ini dapat membantu dalam perencanaan dan pengurutan migrasi.
Penggunaan Tabel
Tabel virtual Penggunaan Tabel menyediakan statistik tentang tabel mana yang banyak digunakan dalam sistem data warehouse sumber. Tabel yang banyak digunakan dapat membantu Anda memahami tabel mana yang mungkin memiliki banyak dependensi dan memerlukan perencanaan tambahan selama proses migrasi.
Kueri
Tabel virtual Kueri memberikan perincian jenis pernyataan SQL yang dijalankan dan statistik penggunaannya. Anda dapat menggunakan histogram Jenis dan Waktu Kueri untuk mengidentifikasi periode penggunaan sistem yang rendah dan waktu optimal untuk mentransfer data. Anda juga dapat menggunakan tampilan ini untuk mengidentifikasi kueri yang sering dieksekusi dan pengguna yang memanggil eksekusi tersebut.
Database
Tabel virtual Database menyediakan metrik terkait ukuran, tabel, tabel virtual, dan prosedur yang ditentukan dalam sistem data warehouse sumber. Tampilan ini memberikan insight tentang volume objek yang perlu Anda migrasikan.

Tampilan status stabil BigQuery

Bagian status stabil BigQuery berisi tabel virtual berikut:

Tabel Tanpa Penggunaan
Tabel virtual tentang Tabel Tanpa Penggunaan menampilkan tabel-tabel yang menurut penilaian migrasi BigQuery tidak memiliki penggunaan apa pun selama periode log yang dianalisis. Hal ini dapat menunjukkan tabel mana yang mungkin tidak perlu ditransfer ke BigQuery selama migrasi atau bahwa biaya penyimpanan data di BigQuery bisa lebih rendah. Anda harus memvalidasi daftar tabel yang tidak digunakan karena tabel tersebut dapat memiliki penggunaan di luar periode log yang dianalisis, seperti tabel yang hanya digunakan sekali per kuartal atau semester.
Tabel Tanpa Penulisan
Tabel virtual tentang Tabel Tanpa Penulisan menampilkan tabel-tabel yang menurut penilaian migrasi BigQuery tidak memiliki update apa pun selama periode log yang dianalisis. Hal ini dapat menunjukkan bahwa biaya penyimpanan data di BigQuery bisa lebih rendah.

Tampilan Rencana Migrasi

Bagian Rencana Migrasi laporan berisi tabel virtual berikut:

Terjemahan SQL
Tabel virtual Terjemahan SQL mencantumkan jumlah dan detail kueri yang secara otomatis dikonversi oleh penilaian migrasi BigQuery dan tidak memerlukan intervensi manual. Terjemahan SQL Otomatis biasanya mencapai tingkat terjemahan yang tinggi jika metadata diberikan. Tabel virtual ini bersifat interaktif dan memungkinkan analisis kueri umum serta bagaimana kueri tersebut diterjemahkan.
Upaya Offline Terjemahan SQL
Tabel virtual Upaya Offline merekam area yang memerlukan intervensi manual, termasuk UDF spesifik serta potensi pelanggaran struktur leksikal dan sintaksis untuk tabel atau kolom.
Peringatan SQL - Untuk Ditinjau
Tampilan Peringatan untuk Ditinjau mencakup area yang sebagian besar diterjemahkan, tetapi memerlukan pemeriksaan oleh petugas peninjau.
Kata Kunci yang Dicadangkan untuk BigQuery
Tabel virtual Kata Kunci yang Dicadangkan untuk BigQuery menampilkan penggunaan kata kunci yang terdeteksi memiliki arti khusus dalam bahasa GoogleSQL, dan tidak dapat digunakan sebagai ID kecuali jika diapit oleh tanda kutip terbalik (`).
Pengaitan Database dan Tabel
Tabel virtual Pengaitan Database memberikan tabel virtual tingkat tinggi tentang database dan tabel yang diakses bersama dalam satu kueri. Tabel virtual ini dapat menunjukkan tabel dan database yang sering dirujuk dan apa yang dapat digunakan untuk perencanaan migrasi.
Jadwal Pembaruan Tabel
Tabel virtual Jadwal Pembaruan Tabel menampilkan waktu dan seberapa sering tabel diperbarui untuk membantu Anda merencanakan cara dan waktu memindahkannya.

Penayangan Bukti Konsep

Bagian PoC (bukti konsep) berisi tabel virtual berikut:

PoC untuk menunjukkan penghematan BigQuery dalam keadaan stabil
Mencakup kueri yang paling sering, kueri yang membaca data paling banyak, kueri paling lambat, dan tabel yang terpengaruh oleh kueri yang disebutkan di atas.
PoC untuk mendemonstrasikan rencana migrasi BigQuery
Menunjukkan cara BigQuery menerjemahkan kueri yang paling kompleks dan tabel yang terpengaruh.

Oracle

Untuk meminta masukan atau dukungan terkait fitur ini, kirim email ke bq-edw-migration-support@google.com.

Sorotan Migrasi

Bagian Sorotan Migrasi berisi tampilan berikut:

  • Sistem yang ada: snapshot sistem dan penggunaan Oracle yang ada, termasuk jumlah database, skema, tabel, dan ukuran total dalam GB. Alat ini juga memberikan ringkasan klasifikasi beban kerja untuk setiap database guna membantu Anda memutuskan apakah BigQuery adalah target migrasi yang tepat.
  • Kompatibilitas: memberikan informasi tentang upaya migrasi itu sendiri. Untuk setiap database yang dianalisis, panel ini menampilkan perkiraan waktu migrasi dan jumlah objek database yang dapat dimigrasikan secara otomatis dengan alat yang disediakan Google.
  • Status stabil BigQuery: berisi informasi tentang tampilan data Anda setelah migrasi di BigQuery, termasuk biaya penyimpanan data Anda di BigQuery berdasarkan rasio penyerapan data tahunan dan estimasi biaya komputasi. Selain itu, alat ini memberikan insight tentang tabel yang kurang dimanfaatkan.

Sistem yang Ada

Bagian Sistem yang Ada berisi tabel virtual berikut:

  • Karakteristik Workload: menjelaskan jenis workload untuk setiap database berdasarkan metrik performa yang dianalisis. Setiap database diklasifikasikan sebagai OLAP, Campuran, atau OLTP. Informasi ini dapat membantu Anda membuat keputusan tentang database mana yang dapat dimigrasikan ke BigQuery.
  • Database dan Skema: memberikan perincian ukuran penyimpanan total dalam GB untuk setiap database, skema, atau tabel. Selain itu, Anda dapat menggunakan tampilan ini untuk mengidentifikasi tampilan terwujud dan tabel eksternal.
  • Fitur dan Link Database: menampilkan daftar fitur Oracle yang digunakan dalam database Anda, beserta fitur atau layanan BigQuery yang setara yang dapat digunakan setelah migrasi. Selain itu, Anda dapat menjelajahi Link Database untuk lebih memahami koneksi antar-database.
  • Koneksi Database: memberikan insight tentang sesi database yang dimulai oleh pengguna atau aplikasi. Menganalisis data ini dapat membantu Anda mengidentifikasi aplikasi eksternal yang mungkin memerlukan upaya tambahan selama migrasi.
  • Jenis Kueri: memberikan perincian jenis pernyataan SQL yang dijalankan dan statistik penggunaannya. Anda dapat menggunakan histogram per jam Eksekusi Kueri atau Waktu CPU Kueri untuk mengidentifikasi periode penggunaan sistem yang rendah dan waktu optimal untuk mentransfer data.
  • Kode Sumber PL/SQL: memberikan insight tentang objek PL/SQL, seperti fungsi atau prosedur, dan ukurannya untuk setiap database dan skema. Selain itu, histogram eksekusi per jam dapat digunakan untuk mengidentifikasi jam sibuk dengan sebagian besar eksekusi PL/SQL.
  • Penggunaan Sistem: memberikan informasi umum tentang penggunaan sistem historis. Tampilan ini menampilkan penggunaan CPU per jam dan konsumsi penyimpanan harian. Tampilan ini dapat membantu memahami cadangan kapasitas sistem.

Status Stabil BigQuery

Bagian Status Stabil BigQuery berisi tampilan berikut:

  • Harga Exadata versus BigQuery: memberikan perbandingan umum model harga Exadata dan BigQuery untuk membantu Anda memahami manfaat dan potensi penghematan biaya setelah migrasi ke BigQuery.
  • Baca/Tulis Database BigQuery: memberikan insight tentang operasi disk fisik database. Menganalisis data ini dapat membantu Anda menemukan waktu terbaik untuk melakukan migrasi data dari Oracle ke BigQuery.
  • Biaya Komputasi BigQuery: memungkinkan Anda memperkirakan biaya komputasi di BigQuery. Ada empat input manual dalam kalkulator: Edisi BigQuery, Region, Periode komitmen, dan Dasar. Secara default, kalkulator memberikan komitmen dasar yang optimal dan hemat biaya yang dapat Anda ganti secara manual. Nilai Jam Slot Penskalaan Otomatis Tahunan memberikan jumlah jam slot yang digunakan di luar komitmen. Nilai ini dihitung menggunakan pemanfaatan sistem. Penjelasan visual tentang hubungan antara dasar, penskalaan otomatis, dan pemanfaatan disediakan di bagian akhir halaman. Setiap estimasi menunjukkan kemungkinan jumlah dan rentang estimasi.
  • Total Biaya Kepemilikan (TCO): memungkinkan Anda memperkirakan Nilai Kontrak Tahunan (ACV) - biaya komputasi dan penyimpanan di BigQuery. Kalkulator ini juga memungkinkan Anda menghitung biaya penyimpanan. Kalkulator ini juga memungkinkan Anda menghitung biaya penyimpanan, yang bervariasi untuk penyimpanan aktif dan penyimpanan jangka panjang, bergantung pada modifikasi tabel selama jangka waktu yang dianalisis. Untuk mengetahui informasi selengkapnya tentang harga penyimpanan, lihat Harga penyimpanan.
  • Tabel yang Kurang Dimanfaatkan: memberikan informasi tentang tabel hanya baca dan yang tidak digunakan berdasarkan metrik penggunaan dari periode waktu yang dianalisis. Kurangnya penggunaan mungkin menunjukkan bahwa Anda tidak perlu mentransfer tabel ke BigQuery selama migrasi atau bahwa biaya penyimpanan data di BigQuery bisa lebih rendah (ditagih sebagai penyimpanan jangka panjang). Sebaiknya validasi daftar tabel yang tidak digunakan jika tabel tersebut memiliki penggunaan di luar periode waktu yang dianalisis.

Petunjuk Migrasi

Bagian Petunjuk Migrasi berisi tabel virtual berikut:

  • Kompatibilitas Objek Database: memberikan ringkasan kompatibilitas objek database dengan BigQuery, termasuk jumlah objek yang dapat dimigrasikan secara otomatis dengan alat yang disediakan Google atau memerlukan tindakan manual. Informasi ini ditampilkan untuk setiap database, skema, dan jenis objek database.
  • Upaya Migrasi Objek Database: menampilkan perkiraan upaya migrasi dalam jam untuk setiap database, skema, atau jenis objek database. Selain itu, bagian ini menampilkan persentase objek kecil, sedang, dan besar berdasarkan upaya migrasi.
  • Upaya Migrasi Skema Database: memberikan daftar semua jenis objek database yang terdeteksi, jumlahnya, kompatibilitas dengan BigQuery, dan perkiraan upaya migrasi dalam jam.
  • Detail Upaya Migrasi Skema Database: memberikan insight yang lebih mendalam tentang upaya migrasi skema database, termasuk informasi untuk setiap objek tunggal.

Penayangan Bukti Konsep

Bagian Tampilan Bukti Konsep berisi tampilan berikut:

  • Migrasi bukti konsep: menampilkan daftar database yang disarankan dengan upaya migrasi terendah yang merupakan kandidat yang baik untuk migrasi awal. Selain itu, laporan ini menampilkan kueri teratas yang dapat membantu menunjukkan penghematan waktu dan biaya, serta nilai BigQuery menggunakan bukti konsep.

Lampiran

Bagian Lampiran berisi tabel virtual berikut:

  • Ringkasan Eksekusi Penilaian: memberikan detail eksekusi penilaian, termasuk daftar file yang diproses, error, dan kelengkapan laporan. Anda dapat menggunakan halaman ini untuk menyelidiki data yang tidak ada dalam laporan dan lebih memahami kelengkapan laporan secara keseluruhan.

Apache Hive

Laporan yang terdiri dari narasi tiga bagian ini diawali dengan halaman highlight ringkasan yang mencakup bagian berikut:

  • Sistem yang Ada - Apache Hive. Bagian ini terdiri dari snapshot sistem dan penggunaan Apache Hive yang ada, termasuk jumlah database, tabel, ukuran totalnya dalam GB, dan jumlah log kueri yang diproses. Bagian ini juga mencantumkan database berdasarkan ukuran dan menunjukkan potensi pemanfaatan resource yang kurang optimal (tabel tanpa penulisan atau beberapa pembacaan) dan penyediaan. Detail bagian ini mencakup hal-hal berikut:

    • Komputasi dan kueri
      • Pemakaian CPU:
        • Kueri berdasarkan jam dan hari dengan pemakaian CPU
        • Kueri menurut jenis (baca/tulis)
        • Antrean dan aplikasi
        • Overlay penggunaan CPU per jam dengan performa kueri per jam rata-rata dan performa aplikasi per jam rata-rata
      • Histogram kueri menurut jenis dan durasi kueri
      • Halaman mengantre dan menunggu
      • Tampilan detail antrean (antrean, pengguna, kueri unik, pelaporan versus perincian ETL, menurut metrik)
    • Ringkasan penyimpanan
      • Database menurut volume, tabel virtual, dan rasio akses
      • Tabel dengan rasio akses berdasarkan pengguna, kueri, penulisan, dan pembuatan tabel sementara
    • Antrean dan aplikasi: Rasio akses dan alamat IP klien
  • Status Stabil BigQuery. Bagian ini menunjukkan tampilan sistem di BigQuery setelah migrasi. Bagian ini mencakup saran untuk mengoptimalkan workload di BigQuery (dan menghindari pemborosan). Detail bagian ini meliputi hal-hal berikut:

    • Tabel yang diidentifikasi sebagai kandidat untuk tampilan terwujud.
    • Mengelompokkan dan mempartisi kandidat berdasarkan metadata dan penggunaan.
    • Kueri berlatensi rendah yang diidentifikasi sebagai kandidat untuk BigQuery BI Engine.
    • Tabel tanpa penggunaan baca atau tulis.
    • Tabel berpartisi dengan kemiringan data.
  • Rencana Migrasi. Bagian ini memberikan informasi tentang upaya migrasi itu sendiri. Misalnya, beralih dari sistem yang ada ke status stabil BigQuery. Bagian ini berisi target penyimpanan yang diidentifikasi untuk setiap tabel, tabel yang diidentifikasi sebagai penting untuk migrasi, dan jumlah kueri yang diterjemahkan secara otomatis. Detail bagian ini meliputi hal-hal berikut:

    • Tabel virtual mendetail dengan kueri yang diterjemahkan secara otomatis
      • Jumlah total kueri dengan kemampuan untuk memfilter menurut pengguna, aplikasi, tabel yang terpengaruh, tabel yang dikueri, dan jenis kueri.
      • Bucket kueri dengan pola serupa dikelompokkan, sehingga pengguna dapat melihat filosofi terjemahan berdasarkan jenis kueri.
    • Kueri yang memerlukan intervensi manusia
      • Kueri dengan pelanggaran struktur leksikal BigQuery
      • Fungsi dan prosedur yang ditentukan pengguna
      • Kata kunci yang dicadangkan untuk BigQuery
    • Kueri yang memerlukan peninjauan
    • Jadwal tabel berdasarkan operasi tulis dan baca (untuk mengelompokkannya dalam rangka pemindahan)
    • Target penyimpanan yang diidentifikasi untuk tabel eksternal dan terkelola

Bagian Sistem yang Ada - Hive berisi tampilan berikut:

Ringkasan Sistem
Tampilan ini menyediakan metrik volume tingkat tinggi dari komponen utama dalam sistem yang ada selama jangka waktu tertentu. Linimasa yang dievaluasi bergantung pada log yang dianalisis oleh penilaian migrasi BigQuery. Tabel virtual ini memberi Anda insight singkat tentang pemakaian data warehouse sumber, yang dapat Anda gunakan untuk perencanaan migrasi.
Volume Tabel
Tampilan ini memberikan statistik tentang tabel dan database terbesar yang ditemukan oleh penilaian migrasi BigQuery. Karena tabel besar mungkin memerlukan waktu lebih lama untuk diekstrak dari sistem data warehouse sumber, tabel virtual ini dapat membantu dalam perencanaan dan pengurutan migrasi.
Penggunaan Tabel
Tabel virtual ini menyediakan statistik tentang tabel mana yang banyak digunakan dalam sistem data warehouse sumber. Tabel yang banyak digunakan dapat membantu Anda memahami tabel mana yang mungkin memiliki banyak dependensi dan memerlukan perencanaan tambahan selama proses migrasi.
Penggunaan Antrean
Tampilan ini memberikan statistik tentang penggunaan antrean YARN yang ditemukan selama pemrosesan log. Dengan tampilan ini, pengguna dapat memahami penggunaan antrean dan aplikasi tertentu dari waktu ke waktu serta dampaknya terhadap penggunaan resource. Tampilan ini juga membantu mengidentifikasi dan memprioritaskan beban kerja untuk migrasi. Selama migrasi, penting untuk memvisualisasikan penyerapan dan pemakaian data untuk mendapatkan pemahaman yang lebih baik tentang dependensi data warehouse, serta menganalisis dampak pemindahan berbagai aplikasi dependen secara bersamaan. Tabel alamat IP dapat berguna untuk menemukan aplikasi yang tepat menggunakan data warehouse melalui koneksi JDBC.
Metrik Antrean
Tampilan ini memberikan perincian berbagai metrik pada antrean YARN yang ditemukan selama pemrosesan log. Tampilan ini memungkinkan pengguna memahami pola penggunaan dalam antrean tertentu dan dampaknya terhadap migrasi. Anda juga dapat menggunakan tampilan ini untuk mengidentifikasi koneksi antara tabel yang diakses dalam kueri dan antrean tempat kueri dijalankan.
Mengantre dan Menunggu
Tabel virtual ini memberikan insight tentang waktu antrean kueri di data warehouse sumber. Waktu antrean menunjukkan penurunan performa karena kurangnya penyediaan, dan penyediaan tambahan memerlukan peningkatan biaya hardware dan pemeliharaan.
Kueri
Tampilan ini memberikan perincian jenis pernyataan SQL yang dijalankan dan statistik penggunaannya. Anda dapat menggunakan histogram Jenis dan Waktu Kueri untuk mengidentifikasi periode penggunaan sistem yang rendah dan waktu optimal untuk mentransfer data. Anda juga dapat menggunakan tampilan ini untuk mengidentifikasi mesin eksekusi Hive yang paling banyak digunakan dan kueri yang sering dieksekusi beserta detail pengguna.
Database
Tabel virtual ini menyediakan metrik terkait ukuran, tabel, tabel virtual, dan prosedur yang ditentukan dalam sistem data warehouse sumber. Tabel virtual ini dapat memberikan insight tentang volume objek yang perlu Anda migrasikan.
Pengaitan Database & Tabel
Tabel virtual ini memberikan tabel virtual tingkat tinggi tentang database dan tabel yang diakses bersama dalam satu kueri. Tabel virtual ini dapat menunjukkan tabel dan database yang sering dirujuk dan apa yang dapat Anda gunakan untuk perencanaan migrasi.

Bagian Status Stabil BigQuery berisi tampilan berikut:

Tabel Tanpa Penggunaan
Tabel virtual tentang Tabel Tanpa Penggunaan menampilkan tabel-tabel yang menurut penilaian migrasi BigQuery tidak memiliki penggunaan apa pun selama periode log yang dianalisis. Kurangnya penggunaan mungkin menunjukkan bahwa Anda tidak perlu mentransfer tabel tersebut ke BigQuery selama migrasi atau bahwa biaya penyimpanan data di BigQuery bisa lebih rendah. Anda harus memvalidasi daftar tabel yang tidak digunakan karena tabel tersebut bisa jadi memiliki penggunaan di luar periode log, misalnya tabel yang hanya digunakan sekali setiap tiga atau enam bulan.
Tabel Tanpa Penulisan
Tabel virtual tentang Tabel Tanpa Penulisan menampilkan tabel-tabel yang menurut penilaian migrasi BigQuery tidak memiliki update apa pun selama periode log yang dianalisis. Kurangnya operasi tulis dapat mengindikasikan di mana Anda dapat menurunkan biaya penyimpanan di BigQuery.
Rekomendasi Pengelompokan dan Partisi

Tampilan ini menampilkan tabel yang akan mendapatkan manfaat dari partisi, pengelompokan, atau keduanya.

Saran Metadata didapatkan dengan menganalisis skema data warehouse sumber (seperti Partisi dan Kunci Utama dalam tabel sumber) dan menemukan BigQuery terdekat yang setara untuk mencapai karakteristik pengoptimalan yang serupa.

Saran Workload dicapai dengan menganalisis log kueri sumber. Rekomendasi ditentukan dengan menganalisis workload, terutama klausa WHERE atau JOIN dalam log kueri yang dianalisis.

Partisi dikonversi menjadi Cluster

Tampilan ini menampilkan tabel yang memiliki lebih dari 10.000 partisi, berdasarkan definisi batasan partisinya. Tabel-tabel tersebut cenderung menjadi kandidat yang baik untuk pengelompokan BigQuery, yang memungkinkan partisi tabel terperinci.

Partisi miring

Tampilan Partisi Miring menampilkan tabel yang didasarkan pada analisis metadata dan memiliki kemiringan data pada satu atau beberapa partisi. Tabel-tabel ini merupakan kandidat yang baik untuk perubahan skema, karena kueri pada partisi yang miring mungkin tidak berperforma baik.

BI Engine dan Tampilan Terwujud

Tabel virtual Kueri Berlatensi Rendah dan Tampilan Terwujud menampilkan distribusi runtime kueri berdasarkan data log yang dianalisis dan saran pengoptimalan lebih lanjut untuk meningkatkan performa di BigQuery. Jika diagram distribusi durasi kueri menampilkan sejumlah besar kueri dengan runtime kurang dari 1 detik, pertimbangkan untuk mengaktifkan BI Engine guna mempercepat BI dan workload berlatensi rendah lainnya.

Bagian Rencana Migrasi laporan berisi tabel virtual berikut:

Terjemahan SQL
Tabel virtual Terjemahan SQL mencantumkan jumlah dan detail kueri yang secara otomatis dikonversi oleh penilaian migrasi BigQuery dan tidak memerlukan intervensi manual. Terjemahan SQL Otomatis biasanya mencapai tingkat terjemahan yang tinggi jika metadata diberikan. Tabel virtual ini bersifat interaktif dan memungkinkan analisis kueri umum serta bagaimana kueri tersebut diterjemahkan.
Upaya Offline Terjemahan SQL
Tabel virtual Upaya Offline merekam area yang memerlukan intervensi manual, termasuk UDF spesifik serta potensi pelanggaran struktur leksikal dan sintaksis untuk tabel atau kolom.
Peringatan SQL
Tampilan Peringatan SQL mencatat area yang berhasil diterjemahkan, tetapi memerlukan peninjauan.
Kata Kunci yang Dicadangkan untuk BigQuery
Tabel virtual Kata Kunci yang Dicadangkan untuk BigQuery menampilkan penggunaan kata kunci yang terdeteksi memiliki arti khusus dalam bahasa GoogleSQL. Kata kunci ini tidak dapat digunakan sebagai ID kecuali jika diapit oleh karakter tanda kutip terbalik (`).
Jadwal Pembaruan Tabel
Tabel virtual Jadwal Pembaruan Tabel menampilkan waktu dan seberapa sering tabel diperbarui untuk membantu Anda merencanakan cara dan waktu memindahkannya.
Tabel Eksternal BigLake
Tampilan Tabel Eksternal BigLake menguraikan tabel yang diidentifikasi sebagai target migrasi ke BigLake, bukan BigQuery.

Bagian Lampiran laporan berisi tabel virtual berikut:

Analisis Upaya Offline Terjemahan SQL yang Mendetail
Tampilan Analisis Upaya Offline Mendetail memberikan insight tambahan tentang area SQL yang memerlukan intervensi manual.
Analisis Peringatan SQL Terperinci
Tampilan Analisis Peringatan Mendetail memberikan insight tambahan tentang area SQL yang berhasil diterjemahkan, tetapi memerlukan peninjauan.

Bagikan laporannya

Laporan Looker Studio adalah dasbor frontend untuk penilaian migrasi. Hal ini bergantung pada izin akses set data pokok. Untuk membagikan laporan, penerima harus memiliki akses ke laporan Looker Studio itu sendiri dan set data BigQuery yang berisi hasil penilaian.

Saat membuka laporan dari konsol Google Cloud , Anda akan melihat laporan dalam mode pratinjau. Untuk membuat dan membagikan laporan kepada pengguna lain, lakukan langkah-langkah berikut:

  1. Klik Edit and share. Looker Studio akan meminta Anda untuk melampirkan konektor Looker Studio yang baru dibuat ke laporan baru.
  2. Klik Add to report. Laporan menerima ID laporan individual, yang dapat Anda gunakan untuk mengakses laporan.
  3. Untuk membagikan laporan Looker Studio kepada pengguna lain, ikuti langkah-langkah yang diberikan dalam artikel Membagikan laporan kepada audiens dan editor.
  4. Beri pengguna izin untuk melihat set data BigQuery yang digunakan untuk menjalankan tugas penilaian. Untuk mengetahui informasi selengkapnya, lihat Memberikan akses ke set data.

Membuat kueri tabel output penilaian migrasi

Meskipun laporan Looker Studio adalah cara paling mudah untuk melihat hasil penilaian, Anda juga dapat melihat dan mengkueri data pokok dalam set data BigQuery.

Contoh kueri

Contoh berikut mendapatkan jumlah total kueri unik, jumlah kueri yang gagal diterjemahkan, dan persentase kueri unik yang gagal diterjemahkan.

  SELECT
    QueryCount.v AS QueryCount,
    ErrorCount.v as ErrorCount,
    (ErrorCount.v * 100) / QueryCount.v AS FailurePercentage
  FROM
  (
    SELECT
     COUNT(*) AS v
    FROM
      `your_project.your_dataset.TranslationErrors`
    WHERE Severity = "ERROR"
  ) AS ErrorCount,
  (
    SELECT
      COUNT(DISTINCT(QueryHash)) AS v
    FROM
      `your_project.your_dataset.Queries`
  ) AS QueryCount;

Membagikan set data Anda kepada pengguna di project lain

Setelah memeriksa set data, jika Anda ingin membagikannya kepada pengguna yang tidak ada di project Anda, Anda dapat melakukannya dengan menggunakan alur kerja penayang untuk berbagi BigQuery (sebelumnya Analytics Hub).

  1. Di konsol Google Cloud , buka halaman BigQuery.

    Buka BigQuery

  2. Klik set data untuk melihat detailnya.

  3. Klik Berbagi > Publikasikan sebagai listingan.

  4. Dalam dialog yang terbuka, buat listingan seperti yang diminta.

    Jika Anda sudah memiliki pertukaran data, lewati langkah 5.

  5. Buat pertukaran data dan tetapkan izin. Untuk mengizinkan pengguna melihat listingan Anda di bursa ini, tambahkan pengguna tersebut ke daftar Pelanggan.

  6. Masukkan detail listingan.

    Nama tampilan adalah nama listingan ini dan wajib diisi; kolom lainnya bersifat opsional.

  7. Klik Publikasikan.

    Listingan pribadi dibuat.

  8. Untuk listingan Anda, pilih Tindakan lainnya di bagian Tindakan.

  9. Klik Salin link berbagi.

    Anda dapat membagikan link kepada pengguna yang memiliki akses langganan ke bursa atau listingan Anda.

Pemecahan masalah

Bagian ini menjelaskan beberapa masalah umum dan teknik pemecahan masalah untuk memigrasikan data warehouse Anda ke BigQuery.

Error alat dwh-migration-dumper

Untuk memecahkan masalah error dan peringatan dalam output terminal alat dwh-migration-dumper yang terjadi selama ekstraksi metadata atau log kueri, lihat pemecahan masalah pembuatan metadata.

Error migrasi Hive

Bagian ini menjelaskan masalah umum yang mungkin Anda alami saat berencana memigrasikan data warehouse dari Hive ke BigQuery.

Hook logging menulis pesan log debug di log hive-server2 Anda. Jika Anda mengalami masalah, tinjau log debug hook logging, yang berisi string MigrationAssessmentLoggingHook.

Menangani error ClassNotFoundException

Error ini mungkin disebabkan oleh salah penempatan file JAR hook logging. Pastikan Anda telah menambahkan file JAR ke folder auxlib di cluster Hive. Atau, Anda dapat menentukan jalur lengkap ke file JAR dalam properti hive.aux.jars.path, misalnya, file:///HiveMigrationAssessmentQueryLogsHooks_deploy.jar.

Subfolder tidak muncul di folder yang dikonfigurasi

Masalah ini mungkin disebabkan oleh kesalahan konfigurasi atau masalah selama inisialisasi hook logging.

Telusuri pesan hook logging hive-server2debug log Anda berikut:

Unable to initialize logger, logging disabled
Log dir configuration key 'dwhassessment.hook.base-directory' is not set,
logging disabled.
Error while trying to set permission

Tinjau detail masalah dan lihat apakah ada hal yang perlu diperbaiki untuk mengatasi masalah tersebut.

File tidak muncul di folder

Masalah ini mungkin disebabkan oleh masalah yang terjadi selama pemrosesan peristiwa atau saat menulis ke file.

Telusuri pesan hook logging berikut di log debug hive-server2:

Failed to close writer for file
Got exception while processing event
Error writing record for query

Tinjau detail masalah dan lihat apakah ada hal yang perlu diperbaiki untuk mengatasi masalah tersebut.

Beberapa peristiwa kueri tidak tercatat

Masalah ini mungkin disebabkan oleh overflow antrean thread hook logging.

Telusuri pesan hook logging berikut di log debug hive-server2:

Writer queue is full. Ignoring event

Jika ada pesan tersebut, pertimbangkan untuk meningkatkan parameter dwhassessment.hook.queue.capacity.

Langkah berikutnya

Untuk informasi selengkapnya tentang alat dwh-migration-dumper, lihat dwh-migration-tools.

Anda juga dapat mempelajari lebih lanjut langkah-langkah berikut dalam migrasi data warehouse: