Migrationsbewertung

Mit der BigQuery-Migrationsbewertung können Sie die Migration Ihres vorhandenen Data Warehouse zu BigQuery planen und prüfen. Sie können die BigQuery-Migrationsbewertung ausführen, um einen Bericht zu erstellen, in dem Sie die Kosten für die Speicherung Ihrer Daten in BigQuery ermitteln, um zu sehen, wie BigQuery Ihre bestehende Arbeitslast im Hinblick auf Kosteneinsparungen optimieren kann, und um einen Migrationsplan zu erstellen, der den Zeit- und Arbeitsaufwand für die Migration Ihres Data Warehouse zu BigQuery beschreibt.

In diesem Dokument wird beschrieben, wie Sie die BigQuery-Migrationsbewertung verwenden und wie Sie die Bewertungsergebnisse auf verschiedene Arten ansehen können. Dieses Dokument richtet sich an Nutzer, die mit der Google Cloud -Konsole und dem Batch-SQL-Übersetzer vertraut sind.

Hinweis

So bereiten Sie eine BigQuery-Migrationsbewertung vor und führen sie aus:

  1. Cloud Storage-Bucket erstellen

  2. Metadaten und Abfragelogs aus Ihrem Data Warehouse extrahieren.

  3. Metadaten und Abfragelogs in Ihren Cloud Storage-Bucket hochladen.

  4. Migrationsbewertung ausführen.

  5. Data Studio-Bericht aufrufen.

  6. Optional: Fragen Sie die Bewertungsergebnisse ab, um detaillierte oder spezifische Bewertungsinformationen zu erhalten.

Metadaten und Abfragelogs aus Ihrem Data Warehouse extrahieren

Sowohl Metadaten als auch Abfragelogs sind erforderlich, um die Bewertung mit Empfehlungen vorzubereiten.

Wählen Sie Ihr Data Warehouse aus, um die Metadaten und Abfragelogs zu extrahieren, die zum Ausführen der Analyse erforderlich sind:

Teradata

Voraussetzungen

  • Eine Maschine, die mit dem Teradata-Quell-Data-Warehouse verbunden ist (Teradata 15 und höher wird unterstützt).
  • Ein Google Cloud -Konto mit einem Cloud Storage-Bucket zum Speichern der Daten
  • Ein leeres BigQuery-Dataset zum Speichern der Ergebnisse
  • Leseberechtigungen für das Dataset, um die Ergebnisse aufzurufen
  • Empfohlen: Zugriffsrechte auf Administratorebene für die Quelldatenbank, wenn das Extraktionstool für den Zugriff auf Systemtabellen verwendet wird

Anforderung: Logging aktivieren

Das dwh-migration-dumper-Tool extrahiert drei Arten von Logs: Abfragelogs, Hilfslogs und Logs zur Ressourcennutzung. Sie müssen das Logging für die folgenden Logtypen aktivieren, um umfangreichere Informationen zu erhalten:

dwh-migration-dumper-Tool ausführen

Laden Sie das dwh-migration-dumper-Tool herunter.

Laden Sie die Datei SHA256SUMS.txt herunter und führen Sie den folgenden Befehl aus, um die Richtigkeit der ZIP-Datei zu prüfen:

Bash

sha256sum --check SHA256SUMS.txt

Windows PowerShell

(Get-FileHash RELEASE_ZIP_FILENAME).Hash -eq ((Get-Content SHA256SUMS.txt) -Split " ")[0]

Ersetzen Sie RELEASE_ZIP_FILENAME durch den heruntergeladenen ZIP-Dateinamen des dwh-migration-dumper-Befehlszeilen-Extraktionstools, z. B. dwh-migration-tools-v1.0.52.zip.

Das Ergebnis True bestätigt die erfolgreiche Prüfsummenverifizierung.

Das Ergebnis False weist auf einen Überprüfungsfehler hin. Achten Sie darauf, dass die Prüfsumme und die ZIP-Dateien aus derselben Releaseversion heruntergeladen und im selben Verzeichnis gespeichert werden.

Weitere Informationen zum Einrichten und Verwenden des Extraktionstools finden Sie unter Metadaten für Übersetzung und Bewertung generieren.

Verwenden Sie das Extraktionstool, um Logs und Metadaten aus Ihrem Teradata-Data-Warehouse als zwei ZIP-Dateien zu extrahieren. Führen Sie die folgenden Befehle auf einem Computer mit Zugriff auf das Quell-Data-Warehouse aus, um die Dateien zu generieren.

Generieren Sie die Metadaten-ZIP-Datei:

dwh-migration-dumper \
  --connector teradata \
  --database DATABASES \
  --driver path/terajdbc4.jar \
  --host HOST \
  --assessment \
  --user USER \
  --password PASSWORD

Hinweis:Das Flag --database ist für den teradata-Connector optional. Wenn nicht angegeben, werden die Metadaten für alle Datenbanken extrahiert. Dieses Flag ist nur für den teradata-Connector gültig und kann nicht mit teradata-logs verwendet werden.

Generieren Sie die ZIP-Datei mit den Abfragelogs:

dwh-migration-dumper \
  --connector teradata-logs \
  --driver path/terajdbc4.jar \
  --host HOST \
  --assessment \
  --user USER \
  --password PASSWORD

Hinweis:Das Flag --database wird nicht verwendet, wenn Abfragelogs mit dem Connector teradata-logs extrahiert werden. Abfragelogs werden immer für alle Datenbanken extrahiert.

Ersetzen Sie Folgendes:

  • PATH: Der absolute oder relative Pfad zur JAR-Datei des Treibers, die für diese Verbindung verwendet werden soll.
  • VERSION: Die Version Ihres Treibers.
  • HOST: Die Hostadresse.
  • USER: Der Nutzername für die Datenbankverbindung.
  • DATABASES: (Optional) Die durch Kommas getrennte Liste der Namen der zu extrahierenden Datenbank. Wenn nicht angegeben, werden alle Datenbanken extrahiert.
  • PASSWORD: (Optional) Das Passwort für die Datenbankverbindung. Wenn dieses Feld leer bleibt, wird der Nutzer zur Eingabe seines Passworts aufgefordert.

Standardmäßig werden die Abfragelogs aus der Ansicht dbc.QryLogV und aus der Tabelle dbc.DBQLSqlTbl extrahiert. Wenn Sie die Abfragelogs aus einem alternativen Speicherort extrahieren möchten, können Sie die Namen der Tabellen oder Ansichten mit den Flags -Dteradata-logs.query-logs-table und -Dteradata-logs.sql-logs-table angeben.

Die Dienstprogrammlogs werden standardmäßig aus der Tabelle dbc.DBQLUtilityTbl extrahiert. Wenn Sie die Dienstprogrammlogs aus einem alternativen Speicherort extrahieren müssen, können Sie den Namen der Tabelle mit dem Flag -Dteradata-logs.utility-logs-table angeben.

Die Logs zur Ressourcennutzung werden standardmäßig aus den Tabellen dbc.ResUsageScpu und dbc.ResUsageSpma extrahiert. Wenn Sie die Logs zur Ressourcennutzung aus einem alternativen Speicherort extrahieren müssen, können Sie die Namen der Tabellen mit den Flags -Dteradata-logs.res-usage-scpu-table und -Dteradata-logs.res-usage-spma-table angeben.

Beispiel:

Bash

dwh-migration-dumper \
  --connector teradata-logs \
  --driver path/terajdbc4.jar \
  --host HOST \
  --assessment \
  --user USER \
  --password PASSWORD \
  -Dteradata-logs.query-logs-table=pdcrdata.QryLogV_hst \
  -Dteradata-logs.sql-logs-table=pdcrdata.DBQLSqlTbl_hst \
  -Dteradata-logs.log-date-column=LogDate \
  -Dteradata-logs.utility-logs-table=pdcrdata.DBQLUtilityTbl_hst \
  -Dteradata-logs.res-usage-scpu-table=pdcrdata.ResUsageScpu_hst \
  -Dteradata-logs.res-usage-spma-table=pdcrdata.ResUsageSpma_hst

Windows PowerShell

dwh-migration-dumper `
  --connector teradata-logs `
  --driver path\terajdbc4.jar `
  --host HOST `
  --assessment `
  --user USER `
  --password PASSWORD `
  "-Dteradata-logs.query-logs-table=pdcrdata.QryLogV_hst" `
  "-Dteradata-logs.sql-logs-table=pdcrdata.DBQLSqlTbl_hst" `
  "-Dteradata-logs.log-date-column=LogDate" `
  "-Dteradata-logs.utility-logs-table=pdcrdata.DBQLUtilityTbl_hst" `
  "-Dteradata-logs.res-usage-scpu-table=pdcrdata.ResUsageScpu_hst" `
  "-Dteradata-logs.res-usage-spma-table=pdcrdata.ResUsageSpma_hst"

Standardmäßig extrahiert das dwh-migration-dumper-Tool die Abfragelogs der letzten sieben Tage. Google empfiehlt, Abfragelogs über mindestens zwei Wochen bereitzustellen, um umfangreichere Informationen zu erhalten. Mit den Flags --query-log-start und --query-log-end können Sie einen benutzerdefinierten Zeitraum festlegen. Beispiel:

dwh-migration-dumper \
  --connector teradata-logs \
  --driver path/terajdbc4.jar \
  --host HOST \
  --assessment \
  --user USER \
  --password PASSWORD \
  --query-log-start "2023-01-01 00:00:00" \
  --query-log-end "2023-01-15 00:00:00"

Sie können auch mehrere ZIP-Dateien mit Abfragelogs generieren, die verschiedene Zeiträume abdecken, und alle zur Bewertung bereitstellen.

Redshift

Voraussetzungen

  • Eine Maschine, die mit Ihrem Amazon-Redshift-Quell-Data-Warehouse verbunden ist
  • Ein Google Cloud -Konto mit einem Cloud Storage-Bucket zum Speichern der Daten
  • Ein leeres BigQuery-Dataset zum Speichern der Ergebnisse
  • Leseberechtigungen für das Dataset, um die Ergebnisse aufzurufen
  • Empfohlen: Superuser-Zugriff auf die Datenbank, wenn das Extraktionstool für den Zugriff auf Systemtabellen verwendet wird

dwh-migration-dumper-Tool ausführen

Laden Sie das dwh-migration-dumper-Befehlszeilentool zur Extraktion herunter.

Laden Sie die Datei SHA256SUMS.txt herunter und führen Sie den folgenden Befehl aus, um die Richtigkeit der ZIP-Datei zu prüfen:

Bash

sha256sum --check SHA256SUMS.txt

Windows PowerShell

(Get-FileHash RELEASE_ZIP_FILENAME).Hash -eq ((Get-Content SHA256SUMS.txt) -Split " ")[0]

Ersetzen Sie RELEASE_ZIP_FILENAME durch den heruntergeladenen ZIP-Dateinamen des dwh-migration-dumper-Befehlszeilen-Extraktionstools, z. B. dwh-migration-tools-v1.0.52.zip.

Das Ergebnis True bestätigt die erfolgreiche Prüfsummenverifizierung.

Das Ergebnis False weist auf einen Überprüfungsfehler hin. Achten Sie darauf, dass die Prüfsumme und die ZIP-Dateien aus derselben Releaseversion heruntergeladen und im selben Verzeichnis gespeichert werden.

Weitere Informationen zur Verwendung des dwh-migration-dumper-Tools finden Sie auf der Seite Metadaten generieren.

Verwenden Sie das dwh-migration-dumper-Tool, um Logs und Metadaten aus Ihrem Amazon Redshift-Data-Warehouse als zwei ZIP-Dateien zu extrahieren. Führen Sie die folgenden Befehle auf einem Computer mit Zugriff auf das Quell-Data-Warehouse aus, um die Dateien zu generieren.

Generieren Sie die Metadaten-ZIP-Datei:

dwh-migration-dumper \
  --connector redshift \
  --database DATABASE \
  --driver PATH/redshift-jdbc42-VERSION.jar \
  --host host.region.redshift.amazonaws.com \
  --assessment \
  --user USER \
  --iam-profile IAM_PROFILE_NAME

Generieren Sie die ZIP-Datei mit den Abfragelogs:

dwh-migration-dumper \
  --connector redshift-raw-logs \
  --database DATABASE \
  --driver PATH/redshift-jdbc42-VERSION.jar \
  --host host.region.redshift.amazonaws.com \
  --assessment \
  --user USER \
  --iam-profile IAM_PROFILE_NAME

Ersetzen Sie Folgendes:

  • DATABASE: Der Name der Datenbank, zu der eine Verbindung hergestellt werden soll.
  • PATH: Der absolute oder relative Pfad zur JAR-Datei des Treibers, die für diese Verbindung verwendet werden soll.
  • VERSION: Die Version Ihres Treibers.
  • USER: Der Nutzername für die Datenbankverbindung.
  • IAM_PROFILE_NAME: der Name des Amazon Redshift-IAM-Profils. Für die Amazon Redshift-Authentifizierung und den AWS-API-Zugriff erforderlich. Verwenden Sie die AWS API, um die Beschreibung von Amazon Redshift-Clustern abzurufen.

Standardmäßig speichert Amazon Redshift Abfragelogs für drei bis fünf Tage.

Standardmäßig extrahiert das dwh-migration-dumper-Tool Abfragelogs der letzten sieben Tage.

Google empfiehlt, Abfragelogs über mindestens zwei Wochen bereitzustellen, um umfangreichere Informationen zu erhalten. Möglicherweise müssen Sie das Extraktionstool mehrmals innerhalb von zwei Wochen ausführen, um die besten Ergebnisse zu erzielen. Mit den Flags --query-log-start und --query-log-end können Sie einen benutzerdefinierten Bereich festlegen. Beispiel:

dwh-migration-dumper \
  --connector redshift-raw-logs \
  --database DATABASE \
  --driver PATH/redshift-jdbc42-VERSION.jar \
  --host host.region.redshift.amazonaws.com \
  --assessment \
  --user USER \
  --iam-profile IAM_PROFILE_NAME \
  --query-log-start "2023-01-01 00:00:00" \
  --query-log-end "2023-01-02 00:00:00"

Sie können auch mehrere ZIP-Dateien mit Abfragelogs generieren, die verschiedene Zeiträume abdecken, und alle zur Bewertung bereitstellen.

Redshift Serverless

Voraussetzungen

  • Eine Maschine, die mit Ihrem Amazon Redshift Serverless-Quell-Data Warehouse verbunden ist
  • Ein Google Cloud -Konto mit einem Cloud Storage-Bucket zum Speichern der Daten
  • Ein leeres BigQuery-Dataset zum Speichern der Ergebnisse
  • Leseberechtigungen für das Dataset, um die Ergebnisse aufzurufen
  • Empfohlen: Superuser-Zugriff auf die Datenbank, wenn das Extraktionstool für den Zugriff auf Systemtabellen verwendet wird

dwh-migration-dumper-Tool ausführen

Laden Sie das dwh-migration-dumper-Befehlszeilentool zur Extraktion herunter.

Weitere Informationen zur Verwendung des dwh-migration-dumper-Tools finden Sie auf der Seite Metadaten generieren.

Verwenden Sie das dwh-migration-dumper-Tool, um Nutzungslogs und Metadaten aus Ihrem Amazon Redshift Serverless-Namespace als zwei ZIP-Dateien zu extrahieren. Führen Sie die folgenden Befehle auf einem Computer mit Zugriff auf das Quell-Data-Warehouse aus, um die Dateien zu generieren.

Generieren Sie die Metadaten-ZIP-Datei:

dwh-migration-dumper \
  --connector redshift \
  --database DATABASE \
  --driver PATH/redshift-jdbc42-VERSION.jar \
  --host host.region.redshift-serverless.amazonaws.com \
  --assessment \
  --user USER \
  --iam-profile IAM_PROFILE_NAME

Generieren Sie die ZIP-Datei mit den Abfragelogs:

dwh-migration-dumper \
  --connector redshift-serverless-logs \
  --database DATABASE \
  --driver PATH/redshift-jdbc42-VERSION.jar \
  --host host.region.redshift-serverless.amazonaws.com \
  --assessment \
  --user USER \
  --iam-profile IAM_PROFILE_NAME

Ersetzen Sie Folgendes:

  • DATABASE: Der Name der Datenbank, zu der eine Verbindung hergestellt werden soll.
  • PATH: Der absolute oder relative Pfad zur JAR-Datei des Treibers, die für diese Verbindung verwendet werden soll.
  • VERSION: Die Version Ihres Treibers.
  • USER: Der Nutzername für die Datenbankverbindung.
  • IAM_PROFILE_NAME: der Name des Amazon Redshift-IAM-Profils. Für die Amazon Redshift-Authentifizierung und den AWS-API-Zugriff erforderlich. Verwenden Sie die AWS API, um die Beschreibung von Amazon Redshift-Clustern abzurufen.

In Amazon Redshift Serverless werden Nutzungsprotokolle sieben Tage lang gespeichert. Wenn ein größerer Bereich erforderlich ist, empfiehlt Google, die Daten mehrmals über einen längeren Zeitraum hinweg zu extrahieren.

Snowflake

Voraussetzungen

Sie müssen die folgenden Anforderungen erfüllen, um Metadaten und Abfragelogs aus Snowflake zu extrahieren:

  • Eine Maschine, die eine Verbindung zu Ihrer Snowflake-Instanz herstellen kann.
  • Ein Google Cloud -Konto mit einem Cloud Storage-Bucket zum Speichern der Daten.
  • Ein leeres BigQuery-Dataset zum Speichern der Ergebnisse. Alternativ können Sie ein BigQuery-Dataset erstellen, wenn Sie den Bewertungsjob über die Google Cloud Console-UI erstellen.
  • Snowflake-Nutzer mit IMPORTED PRIVILEGES-Zugriff auf die Datenbank Snowflake. Wir empfehlen, einen SERVICE-Nutzer mit einer auf Schlüsselpaaren basierenden Authentifizierung zu erstellen. Dies ist die sichere Methode für den Zugriff auf die Snowflake-Datenplattform, ohne dass MFA-Tokens generiert werden müssen.
    • Folgen Sie der offiziellen Snowflake-Anleitung, um einen neuen Dienstnutzer zu erstellen. Sie müssen das RSA-Schlüsselpaar generieren und dem Snowflake-Nutzer den öffentlichen Schlüssel zuweisen.
    • Der Dienstnutzer sollte die Rolle ACCOUNTADMIN haben oder von einem Kontoadministrator eine Rolle mit den IMPORTED PRIVILEGES-Berechtigungen für die Datenbank Snowflake erhalten haben.
    • Alternativ zur Schlüsselpaar-Authentifizierung können Sie die passwortbasierte Authentifizierung verwenden. Ab August 2025 erzwingt Snowflake jedoch die MFA für alle passwortbasierten Nutzer. Dazu müssen Sie die MFA-Push-Benachrichtigung genehmigen, wenn Sie unser Extraktionstool verwenden.

dwh-migration-dumper-Tool ausführen

Laden Sie das dwh-migration-dumper-Befehlszeilentool zur Extraktion herunter.

Laden Sie die Datei SHA256SUMS.txt herunter und führen Sie den folgenden Befehl aus, um die Richtigkeit der ZIP-Datei zu prüfen:

Bash

sha256sum --check SHA256SUMS.txt

Windows PowerShell

(Get-FileHash RELEASE_ZIP_FILENAME).Hash -eq ((Get-Content SHA256SUMS.txt) -Split " ")[0]

Ersetzen Sie RELEASE_ZIP_FILENAME durch den heruntergeladenen ZIP-Dateinamen des dwh-migration-dumper-Befehlszeilen-Extraktionstools, z. B. dwh-migration-tools-v1.0.52.zip.

Das Ergebnis True bestätigt die erfolgreiche Prüfsummenverifizierung.

Das Ergebnis False weist auf einen Überprüfungsfehler hin. Achten Sie darauf, dass die Prüfsumme und die ZIP-Dateien aus derselben Releaseversion heruntergeladen und im selben Verzeichnis gespeichert werden.

Weitere Informationen zur Verwendung des dwh-migration-dumper-Tools finden Sie auf der Seite Metadaten generieren.

Verwenden Sie das dwh-migration-dumper-Tool, um Logs und Metadaten aus Ihrem Snowflake-Data-Warehouse als zwei ZIP-Dateien zu extrahieren. Führen Sie die folgenden Befehle auf einem Computer mit Zugriff auf das Quell-Data-Warehouse aus, um die Dateien zu generieren.

Generieren Sie die Metadaten-ZIP-Datei:

dwh-migration-dumper \
  --connector snowflake \
  --host HOST_NAME \
  --user USER_NAME \
  --role ROLE_NAME \
  --warehouse WAREHOUSE \
  --assessment \
  --private-key-file PRIVATE_KEY_PATH \
  --private-key-password PRIVATE_KEY_PASSWORD

Generieren Sie die ZIP-Datei mit den Abfragelogs:

dwh-migration-dumper \
  --connector snowflake-logs \
  --host HOST_NAME \
  --user USER_NAME \
  --role ROLE_NAME \
  --warehouse WAREHOUSE \
  --query-log-start STARTING_DATE \
  --query-log-end ENDING_DATE \
  --assessment \
  --private-key-file PRIVATE_KEY_PATH \
  --private-key-password PRIVATE_KEY_PASSWORD

Ersetzen Sie Folgendes:

  • HOST_NAME: der Hostname Ihrer Snowflake-Instanz.
  • USER_NAME: der Nutzername für die Datenbankverbindung, wobei der Nutzer die Zugriffsberechtigungen haben muss, die im Abschnitt Anforderungen beschrieben sind.
  • PRIVATE_KEY_PATH: Der Pfad zum privaten RSA-Schlüssel, der für die Authentifizierung verwendet wird.
  • PRIVATE_KEY_PASSWORD: (Optional) Das Passwort, das beim Erstellen des privaten RSA-Schlüssels verwendet wurde. Dies ist nur erforderlich, wenn der private Schlüssel verschlüsselt ist.
  • ROLE_NAME: (Optional) die Nutzerrolle beim Ausführen des dwh-migration-dumper-Tools, z. B. ACCOUNTADMIN.
  • WAREHOUSE: das Warehouse zum Ausführen der Verschiebevorgänge. Wenn Sie mehrere virtuelle Warehouses haben, können Sie ein beliebiges Warehouse angeben, um diese Abfrage auszuführen. Wenn Sie diese Abfrage mit den im Abschnitt Anforderungen beschriebenen Zugriffsberechtigungen ausführen, werden alle Warehouse-Artefakte in diesem Konto extrahiert.
  • STARTING_DATE: (Optional) wird verwendet, um das Startdatum in einem Zeitraum von Abfragelogs im Format YYYY-MM-DD anzugeben.
  • ENDING_DATE: (Optional) wird verwendet, um das Enddatum in einem Zeitraum von Abfragelogs im Format YYYY-MM-DD anzugeben.

Sie können auch mehrere ZIP-Dateien mit Abfragelogs generieren, die nicht-überlappende Zeiträume abdecken, und alle zur Bewertung bereitstellen.

Oracle

Wenn Sie Feedback oder Unterstützung für dieses Feature benötigen, senden Sie eine E-Mail an bq-edw-migration-support@google.com.

Voraussetzungen

Sie müssen die folgenden Anforderungen erfüllen, um Metadaten und Abfragelogs aus Oracle zu extrahieren:

  • Ihre Oracle-Datenbank muss Version 11g R1 oder höher sein.
  • Eine Maschine, die eine Verbindung zu Ihrer Oracle-Instanz herstellen kann.
  • Java 8 oder höher.
  • Ein Google Cloud -Konto mit einem Cloud Storage-Bucket zum Speichern der Daten.
  • Ein leeres BigQuery-Dataset zum Speichern der Ergebnisse. Alternativ können Sie ein BigQuery-Dataset erstellen, wenn Sie den Bewertungsjob über die Google Cloud Console-UI erstellen.
  • Ein gemeinsamer Oracle-Nutzer mit SYSDBA-Berechtigungen.

dwh-migration-dumper-Tool ausführen

Laden Sie das dwh-migration-dumper-Befehlszeilentool zur Extraktion herunter.

Laden Sie die Datei SHA256SUMS.txt herunter und führen Sie den folgenden Befehl aus, um die Richtigkeit der ZIP-Datei zu prüfen:

sha256sum --check SHA256SUMS.txt

Weitere Informationen zur Verwendung des dwh-migration-dumper-Tools finden Sie auf der Seite Metadaten generieren.

Verwenden Sie das dwh-migration-dumper-Tool, um Metadaten und Leistungsstatistiken in die ZIP-Datei zu extrahieren. Statistiken werden standardmäßig aus dem Oracle AWR extrahiert, für das das Oracle Tuning and Diagnostics Pack erforderlich ist. Wenn diese Daten nicht verfügbar sind, verwendet dwh-migration-dumper stattdessen STATSPACK.

Bei Mandantendatenbanken muss das dwh-migration-dumper-Tool im Root-Container ausgeführt werden. Wenn Sie sie in einer der einsteckbaren Datenbanken ausführen, fehlen Leistungsstatistiken und Metadaten zu anderen einsteckbaren Datenbanken.

Generieren Sie die Metadaten-ZIP-Datei:

dwh-migration-dumper \
  --connector oracle-stats \
  --host HOST_NAME \
  --port PORT \
  --oracle-service SERVICE_NAME \
  --assessment \
  --driver JDBC_DRIVER_PATH \
  --user USER_NAME \
  --password

Ersetzen Sie Folgendes:

  • HOST_NAME: Der Hostname Ihrer Oracle-Instanz.
  • PORT: die Portnummer der Verbindung. Der Standardwert ist 1521.
  • SERVICE_NAME: Der Oracle-Dienstname, der für die Verbindung verwendet werden soll.
  • JDBC_DRIVER_PATH: Der absolute oder relative Pfad zur JAR-Datei des Treibers. Sie können diese Datei von der Seite Oracle JDBC-Treiber herunterladen herunterladen. Sie sollten die Treiberversion auswählen, die mit Ihrer Datenbankversion kompatibel ist.
  • USER_NAME: Name des Nutzers, der für die Verbindung zu Ihrer Oracle-Instanz verwendet wird. Der Nutzer muss die im Abschnitt „Anforderungen“ beschriebenen Zugriffsberechtigungen haben.

Hadoop / Cloudera

Wenn Sie Feedback oder Unterstützung für dieses Feature benötigen, senden Sie eine E-Mail an bq-edw-migration-support@google.com.

Voraussetzungen

Sie benötigen Folgendes, um Metadaten aus Cloudera zu extrahieren:

  • Eine Maschine, die eine Verbindung zur Cloudera Manager API herstellen kann.
  • Ein Google Cloud -Konto mit einem Cloud Storage-Bucket zum Speichern der Daten.
  • Ein leeres BigQuery-Dataset zum Speichern der Ergebnisse. Alternativ können Sie ein BigQuery-Dataset erstellen, wenn Sie den Bewertungsjob erstellen.

dwh-migration-dumper-Tool ausführen

  1. Laden Sie das dwh-migration-dumper-Befehlszeilentool zur Extraktion herunter.

  2. Laden Sie die Datei SHA256SUMS.txt herunter.

  3. Prüfen Sie in Ihrer Befehlszeilenumgebung, ob die ZIP-Datei korrekt ist:

      sha256sum --check SHA256SUMS.txt
      

    Weitere Informationen zur Verwendung des dwh-migration-dumper-Tools finden Sie unter Metadaten für Übersetzung und Bewertung generieren.

  4. Verwenden Sie das dwh-migration-dumper-Tool, um Metadaten und Leistungsstatistiken in die ZIP-Datei zu extrahieren:

    dwh-migration-dumper \
        --connector cloudera-manager \
        --user USER_NAME \
        --password PASSWORD \
        --url URL_PATH \
        --yarn-application-types "APP_TYPES" \
        --spark-history-service-names "SPARK_HISTORY_SERVICE_NAMES" \
        --pagination-page-size PAGE_SIZE \
        --start-date START_DATE \
        --end-date END_DATE \
        --assessment

    Ersetzen Sie Folgendes:

    • USER_NAME: Der Name des Nutzers, der eine Verbindung zu Ihrer Cloudera Manager-Instanz herstellen soll.
    • PASSWORD: Das Passwort für Ihre Cloudera Manager-Instanz.
    • URL_PATH: Der URL-Pfad zur Cloudera Manager API, z. B. https://localhost:7183/api/v55/.
    • APP_TYPES (optional): die kommagetrennten YARN-Anwendungstypen, die aus dem Cluster exportiert werden. Der Standardwert ist MAPREDUCE,SPARK,Oozie Launcher.
    • SPARK_HISTORY_SERVICE_NAMES (optional): Die durch Kommas getrennte Liste der Dienstnamen für Ihren Spark History Server, die zum Abfragen von Spark-Ereignislogs über Apache Knox für die Extraktion von Anwendungsmetadaten verwendet wird. Wenn nicht angegeben, ist der Standardwert sparkhistory,spark3history.
    • PAGE_SIZE (optional): Die Anzahl der Datensätze pro Cloudera-Antwort. Der Standardwert ist 1000.
    • START_DATE (optional): Das Startdatum für Ihren Verlaufsexport im ISO 8601-Format, z. B. 2025-05-29. Der Standardwert ist 90 Tage vor dem aktuellen Datum.
    • END_DATE (optional): Das Enddatum für Ihren Verlaufsexport im ISO 8601-Format, z. B. 2025-05-30. Der Standardwert ist das aktuelle Datum.

Oozie in Ihrem Cloudera-Cluster verwenden

Wenn Sie Oozie in Ihrem Cloudera-Cluster verwenden, können Sie den Oozie-Jobverlauf mit dem Oozie-Connector exportieren. Sie können Oozie mit Kerberos-Authentifizierung oder einfacher Authentifizierung verwenden.

Führen Sie für die Kerberos-Authentifizierung Folgendes aus:

kinit
dwh-migration-dumper \
    --connector oozie \
    --url URL_PATH \
    --assessment

Ersetzen Sie Folgendes:

  • URL_PATH (optional): Der Oozie-Server-URL-Pfad. Wenn Sie den URL-Pfad nicht angeben, wird er aus der Umgebungsvariable OOZIE_URL übernommen.

Führen Sie für die Basisauthentifizierung Folgendes aus:

dwh-migration-dumper \
    --connector oozie \
    --user USER_NAME \
    --password PASSWORD \
    --url URL_PATH \
    --assessment

Ersetzen Sie Folgendes:

  • USER_NAME: Der Name des Oozie-Nutzers.
  • PASSWORD: das Nutzerpasswort.
  • URL_PATH (optional): Der Oozie-Server-URL-Pfad. Wenn Sie den URL-Pfad nicht angeben, wird er aus der Umgebungsvariable OOZIE_URL übernommen.

Airflow in Ihrem Cloudera-Cluster verwenden

Wenn Sie Airflow in Ihrem Cloudera-Cluster verwenden, können Sie den DAG-Verlauf mit dem Airflow-Connector exportieren:

dwh-migration-dumper \
    --connector airflow \
    --user USER_NAME \
    --password PASSWORD \
    --url URL \
    --driver "DRIVER_PATH" \
    --start-date START_DATE \
    --end-date END_DATE \
    --assessment

Ersetzen Sie Folgendes:

  • USER_NAME: Der Name des Airflow-Nutzers.
  • PASSWORD: das Nutzerpasswort
  • URL: der JDBC-String für die Airflow-Datenbank
  • DRIVER_PATH: der Pfad zum JDBC-Treiber
  • START_DATE (optional): Das Startdatum für den Export des Verlaufs im ISO 8601-Format
  • END_DATE (optional): Das Enddatum für Ihren Verlaufsexport im ISO 8601-Format

Hive in Ihrem Cloudera-Cluster verwenden

Informationen zur Verwendung des Hive-Connectors finden Sie auf dem Tab „Apache Hive“.

Apache Hive

Voraussetzungen

  • Maschine, die mit Ihrem Apache Hive-Data-Warehouse der Quelle verbunden ist (die BigQuery-Migrationsbewertung unterstützt Hive auf Tez und MapReduce und Apache Hive-Versionen zwischen 2.2 und 3.1 (einschließlich))
  • Ein Google Cloud -Konto mit einem Cloud Storage-Bucket zum Speichern der Daten
  • Ein leeres BigQuery-Dataset zum Speichern der Ergebnisse
  • Leseberechtigungen für das Dataset, um die Ergebnisse aufzurufen
  • Zugriff auf Ihr Apache Hive-Quell-Data-Warehouse zum Konfigurieren der Extraktion von Abfragelogs
  • Aktuelle Tabellen-, Partitions- und Spaltenstatistiken

Die BigQuery-Migrationsbewertung verwendet Tabellen-, Partitions- und Spaltenstatistiken, um Ihr Apache Hive-Data-Warehouse besser zu verstehen und umfassende Informationen zu liefern. Wenn die Konfigurationseinstellung hive.stats.autogather in Ihrem Apache Hive-Quell-Data-Warehouse auf false gesetzt ist, empfiehlt Google, sie zu aktivieren oder Statistiken manuell zu aktualisieren, bevor Sie das dwh-migration-dumper-Tool ausführen.

dwh-migration-dumper-Tool ausführen

Laden Sie das dwh-migration-dumper-Befehlszeilentool zur Extraktion herunter.

Laden Sie die Datei SHA256SUMS.txt herunter und führen Sie den folgenden Befehl aus, um die Richtigkeit der ZIP-Datei zu prüfen:

Bash

sha256sum --check SHA256SUMS.txt

Windows PowerShell

(Get-FileHash RELEASE_ZIP_FILENAME).Hash -eq ((Get-Content SHA256SUMS.txt) -Split " ")[0]

Ersetzen Sie RELEASE_ZIP_FILENAME durch den heruntergeladenen ZIP-Dateinamen des dwh-migration-dumper-Befehlszeilen-Extraktionstools, z. B. dwh-migration-tools-v1.0.52.zip.

Das Ergebnis True bestätigt die erfolgreiche Prüfsummenverifizierung.

Das Ergebnis False weist auf einen Überprüfungsfehler hin. Achten Sie darauf, dass die Prüfsumme und die ZIP-Dateien aus derselben Releaseversion heruntergeladen und im selben Verzeichnis gespeichert werden.

Weitere Informationen zur Verwendung des dwh-migration-dumper-Tools finden Sie unter Metadaten für Übersetzung und Bewertung generieren.

Verwenden Sie das dwh-migration-dumper-Tool, um Metadaten aus Ihrem Hive-Data-Warehouse als ZIP-Datei zu generieren.

Ohne Authentifizierung

Führen Sie zum Generieren der Metadaten-ZIP-Datei den folgenden Befehl auf einem Computer aus, der Zugriff auf das Quell-Data-Warehouse hat:

dwh-migration-dumper \
  --connector hiveql \
  --database DATABASES \
  --host hive.cluster.host \
  --port 9083 \
  --assessment

Mit Kerberos-Authentifizierung

Melden Sie sich als Nutzer mit Zugriff auf den Apache Hive-Metastore an und generieren Sie ein Kerberos-Ticket, um sich beim Metastore zu authentifizieren. Generieren Sie dann die Metadaten-ZIP-Datei mit dem folgenden Befehl:

JAVA_OPTS="-Djavax.security.auth.useSubjectCredsOnly=false" \
  dwh-migration-dumper \
  --connector hiveql \
  --database DATABASES \
  --host hive.cluster.host \
  --port 9083 \
  --hive-kerberos-url PRINCIPAL/HOST \
  -Dhiveql.rpc.protection=hadoop.rpc.protection \
  --assessment

Ersetzen Sie Folgendes:

  • DATABASES: eine durch Kommas getrennte Liste der Namen der zu extrahierenden Datenbank. Wenn nicht angegeben, werden alle Datenbanken extrahiert.
  • PRINCIPAL: das Kerberos-Hauptkonto für das das Ticket ausgestellt wird
  • HOST: der Kerberos-Hostname, für den das Ticket ausgestellt wird
  • hadoop.rpc.protection: die Qualität des Schutzes (QOP) der SASL-Konfigurationsebene (Simple Authentication and Security Layer), entspricht dem Wert des Parameters hadoop.rpc.protection in der /etc/hadoop/conf/core-site.xml-Datei mit einem der folgenden Werte:
    • authentication
    • integrity
    • privacy

Abfragelogs mit dem Logging-Hook hadoop-migration-assessment extrahieren

So extrahieren Sie Abfragelogs:

  1. Laden Sie den Logging-Hook hadoop-migration-assessment hoch.
  2. Konfigurieren Sie die Logging-Hook-Attribute.
  3. Überprüfen Sie den Logging-Hook.

Logging-Hook hadoop-migration-assessment hochladen

  1. Laden Sie den Logging-Hook hadoop-migration-assessment für die Abfragelog-Extraktion herunter, der die Hive-Logging-Hook-Datei enthält.

  2. Extrahieren Sie die JAR-Datei.

    Wenn Sie prüfen müssen, ob das Tool die Compliance-Anforderungen erfüllt, überprüfen Sie den Quellcode aus dem GitHub-Repository für den Logging-Hook hadoop-migration-assessment und kompilieren Sie Ihre eigene Binärdatei.

  3. Kopieren Sie die JAR-Datei in den Hilfsbibliotheksordner in allen Clustern, in denen Sie das Abfrage-Logging aktivieren möchten. Je nach Anbieter müssen Sie den Hilfsbibliotheksordner in den Clustereinstellungen suchen und die JAR-Datei in den Hilfsbibliotheksordner im Hive-Cluster übertragen.

  4. Richten Sie Konfigurationsattribute für den Logging-Hook hadoop-migration-assessment ein. Je nach Hadoop-Anbieter müssen Sie die Clustereinstellungen über die UI-Konsole bearbeiten. Ändern Sie die Datei /etc/hive/conf/hive-site.xml oder wenden Sie die Konfiguration mit dem Konfigurationsmanager an.

Attribute konfigurieren

Wenn Sie bereits andere Werte für die folgenden Konfigurationsschlüssel haben, hängen Sie die Einstellungen mit einem Komma an (,). Zum Einrichten des hadoop-migration-assessment-Logging-Hooks sind folgende Konfigurationseinstellungen erforderlich:

  • hive.exec.failure.hooks: com.google.cloud.bigquery.dwhassessment.hooks.MigrationAssessmentLoggingHook
  • hive.exec.post.hooks: com.google.cloud.bigquery.dwhassessment.hooks.MigrationAssessmentLoggingHook
  • hive.exec.pre.hooks: com.google.cloud.bigquery.dwhassessment.hooks.MigrationAssessmentLoggingHook
  • hive.aux.jars.path: Fügen Sie den Pfad zur JAR-Datei für den Logging-Hook hinzu, z. B. file:///HiveMigrationAssessmentQueryLogsHooks_deploy.jar.
  • dwhassessment.hook.base-directory: der Pfad zum Ausgabeordner der Abfragelogs. Beispiel: hdfs://tmp/logs/.
  • Sie können auch die folgenden optionalen Konfigurationen festlegen:

    • dwhassessment.hook.queue.capacity: die Warteschlangenkapazität für die Logging-Threads für Abfrageereignisse. Der Standardwert ist 64.
    • dwhassessment.hook.rollover-interval: die Häufigkeit, mit der die Datei-Übertragung ausgeführt werden soll. Beispiel: 600s. Der Standardwert beträgt 3.600 Sekunden (1 Stunde).
    • dwhassessment.hook.rollover-eligibility-check-interval: die Häufigkeit, mit der die Berechtigungsprüfung der Datei-Übertragung im Hintergrund ausgelöst wird. Beispiel: 600s. Der Standardwert beträgt 600 Sekunden (10 Minuten).

Logging-Hook überprüfen

Nachdem Sie den Prozess hive-server2 neu gestartet haben, führen Sie eine Testabfrage aus und analysieren Ihre Debugging-Logs. Die folgende Meldung wird angezeigt:

Logger successfully started, waiting for query events. Log directory is '[dwhassessment.hook.base-directory value]'; rollover interval is '60' minutes;
rollover eligibility check is '10' minutes

Der Logging-Hook erstellt einen datumspartitionierten Unterordner im konfigurierten Ordner. Die Avro-Datei mit Abfrageereignissen wird nach der Beendigung des Prozesses dwhassessment.hook.rollover-interval oder des Prozesses hive-server2 in diesem Ordner angezeigt. Sie können in Ihren Debugging-Logs nach ähnlichen Einträgen suchen, um den Status der Übertragung zu sehen:

Updated rollover time for logger ID 'my_logger_id' to '2023-12-25T10:15:30'
Performed rollover check for logger ID 'my_logger_id'. Expected rollover time
is '2023-12-25T10:15:30'

Die Übertragung erfolgt in den angegebenen Intervallen oder wenn sich der Tag ändert. Wenn sich das Datum ändert, erstellt der Logging-Hook auch einen neuen Unterordner für dieses Datum.

Google empfiehlt, Abfragelogs über mindestens zwei Wochen bereitzustellen, um umfangreichere Informationen zu erhalten.

Sie können auch Ordner mit Abfragelogs aus verschiedenen Hive-Clustern generieren und alle für eine einzelne Bewertung bereitstellen.

Informatica

Wenn Sie Feedback oder Unterstützung für dieses Feature benötigen, senden Sie eine E-Mail an bq-edw-migration-support@google.com.

Voraussetzungen

  • Zugriff auf den Informatica PowerCenter Repository Manager-Client
  • Ein Google Cloud -Konto mit einem Cloud Storage-Bucket zum Speichern der Daten.
  • Ein leeres BigQuery-Dataset zum Speichern der Ergebnisse. Alternativ können Sie ein BigQuery-Dataset erstellen, wenn Sie den Bewertungsjob über die Google Cloud Konsole erstellen.

Anforderung: Objektdateien exportieren

Sie können die GUI des Informatica PowerCenter Repository Manager verwenden, um Ihre Objektdateien zu exportieren. Weitere Informationen finden Sie unter Objekte exportieren.

Alternativ können Sie auch den pmrep-Befehl ausführen, um Ihre Objektdateien zu exportieren. Gehen Sie dazu so vor:

  1. Führen Sie den Befehl pmrep connect aus, um eine Verbindung zum Repository herzustellen:
  pmrep connect -r `REPOSITORY_NAME` -d `DOMAIN_NAME` -n `USERNAME` -x `PASSWORD`

Ersetzen Sie Folgendes:

  • REPOSITORY_NAME: Name des Repositorys, mit dem Sie eine Verbindung herstellen möchten
  • DOMAIN_NAME: Name der Domain für das Repository
  • USERNAME: Nutzername für die Verbindung zum Repository
  • PASSWORD: Passwort des Nutzernamens
  1. Nachdem Sie eine Verbindung zum Repository hergestellt haben, verwenden Sie den Befehl pmrep objectexport, um die erforderlichen Objekte zu exportieren:
  pmrep objectexport -n `OBJECT_NAME` -o `OBJECT_TYPE` -f `FOLDER_NAME` -u `OUTPUT_FILE_NAME.xml`

Ersetzen Sie Folgendes:

  • OBJECT_NAME: Name eines bestimmten Objekts, das exportiert werden soll
  • OBJECT_TYPE: Objekttyp des angegebenen Objekts
  • FOLDER_NAME: Name des Ordners, der das zu exportierende Objekt enthält
  • OUTPUT_FILE_NAME: Name der XML-Datei, die die Objektinformationen enthalten soll

Metadaten und Abfragelogs in Cloud Storage hochladen

Nachdem Sie die Metadaten und Abfragelogs aus Ihrem Data Warehouse extrahiert haben, können Sie die Dateien in einen Cloud Storage-Bucket hochladen, um mit der Migrationsbewertung fortzufahren.

Teradata

Laden Sie die Metadaten und eine oder mehrere ZIP-Dateien mit Abfragelogs in Ihren Cloud Storage-Bucket hoch. Weitere Informationen zum Erstellen von Buckets und zum Hochladen von Dateien in Cloud Storage erhalten Sie unter Buckets erstellen und Objekte aus einem Dateisystem hochladen. Das Limit für die unkomprimierte Gesamtgröße aller Dateien in der Metadaten-Zip-Datei beträgt 50 GB.

Die Einträge in allen ZIP-Dateien, die Abfragelogs enthalten, sind so unterteilt:

  • Abfrageverlaufsdateien mit dem Präfix query_history_.
  • Zeitachsendateien mit den Präfixen utility_logs_, dbc.ResUsageScpu_ und dbc.ResUsageSpma_.

Das Limit für die unkomprimierte Gesamtgröße aller Abfrageverlaufsdateien beträgt 5 TB. Das Limit für die unkomprimierte Gesamtgröße aller Zeitachsendateien beträgt 1 TB.

Wenn die Abfragelogs in einer anderen Datenbank archiviert werden, lesen Sie die Beschreibung des Flags -Dteradata-logs.query-logs-table und -Dteradata-logs.sql-logs-table weiter oben in diesem Abschnitt, in dem erläutert wird, wie Sie einen alternativen Speicherort für die Abfragelogs angeben.

Redshift

Laden Sie die Metadaten und eine oder mehrere ZIP-Dateien mit Abfragelogs in Ihren Cloud Storage-Bucket hoch. Weitere Informationen zum Erstellen von Buckets und zum Hochladen von Dateien in Cloud Storage erhalten Sie unter Buckets erstellen und Objekte aus einem Dateisystem hochladen. Das Limit für die unkomprimierte Gesamtgröße aller Dateien in der Metadaten-Zip-Datei beträgt 50 GB.

Die Einträge in allen ZIP-Dateien, die Abfragelogs enthalten, sind so unterteilt:

  • Abfrageverlaufsdateien mit den Präfixen querytext_ und ddltext_.
  • Zeitachsendateien mit den Präfixen query_queue_info_, wlm_query_ und querymetrics_.

Das Limit für die unkomprimierte Gesamtgröße aller Abfrageverlaufsdateien beträgt 5 TB. Das Limit für die unkomprimierte Gesamtgröße aller Zeitachsendateien beträgt 1 TB.

Redshift Serverless

Laden Sie die Metadaten und eine oder mehrere ZIP-Dateien mit Abfragelogs in Ihren Cloud Storage-Bucket hoch. Weitere Informationen zum Erstellen von Buckets und zum Hochladen von Dateien in Cloud Storage erhalten Sie unter Buckets erstellen und Objekte aus einem Dateisystem hochladen.

Snowflake

Laden Sie die Metadaten und die ZIP-Datei(en) mit Abfragelogs und Nutzungsverlauf in den Cloud Storage-Bucket hoch. Beim Hochladen dieser Dateien in Cloud Storage müssen die folgenden Anforderungen erfüllt sein:

  • Die unkomprimierte Gesamtgröße aller Dateien in der Metadaten-ZIP-Datei darf maximal 50 GB betragen.
  • Die Metadaten-ZIP-Datei und die ZIP-Datei mit Abfragelogs müssen in einen Cloud Storage-Ordner hochgeladen werden. Wenn Sie mehrere ZIP-Dateien mit nicht überlappenden Abfragelogs haben, können Sie alle hochladen.
  • Sie müssen alle Dateien in denselben Cloud Storage-Ordner hochladen.
  • Sie müssen alle ZIP-Dateien mit Metadaten und Abfragelogs genau so hochladen, wie sie vom dwh-migration-dumper-Tool ausgegeben werden. Extrahieren, kombinieren oder ändern Sie sie nicht.
  • Die unkomprimierte Gesamtgröße aller Abfrageverlaufsdateien muss kleiner als 5 TB sein.

Weitere Informationen zum Erstellen von Buckets und zum Hochladen von Dateien in Cloud Storage erhalten Sie unter Buckets erstellen und Objekte aus einem Dateisystem hochladen.

Oracle

Wenn Sie Feedback oder Unterstützung für dieses Feature benötigen, senden Sie eine E-Mail an bq-edw-migration-support@google.com.

Laden Sie die ZIP-Datei mit Metadaten und Leistungsstatistiken in einen Cloud Storage-Bucket hoch. Der Dateiname der ZIP-Datei ist standardmäßig dwh-migration-oracle-stats.zip. Sie können ihn jedoch anpassen, indem Sie ihn im Flag --output angeben. Das Limit für die unkomprimierte Gesamtgröße aller Dateien in der ZIP-Datei beträgt 50 GB.

Weitere Informationen zum Erstellen von Buckets und zum Hochladen von Dateien in Cloud Storage erhalten Sie unter Buckets erstellen und Objekte aus einem Dateisystem hochladen.

Hadoop / Cloudera

Wenn Sie Feedback oder Unterstützung für dieses Feature benötigen, senden Sie eine E-Mail an bq-edw-migration-support@google.com.

Laden Sie die ZIP-Datei mit Metadaten und Leistungsstatistiken in einen Cloud Storage-Bucket hoch. Der Dateiname der ZIP-Datei ist standardmäßig dwh-migration-cloudera-manager-RUN_DATE.zip (z. B. dwh-migration-cloudera-manager-20250312T145808.zip). Sie können ihn aber mit dem Flag --output anpassen. Das Limit für die unkomprimierte Gesamtgröße aller Dateien in der ZIP-Datei beträgt 50 GB.

Weitere Informationen zum Erstellen von Buckets und zum Hochladen von Dateien in Cloud Storage finden Sie unter Bucket erstellen und Objekte aus einem Dateisystem hochladen.

Apache Hive

Laden Sie die Metadaten und Ordner mit Abfragelogs aus einem oder mehreren Hive-Clustern in Ihren Cloud Storage-Bucket hoch. Weitere Informationen zum Erstellen von Buckets und zum Hochladen von Dateien in Cloud Storage erhalten Sie unter Buckets erstellen und Objekte aus einem Dateisystem hochladen.

Das Limit für die unkomprimierte Gesamtgröße aller Dateien in der Metadaten-Zip-Datei beträgt 50 GB.

Mit dem Cloud Storage-Connector können Sie Abfrage-Logs direkt in den Cloud Storage-Ordner kopieren. Die Ordner mit Unterordnern mit Abfragelogs müssen in denselben Cloud Storage-Ordner hochgeladen werden, in den auch die Metadaten-ZIP-Datei hochgeladen wird.

Abfragelog-Ordner haben Abfrageverlaufsdateien mit dem Präfix dwhassessment_. Das Limit für die unkomprimierte Gesamtgröße aller Abfrageverlaufsdateien beträgt 5 TB.

Informatica

Wenn Sie Feedback oder Unterstützung für dieses Feature benötigen, senden Sie eine E-Mail an bq-edw-migration-support@google.com.

Laden Sie eine ZIP-Datei mit Ihren Informatica XML-Repository-Objekten in einen Cloud Storage-Bucket hoch. Diese ZIP-Datei muss auch eine compilerworks-metadata.yaml-Datei mit Folgendem enthalten:

  product:
    arguments: "ConnectorArguments{connector=informatica, assessment=true}"

Das Limit für die unkomprimierte Gesamtgröße aller Dateien in der ZIP-Datei beträgt 50 GB.

Weitere Informationen zum Erstellen von Buckets und zum Hochladen von Dateien in Cloud Storage erhalten Sie unter Buckets erstellen und Objekte aus einem Dateisystem hochladen.

BigQuery-Migrationsbewertung ausführen

Führen Sie die folgenden Schritte aus, um die BigQuery-Migrationsbewertung auszuführen. Bei diesen Schritten wird davon ausgegangen, dass Sie die Metadatendateien in einen Cloud Storage-Bucket hochgeladen haben, wie im vorherigen Abschnitt beschrieben.

Erforderliche Berechtigungen

Zum Aktivieren des BigQuery Migration Service benötigen Sie die folgenden IAM-Berechtigungen (Identity and Access Management):

  • resourcemanager.projects.get
  • resourcemanager.projects.update
  • serviceusage.services.enable
  • serviceusage.services.get

Für den Zugriff auf den BigQuery Migration Service und dessen Verwendung benötigen Sie die folgenden Berechtigungen für das Projekt:

  • bigquerymigration.workflows.create
  • bigquerymigration.workflows.get
  • bigquerymigration.workflows.list
  • bigquerymigration.workflows.delete
  • bigquerymigration.subtasks.get
  • bigquerymigration.subtasks.list

Zum Ausführen von BigQuery Migration Service benötigen Sie außerdem die folgenden Berechtigungen.

  • Berechtigungen zum Zugreifen auf die Cloud Storage-Buckets für Eingabe- und Ausgabedateien:

    • storage.objects.get für den Cloud Storage-Quell-Bucket
    • storage.objects.list für den Cloud Storage-Quell-Bucket
    • storage.objects.create für den Cloud Storage-Ziel-Bucket
    • storage.objects.delete für den Cloud Storage-Ziel-Bucket
    • storage.objects.update für den Cloud Storage-Ziel-Bucket
    • storage.buckets.get
    • storage.buckets.list
  • Berechtigung zum Lesen und Aktualisieren des BigQuery-Datasets, in das der BigQuery-Migrationsdienst die Ergebnisse schreibt:

    • bigquery.datasets.update
    • bigquery.datasets.get
    • bigquery.datasets.create
    • bigquery.datasets.delete
    • bigquery.jobs.create
    • bigquery.jobs.delete
    • bigquery.jobs.list
    • bigquery.jobs.update
    • bigquery.tables.create
    • bigquery.tables.get
    • bigquery.tables.getData
    • bigquery.tables.list
    • bigquery.tables.updateData

Um den Data Studio-Bericht für einen Nutzer freizugeben, müssen Sie die folgenden Rollen zuweisen:

  • roles/bigquery.dataViewer
  • roles/bigquery.jobUser

Das folgende Beispiel zeigt, wie Sie einem Nutzer, für den Sie den Bericht freigeben möchten, die erforderlichen Rollen zuweisen:

gcloud projects add-iam-policy-binding \
  PROJECT \
  --member=user:REPORT_VIEWER_EMAIL \
  --role=roles/bigquery.dataViewer

gcloud projects add-iam-policy-binding \
  PROJECT \
  --member=user:REPORT_VIEWER_EMAIL \
  --role=roles/bigquery.jobUser

Ersetzen Sie Folgendes:

  • PROJECT: das Projekt, in dem sich der Nutzer befindet
  • REPORT_VIEWER_EMAIL: die E-Mail-Adresse des Nutzers, für den Sie den Bericht freigeben möchten

Projekt für die Bewertung erstellen

Wir empfehlen, ein neues Projekt zu erstellen und einzurichten, um die Migrationsbewertung durchzuführen. Mit dem folgenden Skript können Sie ein neues Google Cloud -Projekt mit allen erforderlichen Berechtigungen und Rollenzuweisungen zum Ausführen der Analyse erstellen:

#!/bin/bash

# --- Configuration ---
# Replace with your desired project ID, the email of the user that runs
# the assessment, and your organization ID.
export PROJECT_ID="PROJECT_ID"
export ASSESSMENT_RUNNER_EMAIL="RUNNER_EMAIL"
export ORGANIZATION_ID="ORGANIZATION_ID"


# --- Project Creation ---
echo "Creating project: $PROJECT_ID"
gcloud projects create $PROJECT_ID --organization=$ORGANIZATION_ID

# Set the new project as the default for subsequent gcloud commands
gcloud config set project $PROJECT_ID

# --- IAM Role Creation ---
echo "Creating custom role 'BQMSrole' in project $PROJECT_ID"
gcloud iam roles create BQMSrole \
  --project=$PROJECT_ID \
  --title=BQMSrole \
  --permissions=bigquerymigration.subtasks.get,bigquerymigration.subtasks.list,bigquerymigration.workflows.create,bigquerymigration.workflows.get,bigquerymigration.workflows.list,bigquerymigration.workflows.delete,resourcemanager.projects.update,resourcemanager.projects.get,serviceusage.services.enable,serviceusage.services.get,storage.objects.get,storage.objects.list,storage.objects.create,storage.objects.delete,storage.objects.update,bigquery.datasets.get,bigquery.datasets.update,bigquery.datasets.create,bigquery.datasets.delete,bigquery.tables.get,bigquery.tables.create,bigquery.tables.updateData,bigquery.tables.getData,bigquery.tables.list,bigquery.jobs.create,bigquery.jobs.update,bigquery.jobs.list,bigquery.jobs.delete,storage.buckets.list,storage.buckets.get

# --- IAM Policy Binding for Assessment Runner ---
echo "Granting IAM roles to the assessment runner: $ASSESSMENT_RUNNER_EMAIL"

# Grant the custom BQMSrole to the assessment runner user
gcloud projects add-iam-policy-binding \
  $PROJECT_ID \
  --member=user:$ASSESSMENT_RUNNER_EMAIL \
  --role=projects/$PROJECT_ID/roles/BQMSrole

# Grant the BigQuery Data Viewer role to the assessment runner user
gcloud projects add-iam-policy-binding \
  $PROJECT_ID \
  --member=user:$ASSESSMENT_RUNNER_EMAIL \
  --role=roles/bigquery.dataViewer

# Grant the BigQuery Job User role to the assessment runner user
gcloud projects add-iam-policy-binding \
  $PROJECT_ID \
  --member=user:$ASSESSMENT_RUNNER_EMAIL \
  --role=roles/bigquery.jobUser

echo "Project $PROJECT_ID created and configured for BigQuery Migration Assessment."
echo "Assessment Runner: $ASSESSMENT_RUNNER_EMAIL"

Ersetzen Sie Folgendes:

  • PROJECT_ID: Name einer neuen Projekt-ID
  • RUNNER_EMAIL: die E-Mail-Adresse des Nutzers, der die Migrationsbewertung durchführt
  • ORGANIZATION_ID: die Organisations-ID. Beispiel: 123456789012.

Unterstützte Standorte

Das Feature zur Migrationsbewertung von BigQuery wird an allen BigQuery-Standorten unterstützt. Eine Liste der BigQuery-Standorte finden Sie unter Unterstützte Standorte.

Hinweis

Bevor Sie die Bewertung ausführen, müssen Sie die BigQuery Migration API aktivieren und ein BigQuery-Dataset erstellen, um die Ergebnisse der Bewertung zu speichern.

BigQuery Migration API aktivieren

Aktivieren Sie die BigQuery Migration API wie im Folgenden dargestellt:

  1. Rufen Sie in der Google Cloud Console die Seite BigQuery Migration API auf.

    Zu „BigQuery Migration API“

  2. Klicken Sie auf Aktivieren.

Dataset für die Bewertungsergebnisse erstellen

Die BigQuery-Migrationsbewertung schreibt die Bewertungsergebnisse in Tabellen in BigQuery. Erstellen Sie zuerst ein Dataset, in dem die Tabellen gespeichert werden. Wenn Sie den Data Studio-Bericht freigeben, müssen Sie Nutzern auch die Berechtigung zum Lesen dieses Datasets erteilen. Weitere Informationen finden Sie unter Bericht für Nutzer bereitstellen.

Migrationsbewertung ausführen

Console

  1. Rufen Sie in der Google Cloud Console die Seite BigQuery auf.

    BigQuery aufrufen

  2. Klicken Sie im Navigationsmenü unter Migration auf Dienste.

  3. Klicken Sie auf Bewertung starten.

  4. Füllen Sie das Dialogfeld für die Bewertungskonfiguration aus.

    1. Geben Sie als Anzeigename einen Namen ein. Er darf Buchstaben, Ziffern oder Unterstriche enthalten. Dieser Name dient nur Anzeigezwecken und muss nicht eindeutig sein.
    2. Wählen Sie für Datenquelle für Bewertung Ihr Data Warehouse aus.
    3. Geben Sie unter Pfad zu Eingabedateien den Pfad zu dem Cloud Storage-Bucket ein, der Ihre extrahierten Dateien enthält.
    4. Führen Sie eine der folgenden Optionen aus, um auszuwählen, wie die Bewertungsergebnisse gespeichert werden:

      • Lassen Sie das Kästchen Neues BigQuery-Dataset automatisch erstellen angeklickt, damit das BigQuery-Dataset automatisch erstellt wird. Der Name des Datasets wird automatisch generiert.
      • Entfernen Sie das Häkchen aus dem Kästchen Neues BigQuery-Dataset automatisch erstellen und wählen Sie entweder das vorhandene leere BigQuery-Dataset im Format projectId.datasetId aus oder erstellen Sie einen neuen Dataset-Namen. In dieser Option können Sie den Namen des BigQuery-Datasets auswählen.

    Option 1: Automatische BigQuery-Dataset-Generierung (Standard) Dialogfeld zur Konfiguration von Bewertungen

    Option 2: BigQuery-Dataset manuell erstellen: Dialogfeld zur Konfiguration von Bewertungen mit manueller Dataset-Erstellung

  5. Klicken Sie auf Erstellen. Der Status des Jobs wird in der Liste der Bewertungsjobs angezeigt.

    Während die Bewertung ausgeführt wird, können Sie den Fortschritt und die geschätzte Zeit bis zum Abschluss in der Kurzinfo des Statussymbols prüfen.

    Bewertungsfortschritt in der Kurzinfo.

  6. Während die Bewertung ausgeführt wird, können Sie in der Liste der Bewertungsjobs auf den Link Bericht ansehen klicken, um den Bewertungsbericht mit unvollständigen Daten in Data Studio aufzurufen. Es kann einige Zeit dauern, bis der Link Bericht aufrufen angezeigt wird, während die Bewertung ausgeführt wird. Der Bericht wird in einem neuen Tab geöffnet.

    Der Bericht wird während der Verarbeitung mit neuen Daten aktualisiert. Aktualisieren Sie den Tab mit dem Bericht oder klicken Sie noch einmal auf Bericht aufrufen, um den aktualisierten Bericht aufzurufen.

  7. Klicken Sie nach Abschluss der Bewertung auf Bericht ansehen, um den vollständigen Bewertungsbericht in Data Studio aufzurufen. Der Bericht wird in einem neuen Tab geöffnet.

API

Rufen Sie die Methode create mit einem definierten Workflow auf.

Rufen Sie dann die Methode start auf, um den Bewertungs-Workflow zu starten.

Die Bewertung erstellt Tabellen im BigQuery-Dataset, das Sie zuvor erstellt haben. Sie können diese Informationen zu den Tabellen und Abfragen abfragen, die in Ihrem vorhandenen Data Warehouse verwendet werden. Informationen zu den Ausgabedateien der Übersetzung finden Sie unter Batch SQL-Übersetzer.

Teilbares aggregiertes Bewertungsergebnis

Für Amazon Redshift-, Teradata- und Snowflake-Bewertungen erstellt der Workflow neben dem zuvor erstellten BigQuery-Dataset ein weiteres einfaches Dataset mit demselben Namen sowie dem Suffix _shareableRedactedAggregate. Dieses Dataset enthält stark aggregierte Daten, die aus dem Ausgabedataset abgeleitet werden und keine personenidentifizierbaren Informationen enthalten.

Informationen dazu, wie Sie das Dataset finden, prüfen und sicher für andere Nutzer freigeben, finden Sie unter Ausgabetabellen der Migrationsbewertung abfragen.

Die Funktion ist standardmäßig aktiviert, kann aber über die öffentliche API deaktiviert werden.

Informationen zur Prüfung

Klicken Sie zum Aufrufen der Seite mit den Bewertungsdetails auf den Anzeigenamen in der Liste der Bewertungsjobs.

Seite mit Liste der Bewertungen

Die Seite mit den Bewertungsdetails enthält den Tab Konfiguration, auf dem Sie weitere Informationen zu einem Bewertungsjob aufrufen können, und den Tab Fehler, auf dem Sie alle Fehler, die während der Bewertungsverarbeitung aufgetreten sind.

Rufen Sie den Tab Konfiguration auf, um die Attribute der Bewertung aufzurufen.

Seite mit den Bewertungsdetails – Tab „Konfiguration“.

Rufen Sie den Tab Fehler auf, um die Fehler anzuzeigen, die während der Bewertungsverarbeitung aufgetreten sind.

Seite mit Bewertungsdetails – Tab „Fehler“.

Data Studio-Bericht erstellen und freigeben

Nach Abschluss der Bewertungsaufgaben können Sie einen Data Studio-Bericht mit den Ergebnissen erstellen und freigeben.

Bericht ansehen

Klicken Sie neben der jeweiligen Bewertungsaufgabe auf den Link Bericht ansehen. Der Data Studio-Bericht wird in einem neuen Tab im Vorschaumodus geöffnet. Sie können den Vorschaumodus verwenden, um den Inhalt des Berichts zu prüfen, bevor Sie ihn weiter freigeben.

Der Bericht sieht ungefähr so aus:

Bewertungsbericht.

Wenn Sie sehen möchten, welche Ansichten im Bericht enthalten sind, wählen Sie Ihr Data Warehouse aus:

Teradata

Der Bericht besteht aus drei Teilen, dem eine Seite mit einer Übersicht der Highlights vorangestellt ist. Diese Seite enthält die folgenden Abschnitte:

  • Vorhandenes System. Dieser Abschnitt ist ein Snapshot des vorhandenen Teradata-Systems und der vorhandenen Nutzung, einschließlich der Anzahl der Datenbanken, Schemas, Tabellen und der Gesamtgröße in TB. Außerdem werden die Schemas nach Größe aufgelistet und es wird auf eine potenzielle suboptimale Ressourcennutzung (Tabellen ohne Schreibvorgänge oder mit wenigen Lesevorgängen) verwiesen.
  • BigQuery stabiler Zustand – Transformationen (Vorschläge). Dieser Abschnitt zeigt, wie das System nach der Migration in BigQuery aussieht. Er enthält Vorschläge zur Optimierung von Arbeitslasten in BigQuery (und Vermeidung von unnötiger Inanspruchnahme).
  • Migrationsplan. Dieser Abschnitt enthält Informationen zum Migrationsaufwand selbst, z. B. zum Wechsel vom vorhandenen System zum stabilen Zustand von BigQuery. In diesem Abschnitt werden die Anzahl der automatisch übersetzten Abfragen und die erwartete Zeit zum Verschieben der einzelnen Tabellen in BigQuery angegeben.

Die Details der einzelnen Abschnitte umfassen Folgendes:

Vorhandenes System.

  • Berechnungen und Abfragen
    • CPU-Auslastung:
      • Heatmap der stündlichen durchschnittlichen CPU-Auslastung (Gesamtsystemressourcenauslastung)
      • Abfragen nach Stunde und Tag mit CPU-Auslastung
      • Abfragen nach Typ (Lesen/Schreiben) mit CPU-Auslastung
      • Anwendungen mit CPU-Auslastung
      • Overlay der stündlichen CPU-Auslastung mit durchschnittlicher stündlicher Abfrageleistung und durchschnittlicher stündlicher Anwendungsleistung
    • Abfragehistogramm nach Typ und Abfragedauer
    • Detailansicht der Anwendungen (App, Nutzer, eindeutige Abfragen, Aufschlüsselung nach Berichterstellung und ETL)
  • Speicherübersicht
    • Datenbanken nach Volumen, Ansichten und Zugriffsraten
    • Tabellen mit Zugriffsraten nach Nutzern, Abfragen, Schreibvorgängen und dem Erstellen temporärer Tabellen
  • Anwendungen: Zugriffsraten und IP-Adressen

BigQuery stabiler Zustand – Transformationen (Vorschläge)

  • Join-Indexe, die in materialisierte Ansichten konvertiert wurden
  • Clustering und Partitionierung von Kandidaten nach Metadaten und Nutzung
  • Abfragen mit niedriger Latenz, die als Kandidaten für BigQuery BI Engine identifiziert wurden
  • Mit Standardwerten konfigurierte Spalten, die das Feature zur Spaltenbeschreibung zum Speichern von Standardwerten verwenden
  • Eindeutige Indexe in Teradata (um Zeilen mit nicht eindeutigen Schlüsseln in einer Tabelle zu verhindern) verwenden Staging-Tabellen und eine MERGE-Anweisung, um nur eindeutige Einträge in die Zieltabellen einzufügen und dann Duplikate zu verwerfen.
  • Verbleibende Abfragen und Schema werden unverändert übersetzt

Migrationsplan

  • Detaillierte Ansicht mit automatisch übersetzten Abfragen
    • Gesamtzahl der Abfragen mit Filterung nach Nutzer, Anwendung, betroffenen Tabellen, abgefragten Tabellen und Abfragetyp
    • Buckets mit Abfragen mit ähnlichen Mustern, die gruppiert und zusammen angezeigt werden, sodass der Nutzer die Übersetzungsphilosophie nach Abfragetyp sehen kann
  • Abfragen, die menschliches Eingreifen erfordern
    • Abfragen mit Verstößen gegen die lexikalische BigQuery-Struktur
    • Benutzerdefinierte Funktionen und Verfahren
    • Reservierte BigQuery-Keywords
  • Tabellen werden nach Schreib- und Lesevorgängen gruppiert, um sie zum Verschieben zu gruppieren.
  • Datenmigration mit dem BigQuery Data Transfer Service: Geschätzte Migrationszeit nach Tabelle

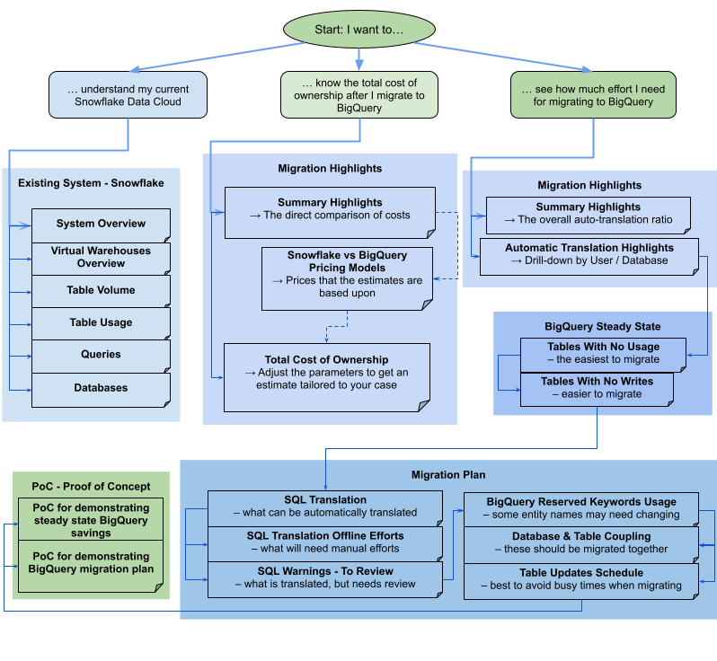
Der Abschnitt Vorhandenes System enthält die folgenden Ansichten:

Systemübersicht
Die Systemübersicht bietet eine allgemeine Übersicht über die Volume-Messwerte der Schlüsselkomponenten im vorhandenen System für einen bestimmten Zeitraum. Die auszuwertende Zeitachse hängt von den Logs ab, die von der BigQuery-Migrationsbewertung analysiert wurden. In dieser Ansicht erhalten Sie einen schnellen Einblick in die Nutzung des Quell-Data-Warehouse, das für die Migrationsplanung verwendet werden kann.
Tabellen-Volumen
Die Ansicht „Tabellen-Volume“ enthält Statistiken zu den größten Tabellen und Datenbanken, die von der BigQuery-Migrationsbewertung gefunden wurden. Da das Extrahieren großer Tabellen aus dem Quell-Data-Warehouse-System länger dauern kann, kann diese Ansicht bei der Migrationsplanung und -sequenzierung hilfreich sein.
Tabellennutzung
Die Ansicht „Tabellennutzung“ enthält Statistiken zu den Tabellen, die im Quell-Data-Warehouse-System stark genutzt werden. Anhand der Statistiken zu stark genutzten Tabellen können Sie verstehen, welche Tabellen möglicherweise viele Abhängigkeiten haben und eine zusätzliche Planung während des Migrationsprozesses erfordern.
Anwendungen
Die Ansichten "Anwendungsnutzung" und "Anwendungsmuster" enthalten Statistiken zu Anwendungen, die während der Verarbeitung von Logs gefunden wurden. Diese Ansichten ermöglichen Nutzern, die Nutzung bestimmter Anwendungen im Zeitverlauf sowie die Auswirkungen auf die Ressourcennutzung zu verstehen. Während einer Migration ist es wichtig, die Aufnahme und Nutzung von Daten zu visualisieren, um die Abhängigkeiten des Data Warehouse besser zu verstehen und die Auswirkungen der gemeinsamen Migration verschiedener abhängiger Anwendungen zu analysieren. Die IP-Adresstabelle kann nützlich sein, um die genaue Anwendung mit dem Data Warehouse über JDBC-Verbindungen zu bestimmen.
Abfragen
Die Abfrageansicht enthält eine Aufschlüsselung der ausgeführten SQL-Anweisungen und Statistiken zu deren Nutzung. Sie können das Histogramm für Abfragetyp und -zeit verwenden, um niedrige Zeiträume der Systemauslastung und optimale Tageszeiten für die Datenübertragung zu ermitteln. Sie können diese Ansicht auch verwenden, um häufig ausgeführte Abfragen und die Nutzer zu bestimmen, die diese Ausführungen aufrufen.
Datenbanken
Die Ansicht der Datenbanken enthält Messwerte zur Größe, Tabellen, Ansichten und im Quell-Data-Warehouse definierte Verfahren. Diese Ansicht bietet Einblick in das Volumen der zu migrierenden Objekte.
Datenbankkopplung
Die Ansicht "Datenbankkopplung" bietet eine allgemeine Ansicht der Datenbanken und Tabellen, auf die in einer einzigen Abfrage zugegriffen wird. Diese Ansicht kann zeigen, auf welche Tabellen und Datenbanken häufig verwiesen wird und was Sie für die Migrationsplanung verwenden können.

Der Abschnitt BigQuery stabiler Zustand enthält die folgenden Ansichten:

Tabellen ohne Nutzung
In der Ansicht „Tabellen ohne Nutzung“ werden Tabellen angezeigt, in denen die BigQuery-Migrationsbewertung während des analysierten Logzeitraums keine Nutzung finden konnte. Eine mangelnde Nutzung kann darauf hinweisen, dass Sie diese Tabelle während der Migration nicht zu BigQuery übertragen müssen oder dass die Kosten für die Speicherung von Daten in BigQuery niedriger sein können. Sie sollten die Liste der nicht verwendeten Tabellen validieren, da sie außerhalb des Logzeitraums verwendet werden könnten, z. B. eine Tabelle, die nur alle drei oder sechs Monate verwendet wird.
Tabellen ohne Schreibvorgänge
In der Ansicht „Tabellen ohne Schreibvorgänge“ werden Tabellen angezeigt, in denen die BigQuery-Migrationsbewertung während des Analysezeitraums keine Aktualisierungen finden konnte. Fehlende Schreibvorgänge können darauf hinweisen, dass Sie die Speicherkosten in BigQuery senken können.
Abfragen mit niedriger Latenz
In der Ansicht „Abfragen mit niedriger Latenz“ wird eine Verteilung der Abfragelaufzeiten basierend auf den analysierten Logdaten angezeigt. Wenn das Diagramm zur Verteilung der Abfragedauer eine große Anzahl von Abfragen mit weniger als 1 Sekunde anzeigt, sollten Sie BigQuery BI Engine aktivieren, um BI- und andere Arbeitslasten mit niedriger Latenz zu beschleunigen.
Materialisierte Ansichten
Die materialisierte Ansicht liefert weitere Optimierungsvorschläge, um die Leistung in BigQuery zu verbessern.
Clustering und Partitionierung

Die Ansicht "Partitionierung und Clustering" enthält Tabellen, die von Partitionierung, Clustering oder beidem profitieren würden.

Die Metadatenvorschläge werden dadurch erreicht, dass das Schema des Quelldatenspeichers (Partitionierung und Primärschlüssel in der Quelltabelle) analysiert und das nächstgelegene BigQuery-Äquivalent ermittelt wird, um ähnliche Optimierungsmerkmale zu erreichen.

Die Arbeitslastvorschläge werden durch die Analyse der Quellabfragelogs generiert. Die Empfehlung wird durch die Analyse der Arbeitslasten ermittelt, insbesondere durch die Klauseln WHERE oder JOIN in den analysierten Abfragelogs.

Empfehlung zum Clustering

Die Partitionierungsansicht zeigt Tabellen an, die je nach ihrer Definition zur Partitionierungseinschränkung mehr als 10.000 Partitionen haben können. Diese Tabellen sind in der Regel gute Kandidaten für BigQuery-Clustering, das eine detaillierte Tabellenpartitionierung ermöglicht.

Eindeutige Einschränkungen

In der Ansicht „Eindeutige Einschränkungen“ werden sowohl die SET-Tabellen als auch die eindeutigen Indexe im Quell-Data-Warehouse angezeigt. In BigQuery wird empfohlen, Staging-Tabellen und eine MERGE-Anweisung zu verwenden, um nur eindeutige Einträge in eine Zieltabelle einzufügen. Verwenden Sie den Inhalt dieser Ansicht, um festzustellen, für welche Tabellen Sie während der Migration möglicherweise die ETL anpassen müssen.

Standardwerte/Diagnoseeinschränkungen

Diese Ansicht zeigt Tabellen, in denen Diagnoseeinschränkungen zum Festlegen von Standardspaltenwerten verwendet werden. Standardspaltenwerte angeben

Der Abschnitt Migrationspfad des Berichts enthält die folgenden Ansichten:

SQL-Übersetzung
In der SQL-Übersetzungsansicht werden die Anzahl und Details der Abfragen aufgelistet, die von der BigQuery-Migrationsbewertung automatisch konvertiert wurden und keinen manuellen Eingriff erfordern. Die automatische SQL-Übersetzung erreicht in der Regel hohe Übersetzungsraten, wenn Metadaten bereitgestellt werden. Diese Ansicht ist interaktiv und ermöglicht die Analyse gängiger Abfragen und wie diese übersetzt werden.
Offline-Aufwand
Die Ansicht „Offline-Aufwand“ erfasst die Bereiche, die manuell erforderlich sind, einschließlich bestimmter UDFs und potenzieller lexikalischer Struktur- und Syntaxverstöße für Tabellen oder Spalten.
Reservierte BigQuery-Keywords
Die Ansicht "Reservierte BigQuery-Keywords" zeigt die erkannte Nutzung von Keywords an, die in der GoogleSQL-Sprache eine besondere Bedeutung haben. Sie können nur als Kennungen verwendet werden, wenn sie in Backticks `) eingeschlossen sind.
Zeitplan für Tabellenaktualisierungen
In der Ansicht „Zeitplan für die Tabellenaktualisierung“ sehen Sie, wann und wie häufig Tabellen aktualisiert werden, damit Sie planen können, wie und wann Sie sie migrieren.
Datenmigration zu BigQuery
In der Ansicht „Datenmigration zu BigQuery“ wird der Migrationspfad mit der erwarteten Zeit für die Migration Ihrer Daten mit dem Data Transfer Service von BigQuery Data Transfer Service dargestellt. Weitere Informationen finden Sie in der Anleitung zu BigQuery Data Transfer Service für Teradata.

Der Abschnitt „Anhang“ enthält die folgenden Ansichten.

Berücksichtigung der Groß-/Kleinschreibung
Die Ansicht „Groß-/Kleinschreibung beachten“ zeigt Tabellen im Quell-Data Warehouse an, die für Vergleiche konfiguriert sind, bei denen die Groß- und Kleinschreibung nicht berücksichtigt wird. Standardmäßig wird bei Stringvergleichen in BigQuery die Groß-/Kleinschreibung beachtet. Weitere Informationen finden Sie unter Sortierung.

Redshift

Migrations-Highlights
Die Ansicht „Highlights der Migration“ enthält eine Zusammenfassung der drei Abschnitte des Berichts:
  1. Der Bereich Vorhandenes System enthält Informationen zur Anzahl der Datenbanken, Schemas, Tabellen und der Gesamtgröße des vorhandenen Redshift-Systems. Außerdem werden die Schemas nach Größe und potenzieller suboptimaler Ressourcennutzung aufgeführt. Anhand dieser Informationen können Sie Ihre Daten optimieren- Entfernen, partitionieren oder gruppieren Sie dazu die Tabellen.
  2. Der Bereich BigQuery stabiler Zustand enthält Informationen dazu, wie Ihre Daten nach der Migration in BigQuery aussehen, einschließlich der Anzahl der Abfragen, die automatisch mit dem BigQuery Migration Service übersetzt werden können. In diesem Abschnitt werden auch die Kosten für das Speichern Ihrer Daten in BigQuery auf der Grundlage der jährlichen Datenaufnahmerate angezeigt. Außerdem werden Optimierungsvorschläge für Tabellen, Bereitstellung und Speicherplatz angezeigt.
  3. Im Bereich Migrationspfad finden Sie Informationen zur Migration selbst. Für jede Tabelle werden die voraussichtliche Migrationszeit, die Anzahl der Zeilen in der Tabelle und ihre Größe angezeigt.

Der Abschnitt Vorhandenes System enthält die folgenden Ansichten:

Abfragen nach Typ und Zeitplan
In der Ansicht „Abfragen nach Typ“ und „Zeitplan“ werden Ihre Abfragen in ETL/Write und Reporting/Aggregation kategorisiert. Wenn Sie Ihre Abfrage im Laufe der Zeit sehen, können Sie Ihre vorhandenen Nutzungsmuster verstehen sowie Burstiness und potenzielle Überdimensionierungen erkennen, die sich auf Kosten und Leistung auswirken können.
Abfrage in die Warteschlange stellen
Die Ansicht „Abfragewarteschlange“ enthält zusätzliche Details zur Systemlast, einschließlich Abfragevolumen, Mixing und Leistungseinbußen aufgrund von Warteschlangen, z. B. unzureichende Ressourcen.
Abfragen und WLM-Skalierung
Die Ansicht „Abfragen“ und „WLM-Skalierung“ identifiziert die Gleichzeitigkeitsskalierung als zusätzliche Kosten und Konfigurationskomplexität. Sie zeigt, wie Ihr Redshift-System Abfragen auf der Grundlage der von Ihnen festgelegten Regeln weiterleitet und wie sich Warteschlangen, Gleichzeitigkeitsskalierung und verworfene Abfragen auf die Leistung auswirken.
In Warteschlange stellen und warten
Die Ansicht für „Warteschlangen“ und „Wartezeiten“ bietet einen detaillierteren Einblick in Warteschlangen- und Wartezeiten für Abfragen im Laufe der Zeit.
WLM-Klassen und Leistung
Die Ansicht „WLM-Klassen“ und „Leistung“ bietet eine optionale Möglichkeit, Ihre Regeln BigQuery zuzuordnen. Wir empfehlen jedoch, dass BigQuery Ihre Anfragen automatisch weiterleitet.
Informationen zum Abfrage- und Tabellen-Volume
In der Statistikansicht zu Abfrage- und Tabellen-Volume werden Abfragen nach Größe, Häufigkeit und Top-Nutzern aufgelistet. So können Sie die Quellen der Systemlast kategorisieren und die Migration Ihrer Arbeitslasten planen.
Datenbanken und Schemas
Die Ansicht der Datenbanken enthält Messwerte zur Größe, Tabellen, Ansichten und im Quell-Data-Warehouse definierte Verfahren. Diese Ansicht bietet Einblick in die Menge der zu migrierenden Objekte.
Tabellen-Volumen
Die Ansicht „Tabellen-Volumen“ liefert Statistiken über die größten Tabellen und Datenbanken und zeigt, wie auf sie zugegriffen wird. Da das Extrahieren großer Tabellen aus dem Quell-Data-Warehouse-System länger dauern kann, kann diese Ansicht bei der Migrationsplanung und -sequenzierung hilfreich sein.
Tabellennutzung
Die Ansicht „Tabellennutzung“ enthält Statistiken zu den Tabellen, die im Quell-Data-Warehouse-System stark genutzt werden. Anhand der Statistiken zu stark genutzten Tabellen können Sie verstehen, welche Tabellen möglicherweise viele Abhängigkeiten haben und eine zusätzliche Planung während des Migrationsprozesses erfordern.
Importer und Exporter
Die Ansicht „Importer und Exporter“ enthält Informationen zu Daten und Nutzern, die am Datenimport (mit COPY-Abfragen) und Datenexport (mit UNLOAD-Abfragen) beteiligt sind. Mithilfe dieser Ansicht lassen sich die Staging-Ebene und die Prozesse im Zusammenhang mit Datenaufnahme und Exporten identifizieren.
Clusterauslastung
Die Ansicht „Cluster Utilization“ (Cluster-Auslastung) enthält allgemeine Informationen zu allen verfügbaren Clustern und zeigt die CPU-Auslastung für jeden Cluster an. Mit dieser Ansicht können Sie die Kapazitätsreserve des Systems besser nachvollziehen.

Der Abschnitt BigQuery stabiler Zustand enthält die folgenden Ansichten:

Clustering und Partitionierung

Die Ansicht "Partitionierung und Clustering" enthält Tabellen, die von Partitionierung, Clustering oder beidem profitieren würden.

Die Metadatenvorschläge werden dadurch erreicht, dass das Schema des Quelldatenspeichers (wie Sort Key und Dist Key in der Quelltabelle) analysiert und das nächstgelegene BigQuery-Äquivalent ermittelt wird, um ähnliche Optimierungsmerkmale zu erreichen.

Die Vorschläge für Arbeitslasten werden durch die Analyse der Quellabfragelogs generiert. Die Empfehlung wird durch die Analyse der Arbeitslasten ermittelt, insbesondere durch die Klauseln WHERE oder JOIN in den analysierten Abfragelogs.

Unten auf der Seite finden Sie eine übersetzte CREATE TABLE-Anweisung mit allen Optimierungen. Alle übersetzten DDL-Anweisungen können auch aus dem Dataset extrahiert werden. Übersetzte DDL-Anweisungen werden gespeichert in Tabelle „SchemaConversion“ in Spalte „CreateTableDDL“.

Die Empfehlungen im Bericht gelten nur für Tabellen, die größer sind als 1 GB, da kleine Tabellen nicht von Clustering und Partitionierung profitieren. DDL für alle Tabellen (auch für Tabellen, die kleiner als 1 GB sind) sind jedoch in der Tabelle SchemaConversion verfügbar.

Tabellen ohne Nutzung

In der Ansicht „Tabellen ohne Nutzung“ werden Tabellen angezeigt, in denen BigQuery-Migrationsbewertung keine Nutzung während der analysierten Logzeiträume festgestellt hat. Mangelnde Nutzung kann darauf hindeuten, dass Sie diese Tabelle nicht während der Migration zu BigQuery übertragen müssen, oder dass die Kosten für die Datenspeicherung BigQuery (in Rechnung gestellt als Langzeitspeicherung) niedriger sein könnten. Wir empfehlen, dass Sie die Liste der nicht verwendeten Tabellen validieren, da sie außerhalb des Logzeitraums verwendet werden könnten, z. B. eine Tabelle, die nur alle drei oder sechs Monate verwendet wird.

Tabellen ohne Schreibvorgänge

In der Ansicht „Tabellen ohne Schreibvorgänge“ werden Tabellen angezeigt, in denen die BigQuery-Migrationsbewertung während der analysierten Logzeiträume keine Aktualisierungen identifiziert hat. Ein Mangel an Schreibvorgängen kann darauf hindeuten, dass die Ihre Speicherkosten in BigQuery (in Rechnung gestellt als Langzeitspeicherung) niedriger sein könnten.

BigQuery BI Engine und materialisierte Ansichten

Die BigQuery BI Engine und die materialisierten Ansichten liefern weitere Optimierungsvorschläge, um die Leistung auf BigQuery zu verbessern.

Der Abschnitt Migrationspfad enthält die folgenden Ansichten:

SQL-Übersetzung
In der SQL-Übersetzungsansicht werden die Anzahl und Details der Abfragen aufgelistet, die von der BigQuery-Migrationsbewertung automatisch konvertiert wurden und keinen manuellen Eingriff erfordern. Die automatische SQL-Übersetzung erreicht in der Regel hohe Übersetzungsraten, wenn Metadaten bereitgestellt werden.
Offline-Aufwand der SQL-Übersetzung
Die Ansicht „Offline-Aufwand der SQL-Übersetzung“ erfasst die Bereiche, die manuelle Eingriffe erfordern, einschließlich bestimmter UDFs und Abfragen mit potenziellen Unklarheiten der Übersetzung.
Unterstützung für Änderung von Tabellenanhängen
Die Ansicht „Unterstützung für Änderung von Tabellenanhängen“ enthält Details zu gängigen Redshift-SQL-Konstrukten, die kein direktes BigQuery-Gegenstück haben.
Unterstützung für den Kopierbefehl
Die Ansicht „Unterstützung für den Kopierbefehl“ enthält Details zu häufig verwendeten Redshift-SQL-Konstrukten, die kein direktes BigQuery-Gegenstück haben.
SQL-Warnungen
In der Ansicht „SQL-Warnungen“ werden Bereiche erfasst, die erfolgreich übersetzt wurden, aber eine Überprüfung erfordern.
Lexikalische Struktur und Syntaxverstöße
In der Ansicht „Lexikalische Struktur und Syntaxverstöße“ werden Namen von Spalten, Tabellen, Funktionen und Verfahren angezeigt, die gegen die BigQuery-Syntax verstoßen.
Reservierte BigQuery-Keywords
Die Ansicht "Reservierte BigQuery-Keywords" zeigt die erkannte Nutzung von Keywords an, die in der GoogleSQL-Sprache eine besondere Bedeutung haben. Sie können nur als Kennungen verwendet werden, wenn sie in Backticks `) eingeschlossen sind.
Schema-Kopplung
Die Ansicht „Schemakopplung“ bietet eine allgemeine Ansicht der Datenbanken, Schemas und Tabellen, auf die in einer einzigen Abfrage zugegriffen wird. Diese Ansicht kann zeigen, auf welche Tabellen, Schemas und Datenbanken häufig verwiesen wird und was Sie für die Migrationsplanung verwenden können.
Zeitplan für Tabellenaktualisierungen
In der Ansicht „Zeitplan für die Tabellenaktualisierung“ sehen Sie, wann und wie häufig Tabellen aktualisiert werden, damit Sie planen können, wie und wann Sie sie migrieren.
Tabellenskalierung
In der Ansicht „Tabellenskalierung“ werden die Tabellen mit den meisten Spalten aufgelistet.
Datenmigration zu BigQuery
In der Ansicht „Datenmigration zu BigQuery“ wird der Migrationspfad mit der erwarteten Zeit für die Migration Ihrer Daten mit dem Data Transfer Service von BigQuery Migration Service dargestellt. Weitere Informationen finden Sie in der Anleitung zu BigQuery Data Transfer Service für Redshift.
Zusammenfassung der Bewertungsausführung

Die Zusammenfassung der Ausführung der Analyse enthält Informationen zur Vollständigkeit des Berichts, zum Fortschritt der laufenden Analyse sowie zum Status der verarbeiteten Dateien und zu Fehlern.

Die Vollständigkeit des Berichts gibt den Prozentsatz der erfolgreich verarbeiteten Daten an, die für aussagekräftige Statistiken im Bewertungsbericht empfohlen werden. Wenn die Daten für einen bestimmten Abschnitt des Berichts fehlen, werden diese Informationen in der Tabelle Bewertungsmodule unter dem Indikator Vollständigkeit des Berichts aufgeführt.

Der Messwert Fortschritt gibt den Prozentsatz der bisher verarbeiteten Daten sowie die geschätzte verbleibende Zeit für die Verarbeitung aller Daten an. Nach Abschluss der Verarbeitung wird der Fortschrittsmesswert nicht mehr angezeigt.

Zusammenfassung der Bewertungsausführung.

Redshift Serverless

Migrations-Highlights
Auf dieser Berichtsseite sehen Sie die Zusammenfassung der vorhandenen Amazon Redshift Serverless-Datenbanken, einschließlich der Größe und Anzahl der Tabellen. Außerdem wird eine Schätzung des jährlichen Vertragswerts (Annual Contract Value, ACV) bereitgestellt, d. h. der Kosten für Computing und Speicher in BigQuery. Die Ansicht „Highlights der Migration“ enthält eine Zusammenfassung der drei Abschnitte des Berichts.

Der Abschnitt Vorhandenes System enthält die folgenden Ansichten:

Datenbanken und Schemas
Hier wird die Gesamtspeichergröße in GB für jede Datenbank, jedes Schema oder jede Tabelle aufgeschlüsselt.
Externe Datenbanken und Schemas
Hier wird die Gesamtspeichergröße in GB für jede externe Datenbank, jedes externe Schema oder jede externe Tabelle aufgeschlüsselt.
Systemauslastung
Allgemeine Informationen zur bisherigen Systemauslastung. In dieser Ansicht wird die bisherige Nutzung von RPU (Amazon Redshift Processing Units) und der tägliche Speicherverbrauch angezeigt. Mit dieser Ansicht können Sie die Kapazitätsreserve des Systems besser nachvollziehen.

Der Bereich BigQuery Steady State enthält Informationen dazu, wie Ihre Daten nach der Migration in BigQuery aussehen, einschließlich der Anzahl der Abfragen, die automatisch mit dem BigQuery Migration Service übersetzt werden können. In diesem Abschnitt werden auch die Kosten für das Speichern Ihrer Daten in BigQuery auf der Grundlage der jährlichen Datenaufnahmerate angezeigt. Außerdem werden Optimierungsvorschläge für Tabellen, Bereitstellung und Speicherplatz angezeigt. Der Abschnitt „Stabiler Zustand“ enthält die folgenden Ansichten:

Amazon Redshift Serverless im Vergleich zu BigQuery-Preisen
Vergleich der Preismodelle von Amazon Redshift Serverless und BigQuery, damit Sie die Vorteile und potenziellen Kosteneinsparungen nach der Migration zu BigQuery besser nachvollziehen können.
BigQuery-Compute-Kosten (Gesamtbetriebskosten)
Ermöglicht Ihnen, die Kosten für die Rechenleistung in BigQuery zu schätzen. Der Rechner erfordert vier manuelle Eingaben: BigQuery-Version, Region, Mindestlaufzeit und Baseline. Standardmäßig bietet der Rechner optimale, kostengünstige Baseline-Zusicherungen, die Sie manuell überschreiben können.
Gesamtbetriebskosten
Ermöglicht Ihnen, den jährlichen Vertragswert (Annual Contract Value, ACV) zu schätzen – die Kosten für Computing und Speicher in BigQuery. Mit dem Rechner können Sie auch die Speicherkosten berechnen, die je nach aktivem Speicher und Langzeitspeicher variieren. Das hängt von den Tabellenänderungen im analysierten Zeitraum ab. Weitere Informationen finden Sie unter Speicherpreise.

Der Abschnitt Anhang enthält die folgende Ansicht:

Zusammenfassung der Ausführung der Bewertung
Enthält Details zur Ausführung der Analyse, einschließlich der Liste der verarbeiteten Dateien, Fehler und der Vollständigkeit des Berichts. Auf dieser Seite können Sie fehlende Daten im Bericht untersuchen und besser nachvollziehen, wie vollständig der Bericht ist.

Snowflake

Der Bericht besteht aus verschiedenen Abschnitten, die entweder separat oder zusammen verwendet werden können. Das folgende Diagramm organisiert diese Abschnitte in drei allgemeine Nutzerziele, um Ihnen bei der Bewertung Ihrer Migrationsanforderungen zu helfen:

Flussdiagramm für Migrationsbewertungsbericht für Snowflake

Ansichten unter „Migrations-Highlights“

Der Abschnitt Migrations-Highlights enthält die folgenden Ansichten:

Vergleich von Snowflake- und BigQuery-Preismodellen
Liste der Preise mit verschiedenen Stufen/Versionen. Enthält auch eine Abbildung dazu, wie Sie mit BigQuery-Autoscaling Kosten im Vergleich zu denen von Snowflake sparen können.
Gesamtbetriebskosten
Interaktive Tabelle, in der der Nutzer Folgendes definieren kann: BigQuery-Edition, Zusicherung, Referenz-Slot-Zusicherung, Prozentsatz des aktiven Speichers und Prozentsatz der geladenen oder geänderten Daten. Damit können die Kosten für benutzerdefinierte Fälle besser geschätzt werden.
Highlights der automatischen Übersetzung
Aggregiertes Übersetzungsverhältnis, gruppiert nach Nutzer oder Datenbank, aufsteigend oder absteigend sortiert. Enthält auch die häufigste Fehlermeldung für eine fehlgeschlagene automatische Übersetzung.

Ansichten unter „Vorhandenes System“

Der Abschnitt Vorhandenes System enthält die folgenden Ansichten:

Systemübersicht
Die Systemübersicht zeigt die allgemeinen Volume-Messwerte der Schlüsselkomponenten im vorhandenen System für einen bestimmten Zeitraum. Die auszuwertende Zeitachse hängt von den Logs ab, die von der BigQuery-Migrationsbewertung analysiert wurden. In dieser Ansicht erhalten Sie einen schnellen Einblick in die Nutzung des Quell-Data-Warehouse, das für die Migrationsplanung verwendet werden kann.
Übersicht über virtuelle Warehouses
Zeigt die Snowflake-Kosten nach Warehouse sowie die knotenbasierte Neuskalierung im jeweiligen Zeitraum an.
Tabellen-Volumen
Die Ansicht „Tabellen-Volume“ enthält Statistiken zu den größten Tabellen und Datenbanken, die von der BigQuery-Migrationsbewertung gefunden wurden. Da das Extrahieren großer Tabellen aus dem Quell-Data-Warehouse-System länger dauern kann, kann diese Ansicht bei der Migrationsplanung und -sequenzierung hilfreich sein.
Tabellennutzung
Die Ansicht „Tabellennutzung“ enthält Statistiken zu den Tabellen, die im Quell-Data-Warehouse-System stark genutzt werden. Anhand der Statistiken zu stark genutzten Tabellen können Sie verstehen, welche Tabellen möglicherweise viele Abhängigkeiten haben und eine zusätzliche Planung während des Migrationsprozesses erfordern.
Abfragen
Die Abfrageansicht enthält eine Aufschlüsselung der ausgeführten SQL-Anweisungen und Statistiken zu deren Nutzung. Sie können das Histogramm für Abfragetyp und -zeit verwenden, um niedrige Zeiträume der Systemauslastung und optimale Tageszeiten für die Datenübertragung zu ermitteln. Sie können diese Ansicht auch verwenden, um häufig ausgeführte Abfragen und die Nutzer zu bestimmen, die diese Ausführungen aufrufen.
Datenbanken
Die Ansicht der Datenbanken enthält Messwerte zur Größe, Tabellen, Ansichten sowie im Quell-Data-Warehouse definierte Verfahren. Diese Ansicht bietet Einblick in das Volumen der zu migrierenden Objekte.

Ansichten unter „BigQuery stabiler Zustand“

Der Abschnitt BigQuery stabiler Zustand enthält die folgenden Ansichten:

Tabellen ohne Nutzung
In der Ansicht „Tabellen ohne Nutzung“ werden Tabellen angezeigt, in denen die BigQuery-Migrationsbewertung während der Analyse des Logzeitraums keine Nutzung finden konnte. Dies kann darauf hinweisen, welche Tabellen während der Migration möglicherweise nicht an BigQuery übertragen werden müssen oder dass die Kosten für die Speicherung von Daten in BigQuery niedriger sein könnten. Sie müssen die Liste der nicht verwendeten Tabellen überprüfen, da sie außerhalb des analysierten Logging-Zeitraums verwendet werden könnten, z. B. eine Tabelle, die nur einmal pro Quartal oder Halbjahr verwendet wird.
Tabellen ohne Schreibvorgänge
In der Ansicht „Tabellen ohne Schreibvorgänge“ werden Tabellen angezeigt, in denen die BigQuery-Migrationsbewertung während des Analysezeitraums keine Aktualisierungen finden konnte. Dies kann darauf hinweisen, dass die Kosten für die Speicherung von Daten in BigQuery niedriger sein könnten.

Ansichten unter „Migrationsplan“

Der Abschnitt Migrationsplan des Berichts enthält die folgenden Ansichten:

SQL-Übersetzung
In der SQL-Übersetzungsansicht werden die Anzahl und Details der Abfragen aufgelistet, die von der BigQuery-Migrationsbewertung automatisch konvertiert wurden und keinen manuellen Eingriff erfordern. Die automatische SQL-Übersetzung erreicht in der Regel hohe Übersetzungsraten, wenn Metadaten bereitgestellt werden. Diese Ansicht ist interaktiv und ermöglicht die Analyse gängiger Abfragen und wie diese übersetzt werden.
Offline-Aufwand der SQL-Übersetzung
Die Ansicht „Offline-Aufwand“ erfasst die Bereiche, die manuell erforderlich sind, einschließlich bestimmter UDFs und potenzieller lexikalischer Struktur- und Syntaxverstöße für Tabellen oder Spalten.
SQL-Warnungen – Zur Überprüfung
In der Ansicht „Warnungen zur Überprüfung“ werden die Bereiche erfasst, die hauptsächlich übersetzt werden, aber einige manuelle Prüfungen erfordern.
Reservierte BigQuery-Keywords
Die Ansicht "Reservierte BigQuery-Keywords" zeigt die erkannte Nutzung von Keywords an, die in der GoogleSQL-Sprache eine besondere Bedeutung haben. Sie können nur als Kennungen verwendet werden, wenn sie in Backticks `) eingeschlossen sind.
Datenbank- und Tabellenkopplung
Die Ansicht "Datenbankkopplung" bietet eine allgemeine Ansicht der Datenbanken und Tabellen, auf die in einer einzigen Abfrage zugegriffen wird. Diese Ansicht kann zeigen, auf welche Tabellen und Datenbanken häufig verwiesen wird und was für die Migrationsplanung verwendet werden kann.
Zeitplan für Tabellenaktualisierungen
In der Ansicht „Zeitplan für die Tabellenaktualisierungen“ sehen Sie, wann und wie häufig Tabellen aktualisiert werden, damit Sie planen können, wie und wann Sie sie migrieren.

Ansichten unter „PoC“

Der Abschnitt PoC (Proof of Concept) enthält die folgenden Ansichten:

PoC für die Demonstration von Einsparungen für BigQuery im stabilen Zustand
Dies umfasst die häufigsten Abfragen, die Abfragen, die die meisten Daten lesen, die langsamsten Abfragen und die Tabellen, die von den eben genannten Abfragen betroffen sind.
PoC für die Demonstration des BigQuery-Migrationsplans
Hier sehen Sie, wie BigQuery die komplexesten Abfragen und die betroffenen Tabellen übersetzt.

Oracle

Wenn Sie Feedback oder Unterstützung für dieses Feature benötigen, senden Sie eine E-Mail an bq-edw-migration-support@google.com.

Migrations-Highlights

Der Abschnitt Migrations-Highlights enthält die folgenden Ansichten:

  • Vorhandenes System: ein Snapshot des vorhandenen Oracle-Systems und der vorhandenen Nutzung, einschließlich der Anzahl der Datenbanken, Schemas, Tabellen und der Gesamtgröße in GB. Außerdem enthält es die Zusammenfassung der Arbeitslastklassifizierung für jede Datenbank, damit Sie entscheiden können, ob BigQuery das richtige Migrationsziel ist.
  • Kompatibilität: Enthält Informationen zur Migration selbst. Für jede analysierte Datenbank wird die voraussichtliche Migrationszeit und die Anzahl der Datenbankobjekte angezeigt, die automatisch mit von Google bereitgestellten Tools migriert werden können.
  • BigQuery-Steady-State: Enthält Informationen dazu, wie Ihre Daten nach der Migration in BigQuery aussehen, einschließlich der Kosten für das Speichern Ihrer Daten in BigQuery basierend auf Ihrer jährlichen Datenaufnahmerate und der Schätzung der Rechenkosten. Außerdem erhalten Sie Informationen zu Tabellen, die nicht ausreichend genutzt werden.

Vorhandenes System

Der Abschnitt Vorhandenes System enthält die folgenden Ansichten:

  • „Workloads Characteristic“ (Arbeitslastmerkmal): Beschreibt den Arbeitslasttyp für jede Datenbank basierend auf den analysierten Leistungsmesswerten. Jede Datenbank wird als OLAP, gemischt oder OLTP klassifiziert. Anhand dieser Informationen können Sie entscheiden, welche Datenbanken zu BigQuery migriert werden können.
  • Datenbanken und Schemas: Hier wird die Gesamtspeichergröße in GB für jede Datenbank, jedes Schema oder jede Tabelle aufgeschlüsselt. Außerdem können Sie in dieser Ansicht materialisierte Ansichten und externe Tabellen identifizieren.
  • „Database Features and Links“ (Datenbankfunktionen und Links): Hier wird die Liste der Oracle-Funktionen angezeigt, die in Ihrer Datenbank verwendet werden, zusammen mit den entsprechenden BigQuery-Funktionen oder -Diensten, die nach der Migration verwendet werden können. Außerdem können Sie die Datenbanklinks aufrufen, um die Verbindungen zwischen den Datenbanken besser zu verstehen.
  • „Datenbankverbindungen“: Hier erhalten Sie Informationen zu den Datenbankverbindungen, die vom Nutzer oder der Anwendung gestartet wurden. Wenn Sie diese Daten analysieren, können Sie externe Anwendungen ermitteln, die während der Migration möglicherweise zusätzlichen Aufwand erfordern.
  • Abfragetypen: Hier finden Sie eine Aufschlüsselung der ausgeführten SQL-Anweisungen und Statistiken zu deren Nutzung. Sie können das stündliche Histogramm für die Ausführung von Abfragen oder die CPU-Zeit von Abfragen verwenden, um niedrige Zeiträume der Systemauslastung und optimale Tageszeiten für die Datenübertragung zu ermitteln.
  • PL/SQL-Quellcode: Bietet Einblick in die PL/SQL-Objekte wie Funktionen oder Prozeduren und deren Größe für jede Datenbank und jedes Schema. Außerdem kann das Histogramm für stündliche Ausführungen verwendet werden, um Spitzenzeiten mit den meisten PL/SQL-Ausführungen zu ermitteln.
  • Systemauslastung: Hier finden Sie allgemeine Informationen zur bisherigen Systemauslastung. In dieser Ansicht wird die stündliche CPU-Nutzung und der tägliche Speicherverbrauch angezeigt. Mit dieser Ansicht können Sie die Kapazitätsreserve des Systems besser nachvollziehen.

BigQuery-Steady State

Der Abschnitt BigQuery stabiler Zustand enthält die folgenden Ansichten:

  • Exadata- und BigQuery-Preise: Hier finden Sie einen allgemeinen Vergleich der Preismodelle von Exadata und BigQuery, damit Sie die Vorteile und potenziellen Kosteneinsparungen nach der Migration zu BigQuery besser nachvollziehen können.
  • BigQuery Database Read/Writes: Bietet Informationen zu den physischen Festplattenvorgängen der Datenbank. Wenn Sie diese Daten analysieren, können Sie den besten Zeitpunkt für die Datenmigration von Oracle zu BigQuery ermitteln.
  • BigQuery-Compute-Kosten: Damit können Sie die Kosten für Compute in BigQuery schätzen. Der Rechner erfordert vier manuelle Eingaben: BigQuery Edition, Region, Mindestlaufzeit und Baseline. Standardmäßig wird im Rechner die optimale, kostengünstige Baseline-Zusicherung angegeben, die Sie manuell überschreiben können. Der Wert Jährliche Autoscaling-Slotstunden gibt die Anzahl der Slotstunden an, die außerhalb der Zusicherung verwendet wurden. Dieser Wert wird anhand der Systemauslastung berechnet. Eine visuelle Erklärung der Beziehungen zwischen Baseline, Autoscaling und Nutzung finden Sie am Ende der Seite. Jede Schätzung enthält die wahrscheinliche Anzahl und einen Schätzbereich.
  • Gesamtbetriebskosten (Total Cost of Ownership, TCO): Mit dieser Option können Sie den jährlichen Vertragswert (Annual Contract Value, ACV) schätzen – die Kosten für Compute und Speicher in BigQuery. Mit dem Rechner können Sie auch die Speicherkosten berechnen. Mit dem Rechner können Sie auch die Speicherkosten berechnen, die für aktiven Speicherplatz und langfristigen Speicherplatz je nach Tabellenänderungen im analysierten Zeitraum variieren. Weitere Informationen zu den Preisen für Speicher finden Sie unter Speicherpreise.
  • Nicht ausreichend genutzte Tabellen: Hier finden Sie Informationen zu nicht verwendeten und schreibgeschützten Tabellen basierend auf den Nutzungsmesswerten aus dem analysierten Zeitraum. Eine mangelnde Nutzung kann darauf hinweisen, dass Sie die Tabelle während einer Migration nicht zu BigQuery übertragen müssen oder dass die Kosten für die Speicherung von Daten in BigQuery niedriger sein können (in Rechnung gestellt als Langzeitspeicherung). Wir empfehlen, die Liste der nicht verwendeten Tabellen zu prüfen, da sie möglicherweise außerhalb des analysierten Zeitraums verwendet werden.

Hinweise zur Migration

Der Abschnitt Hinweise zur Migration enthält die folgenden Ansichten:

  • „Kompatibilität von Datenbankobjekten“: Bietet einen Überblick über die Kompatibilität von Datenbankobjekten mit BigQuery, einschließlich der Anzahl der Objekte, die automatisch mit von Google bereitgestellten Tools migriert werden können oder manuelle Maßnahmen erfordern. Diese Informationen werden für jede Datenbank, jedes Schema und jeden Datenbankobjekttyp angezeigt.
  • „Aufwand für die Migration von Datenbankobjekten“: Hier wird der geschätzte Aufwand für die Migration in Stunden für jede Datenbank, jedes Schema oder jeden Datenbankobjekttyp angezeigt. Außerdem wird der Prozentsatz kleiner, mittelgroßer und großer Objekte basierend auf dem Migrationsaufwand angezeigt.
  • „Aufwand für die Migration des Datenbankschemas“: Hier finden Sie eine Liste aller erkannten Datenbankobjekttypen, ihre Anzahl, die Kompatibilität mit BigQuery und den geschätzten Migrationsaufwand in Stunden.
  • „Database Schema Migration Effort Detailed“ (Detaillierter Aufwand für die Migration des Datenbankschemas): Bietet detailliertere Informationen zum Aufwand für die Migration des Datenbankschemas, einschließlich der Informationen für jedes einzelne Objekt.

Ansichten unter „PoC“

Der Abschnitt Ansichten für den Proof of Concept enthält die folgenden Ansichten:

  • Proof-of-Concept-Migration: Hier wird die vorgeschlagene Liste von Datenbanken mit dem geringsten Migrationsaufwand angezeigt, die sich gut für die erste Migration eignen. Außerdem werden die wichtigsten Abfragen aufgeführt, mit denen sich die Zeit- und Kostenersparnisse sowie der Wert von BigQuery anhand eines Proof of Concept demonstrieren lassen.

Anhang

Der Abschnitt Anhang enthält die folgenden Ansichten:

  • Zusammenfassung der Analyseausführung: Enthält die Details zur Analyseausführung, einschließlich der Liste der verarbeiteten Dateien, Fehler und der Vollständigkeit des Berichts. Auf dieser Seite können Sie fehlende Daten im Bericht untersuchen und die Vollständigkeit des Berichts besser nachvollziehen.

Apache Hive

Dem Bericht mit einer dreiteiligen Beschreibung wird eine Übersichtsseite mit den folgenden Abschnitten vorangestellt:

  • Vorhandenes System – Apache Hive. Dieser Abschnitt besteht aus einem Snapshot des vorhandenen Apache Hive-Systems und der vorhandenen Nutzung, einschließlich der Anzahl der Datenbanken, Tabellen, ihrer Gesamtgröße in GB und der Anzahl der verarbeiteten Abfragelogs. In diesem Abschnitt werden auch die Datenbanken nach Größe aufgelistet und es wird auf eine potenzielle suboptimale Ressourcennutzung (Tabellen ohne Schreibvorgänge oder mit wenigen Lesevorgängen) und -bereitstellung verwiesen. Dieser Abschnitt enthält folgende Details:

    • Computing und Abfragen
      • CPU-Auslastung:
        • Abfragen nach Stunde und Tag mit CPU-Auslastung
        • Abfragen nach Typ (Lesen/Schreiben)
        • Warteschlangen und Anwendungen
        • Overlay der stündlichen CPU-Auslastung mit durchschnittlicher stündlicher Abfrageleistung und durchschnittlicher stündlicher Anwendungsleistung
      • Abfragehistogramm nach Typ und Abfragedauer
      • Warteschlangen- und Warteseite
      • Detailansicht der Warteschlangen (Warteschlange, Nutzer, eindeutige Abfragen, Aufschlüsselung nach Berichterstellung im Vergleich zu ETL, nach Messwerten)
    • Speicherübersicht
      • Datenbanken nach Volumen, Ansichten und Zugriffsraten
      • Tabellen mit Zugriffsraten nach Nutzern, Abfragen, Schreibvorgängen und dem Erstellen temporärer Tabellen
    • Warteschlangen und Anwendungen: Zugriffsraten und Client-IP-Adressen
  • BigQuery stabiler Zustand. Dieser Abschnitt zeigt, wie das System nach der Migration in BigQuery aussieht. Er enthält Vorschläge zur Optimierung von Arbeitslasten in BigQuery (und Vermeidung von unnötiger Inanspruchnahme). Dieser Abschnitt enthält folgende Details:

    • Tabellen, die als Kandidaten für materialisierte Ansichten identifiziert wurden.
    • Clustering und Partitionierung von Kandidaten nach Metadaten und Nutzung
    • Abfragen mit niedriger Latenz, die als Kandidaten für BigQuery BI Engine identifiziert wurden.
    • Tabellen ohne Lese- oder Schreibnutzung.
    • Partitionierte Tabellen mit Datenverzerrung
  • Migrationsplan. Dieser Abschnitt enthält Informationen zur Migration selbst. Zum Beispiel zur Überführung des vorhandenen Systems in einen stabilen BigQuery-Zustand. Dieser Abschnitt enthält die angegebenen Speicherziele für jede Tabelle, die für die Migration als wichtig eingestuften Tabellen und die Anzahl der automatisch übersetzten Abfragen. Dieser Abschnitt enthält folgende Details:

    • Detaillierte Ansicht mit automatisch übersetzten Abfragen
      • Gesamtzahl der Abfragen mit Filterung nach Nutzer, Anwendung, betroffenen Tabellen, abgefragten Tabellen und Abfragetyp.
      • Abfrage-Buckets, die nach ähnlichen Mustern gruppiert sind, sodass Nutzer die Übersetzungsphilosophie nach Abfragetyp sehen können.
    • Abfragen, die menschliches Eingreifen erfordern
      • Abfragen mit Verstößen gegen die lexikalische BigQuery-Struktur
      • Benutzerdefinierte Funktionen und Verfahren
      • Reservierte BigQuery-Keywords
    • Abfragen, die eine Überprüfung erfordern
    • Tabellen werden nach Schreib- und Lesevorgängen gruppiert, um sie zum Verschieben zu gruppieren.
    • Identifiziertes Speicherziel für externe und verwaltete Tabellen

Der Abschnitt Vorhandenes System – Hive enthält die folgenden Ansichten:

Systemübersicht
Diese Ansicht bietet eine allgemeine Übersicht über die Volume-Messwerte der Schlüsselkomponenten im vorhandenen System für einen bestimmten Zeitraum. Die auszuwertende Zeitachse hängt von den Logs ab, die von der BigQuery-Migrationsbewertung analysiert wurden. In dieser Ansicht erhalten Sie einen schnellen Einblick in die Nutzung des Quell-Data-Warehouse, das für die Migrationsplanung verwendet werden kann.
Tabellen-Volumen
Diese Ansicht enthält Statistiken zu den größten Tabellen und Datenbanken, die bei der BigQuery-Migrationsbewertung gefunden wurden. Da das Extrahieren großer Tabellen aus dem Quell-Data-Warehouse-System länger dauern kann, kann diese Ansicht bei der Migrationsplanung und -sequenzierung hilfreich sein.
Tabellennutzung
Diese Ansicht enthält Statistiken zu den Tabellen, die im Quell-Data-Warehouse-System stark genutzt werden. Anhand der Statistiken zu stark genutzten Tabellen können Sie verstehen, welche Tabellen möglicherweise viele Abhängigkeiten haben und eine zusätzliche Planung während des Migrationsprozesses erfordern.
Warteschlangenauslastung
Diese Ansicht enthält Statistiken zur Nutzung der YARN-Warteschlangen bei der Verarbeitung von Logs. Diese Ansichten ermöglichen Nutzern, die Nutzung bestimmter Warteschlangen und Anwendungen im Zeitverlauf sowie die Auswirkungen auf die Ressourcennutzung zu verstehen. Anhand dieser Ansichten können Sie Arbeitslasten für die Migration identifizieren und priorisieren. Während einer Migration ist es wichtig, die Aufnahme und Nutzung von Daten zu visualisieren, um die Abhängigkeiten des Data Warehouse besser zu verstehen und die Auswirkungen der gemeinsamen Migration verschiedener abhängiger Anwendungen zu analysieren. Die IP-Adresstabelle kann nützlich sein, um die genaue Anwendung mit dem Data Warehouse über JDBC-Verbindungen zu bestimmen.
Warteschlangenmesswerte
Diese Ansicht enthält eine Aufschlüsselung der verschiedenen Messwerte zu YARN-Warteschlangen, die während der Verarbeitung von Logs gefunden wurden. Anhand dieser Ansicht lassen sich Nutzungsmuster in bestimmten Warteschlangen und die Auswirkungen auf die Migration nachvollziehen. Sie können diese Ansicht auch verwenden, um Verbindungen zwischen Tabellen, auf die in Abfragen zugegriffen wird, sowie die Warteschlangen, in denen die Abfrage ausgeführt wurde, zu identifizieren.
In Warteschlange stellen und warten
Diese Ansicht bietet einen Einblick in die Warteschlangen-Verweildauer von Abfragen im Quell-Data-Warehouse. Die Warteschlangen-Verweildauer kann auf eine Leistungsverschlechterung aufgrund von unzureichender Ressourcenbereitstellung hinweisen und zusätzliche Ressourcen beinhalten höhere Hardware- und Wartungskosten.
Abfragen
Diese Ansicht enthält eine Aufschlüsselung der ausgeführten SQL-Anweisungen und Statistiken zu deren Nutzung. Sie können das Histogramm für Abfragetyp und -zeit verwenden, um niedrige Zeiträume der Systemauslastung und optimale Tageszeiten für die Datenübertragung zu ermitteln. Sie können diese Ansicht auch verwenden, um die am häufigsten verwendeten Hive-Ausführungs-Engines und häufig ausgeführte Abfragen zusammen mit den Nutzerdetails zu identifizieren.
Datenbanken
Diese Ansicht enthält Messwerte zur Größe, zu Tabellen und Ansichten sowie zu im Quell-Data-Warehouse definierten Verfahren. Diese Ansicht bietet Einblick in das Volumen der zu migrierenden Objekte.
Datenbank- und Tabellenkopplung
Diese Ansicht bietet eine allgemeine Ansicht der Datenbanken und Tabellen, auf die in einer einzigen Abfrage zugegriffen wird. Diese Ansicht kann zeigen, auf welche Tabellen und Datenbanken häufig verwiesen wird und was Sie für die Migrationsplanung verwenden können.

Der Abschnitt BigQuery stabiler Zustand enthält die folgenden Ansichten:

Tabellen ohne Nutzung
In der Ansicht „Tabellen ohne Nutzung“ werden Tabellen angezeigt, in denen die BigQuery-Migrationsbewertung während des analysierten Logzeitraums keine Nutzung finden konnte. Eine mangelnde Nutzung kann darauf hinweisen, dass Sie diese Tabelle während der Migration nicht zu BigQuery übertragen müssen oder dass die Kosten für die Speicherung von Daten in BigQuery niedriger sein können. Sie müssen die Liste der nicht verwendeten Tabellen validieren, da sie außerhalb des Logzeitraums verwendet werden könnten, z. B. eine Tabelle, die nur alle drei oder sechs Monate verwendet wird.
Tabellen ohne Schreibvorgänge
In der Ansicht „Tabellen ohne Schreibvorgänge“ werden Tabellen angezeigt, in denen die BigQuery-Migrationsbewertung während des Analysezeitraums keine Aktualisierungen finden konnte. Fehlende Schreibvorgänge können darauf hinweisen, dass Sie die Speicherkosten in BigQuery senken können.
Empfehlungen zum Clustering und zur Partitionierung

Diese Ansicht zeigt Tabellen, die von Partitionierung, Clustering oder beidem profitieren würden.

Die Metadatenvorschläge werden dadurch erreicht, dass das Schema des Quelldatenspeichers (Partitionierung und Primärschlüssel in der Quelltabelle) analysiert und das nächstgelegene BigQuery-Äquivalent ermittelt wird, um ähnliche Optimierungsmerkmale zu erreichen.

Die Arbeitslastvorschläge werden durch die Analyse der Quellabfragelogs generiert. Die Empfehlung wird durch die Analyse der Arbeitslasten ermittelt, insbesondere durch die Klauseln WHERE oder JOIN in den analysierten Abfragelogs.

In Cluster konvertierte Partitionen

In dieser Ansicht werden Tabellen mit mehr als 10.000 Partitionen basierend auf ihrer Definition zur Partitionierungseinschränkung angezeigt. Diese Tabellen sind in der Regel gute Kandidaten für BigQuery-Clustering, das eine detaillierte Tabellenpartitionierung ermöglicht.

Verzerrte Partitionen

In der Ansicht „Verzerrte Partitionen“ werden Tabellen angezeigt, die auf der Metadatenanalyse basieren und in einer oder mehreren Partitionen eine Datenverzerrung aufweisen. Diese Tabellen sind gute Kandidaten für Schemaänderungen, da Abfragen auf verzerrten Partitionen möglicherweise nicht gut funktionieren.

BI Engine und materialisierte Ansichten

In der Ansicht „Abfragen mit niedriger Latenz und materialisierte Ansichten“ werden eine Verteilung der Abfragelaufzeiten basierend auf den analysierten Logdaten sowie weitere Optimierungsvorschläge zur Verbesserung der Leistung in BigQuery angezeigt. Wenn das Diagramm zur Verteilung der Abfragedauer eine große Anzahl von Abfragen mit Laufzeiten von weniger als einer Sekunde anzeigt, sollten Sie eventuell BI Engine aktivieren, um BI- und andere Arbeitslasten mit niedriger Latenz zu beschleunigen.

Der Abschnitt Migrationsplan des Berichts enthält die folgenden Ansichten:

SQL-Übersetzung
In der SQL-Übersetzungsansicht werden die Anzahl und Details der Abfragen aufgelistet, die von der BigQuery-Migrationsbewertung automatisch konvertiert wurden und keinen manuellen Eingriff erfordern. Die automatische SQL-Übersetzung erreicht in der Regel hohe Übersetzungsraten, wenn Metadaten bereitgestellt werden. Diese Ansicht ist interaktiv und ermöglicht die Analyse gängiger Abfragen und wie diese übersetzt werden.
Offline-Aufwand der SQL-Übersetzung
Die Ansicht „Offline-Aufwand“ erfasst die Bereiche, die manuell erforderlich sind, einschließlich bestimmter UDFs und potenzieller lexikalischer Struktur- und Syntaxverstöße für Tabellen oder Spalten.
SQL-Warnungen
In der Ansicht „SQL-Warnungen“ werden Bereiche erfasst, die erfolgreich übersetzt wurden, aber eine Überprüfung erfordern.
Reservierte BigQuery-Keywords
Die Ansicht „Reservierte BigQuery-Keywords“ zeigt die erkannte Nutzung von Keywords an, die in der GoogleSQL-Sprache eine besondere Bedeutung haben. Diese Keywords können nur dann als Kennungen verwendet werden, wenn sie in Backticks (`) eingeschlossen sind.
Zeitplan für Tabellenaktualisierungen
In der Ansicht „Zeitplan für die Tabellenaktualisierung“ sehen Sie, wann und wie häufig Tabellen aktualisiert werden, damit Sie planen können, wie und wann Sie sie migrieren.
Externe BigLake-Tabellen
Die Ansicht „Externe BigLake-Tabellen“ beschreibt Tabellen, die als Ziele für die Migration zu BigLake anstelle von BigQuery identifiziert wurden.

Der Abschnitt Anhang des Berichts enthält die folgenden Ansichten.

Detaillierte Analyse des Offline-Aufwands der SQL-Übersetzung
Die Ansicht „Detaillierte Analyse des Offline-Aufwands“ bietet einen zusätzlichen Einblick in die SQL-Bereiche, die einen manuellen Eingriff erfordern.
Detaillierte SQL-Warnungsanalyse
Die Ansicht „Detaillierte Warnungsanalyse“ bietet einen zusätzlichen Einblick in die SQL-Bereiche, die erfolgreich übersetzt wurden, aber eine Überprüfung erfordern.

Bericht freigeben

Der Data Studio-Bericht ist ein Frontend-Dashboard für die Migrationsbewertung. Es basiert auf den zugrunde liegenden Dataset-Zugriffsberechtigungen. Zum Freigeben des Berichts muss der Empfänger Zugriff auf den Data Studio-Bericht selbst und auf das BigQuery-Dataset haben, das die Bewertungsergebnisse enthält.

Wenn Sie den Bericht über die Google Cloud Console öffnen, sehen Sie den Bericht im Vorschaumodus. Führen Sie die folgenden Schritte aus, um den Bericht zu erstellen und für andere Nutzer freizugeben:

  1. Klicken Sie auf Bearbeiten und freigeben. Data Studio fordert Sie auf, neu erstellte Data Studio-Connectors an den neuen Bericht anzuhängen.
  2. Klicken Sie auf Zum Bericht hinzufügen. Der Bericht erhält eine einzelne Berichts-ID, mit der Sie auf den Bericht zugreifen können.
  3. Um den Data Studio-Bericht für andere Nutzer freizugeben, führen Sie die Schritte unter Berichte für Betrachter und Bearbeiter freigeben aus.
  4. Gewähren Sie den Nutzern die Berechtigung zum Aufrufen des BigQuery-Datasets, mit dem die Bewertungsaufgabe ausgeführt wurde. Weitere Informationen finden Sie unter Zugriff auf ein Dataset gewähren.

Ausgabetabellen der Migrationsbewertung abfragen

Data Studio ist die einfachste Möglichkeit zum Aufrufen der Bewertungsergebnisse. Sie können aber auch die zugrunde liegenden Daten im BigQuery-Dataset aufrufen und abfragen.

Beispielabfrage

Im folgenden Beispiel wird die Gesamtzahl der eindeutigen Abfragen, die Anzahl der Abfragen mit fehlgeschlagener Übersetzung und der Prozentsatz der eindeutigen Abfragen zurückgegeben, deren Übersetzung fehlgeschlagen ist.

  SELECT
    QueryCount.v AS QueryCount,
    ErrorCount.v as ErrorCount,
    (ErrorCount.v * 100) / QueryCount.v AS FailurePercentage
  FROM
  (
    SELECT
     COUNT(*) AS v
    FROM
      `your_project.your_dataset.TranslationErrors`
    WHERE Severity = "ERROR"
  ) AS ErrorCount,
  (
    SELECT
      COUNT(DISTINCT(QueryHash)) AS v
    FROM
      `your_project.your_dataset.Queries`
  ) AS QueryCount;

Dataset für Nutzer in anderen Projekten freigeben

Wenn Sie das Dataset nach der Überprüfung für einen Nutzer freigeben möchten, der nicht zu Ihrem Projekt gehört, können Sie dazu den Publisher-Workflow von BigQuery Sharing (früher Analytics Hub) verwenden.

  1. Rufen Sie in der Google Cloud Console die Seite BigQuery auf.

    BigQuery aufrufen

  2. Klicken Sie auf das Dataset, um die Details aufzurufen.

  3. Klicken Sie auf  Freigabe > Als Eintrag veröffentlichen.

  4. Erstellen Sie im daraufhin geöffneten Dialogfeld ein Unternehmensprofil, wie Sie dazu aufgefordert werden.

    Wenn Sie bereits einen Datenpool haben, überspringen Sie Schritt 5.

  5. Datenaustausch erstellen und Berechtigungen festlegen Damit ein Nutzer Ihre Einträge in dieser Pool ansehen kann, fügen Sie ihn der Liste Abonnenten hinzu.

  6. Geben Sie die Eintragsdetails ein.

    Anzeigename ist der Name dieses Eintrags und ist erforderlich. andere Felder sind optional.

  7. Klicken Sie auf Veröffentlichen.

    Ein privater Eintrag wird erstellt.

  8. Wählen Sie für Ihren Eintrag unter Aktionen die Option Weitere Aktionen aus.

  9. Klicken Sie auf Link zur Freigabe kopieren.

    Sie können den Link für Nutzer freigeben, die Abozugriff auf Ihren Pool oder Ihren Eintrag haben.

Fehlerbehebung

In diesem Abschnitt werden einige häufige Probleme und Techniken zur Fehlerbehebung für die Migration Ihres Data Warehouse zu BigQuery erläutert.

dwh-migration-dumper-Toolfehler

Informationen zur Fehlerbehebung bei Fehlern und Warnungen in der Terminalausgabe des dwh-migration-dumper-Tools, die beim Extrahieren von Metadaten oder Abfragelogs aufgetreten sind, finden Sie unter Fehlerbehebung beim Generieren von Metadaten.

Fehler bei der Hive-Migration

In diesem Abschnitt werden häufige Probleme beschrieben, die bei der Migration Ihres Data Warehouse von Hive zu BigQuery auftreten können.

Der Logging-Hook schreibt Debugging-Logeinträge in Ihre hive-server2-Logs. Überprüfen Sie bei Problemen die Logging-Hook-Debugging-Logs, die den String MigrationAssessmentLoggingHook enthalten.

Fehler ClassNotFoundException verarbeiten

Der Fehler kann dadurch verursacht werden, dass die Logging-Hook-JAR-Datei am falschen Ort gespeichert wurde. Prüfen Sie, ob Sie die JAR-Datei dem Ordner „auxlib“ im Hive-Cluster hinzugefügt haben. Alternativ können Sie den vollständigen Pfad zur JAR-Datei im Attribut hive.aux.jars.path angeben, z. B. file:///HiveMigrationAssessmentQueryLogsHooks_deploy.jar.

Unterordner werden nicht im konfigurierten Ordner angezeigt

Dieses Problem kann durch eine fehlerhafte Konfiguration oder Probleme bei der Logging-Hook-Initialisierung verursacht werden.

Suchen Sie in den hive-server2-Debugging-Logs nach den folgenden Logging-Hook-Einträgen:

Unable to initialize logger, logging disabled
Log dir configuration key 'dwhassessment.hook.base-directory' is not set,
logging disabled.
Error while trying to set permission

Sehen Sie sich die Problemdetails an und prüfen Sie, ob Sie etwas korrigieren müssen, um das Problem zu beheben.

Dateien werden nicht im Ordner angezeigt

Dieses Problem kann durch Probleme verursacht werden, die während einer Ereignisverarbeitung oder beim Schreiben in eine Datei aufgetreten sind.

Suchen Sie in den hive-server2-Debugging-Logs nach den folgenden Logging-Hook-Einträgen:

Failed to close writer for file
Got exception while processing event
Error writing record for query

Sehen Sie sich die Problemdetails an und prüfen Sie, ob Sie etwas korrigieren müssen, um das Problem zu beheben.

Einige Abfrageereignisse fehlen

Dieses Problem kann durch einen Überlauf der Logging-Hook-Thread-Warteschlange verursacht werden.

Suchen Sie in den hive-server2-Debugging-Logs nach dem folgenden Logging-Hook-Eintrag:

Writer queue is full. Ignoring event

Wenn solche Einträge vorhanden sind, sollten Sie den Parameter dwhassessment.hook.queue.capacity erhöhen.

Nächste Schritte

Weitere Informationen zum dwh-migration-dumper-Tool finden Sie unter dwh-migration-tools.

Weitere Informationen zu den folgenden Schritten bei der Data-Warehouse-Migration: