Avaliação da migração

A avaliação de migração do BigQuery permite planejar e revisar a migração do seu data warehouse atual para o BigQuery. É possível executar a avaliação de migração do BigQuery para gerar um relatório e avaliar o custo de armazenamento dos dados no BigQuery, ver como o BigQuery pode otimizar a carga de trabalho atual para economizar e preparar um plano de migração que descreve o tempo e o esforço necessários para concluir a migração do data warehouse para o BigQuery.

Neste documento, descrevemos como usar a avaliação de migração do BigQuery e as diferentes maneiras de analisar os resultados da avaliação. Este documento é destinado a usuários que conhecem o console doGoogle Cloud e o tradutor de SQL em lote.

Antes de começar

Para preparar e executar uma avaliação de migração do BigQuery, siga estas etapas:

  1. Crie um bucket do Cloud Storage.

  2. Extraia metadados e registros de consulta do seu data warehouse usando a ferramenta dwh-migration-dumper.

  3. Faça o upload dos seus metadados e registros de consulta para o bucket do Cloud Storage.

  4. Execute a avaliação de migração.

  5. Analise o relatório do Looker Studio.

  6. Opcional: consulte os resultados da avaliação para encontrar informações detalhadas ou específicas.

Extrair metadados e registros de consulta do seu armazenamento de dados

Os metadados e os registros de consulta são necessários para preparar a avaliação com recomendações.

Para extrair os metadados e os registros de consulta necessários para executar a avaliação, selecione seu armazenamento de dados:

Teradata

Requisitos

  • Uma máquina conectada ao seu data warehouse de origem do Teradata (o Teradata 15 e versões mais recentes são compatíveis)
  • Uma conta do Google Cloud com um bucket do Cloud Storage para armazenar os dados
  • Um conjunto de dados do BigQuery vazio para armazenar os resultados
  • Permissões de leitura no conjunto de dados para ver os resultados
  • Recomendado: direitos de acesso no nível do administrador ao banco de dados de origem ao usar a ferramenta de extração para acessar tabelas do sistema

Requisito: ativar a geração de registros

A ferramenta dwh-migration-dumper extrai três tipos de registros: de consulta, de utilitários e de uso de recursos. É necessário ativar a geração de registros para os seguintes tipos de registros para ver insights mais completos:

Execute a ferramenta dwh-migration-dumper

Fazer o download da ferramenta dwh-migration-dumper

Faça o download do arquivo SHA256SUMS.txt e execute o seguinte comando para verificar a exatidão do ZIP:

Bash

sha256sum --check SHA256SUMS.txt

Windows PowerShell

(Get-FileHash RELEASE_ZIP_FILENAME).Hash -eq ((Get-Content SHA256SUMS.txt) -Split " ")[0]

Substitua RELEASE_ZIP_FILENAME pelo nome de arquivo zip baixado da versão da ferramenta de extração de linha de comando dwh-migration-dumper, por exemplo, dwh-migration-tools-v1.0.52.zip

O resultado True confirma a verificação com êxito do checksum.

O resultado False indica um erro de verificação. Verifique se o checksum e os arquivos ZIP são da mesma versão de lançamento ao fazer o download e foram colocados no mesmo diretório.

Para saber detalhes sobre como configurar e usar a ferramenta de extração, consulte Gerar metadados para tradução e avaliação.

Use a ferramenta de extração para extrair registros e metadados do armazenamento de dados do Teradata como dois arquivos ZIP. Execute os comandos a seguir em uma máquina com acesso ao data warehouse de origem para gerar os arquivos.

Gere o arquivo ZIP de metadados:

dwh-migration-dumper \
  --connector teradata \
  --database DATABASES \
  --driver path/terajdbc4.jar \
  --host HOST \
  --assessment \
  --user USER \
  --password PASSWORD

Observação:a flag --database é opcional para o conector teradata. Se omitido, os metadados de todos os bancos de dados serão extraídos. Essa flag só é válida para o conector teradata e não pode ser usada com teradata-logs.

Gere o arquivo ZIP com os registros de consulta:

dwh-migration-dumper \
  --connector teradata-logs \
  --driver path/terajdbc4.jar \
  --host HOST \
  --assessment \
  --user USER \
  --password PASSWORD

Observação:a flag --database não é usada ao extrair registros de consulta com o conector teradata-logs. Os registros de consulta são sempre extraídos para todos os bancos de dados.

Substitua:

  • PATH: o caminho absoluto ou relativo para o arquivo JAR do driver a ser usado para essa conexão;
  • VERSION: a versão do driver;
  • HOST: o endereço do host;
  • USER: o nome de usuário a ser usado na conexão do banco de dados;
  • DATABASES: (opcional) a lista separada por vírgulas de nomes de bancos de dados a extrair. Se não for fornecido, todos os bancos de dados serão extraídos.
  • PASSWORD: (opcional) a senha a ser usada na conexão do banco de dados. Se ficar em branco, o usuário precisará informar a senha.

Por padrão, os registros de consulta são extraídos da visualização dbc.QryLogV e da tabela dbc.DBQLSqlTbl. Se você precisar extrair os registros de consulta de um local alternativo, especifique os nomes das tabelas ou visualizações usando as sinalizações -Dteradata-logs.query-logs-table e -Dteradata-logs.sql-logs-table.

Por padrão, os registros do utilitário são extraídos da tabela dbc.DBQLUtilityTbl. Se você precisar extrair os registros utilitários de um local alternativo, especifique o nome da tabela usando a flag -Dteradata-logs.utility-logs-table.

Por padrão, os registros de uso de recursos são extraídos das tabelas dbc.ResUsageScpu e dbc.ResUsageSpma. Se você precisar extrair os registros de uso de recursos de um local alternativo, especifique os nomes das tabelas usando as sinalizações -Dteradata-logs.res-usage-scpu-table e -Dteradata-logs.res-usage-spma-table.

Exemplo:

Bash

dwh-migration-dumper \
  --connector teradata-logs \
  --driver path/terajdbc4.jar \
  --host HOST \
  --assessment \
  --user USER \
  --password PASSWORD \
  -Dteradata-logs.query-logs-table=pdcrdata.QryLogV_hst \
  -Dteradata-logs.sql-logs-table=pdcrdata.DBQLSqlTbl_hst \
  -Dteradata-logs.log-date-column=LogDate \
  -Dteradata-logs.utility-logs-table=pdcrdata.DBQLUtilityTbl_hst \
  -Dteradata-logs.res-usage-scpu-table=pdcrdata.ResUsageScpu_hst \
  -Dteradata-logs.res-usage-spma-table=pdcrdata.ResUsageSpma_hst

Windows PowerShell

dwh-migration-dumper `
  --connector teradata-logs `
  --driver path\terajdbc4.jar `
  --host HOST `
  --assessment `
  --user USER `
  --password PASSWORD `
  "-Dteradata-logs.query-logs-table=pdcrdata.QryLogV_hst" `
  "-Dteradata-logs.sql-logs-table=pdcrdata.DBQLSqlTbl_hst" `
  "-Dteradata-logs.log-date-column=LogDate" `
  "-Dteradata-logs.utility-logs-table=pdcrdata.DBQLUtilityTbl_hst" `
  "-Dteradata-logs.res-usage-scpu-table=pdcrdata.ResUsageScpu_hst" `
  "-Dteradata-logs.res-usage-spma-table=pdcrdata.ResUsageSpma_hst"

Por padrão, a ferramenta dwh-migration-dumper extrai os últimos sete dias de registros de consulta. O Google recomenda que você forneça pelo menos duas semanas de registros de consulta para visualizar insights mais completos. É possível especificar um intervalo de tempo personalizado usando as flags --query-log-start e --query-log-end. Exemplo:

dwh-migration-dumper \
  --connector teradata-logs \
  --driver path/terajdbc4.jar \
  --host HOST \
  --assessment \
  --user USER \
  --password PASSWORD \
  --query-log-start "2023-01-01 00:00:00" \
  --query-log-end "2023-01-15 00:00:00"

Também é possível gerar vários arquivos ZIP contendo registros de consulta abrangendo diferentes períodos e fornecer todos eles para avaliação.

Redshift

Requisitos

  • Uma máquina conectada ao seu data warehouse de origem do Amazon Redshift
  • Uma conta do Google Cloud com um bucket do Cloud Storage para armazenar os dados
  • Um conjunto de dados do BigQuery vazio para armazenar os resultados
  • Permissões de leitura no conjunto de dados para ver os resultados
  • Recomendado: acesso de superusuário ao banco de dados ao usar a ferramenta de extração para acessar tabelas do sistema

Execute a ferramenta dwh-migration-dumper

Faça o download da ferramenta de extração da linha de comando dwh-migration-dumper.

Faça o download do arquivo SHA256SUMS.txt e execute o seguinte comando para verificar a exatidão do ZIP:

Bash

sha256sum --check SHA256SUMS.txt

Windows PowerShell

(Get-FileHash RELEASE_ZIP_FILENAME).Hash -eq ((Get-Content SHA256SUMS.txt) -Split " ")[0]

Substitua RELEASE_ZIP_FILENAME pelo nome de arquivo zip baixado da versão da ferramenta de extração de linha de comando dwh-migration-dumper, por exemplo, dwh-migration-tools-v1.0.52.zip

O resultado True confirma a verificação com êxito do checksum.

O resultado False indica um erro de verificação. Verifique se o checksum e os arquivos ZIP são da mesma versão de lançamento ao fazer o download e foram colocados no mesmo diretório.

Para detalhes sobre como usar a ferramenta dwh-migration-dumper, consulte a página Gerar metadados.

Use a ferramenta dwh-migration-dumper para extrair registros e metadados do armazenamento de dados do Amazon Redshift como dois arquivos ZIP. Execute os comandos a seguir em uma máquina com acesso ao data warehouse de origem para gerar os arquivos.

Gere o arquivo ZIP de metadados:

dwh-migration-dumper \
  --connector redshift \
  --database DATABASE \
  --driver PATH/redshift-jdbc42-VERSION.jar \
  --host host.region.redshift.amazonaws.com \
  --assessment \
  --user USER \
  --iam-profile IAM_PROFILE_NAME

Gere o arquivo ZIP com os registros de consulta:

dwh-migration-dumper \
  --connector redshift-raw-logs \
  --database DATABASE \
  --driver PATH/redshift-jdbc42-VERSION.jar \
  --host host.region.redshift.amazonaws.com \
  --assessment \
  --user USER \
  --iam-profile IAM_PROFILE_NAME

Substitua:

  • DATABASE: o nome do banco de dados a ser conectado;
  • PATH: o caminho absoluto ou relativo para o arquivo JAR do driver a ser usado para essa conexão;
  • VERSION: a versão do driver;
  • USER: o nome de usuário a ser usado na conexão do banco de dados;
  • IAM_PROFILE_NAME: o Nome do perfil do IAM do Amazon Redshift. Obrigatório para autenticação do Amazon Redshift e para acesso à API da AWS. Para conferir a descrição dos clusters do Amazon Redshift, use a API da AWS.

Por padrão, o Amazon Redshift armazena de três a cinco dias de registros de consulta.

Por padrão, a ferramenta dwh-migration-dumper extrai os últimos sete dias de registros de consulta.

O Google recomenda que você forneça pelo menos duas semanas de registros de consulta para visualizar insights mais completos. Talvez seja necessário executar a ferramenta de extração algumas vezes ao longo de duas semanas para ter os melhores resultados. É possível especificar um intervalo personalizado usando as sinalizações --query-log-start e --query-log-end. Exemplo:

dwh-migration-dumper \
  --connector redshift-raw-logs \
  --database DATABASE \
  --driver PATH/redshift-jdbc42-VERSION.jar \
  --host host.region.redshift.amazonaws.com \
  --assessment \
  --user USER \
  --iam-profile IAM_PROFILE_NAME \
  --query-log-start "2023-01-01 00:00:00" \
  --query-log-end "2023-01-02 00:00:00"

Também é possível gerar vários arquivos ZIP contendo registros de consulta abrangendo diferentes períodos e fornecer todos eles para avaliação.

Redshift sem servidor

Requisitos

  • Uma máquina conectada ao seu data warehouse sem servidor de origem do Amazon Redshift
  • Uma conta do Google Cloud com um bucket do Cloud Storage para armazenar os dados
  • Um conjunto de dados do BigQuery vazio para armazenar os resultados
  • Permissões de leitura no conjunto de dados para ver os resultados
  • Recomendado: acesso de superusuário ao banco de dados ao usar a ferramenta de extração para acessar tabelas do sistema

Execute a ferramenta dwh-migration-dumper

Faça o download da ferramenta de extração da linha de comando dwh-migration-dumper.

Para detalhes sobre como usar a ferramenta dwh-migration-dumper, consulte a página Gerar metadados.

Use a ferramenta dwh-migration-dumper para extrair registros de uso e metadados do namespace sem servidor do Amazon Redshift como dois arquivos ZIP. Execute os comandos a seguir em uma máquina com acesso ao data warehouse de origem para gerar os arquivos.

Gere o arquivo ZIP de metadados:

dwh-migration-dumper \
  --connector redshift \
  --database DATABASE \
  --driver PATH/redshift-jdbc42-VERSION.jar \
  --host host.region.redshift-serverless.amazonaws.com \
  --assessment \
  --user USER \
  --iam-profile IAM_PROFILE_NAME

Gere o arquivo ZIP com os registros de consulta:

dwh-migration-dumper \
  --connector redshift-serverless-logs \
  --database DATABASE \
  --driver PATH/redshift-jdbc42-VERSION.jar \
  --host host.region.redshift-serverless.amazonaws.com \
  --assessment \
  --user USER \
  --iam-profile IAM_PROFILE_NAME

Substitua:

  • DATABASE: o nome do banco de dados a ser conectado;
  • PATH: o caminho absoluto ou relativo para o arquivo JAR do driver a ser usado para essa conexão;
  • VERSION: a versão do driver;
  • USER: o nome de usuário a ser usado na conexão do banco de dados;
  • IAM_PROFILE_NAME: o Nome do perfil do IAM do Amazon Redshift. Obrigatório para autenticação do Amazon Redshift e para acesso à API da AWS. Para conferir a descrição dos clusters do Amazon Redshift, use a API da AWS.

O Amazon Redshift sem servidor armazena registros de uso por sete dias. Se for necessário um intervalo maior, o Google recomenda extrair dados várias vezes durante um período mais longo.

Snowflake

Requisitos

Você precisa atender aos seguintes requisitos para extrair metadados e registros de consulta do Snowflake:

  • Uma máquina que pode se conectar às instâncias do Snowflake.
  • Uma conta do Google Cloud com um bucket do Cloud Storage para armazenar os dados.
  • Um conjunto de dados do BigQuery vazio para armazenar os resultados. Também é possível criar um conjunto de dados do BigQuery ao criar o job de avaliação usando a UI do console Google Cloud .
  • Usuário do Snowflake com acesso IMPORTED PRIVILEGES no banco de dados Snowflake. Recomendamos criar um SERVICE usuário com uma autenticação baseada em par de chaves. Isso fornece o método seguro para acessar a plataforma de dados do Snowflake sem precisar gerar tokens de MFA.
    • Para criar um usuário de serviço, siga o guia oficial do Snowflake (em inglês). Você precisará gerar o par de Chave RSA e atribuir a chave pública ao usuário do Snowflake.
    • O usuário do serviço precisa ter o papel ACCOUNTADMIN ou receber um papel com os privilégios IMPORTED PRIVILEGES no banco de dados Snowflake de um administrador da conta.
    • Como alternativa à autenticação de par de chaves, você pode usar a autenticação baseada em senha. No entanto, a partir de agosto de 2025, o Snowflake vai exigir a MFA de todos os usuários com base em senha. Isso exige que você aprove a notificação push da MFA ao usar nossa ferramenta de extração.

Execute a ferramenta dwh-migration-dumper

Faça o download da ferramenta de extração da linha de comando dwh-migration-dumper.

Faça o download do arquivo SHA256SUMS.txt e execute o seguinte comando para verificar a exatidão do ZIP:

Bash

sha256sum --check SHA256SUMS.txt

Windows PowerShell

(Get-FileHash RELEASE_ZIP_FILENAME).Hash -eq ((Get-Content SHA256SUMS.txt) -Split " ")[0]

Substitua RELEASE_ZIP_FILENAME pelo nome de arquivo zip baixado da versão da ferramenta de extração de linha de comando dwh-migration-dumper, por exemplo, dwh-migration-tools-v1.0.52.zip

O resultado True confirma a verificação com êxito do checksum.

O resultado False indica um erro de verificação. Verifique se o checksum e os arquivos ZIP são da mesma versão de lançamento ao fazer o download e foram colocados no mesmo diretório.

Para detalhes sobre como usar a ferramenta dwh-migration-dumper, consulte a página Gerar metadados.

Use a ferramenta dwh-migration-dumper para extrair registros e metadados do armazenamento de dados no Snowflake como dois arquivos ZIP. Execute os comandos a seguir em uma máquina com acesso ao data warehouse de origem para gerar os arquivos.

Gere o arquivo ZIP de metadados:

dwh-migration-dumper \
  --connector snowflake \
  --host HOST_NAME \
  --user USER_NAME \
  --role ROLE_NAME \
  --warehouse WAREHOUSE \
  --assessment \
  --private-key-file PRIVATE_KEY_PATH \
  --private-key-password PRIVATE_KEY_PASSWORD

Gere o arquivo ZIP com os registros de consulta:

dwh-migration-dumper \
  --connector snowflake-logs \
  --host HOST_NAME \
  --user USER_NAME \
  --role ROLE_NAME \
  --warehouse WAREHOUSE \
  --query-log-start STARTING_DATE \
  --query-log-end ENDING_DATE \
  --assessment \
  --private-key-file PRIVATE_KEY_PATH \
  --private-key-password PRIVATE_KEY_PASSWORD

Substitua:

  • HOST_NAME: o nome do host da sua instância do Snowflake.
  • USER_NAME: o nome de usuário a ser usado para a conexão do banco de dados, em que o usuário precisa ter as permissões de acesso conforme detalhado na seção de requisitos.
  • PRIVATE_KEY_PATH: o caminho para a chave privada RSA usada para autenticação.
  • PRIVATE_KEY_PASSWORD: (opcional) a senha usada ao criar a chave privada RSA. Só é necessário se a chave privada estiver criptografada.
  • ROLE_NAME: (opcional) a função do usuário ao executar a ferramenta dwh-migration-dumper, por exemplo, ACCOUNTADMIN.
  • WAREHOUSE: o warehouse usado para executar as operações de despejo. Se você tiver vários warehouses virtuais, poderá especificar qualquer warehouse para executar essa consulta. A execução dessa consulta com as permissões de acesso detalhadas na seção de requisitos extrai todos os artefatos de warehouse da conta.
  • STARTING_DATE: (opcional) usado para indicar a data de início em um período de registros de consulta, gravado no formato YYYY-MM-DD.
  • ENDING_DATE: (opcional) usado para indicar a data de término em um período de registros de consulta, escrito no formato YYYY-MM-DD.

Também é possível gerar vários arquivos ZIP contendo registros de consulta abrangendo períodos não sobrepostos e fornecer todos eles para avaliação.

Oracle

Para solicitar feedback ou suporte para este recurso, envie um e-mail para bq-edw-migration-support@google.com.

Requisitos

Você precisa atender aos seguintes requisitos para extrair metadados e registros de consulta do Oracle:

  • Seu banco de dados Oracle precisa ser a versão 11g R1 ou mais recente.
  • Uma máquina que pode se conectar às instâncias do Oracle.
  • Java 8 ou mais recente.
  • Uma conta do Google Cloud com um bucket do Cloud Storage para armazenar os dados.
  • Um conjunto de dados do BigQuery vazio para armazenar os resultados. Também é possível criar um conjunto de dados do BigQuery ao criar o job de avaliação usando a UI do console Google Cloud .
  • Um usuário comum do Oracle com privilégios de SYSDBA.

Execute a ferramenta dwh-migration-dumper

Faça o download da ferramenta de extração da linha de comando dwh-migration-dumper.

Faça o download do arquivo SHA256SUMS.txt e execute o seguinte comando para verificar a exatidão do ZIP:

sha256sum --check SHA256SUMS.txt

Para detalhes sobre como usar a ferramenta dwh-migration-dumper, consulte a página Gerar metadados.

Use a ferramenta dwh-migration-dumper para extrair metadados e estatísticas de desempenho para o arquivo ZIP. Por padrão, as estatísticas são extraídas do Oracle AWR, que exige o Oracle Tuning and Diagnostics Pack. Se esses dados não estiverem disponíveis, o dwh-migration-dumper usará o STATSPACK.

Para bancos de dados multitenant, a ferramenta dwh-migration-dumper precisa ser executada no contêiner raiz. Executar em um dos bancos de dados conectáveis resulta em estatísticas de desempenho e metadados ausentes sobre outros bancos de dados conectáveis.

Gere o arquivo ZIP de metadados:

dwh-migration-dumper \
  --connector oracle-stats \
  --host HOST_NAME \
  --port PORT \
  --oracle-service SERVICE_NAME \
  --assessment \
  --driver JDBC_DRIVER_PATH \
  --user USER_NAME \
  --password

Substitua:

  • HOST_NAME: o nome do host da sua instância do Oracle.
  • PORT: o número da porta de conexão. O valor padrão é 1521.
  • SERVICE_NAME: o nome do serviço do Oracle a ser usado para a conexão.
  • JDBC_DRIVER_PATH: o caminho absoluto ou relativo para o arquivo JAR do driver. Faça o download desse arquivo na página de downloads do driver JDBC da Oracle. Selecione a versão do driver compatível com a versão do banco de dados.
  • USER_NAME: nome do usuário usado para se conectar à instância do Oracle. O usuário precisa ter as permissões de acesso detalhadas na seção de requisitos.

Hadoop / Cloudera

Para solicitar feedback ou suporte para este recurso, envie um e-mail para bq-edw-migration-support@google.com.

Requisitos

Para extrair metadados do Cloudera, você precisa ter o seguinte:

  • Uma máquina que pode se conectar à API do Cloudera Manager.
  • Uma conta do Google Cloud com um bucket do Cloud Storage para armazenar os dados.
  • Um conjunto de dados do BigQuery vazio para armazenar os resultados. Também é possível criar um conjunto de dados do BigQuery ao criar o job de avaliação.

Execute a ferramenta dwh-migration-dumper

  1. Faça o download da ferramenta de extração da linha de comando dwh-migration-dumper.

  2. Faça o download do arquivo SHA256SUMS.txt.

  3. No ambiente de linha de comando, verifique a exatidão do ZIP:

      sha256sum --check SHA256SUMS.txt
      

    Para detalhes sobre como usar a ferramenta dwh-migration-dumper, consulte Gerar metadados para tradução e avaliação.

  4. Use a ferramenta dwh-migration-dumper para extrair metadados e estatísticas de desempenho para o arquivo ZIP:

    dwh-migration-dumper \
        --connector cloudera-manager \
        --user USER_NAME \
        --password PASSWORD \
        --url URL_PATH \
        --yarn-application-types "APP_TYPES" \
        --spark-history-service-names "SPARK_HISTORY_SERVICE_NAMES" \
        --pagination-page-size PAGE_SIZE \
        --start-date START_DATE \
        --end-date END_DATE \
        --assessment

    Substitua:

    • USER_NAME: o nome do usuário para se conectar à instância do Cloudera Manager.
    • PASSWORD: a senha da sua instância do Cloudera Manager.
    • URL_PATH: o caminho do URL para a API Cloudera Manager, por exemplo, https://localhost:7183/api/v55/.
    • APP_TYPES (opcional): os tipos de aplicativo YARN separados por vírgulas que são despejados do cluster. O valor padrão é MAPREDUCE,SPARK,Oozie Launcher.
    • SPARK_HISTORY_SERVICE_NAMES (opcional): a lista separada por vírgulas de nomes de serviços do servidor de histórico do Spark, usada para consultar logs de eventos do Spark pelo Apache Knox para extração de metadados de aplicativos. Se não for fornecido, o valor padrão será sparkhistory,spark3history.
    • PAGE_SIZE (opcional): o número de registros por resposta do Cloudera. O valor padrão é 1000.
    • START_DATE (opcional): a data de início do despejo do histórico no formato ISO 8601. Por exemplo, 2025-05-29. O valor padrão é de 90 dias antes da data atual.
    • END_DATE (opcional): a data de término do despejo do histórico no formato ISO 8601. Por exemplo, 2025-05-30. O valor padrão é a data atual.

Usar o Oozie no cluster do Cloudera

Se você usa o Oozie no cluster do Cloudera, é possível despejar o histórico de jobs do Oozie com o conector do Oozie. É possível usar o Oozie com a autenticação do Kerberos ou a autenticação básica.

Para a autenticação do Kerberos, execute o seguinte:

kinit
dwh-migration-dumper \
    --connector oozie \
    --url URL_PATH \
    --assessment

Substitua:

  • URL_PATH (opcional): o caminho do URL do servidor do Oozie. Se você não especificar o caminho do URL, ele será extraído da variável de ambiente OOZIE_URL.

Para autenticação básica, execute o seguinte:

dwh-migration-dumper \
    --connector oozie \
    --user USER_NAME \
    --password PASSWORD \
    --url URL_PATH \
    --assessment

Substitua:

  • USER_NAME: o nome do usuário do Oozie.
  • PASSWORD: a senha do usuário.
  • URL_PATH (opcional): o caminho do URL do servidor do Oozie. Se você não especificar o caminho do URL, ele será extraído da variável de ambiente OOZIE_URL.

Usar o Airflow no cluster do Cloudera

Se você usa o Airflow no cluster do Cloudera, é possível despejar o histórico de DAGs com o conector do Airflow:

dwh-migration-dumper \
    --connector airflow \
    --user USER_NAME \
    --password PASSWORD \
    --url URL \
    --driver "DRIVER_PATH" \
    --start-date START_DATE \
    --end-date END_DATE \
    --assessment

Substitua:

  • USER_NAME: o nome do usuário do Airflow
  • PASSWORD: a senha do usuário
  • URL: a string JDBC para o banco de dados do Airflow
  • DRIVER_PATH: o caminho para o driver JDBC
  • START_DATE (opcional): a data de início do despejo do histórico no formato ISO 8601
  • END_DATE (opcional): a data de término do despejo do histórico no formato ISO 8601

Usar o Hive no cluster do Cloudera

Para usar o conector do Hive, consulte a guia "Apache Hive".

Apache Hive

Requisitos

  • Uma máquina conectada ao seu data warehouse do Apache Hive de origem. A avaliação de migração do BigQuery é compatível com o Hive no Tez e MapReduce, além de ser compatível com o Apache Hive da versão 2.2 até a 3.1.
  • Uma conta do Google Cloud com um bucket do Cloud Storage para armazenar os dados
  • Um conjunto de dados do BigQuery vazio para armazenar os resultados
  • Permissões de leitura no conjunto de dados para ver os resultados
  • Acesso ao seu data warehouse de origem do Apache Hive para configurar a extração de registros de consulta
  • Estatísticas atualizadas de tabelas, partições e colunas

A avaliação de migração do BigQuery usa estatísticas de tabelas, partições e colunas para entender melhor seu data warehouse do Apache Hive e fornecer insights detalhados. Quando a configuração de hive.stats.autogather está definida como false no data warehouse de origem do Apache Hive, o Google recomenda ativar ou atualizar as estatísticas manualmente antes de executar a ferramenta dwh-migration-dumper.

Execute a ferramenta dwh-migration-dumper

Faça o download da ferramenta de extração da linha de comando dwh-migration-dumper.

Faça o download do arquivo SHA256SUMS.txt e execute o seguinte comando para verificar a exatidão do ZIP:

Bash

sha256sum --check SHA256SUMS.txt

Windows PowerShell

(Get-FileHash RELEASE_ZIP_FILENAME).Hash -eq ((Get-Content SHA256SUMS.txt) -Split " ")[0]

Substitua RELEASE_ZIP_FILENAME pelo nome de arquivo zip baixado da versão da ferramenta de extração de linha de comando dwh-migration-dumper, por exemplo, dwh-migration-tools-v1.0.52.zip

O resultado True confirma a verificação com êxito do checksum.

O resultado False indica um erro de verificação. Verifique se o checksum e os arquivos ZIP são da mesma versão de lançamento ao fazer o download e foram colocados no mesmo diretório.

Para detalhes sobre como usar a ferramenta dwh-migration-dumper, consulte Gerar metadados para tradução e avaliação.

Use a ferramenta dwh-migration-dumper para gerar metadados do seu data warehouse do Hive como um arquivo ZIP.

Sem autenticação

Para gerar o arquivo ZIP de metadados, execute o seguinte comando em uma máquina com acesso ao data warehouse de origem:

dwh-migration-dumper \
  --connector hiveql \
  --database DATABASES \
  --host hive.cluster.host \
  --port 9083 \
  --assessment

Com a autenticação do Kerberos

Para autenticar-se no metastore, faça login como um usuário que tenha acesso ao metastore do Apache Hive e gere um tíquete do Kerberos. Em seguida, gere o arquivo ZIP de metadados com o seguinte comando:

JAVA_OPTS="-Djavax.security.auth.useSubjectCredsOnly=false" \
  dwh-migration-dumper \
  --connector hiveql \
  --database DATABASES \
  --host hive.cluster.host \
  --port 9083 \
  --hive-kerberos-url PRINCIPAL/HOST \
  -Dhiveql.rpc.protection=hadoop.rpc.protection \
  --assessment

Substitua:

  • DATABASES: a lista separada por vírgulas de nomes de bancos de dados a extrair. Se não for fornecido, todos os bancos de dados serão extraídos.
  • PRINCIPAL: o principal do Kerberos para onde o tíquete foi emitido.
  • HOST: o nome do host do Kerberos para onde o tíquete é emitido.
  • hadoop.rpc.protection: a qualidade de proteção (QOP, na sigla em inglês) do nível de configuração da Camada de Autenticação e Segurança Simples (SASL), igual ao valor do parâmetro hadoop.rpc.protection dentro do /etc/hadoop/conf/core-site.xml com um dos seguintes valores:
    • authentication
    • integrity
    • privacy

Extrair registros de consulta com o hook de geração de registros hadoop-migration-assessment

Para extrair registros de consulta, siga estas etapas:

  1. Faça upload do hook de geração de registros hadoop-migration-assessment.
  2. Configure as propriedades do hook de geração de registros.
  3. Verifique o hook de geração de registros.

Fazer upload do hook de geração de registros hadoop-migration-assessment

  1. Faça o download do hook de geração de registros para extração de registros de consulta hadoop-migration-assessment que contém o arquivo JAR desse hook do Hive.

  2. Extraia o arquivo JAR.

    Se você precisar auditar a ferramenta para garantir que ela atende aos requisitos de conformidade, revise o código-fonte no repositório do GitHub de hooks de geração de registros hadoop-migration-assessment e compile seu próprio binário.

  3. Copie o arquivo JAR na pasta da biblioteca auxiliar em todos os clusters em que você planeja ativar a geração de registros de consulta. Dependendo do seu fornecedor, você precisará localizar a pasta da biblioteca auxiliar nas configurações do cluster e transferir o arquivo JAR para a pasta da biblioteca auxiliar no cluster do Hive.

  4. Defina as propriedades de configuração para o hook de geração de registros hadoop-migration-assessment. Dependendo do seu fornecedor do Hadoop, você precisará usar o console da UI para editar as configurações do cluster. Modifique o arquivo /etc/hive/conf/hive-site.xml ou aplique a configuração com o gerenciador de configuração.

Configurar propriedades

Se você já tiver outros valores para as chaves de configuração a seguir, acrescente as configurações usando uma vírgula (,). Para configurar o hook de geração de registros hadoop-migration-assessment, as seguintes definições são necessárias:

  • hive.exec.failure.hooks: com.google.cloud.bigquery.dwhassessment.hooks.MigrationAssessmentLoggingHook
  • hive.exec.post.hooks : com.google.cloud.bigquery.dwhassessment.hooks.MigrationAssessmentLoggingHook
  • hive.exec.pre.hooks: com.google.cloud.bigquery.dwhassessment.hooks.MigrationAssessmentLoggingHook
  • hive.aux.jars.path: inclua o caminho para o arquivo JAR do hook de geração de registros, por exemplo, file:///HiveMigrationAssessmentQueryLogsHooks_deploy.jar.
  • dwhassessment.hook.base-directory: o caminho para a pasta de saída dos registros de consulta. Por exemplo, hdfs://tmp/logs/.
  • Também é possível definir as seguintes configurações opcionais:

    • dwhassessment.hook.queue.capacity: a capacidade de fila para as linhas de execução de log de eventos de consulta. O valor padrão é 64.
    • dwhassessment.hook.rollover-interval: a frequência em que o rollover de arquivos precisa ser realizado. Por exemplo, 600s. O valor padrão é de 3.600 segundos (1 hora).
    • dwhassessment.hook.rollover-eligibility-check-interval: a frequência em que a verificação de elegibilidade do rollover de arquivos é acionada em segundo plano. Por exemplo, 600s. O valor padrão é de 600 segundos (10 minutos).

Verificar o hook de geração de registros

Depois de reiniciar o processo hive-server2, execute uma consulta de teste e analise os registros de depuração. A seguinte mensagem será exibida:

Logger successfully started, waiting for query events. Log directory is '[dwhassessment.hook.base-directory value]'; rollover interval is '60' minutes;
rollover eligibility check is '10' minutes

O hook de geração de registros cria uma subpasta particionada por data na pasta configurada. O arquivo Avro com eventos de consulta aparecerá nessa pasta após o intervalo dwhassessment.hook.rollover-interval ou o encerramento do processo hive-server2. É possível procurar mensagens semelhantes nos registros de depuração para ver o status da operação de rollover:

Updated rollover time for logger ID 'my_logger_id' to '2023-12-25T10:15:30'
Performed rollover check for logger ID 'my_logger_id'. Expected rollover time
is '2023-12-25T10:15:30'

O rollover ocorre nos intervalos especificados ou quando o dia é alterado. Quando a data é alterada, o hook de geração de registros também cria uma nova subpasta para essa data.

O Google recomenda que você forneça pelo menos duas semanas de registros de consulta para visualizar insights mais completos.

Também é possível gerar pastas que contêm registros de consulta de diferentes clusters do Hive e fornecer todos eles para uma única avaliação.

Informatica

Para solicitar feedback ou suporte para este recurso, envie um e-mail para bq-edw-migration-support@google.com.

Requisitos

  • Acesso ao cliente do Informatica PowerCenter Repository Manager
  • Uma conta do Google Cloud com um bucket do Cloud Storage para armazenar os dados.
  • Um conjunto de dados do BigQuery vazio para armazenar os resultados. Também é possível criar um conjunto de dados do BigQuery ao criar o job de avaliação usando o console Google Cloud .

Requisito: exportar arquivos de objetos

É possível usar a GUI do Informatica PowerCenter Repository Manager para exportar seus arquivos de objeto. Para mais informações, consulte Etapas para exportar objetos.

Como alternativa, execute o comando pmrep para exportar seus arquivos de objeto seguindo estas etapas:

  1. Execute o comando pmrep connect para se conectar ao repositório:
  pmrep connect -r `REPOSITORY_NAME` -d `DOMAIN_NAME` -n `USERNAME` -x `PASSWORD`

Substitua:

  • REPOSITORY_NAME: nome do repositório a que você quer se conectar
  • DOMAIN_NAME: nome do domínio do repositório
  • USERNAME: nome de usuário para se conectar ao repositório.
  • PASSWORD: senha do nome de usuário
  1. Depois de se conectar ao repositório, use o comando pmrep objectexport para exportar os objetos necessários:
  pmrep objectexport -n `OBJECT_NAME` -o `OBJECT_TYPE` -f `FOLDER_NAME` -u `OUTPUT_FILE_NAME.xml`

Substitua:

  • OBJECT_NAME: nome de um objeto específico a ser exportado
  • OBJECT_TYPE: tipo de objeto do objeto especificado
  • FOLDER_NAME: nome da pasta que contém o objeto a ser exportado
  • OUTPUT_FILE_NAME: nome do arquivo XML que vai conter as informações do objeto

Fazer upload de metadados e consultar registros para o Cloud Storage

Depois de extrair os metadados e os registros de consulta do data warehouse, faça o upload dos arquivos em um bucket do Cloud Storage para continuar com a avaliação de migração.

Teradata

Faça upload dos metadados e de um ou mais arquivos ZIP contendo registros de consulta para o bucket do Cloud Storage. Para mais informações sobre como criar buckets e fazer upload de arquivos para o Cloud Storage, consulte Criar buckets e Fazer upload de objetos de um sistema de arquivos. O limite para o tamanho total descompactado de todos os arquivos dentro do arquivo ZIP de metadados é de 50 GB.

As entradas em todos os arquivos ZIP que contêm registros de consulta são divididas da seguinte maneira:

  • Arquivos do histórico de consultas com o prefixo query_history_.
  • Arquivos de série temporal com os prefixos utility_logs_, dbc.ResUsageScpu_ e dbc.ResUsageSpma_.

O limite para o tamanho total descompactado de todos os arquivos do histórico de consultas é de 5 TB. O limite para o tamanho total descompactado de todos os arquivos de série temporal é de 1 TB.

Caso os registros de consulta sejam arquivados em um banco de dados diferente, consulte a descrição das sinalizações -Dteradata-logs.query-logs-table e -Dteradata-logs.sql-logs-table anteriormente nesta seção, que explica como fornecer um local alternativo para os registros de consulta.

Redshift

Faça upload dos metadados e de um ou mais arquivos ZIP contendo registros de consulta para o bucket do Cloud Storage. Para mais informações sobre como criar buckets e fazer upload de arquivos para o Cloud Storage, consulte Criar buckets e Fazer upload de objetos de um sistema de arquivos. O limite para o tamanho total descompactado de todos os arquivos dentro do arquivo ZIP de metadados é de 50 GB.

As entradas em todos os arquivos ZIP que contêm registros de consulta são divididas da seguinte maneira:

  • Arquivos do histórico de consultas com os prefixos querytext_ e ddltext_.
  • Arquivos de série temporal com os prefixos query_queue_info_, wlm_query_ e querymetrics_.

O limite para o tamanho total descompactado de todos os arquivos do histórico de consultas é de 5 TB. O limite para o tamanho total descompactado de todos os arquivos de série temporal é de 1 TB.

Redshift sem servidor

Faça upload dos metadados e de um ou mais arquivos ZIP contendo registros de consulta para o bucket do Cloud Storage. Para mais informações sobre como criar buckets e fazer upload de arquivos para o Cloud Storage, consulte Criar buckets e Fazer upload de objetos de um sistema de arquivos.

Snowflake

Faça upload dos metadados e dos arquivos ZIP que contêm registros de consulta e históricos de uso para o bucket do Cloud Storage. Ao fazer o upload desses arquivos para o Cloud Storage, os seguintes requisitos precisam ser atendidos:

  • O tamanho total descompactado de todos os arquivos dentro do arquivo ZIP de metadados precisa ser inferior a 50 GB.
  • O arquivo ZIP de metadados e o arquivo ZIP que contém os registros de consulta precisam ser enviados para uma pasta do Cloud Storage. Se você tiver vários arquivos ZIP contendo registros de consulta não sobrepostos, faça upload de todos eles.
  • Faça upload de todos os arquivos para a mesma pasta do Cloud Storage.
  • É preciso fazer upload de todos os arquivos ZIP de registros de consulta e metadados exatamente como são gerados pela ferramenta dwh-migration-dumper. Não extraia, combine ou modifique de outra forma.
  • O tamanho total descompactado de todos os arquivos de histórico de consultas precisa ser menor que 5 TB.

Para mais informações sobre como criar buckets e fazer upload de arquivos para o Cloud Storage, consulte Criar buckets e Fazer upload de objetos de um sistema de arquivos.

Oracle

Para solicitar feedback ou suporte para esse recurso, envie um e-mail para bq-edw-migration-support@google.com.

Faça upload do arquivo ZIP com metadados e estatísticas de desempenho para um bucket do Cloud Storage. Por padrão, o nome do arquivo ZIP é dwh-migration-oracle-stats.zip, mas é possível personalizar isso especificando-o na flag --output. O limite para o tamanho total descompactado de todos os arquivos dentro do arquivo ZIP é de 50 GB.

Para mais informações sobre como criar buckets e fazer upload de arquivos para o Cloud Storage, consulte Criar buckets e Fazer upload de objetos de um sistema de arquivos.

Hadoop / Cloudera

Para solicitar feedback ou suporte para esse recurso, envie um e-mail para bq-edw-migration-support@google.com.

Faça upload do arquivo ZIP com metadados e estatísticas de desempenho para um bucket do Cloud Storage. Por padrão, o nome do arquivo ZIP é dwh-migration-cloudera-manager-RUN_DATE.zip (por exemplo, dwh-migration-cloudera-manager-20250312T145808.zip), mas você pode personalizar com a flag --output. O limite para o tamanho total descompactado de todos os arquivos dentro do arquivo ZIP é de 50 GB.

Para mais informações sobre como criar buckets e fazer upload de arquivos para o Cloud Storage, consulte Criar um bucket e Fazer upload de objetos de um sistema de arquivos.

Apache Hive

Faça upload dos metadados e das pastas que contêm registros de consulta de um ou vários clusters do Hive para o bucket do Cloud Storage. Para mais informações sobre como criar buckets e fazer upload de arquivos para o Cloud Storage, consulte Criar buckets e Fazer upload de objetos de um sistema de arquivos.

O limite para o tamanho total descompactado de todos os arquivos dentro do arquivo ZIP de metadados é de 50 GB.

É possível usar o conector do Cloud Storage para copiar os registros diretamente para a pasta do Cloud Storage. As pastas que contêm subpastas com registros de consulta precisam ser transferidas para a mesma pasta do Cloud Storage em que o arquivo ZIP de metadados é transferido.

As pastas de registros de consulta têm arquivos de histórico de consultas com o prefixo dwhassessment_. O limite para o tamanho total descompactado de todos os arquivos de histórico de consultas é de 5 TB.

Informatica

Para solicitar feedback ou suporte para esse recurso, envie um e-mail para bq-edw-migration-support@google.com.

Faça upload de um arquivo ZIP contendo os objetos do repositório XML da Informatica para um bucket do Cloud Storage. Esse arquivo zip também precisa incluir um arquivo compilerworks-metadata.yaml com o seguinte:

  product:
    arguments: "ConnectorArguments{connector=informatica, assessment=true}"

O limite para o tamanho total descompactado de todos os arquivos dentro do arquivo ZIP é de 50 GB.

Para mais informações sobre como criar buckets e fazer upload de arquivos para o Cloud Storage, consulte Criar buckets e Fazer upload de objetos de um sistema de arquivos.

Executar uma avaliação de migração do BigQuery

Siga estas etapas para executar a avaliação de migração do BigQuery. Para seguir estas etapas, você fez o upload dos arquivos de metadados para um bucket do Cloud Storage, conforme descrito na seção anterior.

Permissões necessárias

Para ativar o serviço de migração do BigQuery, você precisa das seguintes permissões de gerenciamento de identidade e acesso (IAM):

  • resourcemanager.projects.get
  • resourcemanager.projects.update
  • serviceusage.services.enable
  • serviceusage.services.get

Para acessar e usar o serviço de migração do BigQuery, você precisa das seguintes permissões no projeto:

  • bigquerymigration.workflows.create
  • bigquerymigration.workflows.get
  • bigquerymigration.workflows.list
  • bigquerymigration.workflows.delete
  • bigquerymigration.subtasks.get
  • bigquerymigration.subtasks.list

Para executar o serviço de migração do BigQuery, você precisa das seguintes permissões adicionais.

  • Para acessar os buckets do Cloud Storage para arquivos de entrada e saída:

    • storage.objects.get no bucket de origem do Cloud Storage
    • storage.objects.list no bucket de origem do Cloud Storage
    • storage.objects.create no bucket de destino do Cloud Storage
    • storage.objects.delete no bucket de destino do Cloud Storage
    • storage.objects.update no bucket de destino do Cloud Storage
    • storage.buckets.get
    • storage.buckets.list
  • Permissão para ler e atualizar o conjunto de dados do BigQuery em que o serviço de migração do BigQuery grava os resultados:

    • bigquery.datasets.update
    • bigquery.datasets.get
    • bigquery.datasets.create
    • bigquery.datasets.delete
    • bigquery.jobs.create
    • bigquery.jobs.delete
    • bigquery.jobs.list
    • bigquery.jobs.update
    • bigquery.tables.create
    • bigquery.tables.get
    • bigquery.tables.getData
    • bigquery.tables.list
    • bigquery.tables.updateData

Para compartilhar o relatório do Looker Studio com um usuário, você precisa conceder os seguintes papéis:

  • roles/bigquery.dataViewer
  • roles/bigquery.jobUser

O exemplo a seguir mostra como conceder os papéis necessários a um usuário com quem você quer compartilhar o relatório:

gcloud projects add-iam-policy-binding \
  " translate="no">PROJECT \
  --member=user:REPORT_VIEWER_EMAIL \
  --role=roles/bigquery.dataViewer

gcloud projects add-iam-policy-binding \
  PROJECT \
  --member=user:REPORT_VIEWER_EMAIL \
  --role=roles/bigquery.jobUser

Substitua:

  • PROJECT: o projeto em que o usuário está.
  • REPORT_VIEWER_EMAIL: o e-mail do usuário com quem você quer compartilhar o relatório

Criar um projeto para a avaliação

Recomendamos que você crie e configure um novo projeto para executar a avaliação da migração. Use o script a seguir para criar um novo projeto do Google Cloud com todas as permissões e atribuições de papéis necessárias para executar a avaliação:

#!/bin/bash

# --- Configuration ---
# Replace with your desired project ID, the email of the user that runs
# the assessment, and your organization ID.
export PROJECT_ID="PROJECT_ID"
export ASSESSMENT_RUNNER_EMAIL="RUNNER_EMAIL"
export ORGANIZATION_ID="ORGANIZATION_ID"


# --- Project Creation ---
echo "Creating project: $PROJECT_ID"
gcloud projects create $PROJECT_ID --organization=$ORGANIZATION_ID

# Set the new project as the default for subsequent gcloud commands
gcloud config set project $PROJECT_ID

# --- IAM Role Creation ---
echo "Creating custom role 'BQMSrole' in project $PROJECT_ID"
gcloud iam roles create BQMSrole \
  --project=$PROJECT_ID \
  --title=BQMSrole \
  --permissions=bigquerymigration.subtasks.get,bigquerymigration.subtasks.list,bigquerymigration.workflows.create,bigquerymigration.workflows.get,bigquerymigration.workflows.list,bigquerymigration.workflows.delete,resourcemanager.projects.update,resourcemanager.projects.get,serviceusage.services.enable,serviceusage.services.get,storage.objects.get,storage.objects.list,storage.objects.create,storage.objects.delete,storage.objects.update,bigquery.datasets.get,bigquery.datasets.update,bigquery.datasets.create,bigquery.datasets.delete,bigquery.tables.get,bigquery.tables.create,bigquery.tables.updateData,bigquery.tables.getData,bigquery.tables.list,bigquery.jobs.create,bigquery.jobs.update,bigquery.jobs.list,bigquery.jobs.delete,storage.buckets.list,storage.buckets.get

# --- IAM Policy Binding for Assessment Runner ---
echo "Granting IAM roles to the assessment runner: $ASSESSMENT_RUNNER_EMAIL"

# Grant the custom BQMSrole to the assessment runner user
gcloud projects add-iam-policy-binding \
  $PROJECT_ID \
  --member=user:$ASSESSMENT_RUNNER_EMAIL \
  --role=projects/$PROJECT_ID/roles/BQMSrole

# Grant the BigQuery Data Viewer role to the assessment runner user
gcloud projects add-iam-policy-binding \
  $PROJECT_ID \
  --member=user:$ASSESSMENT_RUNNER_EMAIL \
  --role=roles/bigquery.dataViewer

# Grant the BigQuery Job User role to the assessment runner user
gcloud projects add-iam-policy-binding \
  $PROJECT_ID \
  --member=user:$ASSESSMENT_RUNNER_EMAIL \
  --role=roles/bigquery.jobUser

echo "Project $PROJECT_ID created and configured for BigQuery Migration Assessment."
echo "Assessment Runner: $ASSESSMENT_RUNNER_EMAIL"

Substitua:

  • PROJECT_ID: o nome de um novo ID do projeto
  • RUNNER_EMAIL: o e-mail do usuário que está executando a avaliação da migração
  • ORGANIZATION_ID: o ID da organização. Por exemplo, 123456789012

Locais suportados

O recurso de avaliação de migração do BigQuery é compatível com todos os locais do BigQuery. Para conferir uma lista de locais do BigQuery, consulte Locais compatíveis.

Antes de começar

Antes de executar a avaliação, é necessário ativar a API e criar um conjunto de dados do BigQuery para armazenar os resultados da avaliação.

Ativar a API BigQuery Migration

Ative a API BigQuery Migration da seguinte maneira:

  1. No console Google Cloud , acesse a página API BigQuery Migration.

    Acesse a API BigQuery Migration

  2. Clique em Ativar.

Criar um conjunto de dados para os resultados da avaliação

A avaliação de migração do BigQuery grava os resultados da avaliação nas tabelas do BigQuery. Antes de começar, crie um conjunto de dados para armazenar essas tabelas. Ao compartilhar o relatório do Looker Studio, você também precisa permitir que os usuários leiam esse conjunto de dados. Para mais informações, consulte Disponibilizar o relatório aos usuários.

Executar a avaliação de migração

Console

  1. No console do Google Cloud , acesse a página BigQuery.

    Acessar o BigQuery

  2. No menu de navegação, em Migration, clique em Serviços.

  3. Clique em Iniciar avaliação.

  4. Preencha a caixa de diálogo de configuração da avaliação.

    1. Em Nome de exibição, digite um nome que pode conter letras, números ou sublinhados. Esse nome é usado somente para fins de exibição e não precisa ser exclusivo.
    2. Em Fonte de dados de avaliação, escolha seu data warehouse.
    3. Em Caminho para arquivos de entrada, insira o caminho para o bucket do Cloud Storage que contém os arquivos extraídos.
    4. Para escolher como os resultados da avaliação serão armazenados, siga uma destas opções:

      • Mantenha a caixa de seleção Criar automaticamente o novo conjunto de dados do BigQuery marcada para que o conjunto de dados do BigQuery seja criado automaticamente. O nome do conjunto de dados será gerado automaticamente.
      • Desmarque a caixa de seleção Criar automaticamente o novo conjunto de dados do BigQuery e escolha o conjunto de dados vazio do BigQuery usando o formato projectId.datasetId ou crie um novo nome de conjunto de dados. Nesta opção, escolha o nome do conjunto de dados do BigQuery.

    Opção 1: geração automática de conjuntos de dados do BigQuery (padrão) Caixa de diálogo de configuração da avaliação.

    Opção 2: criação manual do conjunto de dados do BigQuery: Caixa de diálogo de configuração da avaliação com a criação manual do conjunto de dados.

  5. Clique em Criar. Veja o status do job na lista de jobs de tradução.

    Enquanto a avaliação é realizada, você pode verificar o progresso e a estimativa de tempo de conclusão na dica do ícone de status.

    Progresso da avaliação na dica.

  6. Enquanto a avaliação estiver em execução, você poderá clicar no link Ver relatório na a lista de trabalhos de avaliação para ver o relatório com dados parciais no Looker Studio. O link Visualizar relatório pode levar algum tempo para aparecer durante a avaliação. O relatório é aberto em uma nova guia.

    O relatório é atualizado com novos dados conforme eles são processados. Atualize a guia com o relatório ou clique em Visualizar relatório novamente para ver o relatório atualizado.

  7. Após a avaliação, clique em Ver relatório para conferir o relatório completo de avaliação no Looker Studio. O relatório é aberto em uma nova guia.

API

Chame o método create com um fluxo de trabalho definido.

Em seguida, chame o método start para iniciar o fluxo de trabalho de tradução.

A avaliação cria tabelas no conjunto de dados do BigQuery que você criou anteriormente. Você pode consultá-las para saber mais sobre as tabelas e consultas usadas no seu datawarehouse atual. Para mais informações sobre os arquivos de saída da tradução, consulte Verificador de lotes do SQL.

Resultado da avaliação agregado compartilhável

Para avaliações do Amazon Redshift, Teradata e Snowflake, além do conjunto de dados do BigQuery criado anteriormente, o fluxo de trabalho cria outro conjunto de dados leve com o mesmo nome, além do sufixo _shareableRedactedAggregate. Este conjunto de dados contém dados altamente agregados derivados do conjunto de dados de saída e que não contêm informações de identificação pessoal (PII).

Para encontrar, inspecionar e compartilhar o conjunto de dados de forma segura com outros usuários, acesse Consultar as tabelas de saída da avaliação de migração.

O recurso fica ativado por padrão, mas é possível desativá-lo usando a API pública.

Detalhes da avaliação

Para acessar a página "Detalhes da avaliação", clique no nome de exibição na lista de trabalhos de avaliação.

Página de lista de avaliações

A página de detalhes da avaliação contém a guia Configuração, em que é possível conferir mais informações sobre um job de avaliação, bem como a guia Erros, em que você pode analisar os erros ocorridos durante o processamento da avaliação.

Acesse a guia Configuração para conferir as propriedades da avaliação.

Página de detalhes da avaliação: guia "Configuração".

Acesse a guia Erros para conferir os erros ocorridos durante o processo de avaliação.

Página de detalhes da avaliação: guia de erros.

Revisar e compartilhar o relatório do Looker Studio

Após a conclusão da tarefa de avaliação, você pode criar e compartilhar um relatório do Looker Studio com os resultados.

Analisar o relatório

Clique no link Conferir relatório listado ao lado da tarefa de avaliação individual. O relatório do Looker Studio é aberto em uma nova guia, em um modo de visualização. É possível usar o modo de visualização para revisar o conteúdo do relatório antes de compartilhá-lo mais.

O relatório é parecido com a seguinte captura de tela:

Relatório de avaliação.

Para ver quais visualizações aparecem no relatório, selecione o data warehouse:

Teradata

O relatório é uma narrativa de três partes precedida por uma página de destaques. Essa página inclui as seguintes seções:

  • Sistema atual. Esta seção é um snapshot do sistema e uso atuais do Teradata, incluindo o número de bancos de dados, esquemas, tabelas e tamanho total em TB. Ele também lista os esquemas por tamanho e aponta para o potencial de utilização de recursos abaixo do ideal (tabelas sem gravações ou poucas leituras).
  • Transformações de estado estável do BigQuery (sugestões). Esta seção mostra como ficará o sistema no BigQuery após a migração. Ele inclui sugestões para otimizar cargas de trabalho no BigQuery (e evitar desperdício).
  • Plano de migração. Nesta seção, fornecemos informações sobre o esforço de migração propriamente dito, por exemplo, como passar do sistema atual para o estado estável do BigQuery. Esta seção inclui a contagem de consultas que foram traduzidas automaticamente e o tempo esperado para mover cada tabela para o BigQuery.

Os detalhes de cada seção incluem o seguinte:

Sistema atual

  • Computação e consultas
    • Utilização de CPU:
      • Mapa de calor da utilização média da CPU por hora (visualização geral da utilização de recursos do sistema)
      • Consultas por hora e dia com utilização da CPU
      • Consultas por tipo (leitura/gravação) com utilização da CPU
      • Aplicativos com utilização da CPU
      • Sobreposição da utilização de CPU por hora com o desempenho médio da consulta por hora e o desempenho médio do aplicativo por hora
    • Histograma de consultas por tipo e durações de consulta
    • Visualização de detalhes dos aplicativos (app, usuário, consultas únicas, relatórios e detalhamento de ETL)
  • Visão geral de armazenamento
    • Bancos de dados por volume, visualizações e taxas de acesso
    • Tabelas com taxas de acesso por usuários, consultas, gravações e criações de tabelas temporárias
  • Aplicativos: taxas de acesso e endereços IP

Transformações de estado estável do BigQuery (sugestões)

  • Unir índices convertidos em visualizações materializadas
  • Clustering e particionamento de candidatos com base em metadados e uso
  • Consultas de baixa latência identificadas como candidatas ao BigQuery BI Engine
  • Colunas configuradas com valores padrão que usam o recurso de descrição para armazenar valores padrão
  • Os índices exclusivos no Teradata (para evitar linhas com chaves não exclusivas em uma tabela) usam tabelas de preparo e uma instrução MERGE para inserir apenas registros exclusivos nas tabelas de destino e descartar cópias
  • Consultas restantes e esquema traduzidos como estão

Plano de migração

  • Visualização detalhada com consultas traduzidas automaticamente
    • Contagem do total de consultas com capacidade de filtrar por usuário, aplicativo, tabelas afetadas, tabelas consultadas e tipo de consulta
    • Buckets de consultas com padrões semelhantes agrupados e mostrados juntos para que o usuário possa ver a filosofia de tradução por tipos de consulta
  • Consultas que exigem intervenção humana
    • Consultas com violações da estrutura lexical do BigQuery
    • Funções e procedimentos definidos pelo usuário
    • Palavras-chave reservadas no BigQuery
  • Programação de tabelas por gravações e leituras (para agrupá-las para movimentação)
  • Migração de dados com o serviço de transferência de dados do BigQuery: tempo estimado para migrar por tabela

A seção Sistema atual contém as seguintes visualizações:

Visão geral do sistema
A visualização Visão geral do sistema fornece métricas de volume de alto nível dos principais componentes no sistema atual por um período especificado. O cronograma avaliado depende dos registros que foram analisados pela avaliação de migração do BigQuery. Essa visualização oferece insights rápidos sobre o uso do data warehouse de origem, que podem ser usados para planejamento de migração.
Volume da tabela
A visualização "Volume da tabela" apresenta estatísticas sobre as maiores tabelas e bancos de dados encontrados pela avaliação de migração do BigQuery. Como tabelas grandes podem levar mais tempo para extrair do sistema de armazenamento de dados de origem, essa visualização pode ser útil no planejamento e no sequenciamento de migração.
Uso da tabela
A visualização "Uso da tabela" mostra estatísticas sobre quais tabelas são muito usadas no sistema de armazenamento de dados de origem. Tabelas muito usadas podem ajudar a entender quais tabelas podem ter muitas dependências e exigir planejamento adicional durante o processo de migração.
Aplicativos
A visualização "Uso de aplicativos" e a visualização "Padrões de aplicativos" fornecem estatísticas sobre aplicativos encontrados durante o processamento de registros. Essas visualizações permitem que os usuários entendam o uso de aplicativos específicos ao longo do tempo e o impacto no uso de recursos. Durante uma migração, é importante visualizar a ingestão e o consumo de dados para entender melhor as dependências do data warehouse e analisar o impacto da transferência de vários aplicativos dependentes. A tabela de endereços IP pode ser útil para identificar o aplicativo exato usando o armazenamento de dados em conexões JDBC.
Consultas
A visualização "Consultas" detalha os tipos de instruções SQL executadas e as estatísticas de uso. Você pode usar o histograma de "Tipo de consulta" e "Tempo para identificar" períodos baixos de utilização do sistema e horários ideais do dia para transferir dados. Também é possível usar essa visualização para identificar consultas executadas com frequência e que os usuários invocam essas execuções.
Bancos de dados
A visualização dos bancos de dados fornece métricas sobre tamanho, tabelas, visualizações e procedimentos definidos no sistema de armazenamento de dados de origem. Essa visualização pode fornecer insights sobre o volume de objetos que você precisa migrar.
Acoplamento de banco de dados
A visualização "Acoplamento de banco de dados" oferece uma visão de alto nível sobre bancos de dados e tabelas acessados em conjunto em uma única consulta. Essa visualização pode mostrar quais tabelas e bancos de dados são referenciadas com frequência e o que é possível usar para o planejamento de migração.

A seção Estado estável do BigQuery contém as seguintes visualizações:

Tabelas sem uso
A visualização "Tabelas sem uso" mostra as tabelas em que a avaliação de migração do BigQuery não encontrou nenhum uso durante o período de registros analisado. A falta de uso pode indicar que você não precisa transferir essa tabela para o BigQuery durante a migração ou que os custos de armazenamento de dados no BigQuery podem ser menores. Valide a lista de tabelas não utilizadas porque elas podem ter uso fora do período de registros, como uma tabela usada apenas uma vez a cada três ou seis meses.
Tabelas sem gravações
A visualização "Tabelas sem gravações" mostra as tabelas em que a avaliação de migração do BigQuery não encontrou atualizações durante o período de registros analisado. A falta de gravações pode indicar onde você pode reduzir os custos de armazenamento no BigQuery.
Consultas de baixa latência
A visualização de consultas de baixa latência exibe uma distribuição dos ambientes de execução da consulta com base nos dados de registro analisados. Se o gráfico de distribuição de duração da consulta exibir um grande número de consultas com menos de 1 segundo no ambiente de execução, considere permitir que o BigQuery BI Engine acelere o BI e outras cargas de trabalho de baixa latência.
Visualizações materializadas
A visualização materializada fornece mais sugestões de otimização para melhorar o desempenho no BigQuery.
Clustering e particionamento

A visualização de particionamento e clustering exibe tabelas que podem se beneficiar do particionamento, clustering ou ambos.

As sugestões de metadados são alcançadas ao analisar o esquema do armazenamento de dados de origem (como particionamento e chave primária na tabela de origem) e encontrar o equivalente mais próximo do BigQuery para conseguir características de otimização semelhantes.

As sugestões de carga de trabalho são analisadas com a análise dos registros de consulta de origem. A recomendação é determinada pela análise das cargas de trabalho, especialmente das cláusulas WHERE ou JOIN nos registros de consulta analisados.

Recomendação de clustering

A visualização "Particionamento" exibe tabelas que podem ter mais de 10.000 partições, com base na definição de restrição do particionamento. Essas tabelas costumam ser boas candidatas para o clustering do BigQuery, o que permite partições de tabela refinadas.

Restrições exclusivas:

A visualização Restrições exclusivas mostra as tabelas SET e os índices exclusivos definidos no data warehouse de origem. No BigQuery, é recomendável usar tabelas de preparo e uma instrução MERGE para inserir somente registros exclusivos em uma tabela de destino. Use o conteúdo dessa visualização para determinar para quais tabelas você pode precisar ajustar o ETL durante a migração.

Valores padrão / restrições de verificação

Essa visualização mostra tabelas que usam restrições de verificação para definir valores de coluna padrão. No BigQuery, consulte Especificar valores de coluna padrão.

A seção Caminho de migração do relatório contém as seguintes visualizações:

Tradução de SQL
A visualização Tradução do SQL lista a quantidade e os detalhes de consultas que foram convertidas automaticamente pela avaliação de migração do BigQuery e não precisam de intervenção manual. A tradução automática do SQL geralmente atinge altas taxas de tradução se os metadados forem fornecidos. Essa visualização é interativa e permite analisar consultas comuns e entender como elas são traduzidas.
Esforço off-line
A visualização "Esforço off-line" captura as áreas que precisam de intervenção manual, incluindo UDFs específicas e possíveis violações de estrutura léxica e sintaxe de tabelas ou colunas.
Palavras-chave reservadas no BigQuery
A visualização "Palavras-chave reservadas do BigQuery" exibe o uso detectado de palavras-chave que têm um significado especial na linguagem do GoogleSQL e não podem ser usadas como identificadores, a menos que estejam entre acentos graves (`).
Programação das atualizações da tabela
A visualização "Programação das atualizações da tabela" mostra quando e com que frequência as tabelas são atualizadas para ajudar você a planejar como e quando movê-las.
Migração de dados para o BigQuery
A visualização "Migração de dados para o BigQuery" descreve o caminho de migração com o tempo esperado para migrar os dados usando o serviço de transferência de dados do BigQuery. Para mais informações, consulte o Guia do serviço de transferência de dados do BigQuery para Teradata.

A seção "Apêndice" contém as seguintes visualizações:

Diferenciação entre maiúsculas e minúsculas
A visualização "Diferenciação de caso" mostra tabelas no armazenamento de dados de origem configuradas para realizar comparações indiferentes a maiúsculas. Por padrão, as comparações de strings no BigQuery diferenciam maiúsculas de minúsculas. Para mais informações, consulte Agrupamento.

Redshift

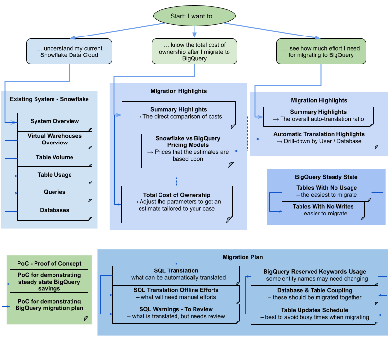
Destaques da migração
A visualização "Destaques da migração" mostra um resumo executivo das três seções do relatório:
  1. O painel Sistema atual fornece informações sobre o número de bancos de dados, esquemas, tabelas e o tamanho total do sistema do Redshift. Ele também lista os esquemas por tamanho e possível utilização abaixo do ideal. Use essas informações para otimizar os dados removendo, particionando ou agrupando em cluster suas tabelas.
  2. O painel Estado estável do BigQuery fornece informações sobre como serão seus dados após a migração no BigQuery, incluindo o número de consultas que podem ser traduzidas automaticamente usando o serviço de migração do BigQuery. Esta seção também mostra os custos de armazenamento de dados no BigQuery com base na taxa de ingestão de dados anual, além de sugestões de otimização para tabelas, provisionamento e espaço.
  3. O painel Caminho de migração contém informações sobre a iniciativa de migração. Para cada tabela, é mostrado o tempo esperado para migrar, o número de linhas na tabela e o tamanho dela.

A seção Sistema atual contém as seguintes visualizações:

Consultas por tipo e programação
A visualização "Consultas por tipo" e "Programação" categoriza suas consultas em ETL/gravação e relatórios/agregação. Ver a combinação de consultas ao longo do tempo ajuda a entender os padrões de uso atuais e identificar o bursting e o possível provisionamento excessivo que podem afetar o custo e o desempenho.
Enfileiramento de consultas
A visualização da fila de consultas fornece mais detalhes sobre a carga do sistema, incluindo volume de consultas, mistura e possíveis impactos no desempenho devido ao enfileiramento, como recursos insuficientes.
Consultas e escalonamento do WLM
A visualização de consultas e escalonamento do WLM identifica o escalonamento de simultaneidade como um custo adicional e complexidade de configuração. Ela mostra como o sistema do Redshift encaminha as consultas com base nas regras especificadas e o desempenho é afetado devido às filas, ao escalonamento de simultaneidade e às consultas removidas.
Enfileiramento e espera
A visualização de enfileiramento e espera é uma análise mais profunda da fila e dos tempos de espera das consultas ao longo do tempo.
Classes e desempenho do WLM
A visualização de classes e desempenho do WLM oferece uma maneira opcional de mapear suas regras para o BigQuery. No entanto, recomendamos permitir que o BigQuery roteie automaticamente suas consultas.
Insights sobre volume de consultas e tabelas
A visualização de insights de volume de consultas e tabelas lista as consultas por tamanho, frequência e principais usuários. Isso ajuda a categorizar as origens da carga no sistema e a planejar a migração das cargas de trabalho.
Bancos de dados e esquemas
A visualização dos bancos de dados fornece métricas sobre tamanho, tabelas, visualizações e procedimentos definidos no sistema do datawarehouse de origem. Isso fornece insights sobre o volume de objetos que precisam ser migrados.
Volume da tabela
A visualização do volume de tabela fornece estatísticas sobre as maiores tabelas e bancos de dados, mostrando como são acessados. Como as tabelas grandes podem demorar mais para serem extraídas no sistema de data warehouse de origem, essa visualização ajuda no planejamento e no sequenciamento de migração.
Uso da tabela
A visualização "Uso da tabela" mostra estatísticas sobre quais tabelas são muito usadas no sistema de armazenamento de dados de origem. As tabelas muito usadas podem ser usadas para entender as tabelas que podem ter muitas dependências e garantir um planejamento adicional durante o processo de migração.
Importadores e Exportadores
A visualização de importadores e exportadores mostra informações sobre dados e usuários envolvidos na importação de dados (usando consultas COPY) e na exportação de dados (usando consultas UNLOAD). Essa visualização ajuda a identificar a camada de preparo e os processos relacionados à ingestão e as exportações.
Uso do cluster
A visualização "Utilização do cluster" fornece informações gerais sobre todos os clusters disponíveis e exibe a utilização da CPU para cada um deles. Essa visualização pode ajudar a entender a reserva de capacidade do sistema.

A seção Estado estável do BigQuery contém as seguintes visualizações:

Clustering e Particionamento

A visualização de particionamento e clustering exibe tabelas que podem se beneficiar do particionamento, clustering ou ambos.

As sugestões de metadados são alcançadas ao analisar o esquema do armazenamento de dados de origem (como ordenamento de chave e chave dist na tabela de origem) e encontrar o equivalente mais próximo do BigQuery para conseguir características de otimização semelhantes.

As sugestões de carga de trabalho são analisadas com a análise dos registros de consulta de origem. A recomendação é determinada pela análise das cargas de trabalho, especialmente das cláusulas WHERE ou JOIN nos registros de consulta analisados.

Na parte de baixo da página, há uma instrução "create table" traduzida com todas as otimizações fornecidas. Todas as instruções DDL convertidas podem ser também extraídos do conjunto de dados. As instruções DDL convertidas são armazenadas na tabela SchemaConversion na coluna CreateTableDDL.

As recomendações no relatório são fornecidas apenas para tabelas com mais de 1 GB porque tabelas pequenas não se beneficiam do clustering e o particionamento de dados. No entanto, DDL para todas as tabelas (incluindo tabelas menores que 1 GB) estão disponíveis na tabela SchemaConversion.

Tabelas sem uso

A visualização "Tabelas sem uso" mostra as tabelas em que a avaliação de migração do BigQuery não identificou nenhum uso durante o período de análise dos registros. A falta de uso pode indicar que não é preciso transferir a tabela para o BigQuery durante a migração ou que os custos de armazenamento de dados no BigQuery podem ser menores (faturado como Armazenamento de longo prazo). Valide a lista de tabelas não utilizadas porque elas podem ter uso fora do período de registros, como uma tabela usada apenas uma vez a cada três ou seis meses.

Tabelas sem gravações

A visualização "Tabelas sem gravações" mostra as tabelas em que a avaliação de migração do BigQuery não identificou nenhuma atualização durante o período de análise dos registros. A falta de gravações pode indicar onde você pode diminuir seus custos de armazenamento no BigQuery (faturado como Armazenamento de longo prazo).

BigQuery BI Engine e visualizações materializadas

O BigQuery BI Engine e as visualizações materializadas oferecem mais sugestões de otimização para melhorar o desempenho no BigQuery.

A seção Caminho de migração contém as seguintes visualizações:

Tradução de SQL
A visualização Tradução do SQL lista a quantidade e os detalhes de consultas que foram convertidas automaticamente pela avaliação de migração do BigQuery e não precisam de intervenção manual. A tradução automática do SQL geralmente atinge altas taxas de tradução se os metadados forem fornecidos.
Esforço off-line de tradução do SQL
A visualização Esforço off-line do SQL Translation captura as áreas que precisam de intervenção manual, incluindo UDFs específicas e consultas com possíveis ambiguidades de tradução.
Alterar suporte para adição ao final de tabelas
A visualização "Alterar suporte de adição ao final de tabela" mostra detalhes sobre construções comuns do Redshift SQL que não têm uma contraparte direta do BigQuery.
Suporte a comandos de cópia
A visualização "Suporte ao comando de cópia" mostra detalhes sobre construções SQL comuns do Redshift que não têm uma contraparte direta do BigQuery.
Avisos SQL
A visualização "Avisos SQL" capta áreas que foram traduzidas com sucesso, mas precisam de uma revisão.
Estrutura léxica e violações de sintaxe
A visualização de estrutura léxica e violações de sintaxe mostra os nomes das colunas, tabelas, funções e procedimentos que violem a sintaxe do BigQuery.
Palavras-chave reservadas no BigQuery
A visualização "Palavras-chave reservadas do BigQuery" exibe o uso detectado de palavras-chave que têm um significado especial na linguagem do GoogleSQL e não podem ser usadas como identificadores, a menos que estejam entre acentos graves (`).
Acoplamento de esquema
A visualização "Acoplamento de esquema" apresenta um panorama geral dos bancos de dados, esquemas e tabelas que são acessados juntos em uma única consulta. Essa visualização pode mostrar quais tabelas, esquemas e bancos de dados são referenciados com frequência e o que é possível usar para o planejamento de migração.
Programação das atualizações da tabela
A visualização "Programação das atualizações da tabela" mostra como, quando e com que frequência as tabelas são atualizadas para ajudar você a planejar como e quando movê-las.
Escala da tabela
A visualização Escala da tabela lista suas tabelas com mais colunas.
Migração de dados para o BigQuery
A visualização "Migração de dados para o BigQuery" descreve o caminho de migração com o tempo esperado para migrar os dados usando o Serviço de transferência de dados do Serviço de migração do BigQuery. Para mais informações, consulte o Guia do serviço de transferência de dados do BigQuery para Redshift.
Resumo da execução da avaliação

O resumo de execução da avaliação contém a integridade do relatório, o progresso da avaliação em andamento e o status dos arquivos processados e erros.

A integridade do relatório representa a porcentagem de dados processados com sucesso que são recomendados para exibir insights significativos no relatório de avaliação. Se os dados de uma seção específica do relatório estiverem ausentes, essas informações serão listadas na tabela Módulos de avaliação no indicador Integridade do relatório.

A métrica de progresso indica a porcentagem de dados processados até o momento com a estimativa do tempo restante para processar todos os dados. Após a conclusão do processamento, a métrica de progresso não é exibida.

Resumo da execução da avaliação.

Redshift sem servidor

Destaques da migração
Esta página de relatório mostra o resumo dos bancos de dados sem servidor do Amazon Redshift, incluindo o tamanho e o número de tabelas. Além disso, ele fornece a estimativa de alto nível do valor anual do contrato (ACV, na sigla em inglês), que é o custo de computação e armazenamento no BigQuery. A visualização "Destaques da migração" mostra um resumo executivo das três seções do relatório.

A seção Sistema atual tem as seguintes visualizações:

Bancos de dados e esquemas
Fornece um detalhamento do tamanho total do armazenamento em GB para cada banco de dados, esquema ou tabela.
Bancos de dados e esquemas externos
Fornece um detalhamento do tamanho total do armazenamento em GB para cada banco de dados, esquema ou tabela externa.
Utilização do sistema
Fornece informações gerais sobre a utilização histórica do sistema. Essa visualização mostra o uso histórico de RPUs (unidades de processamento do Amazon Redshift) e o consumo diário de armazenamento. Essa visualização pode ajudar a entender a reserva de capacidade do sistema.

A seção Estado estável do BigQuery fornece informações sobre como serão seus dados após a migração no BigQuery, incluindo o número de consultas que podem ser traduzidas automaticamente usando o serviço de migração do BigQuery. Esta seção também mostra os custos de armazenamento de dados no BigQuery com base na taxa de ingestão de dados anual, além de sugestões de otimização para tabelas, provisionamento e espaço. A seção "Estado estável" tem as seguintes visualizações:

Preços do Amazon Redshift sem servidor x BigQuery
Oferece uma comparação dos modelos de preços do Amazon Redshift sem servidor e do BigQuery para ajudar você a entender os benefícios e a possível economia de custos após a migração para o BigQuery.
Custo de computação do BigQuery (TCO)
Permite estimar o custo de computação no BigQuery. Há quatro entradas manuais na calculadora: edição do BigQuery, região, período de fidelidade e valor de referência. Por padrão, a calculadora oferece compromissos de valor de referência ideais e econômicos que podem ser substituídos manualmente.
Custo total de propriedade
Permite estimar o valor do contrato anual (ACV), que é o custo de computação e armazenamento no BigQuery. A calculadora também permite calcular o custo de armazenamento, que varia para armazenamento ativo e de longo prazo, dependendo das modificações da tabela durante o período analisado. Para mais informações, consulte preços de armazenamento.

A seção Apêndice contém esta visualização:

Resumo da execução da avaliação
Fornece os detalhes da execução da avaliação, incluindo a lista de arquivos processados, erros e integridade do relatório. Use esta página para investigar dados ausentes no relatório e entender melhor a integridade dele.

Snowflake

O relatório consiste em seções diferentes que podem ser usadas juntas ou separadas. O diagrama a seguir organiza essas seções em três metas comuns do usuário para ajudar você a avaliar as necessidades de migração:

Fluxograma do relatório de avaliação de migração do Snowflake

Visualizações de destaques da migração

A seção Destaques da migração contém as seguintes visualizações:

Modelos de preços do Snowflake e do BigQuery
Lista de preços com diferentes níveis/edições. Também inclui uma ilustração de como o escalonamento automático do BigQuery pode ajudar a economizar mais custos em comparação com o do Snowflake.
Custo total de propriedade
Tabela interativa, que permite ao usuário definir: edição do BigQuery, compromisso, compromisso de slot do valor de referência, porcentagem de armazenamento ativo e porcentagem de dados carregados ou alterados. Ajuda a estimar melhor o custo para casos personalizados.
Destaques da tradução automática
Proporção de tradução agregada, agrupada por usuário ou banco de dados, ordenada de forma crescente ou decrescente. Também inclui a mensagem de erro mais comum de falha na tradução automática.

Visualizações do sistema atuais

A seção Sistema atual contém as seguintes visualizações:

Visão geral do sistema
A visualização Visão geral do sistema fornece métricas de volume de alto nível dos principais componentes no sistema atual por um período especificado. O cronograma avaliado depende dos registros que foram analisados pela avaliação de migração do BigQuery. Essa visualização oferece insights rápidos sobre o uso do data warehouse de origem, que podem ser usados para planejamento de migração.
Visão geral dos warehouses virtuais
Mostra o custo do Snowflake por warehouse, assim como o redimensionamento baseado em nó ao longo do período.
Volume da tabela
A visualização "Volume da tabela" apresenta estatísticas sobre as maiores tabelas e bancos de dados encontrados pela avaliação de migração do BigQuery. Como tabelas grandes podem levar mais tempo para extrair do sistema de armazenamento de dados de origem, essa visualização pode ser útil no planejamento e no sequenciamento de migração.
Uso da tabela
A visualização "Uso da tabela" mostra estatísticas sobre quais tabelas são muito usadas no sistema de armazenamento de dados de origem. Tabelas muito usadas podem ajudar a entender quais tabelas podem ter muitas dependências e exigir planejamento adicional durante o processo de migração.
Consultas
A visualização "Consultas" detalha os tipos de instruções SQL executadas e as estatísticas de uso. Você pode usar o histograma de "Tipo de consulta" e "Tempo para identificar" períodos baixos de utilização do sistema e horários ideais do dia para transferir dados. Também é possível usar essa visualização para identificar consultas executadas com frequência e que os usuários invocam essas execuções.
Bancos de dados
A visualização dos bancos de dados fornece métricas sobre tamanho, tabelas, visualizações e procedimentos definidos no sistema de armazenamento de dados de origem. Essa visualização fornece insights sobre o volume de objetos que você precisa migrar.

Visualizações de estado estável do BigQuery

A seção Estado estável do BigQuery contém as seguintes visualizações:

Tabelas sem uso
A visualização "Tabelas sem uso" mostra tabelas em que a avaliação de migração do BigQuery não encontrou nenhum uso durante o período de registros analisado. Isso pode indicar quais tabelas não precisam ser transferidas para o BigQuery durante a migração ou que os custos de armazenamento de dados no BigQuery podem ser menores. Valide a lista de tabelas não usadas porque elas podem ter uso fora do período de registros analisado, como uma tabela que é usada apenas uma vez por trimestre ou semestre.
Tabelas sem gravações
A visualização "Tabelas sem gravações" mostra as tabelas em que a avaliação de migração do BigQuery não encontrou atualizações durante o período de registros analisado. Isso pode indicar que os custos de armazenamento de dados no BigQuery podem ser menores.

Visualizações do plano de migração

A seção Plano de migração do relatório contém as seguintes visualizações:

Tradução de SQL
A visualização Tradução do SQL lista a quantidade e os detalhes de consultas que foram convertidas automaticamente pela avaliação de migração do BigQuery e não precisam de intervenção manual. A tradução automática do SQL geralmente atinge altas taxas de tradução se os metadados forem fornecidos. Essa visualização é interativa e permite analisar consultas comuns e entender como elas são traduzidas.
Esforço off-line de tradução do SQL
A visualização "Esforço off-line" captura as áreas que precisam de intervenção manual, incluindo UDFs específicas e possíveis violações de estrutura léxica e sintaxe de tabelas ou colunas.
Avisos SQL - Para revisar
A visualização "Avisos para revisar" captura as áreas que são mais traduzidas, mas exigem alguma inspeção humana.
Palavras-chave reservadas no BigQuery
A visualização "Palavras-chave reservadas do BigQuery" exibe o uso detectado de palavras-chave que têm um significado especial na linguagem do GoogleSQL e não podem ser usadas como identificadores, a menos que estejam entre acentos graves (`).
Acoplamento de banco de dados e tabela
A visualização "Acoplamento de banco de dados" oferece uma visão de alto nível sobre bancos de dados e tabelas acessados em conjunto em uma única consulta. Ela mostra quais tabelas e bancos de dados são referenciados com frequência e o que pode ser usado para o planejamento da migração.
Programação das atualizações da tabela
A visualização "Programação das atualizações da tabela" mostra quando e com que frequência as tabelas são atualizadas para ajudar você a planejar como e quando movê-las.

Visualizações da prova de conceito

A seção PoC (prova de conceito) contém as seguintes visualizações:

PoC para demonstrar a economia no estado estável do BigQuery
Ela inclui as consultas mais frequentes, as que leem a maior parte dos dados, as consultas mais lentas e as tabelas afetadas por essas consultas mencionadas acima.
PoC para demonstrar o plano de migração do BigQuery
ela mostra como o BigQuery traduz as consultas mais complexas e as tabelas que elas afetam.

Oracle

Para solicitar feedback ou suporte para esse recurso, envie um e-mail para bq-edw-migration-support@google.com.

Destaques da migração

A seção Destaques da migração contém as seguintes visualizações:

  • Sistema atual: um snapshot do sistema e uso atuais do Oracle, incluindo o número de bancos de dados, esquemas, tabelas e tamanho total em GB. Ele também fornece o resumo da classificação da carga de trabalho para cada banco de dados, ajudando você a decidir se o BigQuery é o destino de migração certo.
  • Compatibilidade: fornece informações sobre a iniciativa de migração. Para cada banco de dados analisado, é mostrado o tempo esperado para migrar e o número de objetos que podem ser migrados automaticamente com as ferramentas fornecidas pelo Google.
  • Estado estável do BigQuery: contém informações sobre como seus dados vão ficar após a migração no BigQuery, incluindo os custos de armazenamento dos dados no BigQuery com base na taxa anual de ingestão de dados e na estimativa de custo de computação. Além disso, ele fornece insights sobre tabelas subutilizadas.

Sistema atual

A seção Sistema atual contém as seguintes visualizações:

  • Característica das cargas de trabalho: descreve o tipo de carga de trabalho de cada banco de dados com base nas métricas de desempenho analisadas. Cada banco de dados é classificado como OLAP, misto ou OLTP. Essas informações podem ajudar você a decidir quais bancos de dados podem ser migrados para o BigQuery.
  • Bancos de dados e esquemas: fornece um detalhamento do tamanho total do armazenamento em GB para cada banco de dados, esquema ou tabela. Além disso, você pode usar essa visualização para identificar visualizações materializadas e tabelas externas.
  • Recursos e links do banco de dados: mostra a lista de recursos do Oracle usados no banco de dados, junto com os recursos ou serviços equivalentes do BigQuery que podem ser usados após a migração. Além disso, você pode explorar os links do banco de dados para entender melhor as conexões entre eles.
  • Conexões de banco de dados: oferecem insights sobre as sessões de banco de dados iniciadas pelo usuário ou aplicativo. A análise desses dados ajuda a identificar aplicativos externos que podem exigir mais esforço durante a migração.
  • Tipos de consulta: mostra um detalhamento dos tipos de instruções SQL executadas e estatísticas de uso. Você pode usar o histograma por hora de execuções de consultas ou tempo de CPU da consulta para identificar períodos baixos de utilização do sistema e horários ideais do dia para transferir dados.
  • Código-fonte PL/SQL: fornece insights sobre os objetos PL/SQL, como funções ou procedimentos, e o tamanho deles para cada banco de dados e esquema. Além disso, o histograma de execuções por hora pode ser usado para identificar os horários de pico com mais execuções de PL/SQL.
  • Utilização do sistema: fornece informações gerais sobre a utilização histórica do sistema. Essa visualização mostra o uso horário da CPU e o consumo diário de armazenamento. Essa visualização pode ajudar a entender a reserva de capacidade do sistema.

Estado estável do BigQuery

A seção Estado estável do BigQuery contém as seguintes visualizações:

  • Preços do Exadata x BigQuery: oferece a comparação geral dos modelos de preços do Exadata e do BigQuery para ajudar você a entender os benefícios e a possível economia de custos após a migração para o BigQuery.
  • Leituras/gravações do banco de dados do BigQuery: fornece insights sobre as operações de disco físico do banco de dados. A análise desses dados pode ajudar você a encontrar o melhor momento para fazer a migração de dados do Oracle para o BigQuery.
  • Custo de computação do BigQuery: permite estimar o custo de computação no BigQuery. Há quatro entradas manuais na calculadora: Edição do BigQuery, Região, Período de fidelidade e Base. Por padrão, a calculadora oferece um compromisso de base ideal e econômico que você pode substituir manualmente. O valor Horas anuais de slot de escalonamento automático fornece o número de horas de slot usadas fora do compromisso. Esse valor é calculado usando a utilização do sistema. A explicação visual das relações entre o valor de referência, o escalonamento automático e a utilização é fornecida no final da página. Cada estimativa mostra o número provável e um intervalo de estimativa.
  • Custo total de propriedade (TCO): permite estimar o valor anual do contrato (ACV), ou seja, o custo de computação e armazenamento no BigQuery. Com ela, também é possível calcular o custo de armazenamento. A calculadora também permite calcular o custo de armazenamento, que varia para armazenamento ativo e armazenamento de longo prazo, dependendo das modificações na tabela durante o período analisado. Para mais informações sobre preços de armazenamento, consulte esta página.
  • Tabelas subutilizadas: fornece informações sobre tabelas não usadas e somente leitura com base nas métricas de uso do período analisado. A falta de uso pode indicar que não é preciso transferir a tabela para o BigQuery durante uma migração ou que os custos de armazenamento de dados no BigQuery podem ser menores (faturado como armazenamento de longo prazo). Recomendamos que você valide a lista de tabelas não utilizadas caso elas tenham uso fora do período analisado.

Dicas de migração

A seção Dicas de migração contém as seguintes visualizações:

  • Compatibilidade de objetos de banco de dados: fornece uma visão geral da compatibilidade de objetos de banco de dados com o BigQuery, incluindo o número de objetos que podem ser migrados automaticamente com ferramentas fornecidas pelo Google ou que exigem ação manual. Essas informações são mostradas para cada banco de dados, esquema e tipo de objeto de banco de dados.
  • Esforço de migração de objetos de banco de dados: mostra a estimativa do esforço de migração em horas para cada banco de dados, esquema ou tipo de objeto de banco de dados. Além disso, ele mostra a porcentagem de objetos pequenos, médios e grandes com base no esforço de migração.
  • Esforço de migração do esquema do banco de dados: fornece a lista de todos os tipos de objetos do banco de dados detectados, o número deles, a compatibilidade com o BigQuery e o esforço estimado de migração em horas.
  • Esforço detalhado de migração de esquema de banco de dados: oferece insights mais detalhados sobre o esforço de migração de esquema de banco de dados, incluindo informações sobre cada objeto.

Visualizações da prova de conceito

A seção Visualizações de prova de conceito contém as seguintes visualizações:

  • Migração de prova de conceito: mostra a lista sugerida de bancos de dados com o menor esforço de migração, que são bons candidatos para a migração inicial. Além disso, ele mostra as principais consultas que podem ajudar a demonstrar a economia de tempo e custos e o valor do BigQuery usando uma prova de conceito.

Apêndice

A seção Apêndice contém as seguintes visualizações:

  • Resumo da execução da avaliação: fornece os detalhes da execução da avaliação, incluindo a lista de arquivos processados, erros e integridade do relatório. Use essa página para investigar dados ausentes no relatório e entender melhor a integridade geral dele.

Apache Hive

O relatório, que consiste em uma narrativa de três partes, é precedido por uma página de destaques de resumo que contém as seguintes seções:

  • Sistema atual - Apache Hive. Esta seção consiste em um snapshot do sistema e uso atuais do Apache Hive, incluindo o número de bancos de dados, tabelas, o tamanho total em GB e o número de registros de consulta processados. Esta seção também lista os bancos de dados por tamanho e aponta para um possível provisionamento e utilização de recursos abaixo do ideal (tabelas sem gravações ou poucas leituras). Esta seção contém os seguintes detalhes:

    • Computação e consultas
      • Utilização de CPU:
        • Consultas por hora e dia com utilização da CPU
        • Consultas por tipo (leitura/gravação)
        • Filas e aplicativos
        • Sobreposição da utilização de CPU por hora com o desempenho médio da consulta por hora e o desempenho médio do aplicativo por hora
      • Histograma de consultas por tipo e durações de consulta
      • Página de enfileiramento e espera
      • Visualização detalhada de filas (fila, usuário, consultas únicas, detalhamento de relatórios x ETL por métricas)
    • Visão geral de armazenamento
      • Bancos de dados por volume, visualizações e taxas de acesso
      • Tabelas com taxas de acesso por usuários, consultas, gravações e criações de tabelas temporárias
    • Filas e aplicativos: taxas de acesso e endereços IP do cliente
  • Estado estável do BigQuery. Esta seção mostra como ficará o sistema no BigQuery após a migração. Ele inclui sugestões para otimizar cargas de trabalho no BigQuery (e evitar desperdício). Esta seção contém os seguintes detalhes:

    • Tabelas identificadas como candidatas a visualizações materializadas.
    • Clustering e particionamento de candidatos com base em metadados e uso.
    • Consultas de baixa latência identificadas como candidatas ao BigQuery BI Engine.
    • Tabelas sem uso de leitura ou gravação.
    • Tabelas particionadas com o desvio de dados.
  • Plano de migração. Esta seção contém informações sobre o próprio esforço da migração. Por exemplo, ir do sistema atual para o estado estável do BigQuery. Esta seção contém destinos de armazenamento identificados para cada tabela, tabelas identificadas como significativas para migração, e a contagem de consultas que foram traduzidas automaticamente. Esta seção contém os seguintes detalhes:

    • Visualização detalhada com consultas traduzidas automaticamente
      • Contagem do total de consultas com capacidade de filtrar por usuário, aplicativo, tabelas afetadas, tabelas consultadas e tipo de consulta.
      • Buckets de consulta com padrões semelhantes agrupados, permitindo que os usuários vejam a filosofia de tradução por tipos de consulta.
    • Consultas que exigem intervenção humana
      • Consultas com violações da estrutura lexical do BigQuery
      • Funções e procedimentos definidos pelo usuário
      • Palavras-chave reservadas no BigQuery
    • Consulta que requer revisão
    • Programação de tabelas por gravações e leituras (para agrupá-las para movimentação)
    • Destino de armazenamento identificado para tabelas externas e gerenciadas

A seção Sistema atual - Hive contém as seguintes visualizações:

Visão geral do sistema
Essa visualização mostra as métricas de volume de alto nível dos principais componentes no sistema atual por um período especificado. O cronograma avaliado depende dos registros que foram analisados pela avaliação de migração do BigQuery. Essa visualização oferece insights rápidos sobre o uso do data warehouse de origem, que podem ser usados para planejamento de migração.
Volume da tabela
Essa visualização mostra estatísticas sobre as maiores tabelas e bancos de dados encontrados pela avaliação de migração do BigQuery. Como tabelas grandes podem levar mais tempo para extrair do sistema de armazenamento de dados de origem, essa visualização pode ser útil no planejamento e no sequenciamento de migração.
Uso da tabela
Essa visualização mostra estatísticas sobre quais tabelas são muito usadas no sistema de data warehouse de origem. Tabelas muito usadas podem ajudar a entender quais tabelas podem ter muitas dependências e exigir planejamento adicional durante o processo de migração.
Utilização de filas
Essa visualização mostra estatísticas sobre o uso de filas YARN encontrado durante o processamento de registros. Essas visualizações permitem que os usuários entendam o uso de filas e aplicativos específicos ao longo do tempo e o impacto no uso de recursos. Essas visualizações também ajudam a identificar e priorizar cargas de trabalho para migração. Durante uma migração, é importante visualizar a ingestão e o consumo de dados para entender melhor as dependências do data warehouse e analisar o impacto da transferência de vários aplicativos dependentes. A tabela de endereços IP pode ser útil para identificar o aplicativo exato que usa o data warehouse em conexões JDBC.
Métricas de filas
Essa visualização mostra um detalhamento das diferentes métricas sobre filas YARN encontradas durante o processamento de registros. Essa visualização permite que os usuários entendam os padrões de uso em filas específicas e o impacto na migração. Também é possível usar essa visualização para identificar conexões entre tabelas acessadas em consultas e filas em que a consulta foi executada.
Enfileiramento e espera
Essa visualização mostra um insight sobre o tempo de enfileiramento de consultas no data warehouse de origem. Os tempos de enfileiramento indicam degradação do desempenho devido ao provisionamento insuficiente, e o provisionamento extra requer maiores custos de hardware e de manutenção.
Consultas
Essa visualização mostra um detalhamento dos tipos de instruções SQL executadas e as estatísticas de uso. Você pode usar o histograma de "Tipo de consulta" e "Tempo para identificar" períodos baixos de utilização do sistema e horários ideais do dia para transferir dados. Também é possível usar essa visualização para identificar os mecanismos de execução do Hive mais usados e as consultas executadas com frequência, além dos detalhes do usuário.
Bancos de dados
Essa visualização mostra métricas sobre tamanho, tabelas, visualizações e procedimentos definidos no sistema do data warehouse de origem. Essa visualização pode fornecer insights sobre o volume de objetos que você precisa migrar.
Combinação de bancos de dados e tabelas
Essa visualização traz uma visão de alto nível sobre bancos de dados e tabelas que são acessados juntos em uma única consulta. Essa visualização pode mostrar quais tabelas e bancos de dados são referenciadas com frequência e o que é possível usar para o planejamento de migração.

A seção Estado estável do BigQuery contém as seguintes visualizações:

Tabelas sem uso
A visualização "Tabelas sem uso" mostra as tabelas em que a avaliação de migração do BigQuery não encontrou nenhum uso durante o período de registros analisado. A falta de uso pode indicar que você não precisa transferir essa tabela para o BigQuery durante a migração ou que os custos de armazenamento de dados no BigQuery podem ser menores. É preciso validar a lista de tabelas não utilizadas porque elas podem ter uso fora do período de registros, como uma tabela usada apenas uma vez a cada três ou seis meses.
Tabelas sem gravações
A visualização "Tabelas sem gravações" mostra as tabelas em que a avaliação de migração do BigQuery não encontrou atualizações durante o período de registros analisado. A falta de gravações pode indicar onde você pode reduzir os custos de armazenamento no BigQuery.
Recomendações de clustering e particionamento

Essa visualização exibe tabelas que se beneficiariam de particionamento, clustering ou de ambos.

As sugestões de metadados são alcançadas ao analisar o esquema do armazenamento de dados de origem (como particionamento e chave primária na tabela de origem) e encontrar o equivalente mais próximo do BigQuery para conseguir características de otimização semelhantes.

As sugestões de carga de trabalho são analisadas com a análise dos registros de consulta de origem. A recomendação é determinada pela análise das cargas de trabalho, especialmente das cláusulas WHERE ou JOIN nos registros de consulta analisados.

Partições convertidas em clusters

Essa visualização mostra tabelas com mais de 10.000 partições, com base na definição de restrição de particionamento. Essas tabelas costumam ser boas candidatas para o clustering do BigQuery, o que permite partições de tabela refinadas.

Partições desviadas

A visualização "Partições desviadas" exibe tabelas que são baseadas na análise de metadados e apresentam desvios de dados em uma ou várias partições. Essas tabelas são boas candidatas para alteração de esquema, já que as consultas em partições desviadas podem não apresentar um bom desempenho.

BI Engine e visualizações materializadas

A visualização "Consultas de baixa latência e visualizações materializadas" exibe uma distribuição dos tempos de execução de consultas com base nos dados de registro analisados e sugestões de otimização para melhorar o desempenho no BigQuery. Se o gráfico de distribuição de duração da consulta exibir um grande número de consultas com ambiente de execução menor que um segundo, considere ativar o BI Engine para acelerar o BI e outras cargas de trabalho de baixa latência.

A seção Plano de migração do relatório contém as seguintes visualizações:

Tradução de SQL
A visualização Tradução do SQL lista a quantidade e os detalhes de consultas que foram convertidas automaticamente pela avaliação de migração do BigQuery e não precisam de intervenção manual. A tradução automática do SQL geralmente atinge altas taxas de tradução se os metadados forem fornecidos. Essa visualização é interativa e permite analisar consultas comuns e entender como elas são traduzidas.
Esforço off-line de tradução do SQL
A visualização "Esforço off-line" captura as áreas que precisam de intervenção manual, incluindo UDFs específicas e possíveis violações de estrutura léxica e sintaxe de tabelas ou colunas.
Avisos SQL
A visualização "Avisos SQL" capta áreas que foram traduzidas com sucesso, mas precisam de uma revisão.
Palavras-chave reservadas no BigQuery
A visualização "Palavras-chave reservadas do BigQuery" exibe o uso detectado de palavras-chave que têm um significado especial na linguagem GoogleSQL. Essas palavras-chave não podem ser usadas como identificadores, a menos que estejam entre caracteres de crase (`).
Programação das atualizações da tabela
A visualização "Programação das atualizações da tabela" mostra quando e com que frequência as tabelas são atualizadas para ajudar você a planejar como e quando movê-las.
Tabelas externas do BigLake
A visualização "Tabelas externas do BigLake" descreve as tabelas identificadas como destinos de migração para o BigLake no lugar do BigQuery.

A seção Apêndice do relatório contém as seguintes visualizações:

Análise detalhada do esforço off-line de tradução do SQL
A visualização "Análise detalhada do esforço off-line de tradução" mostra um insight extra sobre as áreas do SQL que precisam de intervenção manual.
Análise detalhada de avisos SQL
A visualização "Análise detalhada de avisos" mostra um insight extra das áreas do SQL que foram traduzidas com sucesso, mas precisam de uma revisão.

Compartilhar o relatório

O relatório do Looker Studio é um painel de front-end para a avaliação de migração. Isso depende das permissões subjacentes de acesso ao conjunto de dados. Para compartilhá-lo, o destinatário precisa ter acesso ao relatório do Looker Studio e ao conjunto de dados do BigQuery que contém os resultados da avaliação.

Ao abrir o relatório no console do Google Cloud , você está vendo o relatório no modo de visualização. Para criar e compartilhar o relatório com outros usuários, execute as seguintes etapas:

  1. Clique em Editar e compartilhar. O Looker Studio solicita que você anexe novos conectores do Looker Studio ao novo relatório.
  2. Clique em Adicionar ao relatório. O relatório recebe um ID de relatório individual, que pode ser usado para acessar o relatório.
  3. Para compartilhar o relatório do Looker Studio com outros usuários, siga as etapas da seção Compartilhar relatórios com leitores e editores.
  4. Conceda aos usuários permissão para visualizar o conjunto de dados do BigQuery que foi usado para executar a tarefa de avaliação. Para mais informações, consulte Como conceder acesso a um conjunto de dados.

Consultar as tabelas de saída da avaliação de migração

Embora os relatórios do Looker Studio sejam a maneira mais conveniente de visualizar os resultados da avaliação, também é possível visualizar e consultar os dados subjacentes no conjunto de dados do BigQuery.

Exemplo de consulta

O exemplo a seguir recebe o número total de consultas únicas, o número de consultas que falharam na tradução e a porcentagem de consultas únicas que falharam na tradução.

  SELECT
    QueryCount.v AS QueryCount,
    ErrorCount.v as ErrorCount,
    (ErrorCount.v * 100) / QueryCount.v AS FailurePercentage
  FROM
  (
    SELECT
     COUNT(*) AS v
    FROM
      `your_project.your_dataset.TranslationErrors`
    WHERE Severity = "ERROR"
  ) AS ErrorCount,
  (
    SELECT
      COUNT(DISTINCT(QueryHash)) AS v
    FROM
      `your_project.your_dataset.Queries`
  ) AS QueryCount;

Compartilhar seu conjunto de dados com usuários em outros projetos

Depois de inspecionar o conjunto de dados, se você quiser compartilhá-lo com um usuário que não está no seu projeto, use o fluxo de trabalho do editor do BigQuery Sharing (antigo Analytics Hub).

  1. No console do Google Cloud , acesse a página BigQuery.

    Acessar o BigQuery

  2. Clique no conjunto de dados para conferir os detalhes.

  3. Clique em Compartilhamento > Publicar como listagem.

  4. Na caixa de diálogo exibida, crie uma listagem conforme solicitado.

    Se você já tiver uma troca de dados, pule a etapa 5.

  5. Criar uma troca de dados e definir permissões. Para permitir que um usuário veja suas listagens nesta troca, adicione-o à lista de assinantes.

  6. Insira os detalhes da listagem.

    Nome de exibição é o nome da listagem e é obrigatório. Outros campos são opcionais.

  7. Clique em Publicar.

    Uma listagem particular é criada.

  8. Na sua página de detalhes, selecione . Mais ações em Ações.

  9. Clique em Copiar link de compartilhamento.

    Você pode compartilhar o link com usuários que têm acesso de assinatura à sua troca ou listagem.

Solução de problemas

Nesta seção, explicamos alguns problemas comuns e técnicas de solução de problemas para migrar seu data warehouse para o BigQuery.

dwh-migration-dumper erros da ferramenta

Para solucionar erros e avisos na saída do terminal da ferramenta dwh-migration-dumper que ocorreram durante a extração de registros de consulta ou metadados, consulte Gerar solução de problemas de metadados.

Erros de migração do Hive

Esta seção descreve problemas comuns que podem ser encontrados ao planejar a migração do seu data warehouse do Hive para o BigQuery.

O hook de geração de registros grava mensagens de registro de depuração nos registros hive-server2. Se você encontrar algum problema, consulte os registros de depuração do hook de geração de registros, que contêm a string MigrationAssessmentLoggingHook.

Solucione o erro ClassNotFoundException

O erro pode ser causado pela posição incorreta do arquivo JAR do hook de geração de registros. Verifique se você adicionou o arquivo JAR à pasta auxlib no cluster do Hive. Outra possibilidade é especificar o caminho completo do arquivo JAR na propriedade hive.aux.jars.path, por exemplo, file:///HiveMigrationAssessmentQueryLogsHooks_deploy.jar.

A pasta configurada não mostra subpastas

Esse problema pode ser causado por uma configuração incorreta ou por problemas durante a inicialização do hook de geração de registros.

Nos registros de depuração hive-server2, procure as seguintes mensagens do hook de geração de registros:

Unable to initialize logger, logging disabled
Log dir configuration key 'dwhassessment.hook.base-directory' is not set,
logging disabled.
Error while trying to set permission

Analise os detalhes do problema e veja se há algo que você precisa corrigir para resolver o problema.

A pasta não mostra arquivos

Esse problema pode ser causado pelos problemas encontrados durante o processamento de um evento ou a gravação em um arquivo.

Nos registros de depuração hive-server2, procure as seguintes mensagens do hook de geração de registros:

Failed to close writer for file
Got exception while processing event
Error writing record for query

Analise os detalhes do problema e veja se há algo que você precisa corrigir para resolver o problema.

Alguns eventos de consulta estão perdidos

Esse problema pode ser causado pelo excesso de filas de linhas de execução do hook de geração de registros.

Nos registros de depuração hive-server2, procure a seguinte mensagem do hook de geração de registros:

Writer queue is full. Ignoring event

Se houver essas mensagens, aumente o parâmetro dwhassessment.hook.queue.capacity.

A seguir

Para mais informações sobre a ferramenta dwh-migration-dumper, consulte dwh-migration-tools.

Você também pode saber mais sobre as seguintes etapas na migração de data warehouses: