La soluzione CRM personalizzata consente alle aziende di sfruttare il portale di Contact Center AI Platform (CCAI Platform) quando utilizzano un CRM che non è un'integrazione standard attuale con la piattaforma CCAI. La configurazione CRM personalizzata funziona quando si utilizza un CRM interno o qualsiasi CRM non standard.
Gli agenti gestiscono chiamate e chat e i supervisori possono monitorare e generare report utilizzando il portale della piattaforma CCAI. Tutti i dettagli della chiamata o della sessione di chat vengono archiviati in un file di metadati della sessione. Questo file può contenere più di 20 punti dati, tra cui informazioni sulla sessione, trasferimenti, durata della gestione, partecipanti, informazioni diagnostiche e molto altro. Il file di metadati della sessione può essere analizzato e utilizzato per l'analisi e il monitoraggio post-sessione.
I metadati della sessione e i file multimediali caricati dai consumatori vengono inviati a un servizio di archiviazione esterno e gli agenti possono visualizzare i file multimediali caricati dai consumatori direttamente nell'adattatore dell'agente durante la sessione.
Una soluzione CRM personalizzata viene implementata con una combinazione dei seguenti componenti. Alcuni componenti potrebbero essere applicabili o meno alla tua configurazione:
Generazione del file di metadati della sessione per ogni chiamata e sessione di chat
Invio di metadati e file multimediali a un servizio di archiviazione esterno
Integrazione API generica
URL di ricerca personalizzato
Aggiornamento del record CRM via email
Ricerca di account o richieste dall'adattatore agente
Prerequisiti
Per utilizzare la funzionalità CRM personalizzato, devi prima configurare l'archiviazione esterna. Per saperne di più, consulta Archiviazione esterna per soluzioni CRM personalizzate.
Metadati della sessione
Il file di metadati della sessione contiene informazioni dettagliate sulla sessione. Viene inviata 15 minuti dopo il completamento della sessione. Per ulteriori informazioni, consulta la sezione File di metadati della sessione.
Metodi di interazione e integrazione CRM personalizzati
| API generica | URL personalizzato | |
|---|---|---|
| Ricerca account | Sì | Sì |
| Ricerca delle richieste | Sì | |
| Aggiornamento della richiesta | Sì | No |
API generica
Il metodo di integrazione dell'API generica consente di utilizzare l'API del tuo CRM personalizzato per stabilire una connessione bidirezionale con la piattaforma CCAI. Questo metodo semplice è identico all'esperienza di integrazione del CRM predefinita. L'agente non deve intraprendere alcuna azione per creare un record CRM per le sessioni di chiamata o chat e a seconda della configurazione API univoca. Può consentire una ricerca e un aggiornamento dei record senza problemi.
URL personalizzato
L'opzione Link personalizzato consente agli agenti di interagire con il CRM utilizzando un link personalizzato creato per ogni sessione. A differenza dell'integrazione CRM standard e dell'esperienza API generica, l'agente deve intervenire per creare un record CRM. In alcuni casi, potrebbe essere sufficiente aprire una scheda con il link personalizzato dalla sessione, mentre in altri l'agente potrebbe dover creare manualmente il record.
Dettagli e configurazione dell'URL di ricerca personalizzato
La funzionalità di base dell'URL è quella di eseguire una ricerca nel CRM, ma a seconda del CRM, è possibile attivare processi più complessi in base al contenuto dell'URL personalizzato. L'URL del CRM personalizzato può essere configurato con variabili contenenti informazioni sulla sessione ed è accessibile nell'adattatore dell'agente durante la sessione. Una volta eseguito l'accesso all'URL, il CRM personalizzato eseguirà una ricerca. Questa ricerca nel CRM consente agli agenti di utilizzare una "scheda" per la sessione di chiamata o chat attiva. La procedura di collegamento personalizzato si basa esclusivamente sulla capacità del CRM personalizzato di elaborare questo link e modificarlo o riscriverlo, se necessario.
I metadati della sessione, le registrazioni delle chiamate e altri file archiviati esternamente non verranno collegati al record CRM, a meno che non venga utilizzato anche il metodo di aggiornamento email elencato.
In questa configurazione, l'agente accederà al portale della piattaforma CCAI e al proprio CRM in schede separate. Le chiamate e le chat verranno gestite nella scheda della piattaforma CCAI, mentre i dettagli dei ticket saranno accessibili in una scheda CRM.
Affinché questa configurazione funzioni:
L'agente deve aver eseguito l'accesso al proprio CRM nel browser
L'agente deve aver eseguito l'accesso al portale della piattaforma CCAI nel proprio browser.
L'URL di ricerca personalizzata deve essere preconfigurato
Il tuo CRM deve gestire l'URL personalizzato per visualizzare il record CRM pertinente
Comportamento dell'URL di ricerca personalizzato
La piattaforma CCAI includerà nell'URL solo i parametri non vuoti.
Una volta terminata la sessione, la piattaforma CCAI non memorizza l'URL generato contenente ANI/UID/email nel database della piattaforma CCAI.
Configurazione dell'URL di ricerca personalizzato
A causa delle diverse funzionalità e comportamenti di identificatori univoci e CRM, dovrai creare due URL diversi: uno per le sessioni IVR/PSTN/SMS e uno per le sessioni SDK web e mobile. Le sessioni IVR/PSTN/SMS utilizzeranno l'ANI come identificatore univoco, mentre l'SDK web e mobile utilizzerà probabilmente CUID ed email.
Per configurare un URL di ricerca possono essere utilizzate le seguenti variabili:
| Variabile | Valori |
|---|---|
{CUSTOMER_PHONE_NUMBER} |
Il numero di telefono dell'utente finale |
{ANI} |
Il numero di telefono dell'utente finale. Mantenuto per la compatibilità con le versioni precedenti. |
{CUID} |
ID utente personalizzato |
{EMAIL} |
Email dell'utente finale |
{MENU_PATH} |
Il percorso completo del menu della coda. Ad esempio, "Ordini/Conferma ordine/Informazioni ordine". |
{MENU_ID} |
ID menu |
{CHANNEL} |
Il canale della sessione. Valori possibili:
|
{TYPE} |
Il tipo di sessione. Valori possibili per le chiamate:
Valori possibili per le chat:
|
{SUPPORT_PHONE_NUMBER} |
Il numero di telefono del Centro assistenza che l'utente finale chiama. |
{OUTBOUND_NUMBER} |
Il numero di telefono che un agente utilizza per una chiamata in uscita. |
{SESSION_ID} |
L'ID sessione. Valori possibili:
|
{CUSTOM_AGENT_ID} |
Il campo ID agente facoltativo nell'oggetto user. L'ID agente
non può essere ottenuto finché la sessione non viene stabilita e non viene assegnato un agente. Per questo motivo, configura l'istanza in modo da ritardare la creazione di chiamate o
registrazioni di chat per consentire la definizione di questa variabile. Puoi
ritardare la creazione dei record di chiamate o chat in Impostazioni >
Gestione operazioni > Dettagli creazione record CRM. Per
maggiori informazioni, consulta Dettagli
sulla creazione dei record CRM. |
Configurazione del portale CCAI Platform
Accedi al portale della piattaforma CCAI utilizzando un account con il ruolo Amministratore assegnato.
Vai a Impostazioni > Impostazioni sviluppatore.
Nella sezione CRM, seleziona CRM personalizzato.
In Ricerca CRM, inserisci gli URL personalizzati.
Seleziona il formato del numero di telefono da utilizzare nelle richieste CRM.
Fai clic su Salva modifiche.
Se non l'hai ancora fatto, configura il servizio di archiviazione esterna. Per saperne di più, consulta Archiviazione esterna.
Aggiornamento del record CRM via email
In configurazioni come l'URL di ricerca personalizzato, una volta completata una sessione, i metadati della sessione devono essere aggiornati nel CRM. Con questa funzionalità, la piattaforma CCAI può inviare automaticamente i dati della sessione tramite email. Circa 15 minuti dopo la fine di una sessione, viene inviata un'email a una posizione configurata e il contenuto dell'email viene utilizzato per aggiornare un record nel tuo CRM. Questa funzionalità può essere configurata a livello globale e per coda. Una volta ricevuta l'email, il CRM potrebbe essere configurato per aggiornare o creare un nuovo record CRM per la sessione.
Dettagli email
Inviato da no-reply@ccaiplatform.com
Contiene:
Subject line
Corpo con i metadati della sessione in sintassi JSON
Allegato in formato TXT con la trascrizione della chat, se applicabile
La piattaforma CCAI attenderà 15 minuti dopo la fine della sessione, poi invierà l'email.
Le email vengono inviate solo per le sessioni completate correttamente. Non viene inviato per sessioni non riuscite o abbandonate.
Configurazione globale
Accedi al portale della piattaforma CCAI utilizzando un account con il ruolo Amministratore assegnato.
Vai a Impostazioni > Impostazioni sviluppatore.
Nella sezione CRM, assicurati che sia selezionato CRM personalizzato.
Attiva l'opzione Invia l'esito della sessione via email.
Inserisci un indirizzo email a cui vuoi che venga inviata l'email.
Fai clic su Salva modifiche.
Configurazione per coda
Accedi al portale della piattaforma CCAI utilizzando un account con il ruolo Amministratore assegnato.
Vai a Impostazioni > Coda e seleziona una sottocoda.
Attiva l'opzione Invia l'esito della sessione via email.
Inserisci un indirizzo email a cui vuoi che venga inviata l'email.

Fai clic su Salva impostazione CRM personalizzata.
Ereditarietà e override delle impostazioni
| Impostazioni | Comportamento |
|---|---|
| Globale = NON abilitato Coda = NON abilitata |
Non inviare per tutte le code. |
| Globale = NON abilitato Coda = Abilitata |
L'impostazione della coda (ovvero lo stato attivo/disattivo) override l'impostazione globale. L'email viene inviata da una determinata coda a un indirizzo email definito nell'impostazione coda. |
| Globale = Abilitato Coda = NON abilitata |
L'impostazione della coda (indirizzo email, stato attivo/disattivo) eredita l'impostazione globale. L'email viene inviata da una determinata coda a un indirizzo email definito nell'impostazione globale. |
| Globale = Abilitato Coda = Abilitata |
L'impostazione della coda (indirizzo email) sostituisce l'impostazione globale. L'email viene inviata da una determinata coda a un indirizzo email definito nell'impostazione della coda. Se l'indirizzo email è vuoto, l'email non viene inviata. |
Esperienza dell'agente
Ricerca di record CRM
Accedi al portale CCAI Platform utilizzando un account con il ruolo Agente assegnato.
Apri l'adattatore per chiamate o chat.
Utilizza il pulsante Apri in una nuova finestra del browser per attivare la ricerca.
Utilizza il pulsante Copia link per copiare l'URL di ricerca negli appunti.

Spazio di archiviazione esterno per soluzioni CRM personalizzate
Lo spazio di archiviazione esterno per soluzioni personalizzate consente l'utilizzo di un servizio di archiviazione esterno per archiviare e recuperare i metadati delle sessioni della piattaforma CCAI, le registrazioni delle chiamate, le trascrizioni delle chat e i file multimediali caricati dai consumatori. I file sono memorizzati al di fuori di un CRM.
Per configurare l'archiviazione esterna, devi disporre di:
Un account CCAI Platform valido con ruolo Amministratore e Agente assegnato per la configurazione e il test
Un servizio di archiviazione esterno
Struttura delle cartelle
La seguente struttura di cartelle verrà organizzata nella memoria esterna in Percorso cartella:
ujet-chat-transcripts
ujet-media
ujet-metadata
ujet-voice-recordings
ujet-voicemails
Formati file e convenzioni di denominazione
I seguenti tipi di file possono essere inviati al servizio di archiviazione esterno. I file vengono criptati durante il transito utilizzando HTTPS:
| File | Nome |
|---|---|
| Registrazioni delle chiamate | - call-{id}.mp3 - call-{id}.wav |
| File multimediali | - call-{id}-photo-{photo-id}.jpg - call-{id}-video-{video-id}.mp4 - chat-{id}-photo-{photo-id}.jpg - chat-{id}-video-{video-id}.mp4 |
| Trascrizioni delle chat | - chat-{id}.txt |
| Metadati della sessione | - call-{id}.json - chat-{id}.json |
Esperienza di agenti e supervisori
Durante la chiamata o la sessione di chat, le foto e i video caricati dal consumatore utilizzando le azioni intelligenti vengono visualizzati nell'adattatore dell'agente.
Se utilizzi l'interazione CRM con URL personalizzato in combinazione con il metodo di aggiornamento email del file di metadati della sessione, gli agenti e i supervisori possono accedere alle informazioni sulla sessione utilizzando il tuo server esterno.
Configurazione del servizio di archiviazione esterno
Completa questi passaggi per configurare l'unità di archiviazione esterna:
Accedi al portale della piattaforma CCAI utilizzando un account con il ruolo Amministratore assegnato.
Vai a Impostazioni > Impostazioni sviluppatore.
Nella pagina Impostazioni sviluppatore, vai alla sezione Archiviazione esterna.
Attiva l'archiviazione delle informazioni al di fuori dei server CRM impostando l'opzione su On, poi seleziona i tipi di file da archiviare.
Nella sezione Configurazione server, seleziona il tipo di spazio di archiviazione e completa i passaggi di configurazione: server SFTP, bucket Google Cloud .
Server SFTP
Inserisci l'host SFTP (URL o indirizzo IP).
Inserisci il numero di porta.
Inserisci l'ID utente di accesso SFTP.
Se il server SFTP richiede una password per l'autenticazione, inseriscila nel campo Password.
Se il server SFTP richiede una chiave privata per l'autenticazione, seleziona la casella di controllo Chiave privata SSH.
Inserisci (copia e incolla) la chiave privata SSH.
Inserisci la passphrase della chiave privata. Se le informazioni sulla sessione devono essere memorizzate in una cartella specifica sul server SFTP, seleziona la casella di controllo Percorso cartella e inserisci il percorso della cartella SFTP.
Fai clic su Salva modifiche.
Cloud Storage
Inserisci il nome del bucket di destinazione Google Cloud .
Inserisci l'ID client Google Cloud .
Inserisci il Google Cloud client secret.
Se le informazioni sulla sessione devono essere archiviate in una cartella specifica nel bucket Google Cloud , seleziona la casella di controllo Percorso cartella e inserisci il Google Cloud percorso cartella.
Fai clic su Collega e salva.
Test della configurazione dell'archiviazione esterna
Per i CRM con integrazione standard esistente:
Accedi al tuo CRM.
Accedi a CCAI Platform all'interno del CRM utilizzando le credenziali di CCAI Platform con un ruolo Agente assegnato.
Effettua una chiamata o avvia una chat. Viene visualizzato il record CRM associato alla sessione.
Al termine della sessione, il file di trascrizione dovrebbe essere caricato in pochi secondi.
Vai direttamente alla cartella di archiviazione del server esterno e verifica che il file sia disponibile.
Invio dei file di sessione al CRM
Quando l'archiviazione esterna è attivata, le impostazioni per sviluppatori Archiviazione CRM e URL archiviazione esterna consentono di inviare file di sessione e decidere quale origine utilizzare per visualizzare i file nell'adattatore dell'agente.
Per visualizzare queste impostazioni, la memoria esterna deve essere attivata in Impostazioni > Impostazioni sviluppatore > Memoria esterna. Attiva l'opzione Enable information storage outside CRM servers (Attiva l'archiviazione delle informazioni al di fuori dei server CRM).
Spazio di archiviazione CRM
Vai a Impostazioni > Impostazioni sviluppatore > Memoria esterna > Memoria CRM.
Seleziona la casella accanto a Invia anche i file di sessione al CRM per inviare i file di sessione, come le registrazioni delle chiamate o le trascrizioni delle chat, al tuo CRM e all'archivio esterno configurato.
Fai clic su Salva modifiche.
Se la casella di controllo è selezionata, le registrazioni verranno archiviate sia nel CRM sia nella memoria esterna.
URL di archiviazione esterni
L'URL dell'unità di archiviazione esterna viene utilizzato in due posizioni:
L'adattatore dell'agente.
Report: mostra l'URL del file multimediale nel report e nei menu come Impostazioni, Chiamate, Completate.
Vai a Impostazioni > Impostazioni sviluppatore > Archivio esterno > URL archivio esterno.
Seleziona l'origine URL CRM o URL di archiviazione esterna per visualizzare i file nell'adattatore dell'agente.
Fai clic su Salva modifiche.
Spazio di archiviazione CRM
Se la casella di controllo per l'archiviazione CRM non è selezionata, le registrazioni verranno memorizzate solo nello spazio di archiviazione esterno e verrà utilizzato un link al CRM.
Se la casella di controllo è selezionata, le registrazioni verranno archiviate sia nel CRM sia nella memoria esterna.
URL di archiviazione esterni
L'URL viene utilizzato in due posizioni:
Uno mostra i contenuti multimediali nell'adattatore della piattaforma CCAI. L'archivio o il CRM esterni.
L'altro è nel report. Mostriamo l'URL dei contenuti multimediali nei report e nei menu come Impostazioni, Chiamate e Completate.
Visualizzare il CRM personalizzato nel portale della piattaforma CCAI
Quando utilizzi l'integrazione CRM personalizzata con il tuo CRM personalizzato, puoi caricare il tuo CRM in una pagina dedicata all'interno del portale della piattaforma CCAI. Una volta attivata, la scheda CRM nel portale della piattaforma CCAI viene caricata e visualizza la pagina CRM creata su misura. Puoi configurarlo in Impostazioni sviluppatore > CRM.
Questa funzionalità consente agli agenti di gestire le sessioni di assistenza live utilizzando gli adattatori di chiamata e chat della piattaforma CCAI, lavorando al contempo nel tuo CRM personalizzato. Ciò include la revisione dei dettagli dell'account e del record aperti automaticamente e dei file e dei dati specifici della sessione trasferiti dalla tua app mobile o dai consumatori, il tutto utilizzando il portale della piattaforma CCAI.
Configura una pagina CRM personalizzata
Per configurare una pagina CRM personalizzata:
Nel portale della piattaforma CCAI, fai clic su Impostazioni > Impostazioni sviluppatore. Se non vedi il menu Impostazioni, fai clic su Menu.
Nel riquadro CRM, fai clic su CRM personalizzato.
Fai clic sul pulsante di attivazione/disattivazione Mostra CRM nel portale della piattaforma CCAI.
Nella sezione URL di visualizzazione, inserisci l'URL della pagina CRM personalizzata, quindi fai clic su Salva.
Apri la schermata popup dell'URL personalizzato
Utilizza Apri URL personalizzato per visualizzare un popup con un URL personalizzato quando un contatto non viene trovato nel sistema. Crea un record CRM con un ID account temporaneo e attiva un link personalizzato con parametri basati sulla configurazione a livello di coda.
Attivare la visualizzazione a comparsa dello schermo per ogni coda
Vai a Impostazioni > Coda > IVR, fai clic su una coda da modificare.
Vai a Apri URL personalizzato nel riquadro.
Inserisci un URL per visualizzare una notifica popup.
Includi i parametri variabili {ACCOUNT_ID} e {PHONE_NUMBER} nell'URL.
Viene fornito un esempio.
- Fai clic su Salva.
Integrazione API generica CRM personalizzata
Il metodo di integrazione generico dell'API consente di utilizzare l'API del tuo CRM per stabilire una connessione bidirezionale con la piattaforma CCAI. Questo metodo semplice ha lo stesso aspetto dell'esperienza di integrazione CRM predefinita.
L'agente non deve intraprendere alcuna azione per creare un record CRM per sessioni di chiamata o chat. A seconda della configurazione API univoca, può consentire una ricerca e un aggiornamento dei record senza interruzioni.
Terminologia
Durata |
Descrizione |
Account |
Viene utilizzato per fare riferimento all'entità Account/Contatto/Cliente/Lead nel CRM. Il tuo CRM potrebbe avere un altro nome per questa entità. Gli account contengono record. |
Registra |
Viene utilizzato per fare riferimento all'entità Richiesta/Ticket/Conversazione/Incidente nel CRM. Il tuo CRM potrebbe avere un altro nome per questa entità. I record appartengono agli account. |
Commento |
Viene utilizzato per fare riferimento all'entità Commento/Nota nel CRM. Il tuo CRM potrebbe avere un altro nome per questa entità. I commenti appartengono ai record. |
Impostazioni API
Questa sezione descrive le impostazioni specifiche per le impostazioni dell'API CRM personalizzata.
Metodo di autenticazione
La piattaforma CCAI supporta tre metodi di autenticazione per il tuo CRM:
Autenticazione di base: configura le credenziali di autenticazione che includono Nome utente e password.
Intestazione personalizzata: configura le coppie chiave-valore dell'intestazione personalizzata: Chiave campo e Valore campo. Inserisci tutte le coppie che ti servono.
OAuth: la piattaforma CCAI supporta il protocollo standard di settore per l'autorizzazione OAuth 2.0. Specifica le informazioni OAuth se devi attivare l'opzione "Includi l'URL di reindirizzamento nell'URL di autorizzazione e nell'URL token".
Configura i seguenti valori:
URL di autorizzazione (obbligatorio)
URL del token (obbligatorio)
ID client (obbligatorio)
Client secret (obbligatorio)
Ambito
Stato
Tipo di accesso
Formato del numero di telefono
Seleziona il formato del numero di telefono da utilizzare nelle richieste CRM:
Automatico: crea: +1 222 333 4444, cerca: *222*333*4444
E.164: +12223334444
US Local: 2223334444
Standard locale statunitense: (111) 222-3333
Internazionale: +1 222 333 4444
Timeout richiesta API
Configura il timeout della richiesta API da 1 a 10 secondi utilizzando il menu a discesa. Questo timeout verrà applicato a tutti gli endpoint che configuri.
URL di ricerca CRM
Specifica gli URL di ricerca che verranno utilizzati per indirizzare un agente all'account e al record correnti.
Inserisci gli URL di ricerca così come vengono visualizzati nel CRM quando hai aperto una pagina di account o di record nel browser.
Puoi anche utilizzare gli URL di ricerca CRM con l'SDK web e gli SDK mobile. Puoi configurare gli SDK per cercare le informazioni sull'account CRM e sui record da visualizzare nell'adattatore dell'agente. Per un elenco completo degli URL di ricerca CRM, consulta Parametri URL richiesta.
URL di ricerca dell'account
Utilizza la variabile {ACCOUNT_ID} per inserire l'ID account effettivo.
Esempio:
https://www.example.com/contact/{ACCOUNT_ID}
URL di ricerca record
Utilizza la variabile {RECORD_ID} per inserire l'ID record effettivo.
Esempio:
https://www.example.com/record/{RECORD_ID}
Endpoint API
Questa è la configurazione più importante per l'API generica.
Per rendere la ricerca dell'account disponibile per i tuoi agenti, devi configurare gli endpoint Trova un account e Crea un account.
Inoltre, puoi configurare gli endpoint Trova un record e Crea un record per consentire agli agenti di cercare o creare record. Per questa operazione è necessaria la configurazione dell'account del passaggio precedente.
Infine, se inserisci gli endpoint Aggiorna un record, Carica un file e Commento, verranno abilitati gli aggiornamenti dei record. Per questa operazione è necessaria la configurazione del record del passaggio precedente.
Configurazione endpoint
Configura le seguenti impostazioni:
URL richiesta: URL dell'endpoint API.
Scegli il metodo di richiesta tra POST, GET, PUT o PATCH.
Specifica i parametri della richiesta. Puoi utilizzare le variabili definite dalla piattaforma CCAI per trasmettere le informazioni richieste (vedi la tabella di seguito). Inoltre, puoi inserire testo normale o numeri come valori dei parametri. Puoi aggiungere tutti i parametri che ti servono.
Se l'endpoint è POST/PUT/PATCH, CCAI Platform offre controlli più precisi su come viene creata la richiesta. Scegli Richiedi formato dati da Proprietà o Contenitore. Specifica il formato del JSON della richiesta.
Proprietà. Ciò indica che l'oggetto richiesta è una mappa di proprietà di base quando CCAI Platform crea il corpo della richiesta dai parametri.
Container. Ciò indica che i dati dell'oggetto richiesta da inviare devono essere nidificati all'interno di una struttura. Scegli Tipo di contenitore da Mappa o Array. Inserisci il Nome contenitore. Viene utilizzato come nome dell'oggetto principale durante la creazione del corpo della richiesta dai parametri.
Esempio: Map: { container_name : { ...parameters } }
Esempio: Array: {container_name : [ { ...parameters } ] }
Inserisci la Località dei dati delle risposte. Viene utilizzato per individuare l'oggetto risposta di destinazione nella risposta JSON.
Parametri URL di richiesta
| Parametro | Variabile | Commento |
|---|---|---|
| ID agente | {AGENT_ID} |
L'ID agente interno. |
| ID personalizzato dell'agente | {AGENT_CUSTOM_ID} |
Campo facoltativo del profilo dell'utente. |
| Email dell'agente | {AGENT_EMAIL} |
L'email dell'agente che ha risposto, se applicabile. |
| Nome dell'utente finale | {NAME} |
|
| Nome dell'utente finale | {FIRST_NAME} |
Estratto da Name |
| Cognome dell'utente finale | {LAST_NAME} |
Estratto da Name, il valore predefinito è -- se mancante. |
| ID esterno | {UJET_ID} |
ID utente finale della piattaforma CCAI |
{EMAIL} |
||
| Tipo di chiamata/Tipo di sessione | {SESSION_TYPE} |
|
| Numero di telefono dell'utente finale | {PHONE_NUMBER} |
Formattato utilizzando la scelta dell'impostazione |
| ID chiamata | {Call_ID} |
ID chiamata della piattaforma CCAI. |
| ID chat | {Chat_ID} |
ID chat di CCAI Platform. |
| Lingua | {LANG} |
|
| UID personalizzato | {CUSTOM_USER_ID} |
Per i dispositivi mobili: si tratta del lato sinistro dell'email. Ad esempio, test.user3 da test.user3@test.co |
| ID account | {ACCOUNT_ID} |
Trovato chiamando l'endpoint Trova/Crea contatto. |
| ID record | {RECORD_ID} |
Trovato chiamando l'endpoint Trova/Crea record. |
| ID sessione | {SESSION_ID} |
ID sessione della piattaforma CCAI |
| Percorso del menu | {MENU_PATH} |
|
| Numero di telefono in uscita | {OUTBOUND_PHONE_NUMBER} |
Formattato utilizzando la scelta dell'impostazione |
| Nome coda | {QUEUE_NAME} |
|
| ID coda | {QUEUE_ID} |
L'ID della coda interna. |
| Nome SDK | {SDK_NAME} |
Nome dell'utente finale indicato nell'SDK web o nell'SDK mobile. |
| Email SDK | {SDK_EMAIL} | Indirizzo email dell'utente finale come indicato nell'SDK web o nell'SDK mobile. |
| SDK Phone | {SDK_PHONE} | Numero di telefono dell'utente finale come indicato nell'SDK web o nell'SDK mobile. |
| Identificatore dell'SDK | {SDK_IDENTIFIER} |
Identifica un utente finale o un account SDK web o mobile. Non includere informazioni che consentono l'identificazione personale in questa proprietà. Quando crei un account, questo identificatore è obbligatorio nella richiesta. |
| ID sessione Smart Action | {SMART_ACTION_SESSION_ID} |
|
| SmartAction: verifica | Disponibile a breve. | |
| Smart Action: input di testo | Disponibile a breve. | |
| Valutazione | {RATING} |
Disponibile solo se un utente l'ha lasciata |
| Messaggio di feedback | {FEEDBACK} |
Disponibile solo se un utente l'ha lasciata |
| Durata chiamata | {CALL_DURATION} |
In mm:ss |
| Tempo di attesa | {HOLD_TIME} |
In mm:ss |
| Tempo di attesa | {WAIT_TIME} |
In mm:ss |
| Durata dell'attività successiva alla chiamata | Disponibile a breve. | |
| Tipo di dispositivo | {DEVICE_TYPE} |
|
| Disconnesso da | {DISCONNECTED_BY} |
|
| Canale | {CHANNEL} |
|
| Record Subject | {TICKET_SUBJECT} |
Utilizzato come titolo del record |
| Descrizione della registrazione | {TICKET_DESCRIPTION} |
|
| HTML della descrizione del record | {TICKET_DESCRIPTION_HTML} |
Come la descrizione, ma formattata per HTML |
| Corpo del commento | {COMMENT_BODY} |
Disponibile solo nella situazione di aggiunta di commenti (salvataggio della valutazione, fine chiamata/chat, inizio chiamata/chat) |
| Dati del file | {FILE_DATA} |
Disponibile solo nell'endpoint del file di caricamento, ma contiene la codifica base64 o i dati per il modulo multipart. |
Funzioni dei parametri URL di richiesta
Le funzioni vengono fornite per facilitare l'utilizzo delle variabili dinamiche di CCAI Platform. Queste funzioni sono disponibili solo per l'utilizzo nella sezione Parametro richiesta delle impostazioni dell'endpoint.
Il valore risultante creato da una funzione sarà una stringa. Se la funzione non restituisce valori, il parametro viene rimosso dall'elenco dei parametri nella richiesta prima dell'esecuzione.
| Funzione | Sintassi della funzione | Descrizione |
|---|---|---|
| Valore predefinito | =DEFAULT_VALUE(val1, val2) |
Il valore utilizzerà val1 a meno che non sia nullo o vuoto e tornerà
al valore predefinito val2. |
Concatenazione Or | =CONCAT_OR(val1, val2,
val3) | Concatenazione di più valori con
or. Esempio: "val1 or val2 or val3" |
Concatenazione And | =CONCAT_AND(val1, val2,
val3) | Concatenazione di più valori con
and. Esempio: "val1 and val2 and val3" |
Esempi
Di seguito sono riportati alcuni esempi di utilizzo della funzione del parametro URL richiesta.
Predefinito
L'esempio seguente utilizza DEFAULT_VALUE in Create a Record Endpoint.
La chiave e il valore per la configurazione dell'agente utilizzano la funzione predefinita per avere un fallback in
caso di un valore vuoto per l'email di un agente. L'email dell'agente potrebbe essere vuota al momento della creazione del record per alcuni motivi: un cliente potrebbe aver terminato la chiamata IVR prima che un agente assegnato risponda alla chiamata in arrivo oppure, nel caso delle chat, verrà creato un record prima che un agente risponda. In questo modo, i parametri obbligatori potrebbero essere
impostati su valori sicuri fino agli aggiornamenti successivi o impostati in caso di chiamate abbandonate.

Concatenazione
L'esempio seguente utilizza CONCAT_OR nell'endpoint Find an Account by Query. Questo esempio è specifico per Zoho CRM, ma mostra come può essere utilizzato CONCAT_OR. CONCAT_AND segue le stesse regole, ma collega i valori con and
anziché or. Fai riferimento ai seguenti casi per i valori presenti nell'endpoint
al momento dell'esecuzione e al valore risultante passato come parametro
della richiesta.

| Chiavi presenti | Valore risultante |
|---|---|
ACCOUNT_ID |
(Id:equals:<uuid>) |
ACCOUNT_ID, EMAIL |
(Id:equals:<uuid>) o (Email:equals:kim@example) |
PHONE_NUMBER, EMAIL |
(Phone:equals:+12223334444) o (Email:equals:kim@example) |
Account API
Gli endpoint dell'account API supportano l'integrazione con gli account nel CRM.
I tentativi di chiamata agli endpoint che restituiscono un errore 400 vengono ripetuti. Le chiamate che restituiscono altri errori non vengono riprovate. I tentativi continuano per una settimana, diminuendo con una riduzione esponenziale. Per informazioni sui flussi API, vedi API generica CRM personalizzata: flussi.
Trovare un account tramite l'endpoint di query (in precedenza endpoint Trova un account)
Questo endpoint viene utilizzato per trovare un account in base al numero di telefono, all'email o all'ID CRM interno. Questo è l'endpoint predefinito utilizzato per trovare un account.
Esempio di risposta:
{
"id": 123,
"name": "Kim",
"phone": "11234567890",
"email": "Kim@agents.co"
}
Trovare un account in base all'endpoint ID
Questo endpoint viene utilizzato per trovare un account in base all'ID. In genere, questo ID fa parte dell'URL. La convalida dell'URL terrà conto anche del fatto che, se l'URL non è formato con l'ID, questo endpoint non verrà utilizzato. Seguirà gli standard REST. Se viene restituito un errore 404 nella ricerca non riuscita, la prossima operazione sarà la ricerca per query.
Esempio di risposta:
{
"id": 123,
"name": "Kim",
"phone": "11234567890",
"email": "Kim@agents.co"
}
Crea un endpoint dell'account
Questo endpoint viene utilizzato per creare un account se non ne abbiamo trovato uno. La maggior parte dei CRM richiede che i record siano collegati agli account. Per creare un flusso unificato, applichiamo questo requisito per tutti i CRM.
Record API
Gli endpoint dei record API consentono l'integrazione con record o richieste nel tuo CRM.
Trovare un record tramite query (in precedenza endpoint Trova un record)
Questo endpoint viene utilizzato per trovare un record in base a un criterio. In genere, viene utilizzato per trovare i record associati a un account. Se la piattaforma CCAI è configurata per riutilizzare i record esistenti, verrà utilizzato il record trovato. Questo è l'endpoint predefinito utilizzato per trovare un record.
Esempio di risposta:
{
"id": 456,
"subject": "Record title",
"status": "open", // enumerated status open/closed, or 1,2,3
"contactId": 123, // contact attached to ticket
"phone": "11234567890", // contact phone
}
Crea un endpoint di registrazione
Questo endpoint viene utilizzato per creare un record. Viene creato un nuovo record se non viene trovato un record dalla richiesta Trova un record o se la piattaforma CCAI è configurata per non riutilizzare i record esistenti.
Esempio di richiesta:
{
"id": 123,
"subject": "Record title",
"description": "A longer description of the record, can be formatted in html",
"phone": "11234567890", // can be saved in multiple formats
"contactId": 123,
"sourceType": "PHONE", // PHONE/CHAT
"menu": "queue1",
"direction": "outgoing",
"rating": 5, // 1-5 scale
"feedback": "the agent was great!" // description of rating
}
Aggiorna un endpoint di record
Questo endpoint viene utilizzato per aggiornare un record. Aggiorna il titolo e la descrizione del record. Questo endpoint funziona anche in modo facoltativo per aggiornare il record in base agli eventi della piattaforma CCAI, come il salvataggio della valutazione CSAT, gli eventi di fine chiamata o chat, le code selezionate, la verifica degli utenti e altri.
Caricare un endpoint file
Questo endpoint viene utilizzato per caricare un allegato.
Scegli il Tipo per l'endpoint di caricamento
Modulo codificato in Base64
Modulo in più parti
Seleziona i file da allegare
Registrazioni delle chiamate
Trascrizioni delle chat
Messaggi vocali
Foto
Video
File di metadati della sessione
Scegli Tipo di allegato da ID e URL allegato. Specifica il formato del JSON di risposta.
ID
ID allegato. Inserisci la posizione di un parametro nella risposta JSON per l'ID dell'allegato. Sarà disponibile per l'URL del generatore di allegati come {ATTACHMENT_ID}.
URL dello strumento di creazione allegati. Inserisci l'URL per scaricare l'allegato del file. RECORD_ID e ATTACHMENT_ID sono variabili disponibili.
Esempio:
https://www.example.com/Accounts/{RECORD_ID}/Attachments/{ATTACHMENT_ID}URL allegato
Inserisci la posizione di un parametro nella risposta JSON per l'URL di download del file.
Seleziona la casella di controllo del record Aggiungi commento al CRM se vuoi che la piattaforma CCAI lasci un commento a un record quando è stato caricato un file. L'impostazione Formato testo dell'endpoint Commento verrà rispettata per questi commenti.
L'esempio seguente è un esempio di modulo in più parti che utilizza POST/PUT/PATCH:
{
"file": <file data>
"id": 123, // optional, this can also just be part of the URL;
// for example https://example-customer.com/upload/record/{RECORD_ID}
}
Esempio di risposta:
Esempio A: esiste un URL di download
{
"id": 123,
"url": "https://some-hosted-url.com"
}
Esempio B
In questo caso non esiste un URL di download, ma esiste un endpoint di allegato di download
che utilizza questo ID. Ad esempio,
https://www.customer-api.com/record/{RECORD_ID}/Attachments/{ATTACHMENT_ID}.
{
"id": 123
}
Endpoint commento
Questo endpoint viene utilizzato per aggiungere un commento a un record. Se l'endpoint è configurato, la piattaforma CCAI aggiungerà commenti ai record con gli eventi:
inizio chiamata o chat
fine della chiamata o della chat
Valutazione e commento CSAT
pacchetto di dati personalizzati
trasferire i commenti
codice di disposizione e note
domande e risposte del sondaggio
Scegli Formato testo per i commenti. Se la casella di controllo Converti testo in HTML è selezionata, il testo sarà in formato HTML o testo normale in caso contrario.
Richiesta di esempio, POST/PUT/PATCH:
{
"comment": "Some text",
// string can also be formatted on ujet side as html
"id": 123,
// optional, this can also just be part of the URL;
// for example https://example-customer.com/comment/record/{RECORD_ID}
}
API generica CRM personalizzata: flussi
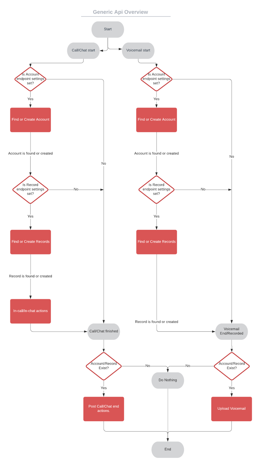
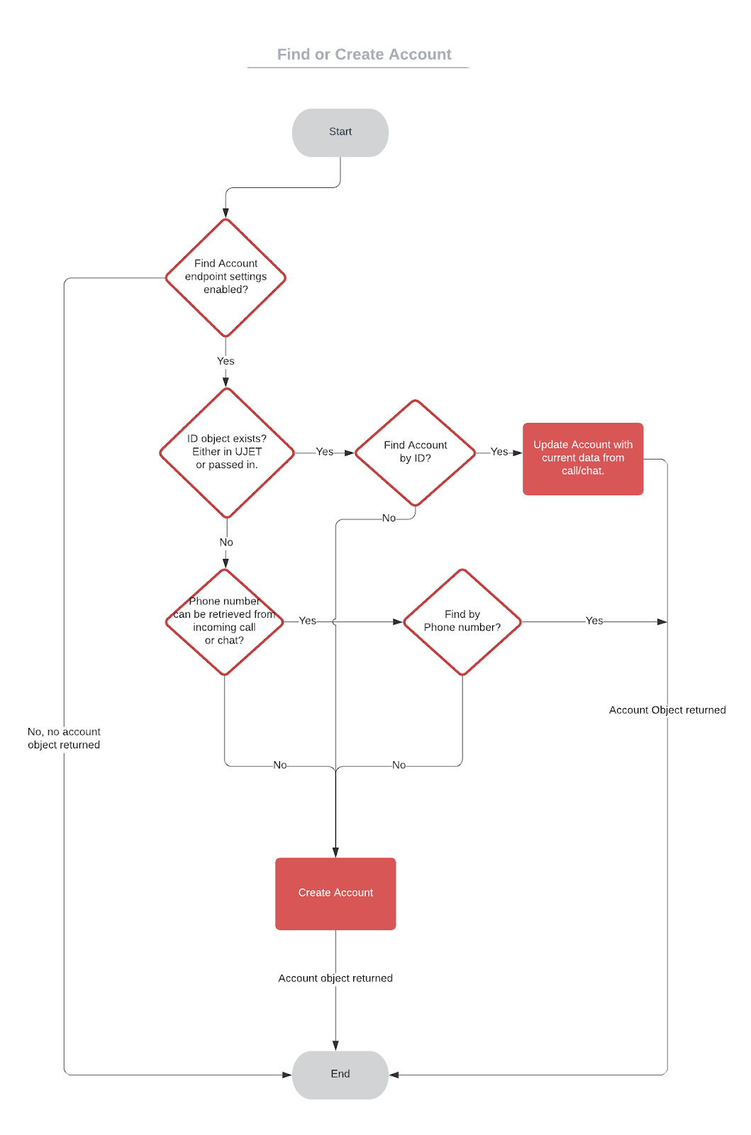
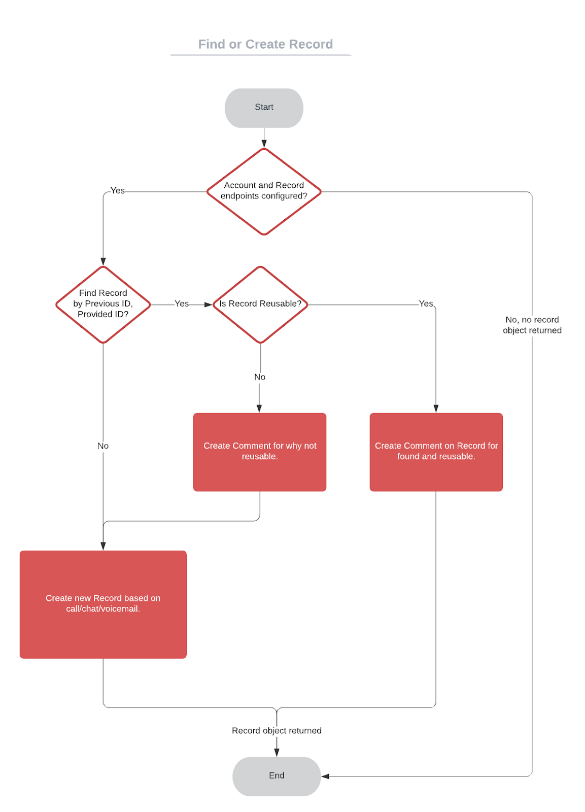
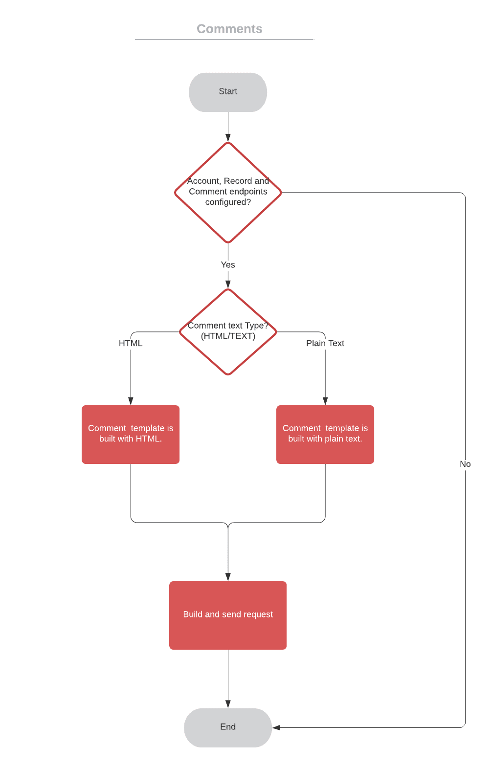
Questa sezione fornisce diagrammi di flusso per i flussi generici dell'API CRM personalizzata.
Diagrammi di flusso di base

Trovare o creare il flusso dell'account

Trovare o creare un flusso di record

Flusso delle azioni post-chiamata o post-chat

Aggiornamento del flusso di record

Flusso di commenti

Flusso di caricamento dei file

Adattatori dell'agente
Un CRM personalizzato offre un metodo generico per integrare gli adattatori (widget UI) nei sistemi CRM. Il sistema CRM deve essere in grado di gestire il modo in cui gli adattatori vengono attivati e attivati al suo interno.
Per integrare gli adattatori dell'interfaccia utente, in genere è necessario un software o un'applicazione CRM. Forniamo già questa funzionalità per diversi software CRM come Salesforce, Kustomer, Zendesk e altri.
iFrame
Gli adattatori degli agenti possono essere integrati perfettamente in un CRM o in qualsiasi altro strumento tramite l'utilizzo di un tag iFrame. Per saperne di più sul tag iframe HTML, consulta Tag iframe HTML.
Tuttavia, il CRM deve gestire il modo in cui gli adattatori vengono presentati all'utente. Ad esempio, potrebbe includere pulsanti dell'interfaccia utente per mostrare e nascondere gli adattatori. Inoltre, gli adattatori possono essere progettati per essere trascinabili, consentendo all'agente di riposizionarli sullo schermo a suo piacimento. I seguenti esempi mostrano il formato dell'URL.
Adattatore per chiamate:
https://tenant.loc.ccaiplatform.com/agent/?type=call&from=custom
Adattatore per chat:
https://tenant.loc.ccaiplatform.com/agent/?type=chat&from=custom
Modello iframe
Adattatore per chiamate:
html
<iframe src="https://tenant.loc.CCAI Platformlatform.com/agent/?type=call&from=custom" allow="microphone; camera; geolocation" width="290" height="600"></iframe>
Adattatore per chat:
html
<iframe src="https://tenant.loc.CCAI Platformlatform.com/agent/?type=chat&from=custom" allow="microphone; camera; geolocation" width="450" height="590"></iframe>
Parametri URL
I parametri URL possono essere utilizzati per fornire informazioni aggiuntive al software, come il tipo di interazione (chiamata o chat), l'origine dell'interazione (personalizzata) e altri dettagli pertinenti.
Se l'impostazione CRM tenant non è disponibile negli elenchi, il parametro Da deve essere sempre impostato su Personalizzato.
Tipo
- Chiamata
- Chat
Da
- Personalizzato (deve corrispondere all'impostazione CRM del tenant). Deve sempre essere personalizzato per qualsiasi CRM diverso da quelli negli elenchi. Se non è configurato alcun CRM, puoi saltare questo parametro.
Eventi negli adattatori degli agenti
Gli adattatori agente pubblicano eventi a cui può essere collegato il sistema CRM, che poi elabora gli aggiornamenti del CRM. Per farlo, il CRM deve ascoltare i post dalla finestra principale e leggere i dati dei post. In base ai dati, può attivare azioni come l'apertura di una scheda ticket per un ID sessione specifico.
Sia l'adattatore di chiamata sia l'adattatore di chat hanno eventi specifici che possono essere utilizzati per migliorare le funzionalità del CRM.
Adattatore per chiamate
- Nuova chiamata
- Oscuramento della chiamata avviato
- La redazione della chiamata è terminata
- Termina chiamata
Adattatore per la chat
- Nuova chat
- Chat attiva
- Messaggio in entrata della chat
- Messaggio in uscita della chat
- Termina la chat
- Chat ignorata
Entrambi gli adattatori
- Accesso agente
- Sessione di condivisione schermo avviata
- Controllo remoto della sessione di condivisione schermo modificato
- Sessione di condivisione schermo con cambio di dispositivo
- Sessione di condivisione schermo terminata
- Trasferisci
- Gruppo aggiunto
- L'agente si connette alla sessione
- Disconnessione dell'agente
- Agent Assist aggiunto
Dati per gli eventi
call_id: si tratta di un identificatore per una chiamata in entrata vocale con IVR (Interactive Voice Response).chat_id: questo è un identificatore per una chiamata in entrata di messaggistica (chat web o mobile).cobrowse_session_id: si tratta di un identificatore per una sessione di condivisione dello schermo. Una sessione di condivisione dello schermo può essere avviata in una chiamata o in una sessione di chat.session_type: il tipo di sessione, ad esempio voce, chat o messaggistica.va_data_parameters: tutte le variabili configurate nella coda da inviare all'agente virtuale. Questo è obbligatorio solo per gli eventi che coinvolgono l'agente virtuale. Facoltativo.session_variable: tutte le variabili dell'agente virtuale che vengono inviate a CCAI Platform nel payload. Facoltativo.custom_sip_headers: consente di visualizzare le intestazioni SIP personalizzate delle chiamate SIP in entrata nel log eventi POST. È obbligatorio solo se vengono utilizzate intestazioni SIP personalizzate. Facoltativo.custom_data_secured: contiene dati personalizzati firmati dal tuo server. Facoltativo.custom_data_not_secured: contiene dati personalizzati non firmati della tua pagina web. Per saperne di più, vedi Dati personalizzati non firmati di Chat. Facoltativo.
ID agente
agent_id: questo è un identificatore per un agente.from_agent_id: utilizzato durante l'inoltro di chiamate o chat da un agente a un altro per indicare l'agente di origine.to_agent_id: utilizzato durante il routing di chiamate o chat da un agente a un altro, per indicare l'agente di destinazione.agent_custom_id: questo è un ID agente del profilo utente, se è stato inserito nel profilo. Facoltativo.from_agent_custom_id: utilizzato per il routing di chiamate o chat da un agente a un altro, per indicare l'agente di origine.to_agent_custom_id: utilizzato durante il routing di chiamate o chat da un agente a un altro, per indicare l'agente di destinazione.agent_email: l'indirizzo email dell'agente.from_agent_email: utilizzato durante l'inoltro di chiamate o chat da un agente a un altro per indicare l'agente di origine.to_agent_email: utilizzato durante il routing di chiamate o chat da un agente a un altro, per indicare l'agente di destinazione.
ID agente virtuale
virtual_agent_id: il numero ID assegnato a un agente virtuale specifico.
ID coda
queue_id: questo è l'identificatore di una coda della piattaforma CCAI ed esiste solo quando la chiamata ha origine da una coda.from_queue_id: utilizzato durante il routing di chiamate o chat da una coda a un'altra per indicare la coda di origine.to_queue_id: utilizzato durante il routing di chiamate o chat da una coda all'altra per indicare la coda di destinazione.queue_path: questo è il percorso di una coda della piattaforma CCAI ed esiste solo quando la chiamata ha origine da una coda.from_queue_path: utilizzato durante il routing di chiamate o chat da una coda a un'altra per indicare la coda di origine.to_queue_path: utilizzato durante il routing di chiamate o chat da una coda all'altra per indicare la coda di destinazione.
Campaign ID
campaign_id: ID campagna CCAI Platform. Sono inclusi solo se il tipo di chiamata è una chiamata della campagna.campaign_name: il nome di una campagna CCAI Platform. Vengono inclusi solo se il tipo di chiamata è una chiamata della campagna.
Messaggio
message: evento che indica la ricezione di un nuovo messaggio del consumatore, più il contenuto del messaggio.
Tipi di sessione
session_type: un tipo di sessione CCAI Platform.cobrowse_session_remote_control: indica lo stato di una sessione di condivisione schermo con controllo remoto richiesta. Valori:off,requested,rejected,on.cobrowse_session_full_device: indica lo stato di una sessione di condivisione dello schermo dell'intero dispositivo. Valori:off,requested,rejected,on.
Partecipanti
type: Tipo di partecipante -end_user;agent; (da participants.type della risposta /api/v1/calls o /api/v1/chats).cobrowse_session_requested_by: indica chi ha avviato una sessione di condivisione dello schermo. I valori possibili sonoagentoend_user.cobrowse_session_ended_by: indica chi ha terminato una sessione di condivisione dello schermo. I valori possibili sonoagent,end_useroapi.end_user_id:participants.end_user_iddi/api/v1/callso risposta/api/v1/chats. Questo campo è presente solo se type:end_user.
Tipi di interazione / sessione
Tipi di chiamate
- Chiamate in entrata vocali: chiamate PSTN standard.
- Voice Inbound (IVR using Mobile): chiamate PSTN di riserva effettuate dall'SDK Mobile.
- Inbound vocale (mobile): posizionato dai consumatori utilizzando un SDK mobile installato.
- Richiamata vocale (web): avviata dall'SDK web.
- Inbound vocale (API): avviato tramite API.
- Voice Scheduled (Mobile): pianificato utilizzando un SDK mobile installato.
- Voice Scheduled (web): pianificata utilizzando un SDK web installato.
- Chiamata in uscita di Voice: avviata da un agente componendo un numero.
- Chiamata in uscita vocale (API): avviata tramite API.
- Campagna vocale: avviata utilizzando un dialer in uscita (campagna).
Tipi di chat
- Messaggistica (WhatsApp): avviata tramite WhatsApp.
- Messaggistica in entrata (SMS)
- Messaggistica in uscita (SMS)
- Messaggistica in uscita (SMS tramite API)
- Messaggistica (web): avviata utilizzando un SDK web installato.
- Messaggistica (mobile): avviata utilizzando un SDK mobile installato.
Tipo di chiamata o chat
- Sessione di condivisione dello schermo: avviata da un agente o da un utente finale durante una chiamata o una chat.
Tipi di evento
Di seguito sono riportati i tipi di eventi pubblicati dall'adattatore dell'agente:
Accesso agente
Un evento di accesso dell'agente si verifica quando l'agente accede all'adattatore.
Ecco un esempio di evento Agent_Login:
{
"type": "Agent_Login",
"data": {
"agent_id": 1,
"agent_custom_id": "007",
"agent_email": "Kim@example.com",
}
}
Di seguito sono riportate le descrizioni dei campi dei dati sugli eventi:
agent_id: l'identificatore dell'agente(Facoltativo)
agent_custom_id: l'identificatore personalizzato dell'agente, se è stato inserito nel profilo dell'agente.agent_email: l'indirizzo email associato all'account dell'agente.
Nuova chiamata
Un nuovo evento di chiamata si verifica quando un agente risponde a una chiamata. Questo evento contiene informazioni come l'ora di inizio della chiamata, l'agente che ha gestito la chiamata e il luogo di origine della chiamata.
Ecco un esempio di evento New_Call:
{
"type": "New_Call",
"data": {
"agent_id": 1,
"agent_custom_id": "007",
"agent_email": "Kim@example.com",
"queue_id": 8469,
"queue_path": "Developers / Kim",
"campaign_id": 1432,
"campaign_name": "Survey Movie",
"call_id": 103646,
"session_type": "Voice Campaign (UJET)"
}
}
Di seguito sono riportate le descrizioni dei campi dei dati sugli eventi:
agent_id: l'identificatore dell'agenteagent_custom_id: l'identificatore personalizzato dell'agente, se è stato inserito nel profilo dell'agente. Facoltativo.agent_email: l'indirizzo email associato all'account dell'agentequeue_id: l'identificatore della coda da cui ha avuto origine la chiamata. Questo campo viene incluso quando la chiamata ha avuto origine da una coda. Facoltativo.queue_path: il percorso della coda da cui è stata effettuata la chiamata. Questo campo viene incluso quando la chiamata ha avuto origine da una coda. Facoltativo.campaign_id: l'identificatore della campagna. Questo campo è incluso per una chiamata della campagna. Facoltativo.campaign_name: il nome della campagna. Questo campo è incluso per una chiamata della campagna. Facoltativo.call_id: l'identificatore della chiamatasession_type: il tipo di sessionevirtual_agent_id: l'identificatore dell'agente virtuale. Questo campo è incluso per gli eventi che coinvolgono l'agente virtuale. Facoltativo.va_data_parameters: le variabili configurate nella coda da inviare all'agente virtuale. Questo campo è incluso per gli eventi che coinvolgono l'agente virtuale. Facoltativo.session_variable: tutte le variabili dell'agente virtuale che vengono inviate a Contact Center AI Platform. Facoltativo.custom_sip_headers: consente di visualizzare le intestazioni SIP (Session Initiation Protocol) personalizzate delle chiamate SIP in entrata nel log eventi POST. Questo campo viene incluso se vengono utilizzate intestazioni SIP personalizzate. Facoltativo.custom_data_secured: contiene dati personalizzati firmati dal tuo server. Facoltativo.custom_data_not_secured: contiene dati personalizzati non firmati della tua pagina web. Per maggiori informazioni, vedi Dati personalizzati non firmati di Chat. Facoltativo.
Oscuramento della chiamata avviato
Un evento di oscuramento della chiamata si verifica quando l'oscuramento di una chiamata è iniziato e non è in corso la registrazione. I dati sugli eventi sono costituiti dall'ID dell'agente che ha gestito la chiamata e dall'ID chiamata.
agent_id: l'ID dell'agente che ha gestito la chiamatacall_id: l'ID della chiamata
Ecco un esempio di evento Avvio oscuramento chiamata:
{
"agent_id": 2896,
"call_id": 97939
}
La redazione delle chiamate è stata interrotta
L'evento di interruzione della redazione della chiamata si verifica al termine della redazione di una chiamata e
alla ripresa della registrazione. Questo evento è costituito dal ID dell'agente che ha gestito
la chiamata e dal call ID.
agent_id: ilIDdell'agente che ha gestito la chiamatacall_id: ilIDdella chiamata
Di seguito è riportato un esempio di dati sugli eventi di interruzione della redazione delle chiamate:
{
"agent_id": 2896,
"call_id": 97939
}
Termina chiamata
Un evento di fine chiamata si verifica quando una chiamata termina. Questo evento contiene informazioni come l'ora in cui è terminata la chiamata, l'agente che ha gestito la chiamata e l'origine della chiamata.
Ecco un esempio di evento End_Call:
{
"type": "End_Call",
"data": {
"agent_id": 1,
"agent_custom_id": "007",
"agent_email": "Kim@example.com",
"queue_id": 8469,
"queue_path": "Developers / Kim",
"campaign_id": 1432,
"campaign_name": "Survey Movie",
"call_id": 103646,
"session_type": "Voice Campaign (UJET)"
}
}
Di seguito sono riportate le descrizioni dei campi dei dati sugli eventi:
agent_id: l'identificatore dell'agenteagent_custom_id: l'identificatore personalizzato dell'agente, se è stato inserito nel profilo dell'agente. Facoltativo.agent_email: l'indirizzo email associato all'account dell'agentequeue_id: l'identificatore della coda da cui ha avuto origine la chiamata. Questo campo viene incluso quando la chiamata ha avuto origine da una coda. Facoltativo.queue_path: il percorso della coda da cui è stata effettuata la chiamata. Questo campo viene incluso quando la chiamata ha avuto origine da una coda. Facoltativo.campaign_id: l'identificatore della campagna. Questo campo è incluso per una chiamata della campagna. Facoltativo.campaign_name: il nome della campagna. Questo campo è incluso per una chiamata della campagna. Facoltativo.call_id: l'identificatore della chiamatasession_type: il tipo di sessionevirtual_agent_id: l'identificatore dell'agente virtuale. Questo campo è incluso per gli eventi che coinvolgono l'agente virtuale. Facoltativo.va_data_parameters: le variabili configurate nella coda da inviare all'agente virtuale. Questo campo è incluso per gli eventi che coinvolgono l'agente virtuale. Facoltativo.session_variable: tutte le variabili dell'agente virtuale che vengono inviate a Contact Center AI Platform. Facoltativo.custom_sip_headers: consente di visualizzare le intestazioni SIP (Session Initiation Protocol) personalizzate delle chiamate SIP in entrata nel log eventi POST. Questo campo viene incluso se vengono utilizzate intestazioni SIP personalizzate. Facoltativo.custom_data_secured: contiene dati personalizzati firmati dal tuo server. Facoltativo.custom_data_not_secured: contiene dati personalizzati non firmati della tua pagina web. Per ulteriori informazioni, vedi Dati personalizzati non firmati di Chat (facoltativo). Facoltativo.
Nuova chat
Un nuovo evento di chat si verifica quando un agente prende in carico una sessione di chat. Questo evento indica l'inizio della chat e contiene informazioni come l'agente che ha gestito la chat in cui è stata avviata.
Ecco un esempio di evento New_chat:
{
"type": "New_Chat",
"data": {
"chat_id": 73522,
"session_type": "messaging inbound (web chat)",
"agent_id": 1,
"agent_email": "ariel@example.com",
"queue_id": 7678,
"queue_path": "HB TEAM / Ariel"
}
}
Di seguito sono riportate le descrizioni dei campi dei dati sugli eventi:
chat_id: l'identificatore della chatsession_type: il tipo di sessioneagent_id: l'identificatore dell'agenteagent_custom_id: l'identificatore personalizzato dell'agente, se è stato inserito nel profilo dell'agente. Facoltativo.agent_email: l'indirizzo email associato all'account dell'agente.queue_id: l'identificatore della coda da cui ha avuto origine la chiamata. Questo campo viene incluso quando la chiamata ha avuto origine da una coda. Facoltativo.queue_path: il percorso della coda da cui è stata effettuata la chiamata. Questo campo viene incluso quando la chiamata ha avuto origine da una coda. Facoltativo.custom_data_secured: contiene dati personalizzati firmati dal tuo server. Facoltativo.custom_data_not_secured: contiene dati personalizzati non firmati della tua pagina web. Per ulteriori informazioni, vedi Dati personalizzati non firmati di Chat (facoltativo). Facoltativo.
Termina chat
Un evento di fine chat si verifica al termine di una sessione di chat. Questo evento indica quando la chat è terminata e contiene informazioni come l'agente che ha gestito la chat e l'origine della chat.
Ecco un esempio di evento End_Chat:
{
"type": "End_Chat",
"data": {
"chat_id": 73522,
"session_type": "Messaging Inbound (Web Chat)",
"agent_id": 1,
"agent_email": "ariel@example.com",
"queue_id": null,
"queue_path": null,
"agent_custom_id": null
}
}
Di seguito sono riportate le descrizioni dei campi dei dati sugli eventi:
chat_id: l'identificatore della chat.session_type: il tipo di sessione.agent_id: l'identificatore dell'agente.agent_custom_id: l'identificatore personalizzato dell'agente, se è stato inserito nel profilo dell'agente. Facoltativo.agent_email: l'indirizzo email associato all'account dell'agente.queue_id: l'identificatore della coda da cui ha avuto origine la chiamata. Questo campo viene incluso quando la chiamata ha avuto origine da una coda. Facoltativo.queue_path: il percorso della coda da cui è stata effettuata la chiamata. Questo campo viene incluso quando la chiamata ha avuto origine da una coda. Facoltativo.custom_data_secured: contiene dati personalizzati firmati dal tuo server. Facoltativo.custom_data_not_secured: contiene dati personalizzati non firmati della tua pagina web. Per ulteriori informazioni, vedi Dati personalizzati non firmati di Chat (facoltativo). Facoltativo.
Chat attiva
Un evento di chat attiva si verifica quando l'agente passa a una scheda di chat nell'adattatore della chat.
Ecco un esempio di evento Active_Chat:
{
"type": "Active_Chat",
"data": {
"chat_id": 73521,
"session_type": "messaging inbound (web chat)",
"agent_id": 1,
"agent_email": "ariel@example.com",
"queue_id": 7678,
"queue_path": "HB TEAM / Ariel"
}
}
Di seguito sono riportate le descrizioni dei campi dei dati sugli eventi:
chat_id: l'identificatore della chatsession_type: il tipo di sessioneagent_id: l'identificatore dell'agenteagent_custom_id: l'identificatore personalizzato dell'agente, se è stato inserito nel profilo dell'agente. Facoltativo.agent_email: l'indirizzo email associato all'account dell'agente.queue_id: l'identificatore della coda da cui ha avuto origine la chiamata. Questo campo viene incluso quando la chiamata ha avuto origine da una coda. Facoltativo.queue_path: il percorso della coda da cui è stata effettuata la chiamata. Questo campo viene incluso quando la chiamata ha avuto origine da una coda. Facoltativo.custom_data_secured: contiene dati personalizzati firmati dal tuo server. Facoltativo.custom_data_not_secured: contiene dati personalizzati non firmati della tua pagina web. Per ulteriori informazioni, vedi Dati personalizzati non firmati di Chat (facoltativo). Facoltativo.
Messaggio in entrata della chat
Un evento di messaggio in entrata della chat indica che è stato ricevuto un nuovo messaggio del cliente. Include i contenuti del messaggio.
Per un evento di messaggio in entrata della chat vengono segnalati i dati per i seguenti campi:
chat_id: identifica la sessione di chatsession_type: indica il tipo di sessione che viene creata, ad esempio messaggistica in entrata tramite chat webagent_id: identifica l'agente che gestisce la sessione di chatagent_custom_id: questo campo esiste solo se il profilo dell'agente include un ID personalizzato. Facoltativo.agent_email: l'indirizzo email dell'agente che gestisce la sessione di chat. Questo campo è incluso solo quando la chat ha origine da una coda. Facoltativo.queue_id: l'ID della coda da cui ha avuto origine la sessione di chat. Questo campo è incluso solo quando la chat ha origine da una coda.queue_path: il percorso della coda da cui ha avuto origine la sessione di chat. Questo campo viene incluso solo quando la chat ha origine da una coda.message: un evento che indica che è stato ricevuto un nuovo messaggio del consumatore, più il contenuto del messaggiocustom_data_secured: consente la trasmissione di dati personalizzati dell'SDK protetti. Facoltativo.custom_data_not_secured: consente la trasmissione di dati personalizzati dell'SDK non protetti. Facoltativo.
Ecco un esempio di evento Chat_Inbound_Message:
{
"type": "Chat_Inbound_Message",
"data": {
"chat_id": 73522,
"session_type": "messaging inbound (web chat)",
"agent_id": 1,
"agent_email": "ariel@example.com",
"queue_id": 7678,
"queue_path": "HB TEAM / Ariel",
"message" : "Can you help me with my order tracking number?"
}
}
Messaggio in uscita di Chat
Un evento di messaggio in uscita della chat si verifica quando viene ricevuto un nuovo messaggio del consumatore. Include i contenuti del messaggio.
Per un evento "Messaggio in uscita della chat" vengono segnalati i dati per i seguenti campi:
chat_id: identifica la sessione di chatsession_type: indica il tipo di sessione che viene creata, ad esempio messaggistica in entrata tramite chat webagent_id: identifica l'agente che gestisce la sessione di chatagent_custom_id: questo campo viene incluso solo se il profilo dell'agente ha un ID personalizzato. Facoltativo.agent_email: l'indirizzo email dell'agente che gestisce la sessione di chat. Questo campo viene incluso solo quando la chat ha origine da una coda. Facoltativo.queue_id: l'ID della coda da cui ha avuto origine la sessione di chat. Questo campo viene incluso solo quando la chat ha origine da una coda.queue_path: il percorso della coda da cui ha avuto origine la sessione di chat. Questo campo viene incluso solo quando la chat ha origine da una coda.message: l'evento indica che è stato ricevuto un nuovo messaggio del consumatore, più il contenuto del messaggiocustom_data_secured: consente la trasmissione di dati personalizzati dell'SDK protetti. Facoltativo.custom_data_not_secured: consente la trasmissione di dati personalizzati dell'SDK non protetti. Facoltativo.
Ecco un esempio di evento Chat_Outbound_Message:
{
"type": "Chat_Outbound_Message",
"data": {
"chat_id": 73522,
"session_type": "messaging inbound (web chat)",
"agent_id": 1,
"agent_email": "ariel@example.com",
"queue_id": 7678,
"queue_path": "HB TEAM / Ariel",
"message" : "Please give me a moment to look up your account information"
}
}
Chat ignorata
Un evento di chat chiuso si verifica quando l'agente chiude la scheda della chat nell'adattatore della chat.
Ecco un esempio di evento Dismissed_Chat:
{
"type":"Dismissed_Chat",
"data":{"chat_id":73522,
"session_type":"Messaging Inbound (Web Chat)",
"agent_id":1,
"agent_email":"ariel@example.com"
}
}
Di seguito sono riportate le descrizioni dei campi dei dati sugli eventi:
chat_id: l'identificatore della chatsession_type: il tipo di sessioneagent_id: l'identificatore dell'agenteagent_custom_id: l'identificatore personalizzato dell'agente, se è stato inserito nel profilo dell'agente. Facoltativo.agent_email: l'indirizzo email associato all'account dell'agentequeue_id: l'identificatore della coda da cui ha avuto origine la chiamata. Questo campo viene incluso quando la chiamata ha avuto origine da una coda. Facoltativo.queue_path: il percorso della coda da cui è stata effettuata la chiamata. Questo campo viene incluso quando la chiamata ha avuto origine da una coda. Facoltativo.custom_data_secured: contiene dati personalizzati firmati dal tuo server. Facoltativo.custom_data_not_secured: contiene dati personalizzati non firmati della tua pagina web. Per ulteriori informazioni, vedi Dati personalizzati non firmati di Chat (facoltativo). Facoltativo.
Sessione di condivisione schermo avviata
Si verifica un evento Sessione di condivisione schermo avviata quando una sessione di condivisione schermo viene avviata da un agente o da un utente finale. Le sessioni di condivisione schermo possono essere avviate durante una chiamata o una chat. Per saperne di più, consulta Condivisione schermo.
Ecco un esempio di oggetto JSON per un evento di avvio della sessione di condivisione schermo:
{
"type": "Cobrowse_Session_Started",
"data": {
"agent_id": 5,
"chat_id": 791,
"cobrowse_session_id": "Y1zYY6XIYX4oapqpEz3qHw",
"cobrowse_session_requested_by": "agent",
"cobrowse_session_remote_control": "off",
"cobrowse_session_full_device": "off"
}
}
Di seguito sono riportate le descrizioni dei campi dei dati sugli eventi:
agent_id: l'identificatore dell'agente.call_id: l'identificatore di una chiamata in entrata sul canale IVR (Interactive Voice Response). Questo campo è incluso se la sessione di condivisione dello schermo è stata avviata durante una chiamata.chat_id: l'identificatore di una chat in entrata sul canale web o mobile. Questo campo è incluso se la sessione di condivisione schermo è stata avviata durante una chat.cobrowse_session_id: l'identificatore di una sessione di condivisione dello schermo.cobrowse_session_requested_by: indica chi ha avviato una sessione di condivisione dello schermo. I valori sonoagenteend-user.cobrowse_session_remote_control: indica lo stato di una sessione di condivisione schermo con controllo remoto. I valori sonoon,rejected,requestedeoff.cobrowse_session_full_device: indica lo stato di una sessione di condivisione dello schermo completa del dispositivo. I valori sonoon,rejected,requestedeoff.custom_data_secured: contiene dati personalizzati firmati dal tuo server. Facoltativo.custom_data_not_secured: contiene dati personalizzati non firmati della tua pagina web. Per ulteriori informazioni, vedi Dati personalizzati non firmati di Chat (facoltativo). Facoltativo.
Controllo remoto della sessione di condivisione schermo modificato
Un evento di modifica del controllo remoto della sessione di condivisione schermo si verifica quando lo stato di una sessione di condivisione schermo del controllo remoto cambia. Questo evento indica lo stato della sessione di condivisione schermo del telecomando. Per saperne di più, consulta Condivisione schermo.
Ecco un esempio di oggetto JSON per un evento
Cobrowse_Session_Remote_Control_Changed:
{
"type": "Cobrowse_Session_Remote_Control_Changed",
"data": {
"agent_id": 5,
"chat_id": 791,
"cobrowse_session_id": "Y1zYY6XIYX4oapqpEz3qHw",
"cobrowse_session_remote_control": "requested"
}
}
Di seguito sono riportate le descrizioni dei campi dei dati sugli eventi:
agent_id: l'identificatore dell'agente.call_id: l'identificatore di una chiamata in entrata sul canale IVR (Interactive Voice Response). Questo campo è incluso se la sessione di condivisione dello schermo è stata avviata durante una chiamata.chat_id: l'identificatore di una chat in entrata sul canale web o mobile. Questo campo è incluso se la sessione di condivisione schermo è stata avviata durante una chat.cobrowse_session_id: l'identificatore di una sessione di condivisione dello schermo.cobrowse_session_remote_control: indica lo stato di una sessione di condivisione schermo con controllo remoto. I valori sonoon,rejected,requestedeoff.custom_data_secured: contiene dati personalizzati firmati dal tuo server. Facoltativo.custom_data_not_secured: contiene dati personalizzati non firmati della tua pagina web. Per ulteriori informazioni, vedi Dati personalizzati non firmati di Chat (facoltativo). Facoltativo.
Sessione di condivisione schermo con cambio di dispositivo
Un evento di modifica della sessione di condivisione dello schermo dell'intero dispositivo si verifica quando lo stato di una sessione di condivisione dello schermo dell'intero dispositivo cambia. Questo evento indica lo stato della sessione di condivisione dello schermo dell'intero dispositivo. Per saperne di più, consulta Condivisione schermo.
Ecco un esempio di evento Cobrowse_Session_Full_Device_Changed:
{
"type": "Cobrowse_Session_Full_Device_Changed",
"data": {
"agent_id": 5,
"cobrowse_session_id": "9-Kshrag-gn6ZSuIxoMtWQ",
"cobrowse_session_full_device": "rejected"
}
}
Di seguito sono riportate le descrizioni dei campi dei dati sugli eventi:
agent_id: l'identificatore dell'agente.call_id: l'identificatore di una chiamata in entrata sul canale IVR (Interactive Voice Response). Questo campo è incluso se la sessione di condivisione dello schermo è stata avviata durante una chiamata.chat_id: l'identificatore di una chat in entrata sul canale web o mobile. Questo campo è incluso se la sessione di condivisione schermo è stata avviata durante una chat.Cobrowse_session_id: l'identificatore di una sessione di condivisione dello schermo.Cobrowse_session_full_device: indica lo stato di una sessione di condivisione schermo completa del dispositivo. I valori sonoon,rejected,requestedeoff.custom_data_secured: contiene dati personalizzati firmati dal tuo server. Facoltativo.custom_data_not_secured: contiene dati personalizzati non firmati della tua pagina web. Per ulteriori informazioni, vedi Dati personalizzati non firmati di Chat (facoltativo). Facoltativo.
Sessione di condivisione schermo terminata
Un evento di inizio sessione di condivisione schermo si verifica quando una sessione di condivisione schermo viene terminata da un agente, un utente finale o l'API. Per saperne di più, consulta Configurare la condivisione schermo.
Ecco un esempio di evento Cobrowse_Session_Ended:
{
"type": "Cobrowse_Session_Ended",
"data": {
"agent_id": 5,
"cobrowse_session_id": "9-Kshrag-gn6ZSuIxoMtWQ",
"cobrowse_session_requested_by": "end_user",
"cobrowse_session_ended_by": "agent",
"cobrowse_session_remote_control": "on",
"cobrowse_session_full_device": "rejected"
}
}
Di seguito sono riportate le descrizioni dei campi dei dati sugli eventi:
agent_id: l'identificatore dell'agente.call_id: l'identificatore di una chiamata in entrata sul canale IVR (Interactive Voice Response). Questo campo è incluso se la sessione di condivisione dello schermo è stata avviata durante una chiamata.chat_id: l'identificatore di una chat in entrata sul canale web o mobile. Questo campo è incluso se la sessione di condivisione schermo è stata avviata durante una chat.cobrowse_session_id: l'identificatore di una sessione di condivisione dello schermo.cobrowse_session_ended_by: indica chi ha terminato la sessione di condivisione dello schermo. I valori sonoagent,end-usereapi.cobrowse_session_remote_control: indica lo stato di una sessione di condivisione schermo con controllo remoto. I valori sonoon,rejected,requestedeoff.cobrowse_session_full_device: indica lo stato di una sessione di condivisione schermo completa del dispositivo. I valori sonoon,rejected,requestedeoff.custom_data_secured: contiene dati personalizzati firmati dal tuo server. Facoltativo.custom_data_not_secured: contiene dati personalizzati non firmati della tua pagina web. Per ulteriori informazioni, vedi Dati personalizzati non firmati di Chat (facoltativo). Facoltativo.
Trasferisci
Un evento di trasferimento si verifica quando la chiamata o la chat viene trasferita. Può riferirsi a un trasferimento caldo o freddo.
I seguenti campi evento fanno parte di un evento di trasferimento.
chat_idocall_id: identifica la sessione di chiamata o chatsession_type: indica il tipo di sessione che viene creata, ad esempio un messaggio in entrata tramite la chat webcampaign_id: l'ID della campagna. Questo campo è presente solo se il tipo di chiamata è una chiamata della campagna. Facoltativo.campaign_name: il nome della campagna. Questo campo è presente solo se il tipo di chiamata è una chiamata della campagna. Facoltativo.from_agent_id: utilizzato per il routing di chiamate o chat da un agente a un altro, per indicare l'agente di originefrom_agent_custom_id: utilizzato per indirizzare chiamate o chat da un agente a un altro, per indicare l'agente di origine. Facoltativo.from_agent_email: utilizzato per indirizzare chiamate o chat da un agente a un altro, per indicare l'agente di origineto_agent_id: utilizzato per il routing di chiamate o chat da un agente a un altro, per indicare l'agente di destinazioneto_agent_custom_id: utilizzato per indirizzare chiamate o chat da un agente a un altro, per indicare l'agente di destinazione. Facoltativo.to_agent_email: utilizzato durante il routing di chiamate o chat da un agente a un altro, per indicare l'agente di destinazionefrom_queue_id: utilizzato durante il routing di chiamate o chat da una coda all'altra per indicare la coda di originefrom_queue_path: utilizzato durante il routing di chiamate o chat da una coda all'altra per indicare la coda di origineto_queue_id: utilizzato durante il routing di chiamate o chat da una coda all'altra per indicare la coda di destinazioneto_queue_path: utilizzato durante il routing di chiamate o chat da una coda all'altra per indicare la coda di destinazionevirtual_agent_id: l'ID assegnato a un agente virtuale. Facoltativo.va_data_parameters: tutte le variabili configurate nella coda da inviare all'agente virtuale. Questo è obbligatorio solo per gli eventi che coinvolgono l'agente virtuale. Facoltativo.(
session_variable: tutte le variabili dell'agente virtuale che vengono inviate alla piattaforma CCAI nel payload. Facoltativo.custom_sip_headers: consente di visualizzare le intestazioni SIP personalizzate delle chiamate SIP in entrata nel log eventi POST. È obbligatorio solo se vengono utilizzate intestazioni SIP personalizzate. Facoltativo.custom_data_secured: consente la trasmissione di dati personalizzati dell'SDK protetti. Facoltativo.custom_data_not_secured: consente la trasmissione di dati personalizzati dell'SDK non protetti. Facoltativo.
Ecco un esempio di evento di trasferimento:
{
"type": "Transfer_Chat",
"data": {
"chat_id": 103646,
"session_type": "Messaging Inbound (SMS)",
"campaign_id": 1432,
"campaign_name": "Survey Movie",
"from_agent_id": 1,
"from_agent_custom_id": "007",
"from_agent_email": "Ira@example.com",
"to_agent_id" : 5
"to_agent_custom_id": "100"
"to_agent_email" : "ariel@example.com"
"from_queue_id": 8469,
"from_queue_path": "Developers / Ariel",
"to_queue_id" : 1234,
"to_queue_path" : "Schemes / Auric"
}
}
Gruppo aggiunto
Un evento aggiunto da una parte si riferisce a qualsiasi trasferimento. Può essere un trasferimento di chiamata o di chat.
Un evento di aggiunta di una persona contiene i seguenti dati:
chat_idocall_id: identifica la sessione di chiamata o chatsession_type: indica il tipo di sessione che viene creata, ad esempio un messaggio in entrata tramite la chat webagent_custom_id: questo campo esiste solo se il profilo dell'agente include un ID personalizzato. Facoltativo.agent_email: l'indirizzo email dell'agente che gestisce la sessione di chiamata o chat.queue_id: l'ID della coda da cui ha avuto origine la sessione di chat. Questo campo è incluso solo quando la chat ha origine da una coda. Facoltativo.queue_path: il percorso della coda da cui ha avuto origine la sessione di chat. Questo campo viene incluso solo quando la chat ha origine da una coda. Facoltativo.campaign_id: l'ID della campagna. Questo campo è incluso solo quando il tipo di chiamata è una chiamata della campagna. Facoltativo.campaign_name: il nome della campagna. Questo campo è incluso solo quando il tipo di chiamata è una chiamata della campagna. Facoltativo.type: il tipo di partecipante, ad esempio end_user o agent. Questo campo viene restituito come parte di participants.type della risposta/api/v1/callso/api/v1/chatsend_user_id: l'end_user_id. Questo campo viene restituito come parte della risposta da/api/v1/callso/api/v1/chats. Questo campo è presente solo per chiamate o chat con utenti finali che vengono reindirizzate da un agente a un altro, per indicare l'agente di destinazione. Facoltativo.virtual_agent_id: l'identificatore assegnato a un agente virtuale. Facoltativo.va_data_parameters: tutte le variabili configurate nella coda da inviare all'agente virtuale. Questo è obbligatorio solo per gli eventi che coinvolgono l'agente virtuale. Facoltativo.session_variable: tutte le variabili dell'agente virtuale che vengono inviate alla piattaforma CCAI nel payload. Facoltativo.custom_sip_headers: consente di visualizzare le intestazioni SIP personalizzate delle chiamate SIP in arrivo nel log eventi POST. È obbligatorio solo se vengono utilizzate intestazioni SIP personalizzate. Facoltativo.custom_data_secured: consente la trasmissione di dati personalizzati dell'SDK protetti. Facoltativo.custom_data_not_secured: consente la trasmissione di dati personalizzati dell'SDK non protetti. Facoltativo.
Ecco un esempio di evento Party_Added.
{
"type": "Party_Added",
"data": {
"chat_id": 103646,
"session_type": "Messaging Inbound (SMS)",
"campaign_id": 1432,
"campaign_name": "Survey Movie",
"agent_id": 1,
"agent_custom_id": "007",
"agent_email": "ariel@example.com",
"queue_id": 8469,
"queue_path": "Developers / Ariel",
"type" : "agent"
}
}
L'agente si connette alla sessione
Un evento di connessione dell'agente alla sessione si verifica quando un agente si connette a una sessione. Esistono due tipi diversi di eventi. Il tipo è determinato dal fatto che si tratti di una chiamata o di una chat.
I seguenti campi evento fanno parte di un evento di connessione di un agente a una sessione.
agent_id: identifica l'agente che gestisce la chiamata o la sessione di chat.agent_email: l'indirizzo email dell'agente che gestisce la sessione di chiamata o chat.agent_custom_id: questo campo esiste solo se il profilo dell'agente include un ID personalizzato. Facoltativo.chat_idocall_id: identifica la sessione di chiamata o chat.virtual_agent_id: l'ID assegnato a un agente virtuale specifico. Facoltativo.campaign_id: l'ID della campagna. Questo campo viene incluso solo quando il tipo di chiamata è una chiamata della campagna. Facoltativo.campaign_name: il nome della campagna. Questo campo è incluso solo quando il tipo di chiamata è una chiamata della campagna. Facoltativo.queue_id: l'ID della coda da cui ha avuto origine la sessione di chat. Questo campo è incluso solo quando la chat ha origine da una coda. Facoltativo.queue_path: il percorso della coda da cui ha avuto origine la sessione di chat. Questo campo viene incluso solo quando la chat ha origine da una coda. Facoltativo.session_type: indica il tipo di sessione che viene creata, ad esempio un messaggio in entrata tramite chat web.virtual_agent_id: l'ID assegnato a un agente virtuale. Facoltativo.va_data_parameters: tutte le variabili configurate nella coda da inviare all'agente virtuale. Questo è obbligatorio solo per gli eventi che coinvolgono l'agente virtuale. Facoltativo.session_variable: tutte le variabili dell'agente virtuale inviate a UJET nel payload. Facoltativo.custom_sip_headers: consente di visualizzare le intestazioni SIP personalizzate delle chiamate SIP in arrivo nel log eventi POST. È obbligatorio solo se vengono utilizzate intestazioni SIP personalizzate. Facoltativo.custom_data_secured: consente la trasmissione di dati personalizzati dell'SDK protetti. Facoltativo.custom_data_not_secured: consente la trasmissione di dati personalizzati dell'SDK non protetti. Facoltativo.
Ecco un esempio di dati sugli eventi Agent_Joined_Chat:
{
"type": "Agent_Joined_Chat",
"data": {
"chat_id": 103646,
"campaign_id": 1432,
"campaign_name": "Survey Movie",
"agent_id": 1,
"agent_custom_id": "007",
"agent_email": "ariel@example.com",
"queue_id": 8469,
"queue_path": "Developers / Ariel",
"session_type": "Messaging Inbound (SMS)",
}
}
Disconnessione dell'agente
Un evento di disconnessione dell'agente si verifica quando un agente si disconnette dall'adattatore dell'agente.
I seguenti campi evento fanno parte di un evento Agent_Logout.
agent_id: l'identificatore dell'agente che ha eseguito l'accessoagent_email: l'indirizzo email associato all'account agenteagent_custom_id: l'ID personalizzato dell'agente, se è stato inserito nel profilo dell'agente. Facoltativo.
Ecco un esempio di evento Agent_Logout:
{
"type": "Agent_Logout",
"data": {
"agent_id": 1,
"agent_custom_id": "007",
"agent_email": "ariel@example.com",
}
}
Agent Assist è stato avviato
Un evento di avvio di Agent Assist si verifica quando un operatore attiva Agent Assist durante una sessione di chiamata o chat.
Ecco un esempio di evento Agent_Assist_Started:
{
"type": "Agent_Assist_Started",
"data": {
"conversation_id": "12345",
"queue_id": "65",
"agent_id": "1",
"session_id": "78534G4RT4284",
"queue_language_id": "en",
"timestamp": "12:45:15"
}
}
Ecco i campi dell'evento:
conversation_id: l'identificatore della conversazionequeue_id: l'identificatore della codaagent_id: l'identificatore dell'agentesession_id: l'identificatore di sessionequeue_language_id: la lingua della codatimestamp: il timestamp
Visualizzazione della schermata in background
La funzionalità di visualizzazione a comparsa dello schermo consente agli agenti di visualizzare a comparsa una schermata CRM in background, il che significa che i dati del cliente vengono visualizzati sullo schermo dell'agente senza che sia richiesta alcuna azione da parte sua. In questo modo, i consumatori possono usufruire di un'esperienza più fluida e gli agenti possono ridurre i tempi di elaborazione.
Pop-up del record CRM
L'evento CRM_Record_Pop è un evento lato server che viene attivato quando è necessario
visualizzare un ticket. Questo evento include un parametro chiamato recordUrl che
contiene l'URL del record CRM, consentendoti di eseguire un pop-up dello schermo
sottoscrivendo gli eventi POST se utilizzi adattatori incorporati.
Per farlo, l'esempio seguente mostra come aggiungere un listener di eventi che ascolta i messaggi inviati da un altro frame o finestra. Questo snippet di codice è progettato per consentire la comunicazione tra frame o finestre diversi e consentire aggiornamenti dinamici ai contenuti visualizzati nell'iframe in base ai messaggi ricevuti.
// name is the html property of the iframe
const iframeTarget = document.querySelector('iframe[name="target_iframe_adapter"]')
// example usage of add event listener
// https://developer.mozilla.org/en-US/docs/Web/API/EventTarget/addEventListener
window.addEventListener('message', (e) => {
try {
const data = JSON.parse(e.data)
const type = data.type
console.log('EventListener: ', JSON.stringify(data))
if (type === 'CRM_Record_Pop') {
const recordUrl = data.data.recordUrl
if (!recordUrl) {
return
}
console.log(`Opening <strong>recordUrl</strong> in iframe <strong>${iframeTarget.getAttribute('name')}</strong>`)
// changing an iframe target to the record URL pop
iframeTarget.src = recordUrl
} else if (type === 'New_Chat') {
console.log(`<strong>Chat started...</strong>`)
// handling here for new_chat events
} else if (type === 'End_Chat') {
console.log(`<strong>Chat ended...</strong>`)
// handling here for end_chat events
} if (.... //other event types) {
// code handling for other types
}else {
console.log(JSON.stringify(data))
}
} catch (e) {
log(e, true)
}
}, false)