Después de implementar Google Cloud Managed Service para Prometheus, puedes consultar los datos enviados al servicio administrado y mostrar los resultados en gráficos y paneles.
En este documento, se describen los permisos de métricas, que determinan los datos que puedes consultar, y cómo usar Grafana para recuperar y usar los datos que recopilaste.
Todas las interfaces de consulta de los servicios administrados para Prometheus están configuradas a fin de recuperar datos de Monarch mediante la API de Cloud Monitoring. Cuando consultas Monarch en lugar de consultar datos desde servidores locales de Prometheus, obtienes supervisión global a gran escala.
Antes de comenzar
Si aún no implementaste el servicio administrado, configura la colección administrada o la colección autoimplementada. Puedes omitirlo si solo te interesa consultar las métricas de Cloud Monitoring mediante PromQL.
Configura tu entorno
Para evitar ingresar repetidamente el ID del proyecto o el nombre del clúster, realiza la siguiente configuración:
Configura las herramientas de línea de comandos como se indica a continuación:
Configura gcloud CLI para hacer referencia al ID de tu proyecto deGoogle Cloud :
gcloud config set project PROJECT_ID
Si ejecutas en GKE, usa gcloud CLI para configurar tu clúster:
gcloud container clusters get-credentials CLUSTER_NAME --location LOCATION --project PROJECT_ID
De lo contrario, usa la CLI de
kubectlpara configurar tu clúster:kubectl config set-cluster CLUSTER_NAME
Para obtener más información sobre estas herramientas, consulta lo siguiente:
Configura un espacio de nombres
Crea el espacio de nombres NAMESPACE_NAME de Kubernetes para los recursos que crees como parte de la aplicación de ejemplo. Te recomendamos que uses el nombre del espacio de nombres gmp-test cuando uses esta documentación para configurar un ejemplo de Prometheus.
Ejecuta el siguiente comando para crear el espacio de nombres:
kubectl create ns NAMESPACE_NAME
Verifica las credenciales de la cuenta de servicio
Si tu clúster de Kubernetes tiene habilitada la federación de identidades para cargas de trabajo para GKE, puedes omitir esta sección.
Cuando se ejecuta en GKE, el servicio administrado para Prometheus recupera credenciales de forma automática del entorno en función de la cuenta de servicio predeterminada de Compute Engine. La cuenta de servicio predeterminada tiene los permisos necesarios. Si no usas Workload Identity Federation for GKE y ya quitaste el rol monitoring.metricWriter o monitoring.viewer de la cuenta de servicio de nodo predeterminada, tendrás que volver a agregar esos roles faltantes antes de continuar.
Configura una cuenta de servicio para Workload Identity Federation for GKE
Si tu clúster de Kubernetes no tiene habilitado Workload Identity Federation for GKE, puedes omitir esta sección.
El servicio administrado para Prometheus captura datos de métricas mediante la API de Cloud Monitoring. Si tu clúster usa Workload Identity Federation for GKE, debes otorgar permiso a tu cuenta de servicio de Kubernetes a la API de Monitoring. En esta sección, se describe lo siguiente:
- Crea una Google Cloud cuenta de servicio dedicada,
gmp-test-sa. - Vincula la cuenta de servicio Google Cloud a la cuenta de servicio de Kubernetes predeterminada en un espacio de nombres de prueba,
NAMESPACE_NAME. - Otorgar el permiso necesario a la cuenta de servicio de Google Cloud
Crea y vincula la cuenta de servicio
Este paso aparece en varios lugares en la documentación del servicio administrado para Prometheus. Si ya realizaste este paso como parte de una tarea anterior, no es necesario que lo repitas. Ve a la sección Autoriza la cuenta de servicio.
Primero, crea una cuenta de servicio si aún no lo hiciste:
gcloud config set project PROJECT_ID \ && gcloud iam service-accounts create gmp-test-sa
Luego, usa la siguiente secuencia de comandos para vincular la cuenta de serviciogmp-test-sa a la cuenta de servicio de Kubernetes predeterminada en el espacio de nombresNAMESPACE_NAME:
gcloud config set project PROJECT_ID \ && gcloud iam service-accounts add-iam-policy-binding \ --role roles/iam.workloadIdentityUser \ --condition=None \ --member "serviceAccount:PROJECT_ID.svc.id.goog[NAMESPACE_NAME/default]" \ gmp-test-sa@PROJECT_ID.iam.gserviceaccount.com \ && kubectl annotate serviceaccount \ --namespace NAMESPACE_NAME \ default \ iam.gke.io/gcp-service-account=gmp-test-sa@PROJECT_ID.iam.gserviceaccount.com
Si usas un espacio de nombres o una cuenta de servicio de GKE diferentes, ajusta los comandos de forma adecuada.
Autoriza la cuenta de servicio
Los grupos de permisos relacionados se recopilan en roles y se otorgan los roles a una principal, en este ejemplo, la cuenta de servicio de Google Cloud. Para obtener más información sobre las funciones de Monitoring, consulta Control de acceso.
Con el siguiente comando, se otorga a la cuenta de servicio Google Cloud ,gmp-test-sa, las funciones de la API de Monitoring que necesita para leer datos de métricas.
Si ya otorgaste a la cuenta de servicio Google Cloud un rol específico como parte de la tarea anterior, no necesitas volver a hacerlo.
Para autorizar tu cuenta de servicio a fin de que lea desde un alcance de métricas de varios proyectos, sigue estas instrucciones y, luego, consulta Cambia el proyecto consultado.gcloud projects add-iam-policy-binding PROJECT_ID \ --member=serviceAccount:gmp-test-sa@PROJECT_ID.iam.gserviceaccount.com \ --role=roles/monitoring.viewer \ --condition=None \ && \ gcloud projects add-iam-policy-binding PROJECT_ID \ --member=serviceAccount:gmp-test-sa@PROJECT_ID.iam.gserviceaccount.com \ --role=roles/iam.serviceAccountTokenCreator \ --condition=None
Depura la configuración de Workload Identity Federation for GKE
Si tienes problemas para lograr que Workload Identity Federation for GKE funcione, consulta la documentación para verificar la configuración de Workload Identity Federation for GKE y la Guía de solución de problemas de la federación de Workload Identity Federation for GKE.
Como los errores tipográficos y de copia parcial son las fuentes de errores más comunes en la configuración de Workload Identity Federation for GKE, recomendamos usar las variables editables y los íconos de copiar y pegar en los que se puede hacer clic incorporados en las muestras de código de estas instrucciones.
Workload Identity Federation for GKE en entornos de producción
En el ejemplo descrito en este documento, se vincula la cuenta de servicio de Google Cloud a la cuenta de servicio de Kubernetes predeterminada y se le otorga a la cuenta de servicio de Google Cloudtodos los permisos necesarios para usar la API de Monitoring.
En un entorno de producción, se recomienda usar un enfoque más detallado, con una cuenta de servicio para cada componente, cada una con permisos mínimos. Si deseas obtener más información sobre la configuración de cuentas de servicio para la administración de Workload Identity, consulta Usa Workload Identity Federation for GKE.
Permisos de las consultas y las métricas
Los datos que puedes consultar se determinan por el permiso de las métricas de construcción de Cloud Monitoring, independientemente del método que uses para consultar los datos. Por ejemplo, si usas Grafana para consultar el servicio administrado de datos de Prometheus, cada permiso de métrica debe configurarse como una fuente de datos independiente.
Un permiso de métricas de Monitoring es una construcción de solo lectura que te permite consultar datos de métricas que pertenecen a varios proyectos de Google Cloud . Cada permiso de métricas está alojado en un proyecto de Google Cloud designado, llamado proyecto de permisos.
De forma predeterminada, un proyecto es el proyecto de permisos para su propio permiso de métricas, y el permiso de métricas contiene las métricas y la configuración de ese proyecto. Un proyecto de permisos puede tener más de un proyecto supervisado en su permiso, y las métricas y configuraciones de todos los proyectos supervisados en el alcance de las métricas son visibles para el proyecto de permisos. Un proyecto supervisado también puede pertenecer a más de un permiso de métricas.
Cuando consultas las métricas de un proyecto de permisos y si ese proyecto aloja un permiso de métricas de varios proyectos, puedes recuperar datos de varios proyectos. Si tu permiso de métricas contiene todos tus proyectos, tus consultas y reglas se evalúan a nivel global.
Para obtener más información sobre los proyectos de permisos y los permisos de métricas, consulta Permisos de las métricas. Si deseas obtener información para configurar un permiso de métricas de varios proyectos, consulta Visualiza métricas de varios proyectos.
Datos de Managed Service para Prometheus en Cloud Monitoring
La forma más sencilla de comprobar que se exportan los datos de Prometheus es usar la página del Explorador de métricas de Cloud Monitoring en la Google Cloud consola, que admite PromQL. Para obtener instrucciones, consulta Consulta con PromQL en Cloud Monitoring.
También puedes importar tus paneles de Grafana a Cloud Monitoring. Esto te permite seguir usando los paneles Grafana creados por la comunidad o personales sin tener que configurar o implementar una instancia de Grafana.
Grafana
El servicio administrado para Prometheus usa la fuente de datos integrada de Prometheus para Grafana, lo que significa que puedes seguir usando cualquier panel de Grafana creado por la comunidad o personal sin ningún cambio.
Implementa Grafana, si es necesario
Si no tienes una implementación de Grafana en ejecución en tu clúster, puedes crear una implementación de prueba efímera para experimentar.
A fin de crear una implementación efímera de Grafana, aplica el manifiesto grafana.yaml del servicio administrado para Prometheus a tu clúster y redirecciona el servicio grafana a tu máquina local. Debido a las restricciones de CORS, no puedes acceder a una implementación de Grafana mediante Cloud Shell.
Aplica el manifiesto
grafana.yaml:kubectl -n NAMESPACE_NAME apply -f https://raw.githubusercontent.com/GoogleCloudPlatform/prometheus-engine/v0.17.2/examples/grafana.yaml
Redirecciona los servicios de
grafanaa tu máquina local. En este ejemplo, se reenvía el servicio al puerto 3000:kubectl -n NAMESPACE_NAME port-forward svc/grafana 3000
Este comando no muestra y, mientras se ejecuta, informa los accesos a la URL.
Puedes acceder a Grafana en tu navegador en la URL
http://localhost:3000con el nombre de usuario: contraseñaadmin:admin.
Luego, agrega una fuente de datos de Prometheus nueva a Grafana mediante los siguientes pasos:
Ve a la implementación de Grafana, por ejemplo, si navegas a la URL
http://localhost:3000para llegar a la página de bienvenida de Grafana.Selecciona Conexiones en el menú principal de Grafana y, luego, selecciona Fuentes de datos.
Selecciona Agregar fuente de datos (Add data source) y selecciona Prometheus como la base de datos de series temporales.
Asigna un nombre a la fuente de datos, establece el campo
URLenhttp://localhost:9090y, luego, selecciona Guardar y probar. Puedes ignorar cualquier error que indique que la fuente de datos no está configurada correctamente.Copia la URL del servicio local para tu implementación, que se verá de la siguiente manera:
http://grafana.NAMESPACE_NAME.svc:3000
Configura y autentica la fuente de datos de Grafana
Google Cloud Todas las APIs requieren autenticación a través de OAuth2. Sin embargo, Grafana no admite la autenticación de OAuth2 para cuentas de servicio que se usan con fuentes de datos de Prometheus. Si deseas usar Grafana con el servicio administrado para Prometheus, usa el sincronizador de fuente de datos para generar credenciales OAuth2 para tu cuenta de servicio y sincronízalas con Grafana a través de la API de la fuente de datos de Grafana.
Debes usar el sincronizador de fuentes de datos para configurar y autorizar a Grafana para consultar datos de forma global. Si no sigues estos pasos, Grafana solo ejecuta consultas en los datos del servidor local de Prometheus.
El sincronizador de fuentes de datos es una herramienta de interfaz de línea de comandos que envía valores de configuración de forma remota a una fuente de datos de Prometheus de Grafana determinada. Esto garantiza que la fuente de datos de Grafana tenga configurado lo siguiente de forma correcta:
- Autenticación, realizada con una actualización periódica de un token de acceso OAuth2
- La API de Cloud Monitoring configurada como la URL del servidor de Prometheus
- El método HTTP configurado como GET
- El tipo y la versión de Prometheus configurados en un mínimo de 2.40.x
- Los valores de tiempo de espera de HTTP y de consulta establecidos en 2 minutos
El sincronizador de fuente de datos debe ejecutarse de forma repetida. Como los tokens de acceso de la cuenta de servicio tienen un ciclo de vida predeterminado de una hora, ejecutar el sincronizador de fuentes de datos cada 10 minutos garantiza que tengas una conexión autenticada sin interrupciones entre Grafana y la API de Cloud Monitoring.
Puedes ejecutar el sincronizador de fuentes de datos con un objeto CronJob de Kubernetes o con Cloud Run y Cloud Scheduler para obtener una experiencia sin servidores. Si implementas Grafana de forma local, como con Grafana de código abierto o Grafana Enterprise, te recomendamos ejecutar el sincronizador de fuentes de datos en el mismo clúster en el que se ejecuta Grafana. Si usas Grafana Cloud, te recomendamos elegir la opción sin servidores.
Usa el modelo sin servidores
Para implementar y ejecutar un sincronizador de fuentes de datos sin servidores con Cloud Run y Cloud Scheduler, haz lo siguiente:
Elige un proyecto para implementar el sincronizador de fuentes de datos. Recomendamos elegir el proyecto de permisos de un permiso de métricas de varios proyectos. El sincronizador de fuentes de datos usa el proyecto Google Cloud configurado como el proyecto de permisos.
A continuación, configura y autoriza una cuenta de servicio para el sincronizador de fuentes de datos. Con la siguiente secuencia de comandos, se crea una cuenta de servicio y se le otorgan varios roles de IAM. Los primeros dos roles permiten que la cuenta de servicio lea desde la API de Cloud Monitoring y genere tokens de cuenta de servicio. Los últimos dos roles permiten que la cuenta de servicio lea el token de la cuenta de servicio de Grafana desde Secret Manager y que invoque Cloud Run:
gcloud config set project PROJECT_ID \ && gcloud iam service-accounts create gmp-ds-syncer-sa \ && gcloud projects add-iam-policy-binding PROJECT_ID \ --member=serviceAccount:gmp-ds-syncer-sa@PROJECT_ID.iam.gserviceaccount.com \ --role=roles/monitoring.viewer \ && \ gcloud projects add-iam-policy-binding PROJECT_ID \ --member=serviceAccount:gmp-ds-syncer-sa@PROJECT_ID.iam.gserviceaccount.com \ --role=roles/iam.serviceAccountTokenCreator \ && \ gcloud projects add-iam-policy-binding PROJECT_ID \ --member=serviceAccount:gmp-ds-syncer-sa@PROJECT_ID.iam.gserviceaccount.com \ --role=roles/secretmanager.secretAccessor && \ gcloud projects add-iam-policy-binding PROJECT_ID \ --member=serviceAccount:gmp-ds-syncer-sa@PROJECT_ID.iam.gserviceaccount.com \ --role=roles/run.invoker
Determina la URL de tu instancia de Grafana, por ejemplo,
https://yourcompanyname.grafana.netpara una implementación de Grafana Cloud. Se debe poder acceder a la instancia de Grafana desde Cloud Run, por lo que debe ser accesible desde Internet.Si no se puede acceder a la instancia de Grafana desde Internet, te recomendamos que implementes el sincronizador de fuentes de datos en Kubernetes.
Elige la fuente de datos de Grafana de Prometheus que deseas usar para Managed Service para Prometheus, que puede ser una fuente de datos nueva o preexistente, y, luego, busca y escribe el UID de la fuente de datos. El UID de la fuente de datos se puede encontrar en la última parte de la URL cuando exploras o configuras una fuente de datos, por ejemplo,
https://yourcompanyname.grafana.net/connections/datasources/edit/GRAFANA_DATASOURCE_UID. No copies toda la URL de la fuente de datos. Copia solo el identificador único en la URL.
Configura una cuenta de servicio de Grafana. Para ello, crea la cuenta de servicio y genera un token que esta usará:
En la barra lateral de navegación de Grafana, haz clic en Administración > Usuarios y acceso > Cuentas de servicio.
Para crear la cuenta de servicio en Grafana, haz clic en Agregar cuenta de servicio, asígnale un nombre y otórgale el rol “Fuentes de datos > Escritor”. Asegúrate de hacer clic en el botón Aplicar para asignar el rol. En las versiones anteriores de Grafana, puedes usar el rol “Administrador”.
Haz clic en Agregar token de cuenta de servicio.
Configura el vencimiento del token como “Sin vencimiento” y haz clic en Generar token; luego, copia el token generado en el portapapeles para usarlo como GRAFANA_SERVICE_ACCOUNT_TOKEN en el siguiente paso:
Configura las siguientes variables de documentación con los resultados de los pasos anteriores. No es necesario que pegues esto en una terminal:
# These values are required. REGION # The Google Cloud region where you want to run your Cloud Run job, such as us-central1. PROJECT_ID # The Project ID from Step 1. GRAFANA_INSTANCE_URL # The Grafana instance URL from step 2. This is a URL. Include "http://" or "https://". GRAFANA_DATASOURCE_UID # The Grafana data source UID from step 3. This is not a URL. GRAFANA_SERVICE_ACCOUNT_TOKEN # The Grafana service account token from step 4.
Crea un secreto en Secret Manager:
gcloud secrets create datasource-syncer --replication-policy="automatic" && \ echo -n GRAFANA_SERVICE_ACCOUNT_TOKEN | gcloud secrets versions add datasource-syncer --data-file=-
Crea el siguiente archivo YAML y asígnale el nombre
cloud-run-datasource-syncer.yaml:apiVersion: run.googleapis.com/v1 kind: Job metadata: name: datasource-syncer-job spec: template: spec: taskCount: 1 template: spec: containers: - name: datasource-syncer image: gke.gcr.io/prometheus-engine/datasource-syncer:v0.17.2-gke.2 args: - "--datasource-uids=GRAFANA_DATASOURCE_UID" - "--grafana-api-endpoint=GRAFANA_INSTANCE_URL" - "--project-id=PROJECT_ID" env: - name: GRAFANA_SERVICE_ACCOUNT_TOKEN valueFrom: secretKeyRef: key: latest name: datasource-syncer serviceAccountName: gmp-ds-syncer-sa@PROJECT_ID.iam.gserviceaccount.comLuego, ejecuta el siguiente comando para crear un trabajo de Cloud Run con el archivo YAML:
gcloud run jobs replace cloud-run-datasource-syncer.yaml --region REGION
Crea un programa en Cloud Scheduler para ejecutar el trabajo de Cloud Run cada 10 minutos:
gcloud scheduler jobs create http datasource-syncer \ --location REGION \ --schedule="*/10 * * * *" \ --uri="https://REGION-run.googleapis.com/apis/run.googleapis.com/v1/namespaces/PROJECT_ID/jobs/datasource-syncer-job:run" \ --http-method POST \ --oauth-service-account-email=gmp-ds-syncer-sa@PROJECT_ID.iam.gserviceaccount.com
Luego, fuerza la ejecución del programador que acabas de crear:
gcloud scheduler jobs run datasource-syncer --location REGION
La fuente de datos puede tardar hasta 15 segundos en actualizarse.
Ve a la fuente de datos de Grafana recién configurada y verifica que el valor de la URL del servidor de Prometheus comience con
https://monitoring.googleapis.com. Es posible que debas actualizar la página. Una vez verificada, ve a la parte inferior de la página, selecciona Guardar y probar, y asegúrate de ver una marca de verificación verde que indique que la fuente de datos está configurada correctamente. Debes seleccionar Guardar y probar al menos una vez para asegurarte de que la función de autocompletado de etiquetas funcione en Grafana.
Usa Kubernetes
Para implementar y ejecutar el sincronizador de fuentes de datos en un clúster de Kubernetes, haz lo siguiente:
Elige un proyecto, un clúster y un espacio de nombres para implementar el sincronizador de fuentes de datos. Recomendamos implementar el sincronizador de fuente de datos en un clúster que pertenezca al proyecto de permisos de un permiso de métricas de varios proyectos. El sincronizador de fuentes de datos usa el proyecto Google Cloud configurado como el proyecto de permisos.
Luego, asegúrate de configurar y autorizar de forma adecuada el sincronizador de fuentes de datos:
- Si usas Workload Identity Federation for GKE, sigue las instrucciones para crear y autorizar una cuenta de servicio. Asegúrate de vincularlo al espacio de nombres de Kubernetes en el que deseas ejecutar el sincronizador de fuente de datos.
- Si no usas Workload Identity Federation for GKE, verifica que no hayas modificado la cuenta de servicio predeterminada de Compute Engine.
- Si no ejecutas en GKE, consulta Ejecuta el sincronizador de fuente de datos fuera de GKE.
Luego, determina si debes autorizar aún más el sincronizador de fuente de datos para las consultas de varios proyectos:
- Si tu proyecto local es tu proyecto de permisos y seguiste las instrucciones para verificar o configurar una cuenta de servicio para el proyecto local, entonces las consultas de varios proyectos deberían funcionar sin ninguna configuración adicional.
- Si el proyecto local no es tu proyecto de permisos, debes autorizar al sincronizador de fuentes de datos para que ejecute consultas en el proyecto de permisos. Para obtener instrucciones, consulta Autoriza al sincronizador de fuente de datos para obtener la supervisión de varios proyectos.
Determina la URL de tu instancia de Grafana, por ejemplo,
https://yourcompanyname.grafana.netpara una implementación de Grafana Cloud ohttp://grafana.NAMESPACE_NAME.svc:3000para una instancia local configurada con el archivo YAML de implementación de prueba.Si implementas Grafana de forma local y el clúster está configurado para proteger todo el tráfico en el clúster mediante TLS, debes usar
https://en la URL y autenticarte con una de las opciones de autenticación de TLS admitidas.Elige la fuente de datos de Grafana de Prometheus que deseas usar para Managed Service para Prometheus, que puede ser una fuente de datos nueva o preexistente, y, luego, busca y escribe el UID de la fuente de datos. El UID de la fuente de datos se puede encontrar en la última parte de la URL cuando se explora o configuras una fuente de datos, por ejemplo.
https://yourcompanyname.grafana.net/connections/datasources/edit/GRAFANA_DATASOURCE_UID.No copies toda la URL de la fuente de datos. Copia solo el identificador único en la URL.
Configura una cuenta de servicio de Grafana. Para ello, crea la cuenta de servicio y genera un token que esta usará:
- En la barra lateral de navegación de Grafana, haz clic en Administración > Usuarios y acceso > Cuentas de servicio.
Para crear la cuenta de servicio, haz clic en Agregar cuenta de servicio, asígnale un nombre y otórgale la función “Administrador” en Grafana. Si tu versión de Grafana permite permisos más detallados, puedes usar el rol Fuentes de datos > Escritor.
Haz clic en Agregar token de cuenta de servicio.
Configura el vencimiento del token configurado como “Sin vencimiento” y haz clic en Generar token; luego, copia el token generado en el portapapeles para usarlo como GRAFANA_SERVICE_ACCOUNT_TOKEN en el siguiente paso.

Configura las siguientes variables de entorno con los resultados de los pasos anteriores:
# These values are required. PROJECT_ID=SCOPING_PROJECT_ID # The value from Step 1. GRAFANA_API_ENDPOINT=GRAFANA_INSTANCE_URL # The value from step 2. This is a URL. DATASOURCE_UIDS=GRAFANA_DATASOURCE_UID # The value from step 3. This is not a URL. GRAFANA_API_TOKEN=GRAFANA_SERVICE_ACCOUNT_TOKEN # The value from step 4.
Ejecuta el siguiente comando para crear un CronJob que actualice la fuente de datos durante la inicialización y, luego, cada 10 minutos: Si usas Workload Identity Federation for GKE, el valor de NAMESPACE_NAME debe ser el mismo espacio de nombres que vinculaste antes a la cuenta de servicio.
curl https://raw.githubusercontent.com/GoogleCloudPlatform/prometheus-engine/v0.17.2/cmd/datasource-syncer/datasource-syncer.yaml \ | sed 's|$DATASOURCE_UIDS|'"$DATASOURCE_UIDS"'|; s|$GRAFANA_API_ENDPOINT|'"$GRAFANA_API_ENDPOINT"'|; s|$GRAFANA_API_TOKEN|'"$GRAFANA_API_TOKEN"'|; s|$PROJECT_ID|'"$PROJECT_ID"'|; ' \ | kubectl -n NAMESPACE_NAME apply -f -
Ve a la fuente de datos de Grafana recién configurada y verifica que el valor de la URL del servidor de Prometheus comience con
https://monitoring.googleapis.com. Es posible que debas actualizar la página. Una vez verificada, ve a la parte inferior de la página y selecciona Guardar y probar. Debes seleccionar este botón al menos una vez para asegurarte de que la función de autocompletado de etiquetas funcione en Grafana.
Ejecuta consultas mediante Grafana
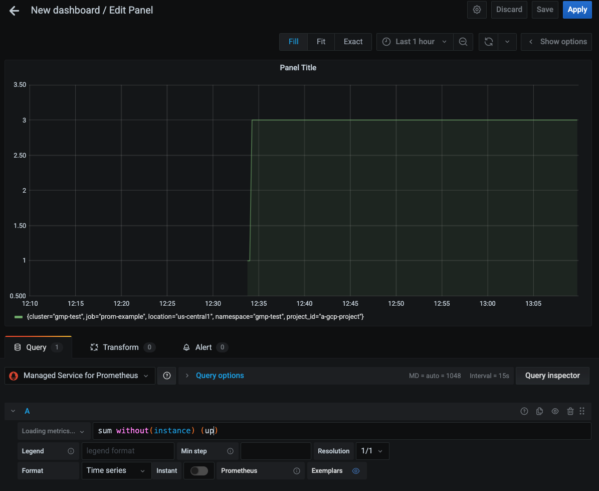
Ahora puedes crear paneles de Grafana y ejecutar consultas con la fuente de datos configurada. En la siguiente captura de pantalla, se muestra un gráfico de Grafana que muestra la métrica up:
Para obtener información sobre cómo consultar las Google Cloud métricas del sistema con PromQL, consulta PromQL para las métricas de Cloud Monitoring.
Ejecuta el sincronizador de fuente de datos fuera de GKE
Si ejecutas el sincronizador de fuentes de datos en un clúster de Google Kubernetes Engine o si usas la opción sin servidores, puedes omitir esta sección. Si tienes problemas de autenticación en GKE, consulta Verifica las credenciales de la cuenta de servicio.
Cuando se ejecuta en GKE, el sincronizador de fuente de datos recupera las credenciales del entorno de forma automática según la cuenta de servicio del nodo o la configuración de Workload Identity Federation for GKE.
En los clústeres de Kubernetes que no son de GKE, las credenciales deben proporcionarse de forma explícita al sincronizador de fuentes de datos mediante la variable de entorno GOOGLE_APPLICATION_CREDENTIALS.
Configura el contexto en tu proyecto de destino:
gcloud config set project PROJECT_ID
Crear una cuenta de servicio:
gcloud iam service-accounts create gmp-test-sa
En este paso, se crea la cuenta de servicio que puedes haber creado ya en las instrucciones de Workload Identity Federation for GKE.
Otorga permisos obligatorios a la cuenta de servicio:
gcloud projects add-iam-policy-binding PROJECT_ID \ --member=serviceAccount:gmp-test-sa@PROJECT_ID.iam.gserviceaccount.com \ --role=roles/monitoring.viewer \ && \ gcloud projects add-iam-policy-binding PROJECT_ID \ --member=serviceAccount:gmp-test-sa@PROJECT_ID.iam.gserviceaccount.com \ --role=roles/iam.serviceAccountTokenCreator
Crea y descarga una clave para la cuenta de servicio:
gcloud iam service-accounts keys create gmp-test-sa-key.json \ --iam-account=gmp-test-sa@PROJECT_ID.iam.gserviceaccount.com
Configura la ruta del archivo de claves mediante la variable de entorno
GOOGLE_APPLICATION_CREDENTIALS.
Autoriza al sincronizador de fuente de datos para obtener la supervisión de varios proyectos
Managed Service para Prometheus admite la supervisión de varios proyectos a través de permisos de métricas.
Para quienes usan la opción sin servidores, obtienes consultas de varios proyectos si el proyecto que elegiste es el proyecto de permisos de un permiso de métricas de varios proyectos.
Para quienes implementan el sincronizador de fuentes de datos en Kubernetes, si el proyecto local es tu proyecto de permisos y seguiste las instrucciones para verificar o configurar una cuenta de servicio para el proyecto local, entonces las consultas de varios proyectos deberían funcionar sin ninguna configuración adicional.
Si tu proyecto local no es tu proyecto de permisos, debes autorizar
a la cuenta de servicio de Compute predeterminada del proyecto local o
a tu cuenta de servicio de Workload Identity Federation for GKE para tengan
acceso monitoring.viewer al proyecto de permisos. Luego, pasa el ID del
proyecto de permisos como el valor de la variable de
entorno PROJECT_ID.
Si usas la cuenta de servicio default de Compute Engine,
puedes realizar una de las siguientes acciones:
Implementa el sincronizador de fuentes de datos en un clúster que pertenezca a tu proyecto de permisos.
Habilita Workload Identity Federation for GKE en tu clúster y sigue los pasos de configuración.
Proporciona una clave de cuenta de servicio explícita.
Para otorgar a una cuenta de servicio los permisos necesarios para acceder a un proyecto Google Cloud diferente, haz lo siguiente:
Otorga permiso a la cuenta de servicio para leer el proyecto de destino que deseas consultar:
gcloud projects add-iam-policy-binding SCOPING_PROJECT_ID \ --member=serviceAccount:gmp-test-sa@PROJECT_ID.iam.gserviceaccount.com \ --role=roles/monitoring.viewer
Cuando configures el sincronizador de fuentes de datos, pasa el ID del proyecto de permisos como el valor de la variable de entorno
PROJECT_ID.
Inspecciona el objeto CronJob de Kubernetes
Si implementas el sincronizador de fuentes de datos en Kubernetes, puedes inspeccionar el objeto CronJob y asegurarte de que todas las variables estén configuradas de manera correcta; para ello, ejecuta el siguiente comando:
kubectl describe cronjob datasource-syncer
Para ver los registros del trabajo que configura Grafana en un principio, ejecuta el siguiente comando de inmediato después de aplicar el archivo datasource-syncer.yaml:
kubectl logs job.batch/datasource-syncer-init
Eliminación
Para inhabilitar el objeto CronJob del sincronizador de fuentes de datos en Kubernetes, ejecuta el siguiente comando:
kubectl delete -f https://raw.githubusercontent.com/GoogleCloudPlatform/prometheus-engine/v0.17.2/cmd/datasource-syncer/datasource-syncer.yaml
Inhabilitar el sincronizador de fuente de datos deja de actualizar Grafana vinculado con credenciales de autenticación nuevas y, como consecuencia, las consultas al servicio administrado para Prometheus ya no funcionan.
Compatibilidad de API
Los siguientes extremos de la API de HTTP para Prometheus son compatibles con el servicio administrado para Prometheus con la URL con el prefijo https://monitoring.googleapis.com/v1/projects/PROJECT_ID/location/global/prometheus/api/v1/.
Para obtener la documentación completa, consulta la documentación de referencia de la API de Cloud Monitoring. Los extremos HTTP de Promethus no están disponibles en las bibliotecas cliente específicas de un lenguaje de Cloud Monitoring.
Para obtener información sobre la compatibilidad con PromQL, consulta Compatibilidad con PromQL.
Los siguientes extremos son totalmente compatibles:
El extremo
/api/v1/label/<label_name>/valuessolo funciona si la etiqueta__name__se proporciona mediante el uso del valor<label_name>o mediante la coincidencia exacta con un selector de serie. Por ejemplo, las siguientes llamadas son totalmente compatibles:/api/v1/label/__name__/values/api/v1/label/__name__/values?match[]={__name__=~".*metricname.*"}/api/v1/label/labelname/values?match[]={__name__="metricname"}
Esta limitación hace que las consultas variables de
label_values($label)en Grafana fallen. En su lugar, puedes usarlabel_values($metric, $label). Se recomienda este tipo de consulta, porque evita recuperar valores de etiquetas en métricas que no son relevantes para el panel determinado.El extremo
/api/v1/serieses compatible con solicitudesGET, pero no conPOST. Cuando usas el sincronizador de fuentes de datos o el proxy de frontend, esta restricción se administra por ti. También puedes configurar las fuentes de datos de Prometheus en Grafana para emitir solo solicitudesGET. El parámetromatch[]no admite la coincidencia de expresiones regulares en la etiqueta__name__.
¿Qué sigue?
- Usa las alertas de PromQL en Cloud Monitoring.
- Configura la evaluación de reglas administradas.
- Configura exportadores de uso común.