Depois de implantar o Serviço Gerenciado do Google Cloud para Prometheus, você pode consultar os dados enviados ao serviço gerenciado e exibir os resultados em gráficos e painéis.
Neste documento, descrevemos os escopos de métricas, que determinam os dados que podem ser consultados, e como usar o Grafana para recuperar e usar os dados coletados.
Todas as interfaces de consulta do serviço gerenciado para o Prometheus são configuradas para recuperar dados do Monarch usando a API Cloud Monitoring. Ao consultar o Monarch em vez de consultar dados dos servidores locais do Prometheus, você tem o monitoramento global em escala.
Antes de começar
Se você ainda não implantou o serviço gerenciado, configure a coleção gerenciada ou a coleção autoimplantada. Pule isso se quiser apenas consultar métricas do Cloud Monitoring usando o PromQL.
Configurar o ambiente
Para evitar inserir repetidamente o ID do projeto ou o nome do cluster, execute a seguinte configuração:
Configure as ferramentas de linha de comando da seguinte maneira:
Configure a CLI gcloud para se referir ao ID do projetoGoogle Cloud :
gcloud config set project PROJECT_ID
Se estiver executando no GKE, use a CLI gcloud para definir o cluster:
gcloud container clusters get-credentials CLUSTER_NAME --location LOCATION --project PROJECT_ID
Caso contrário, use a CLI
kubectlpara definir o cluster:kubectl config set-cluster CLUSTER_NAME
Para mais informações sobre essas ferramentas, consulte estes recursos:
Configurar um namespace
Crie o namespace NAMESPACE_NAME do Kubernetes para os recursos que você criar
como parte do aplicativo de exemplo. Recomendamos usar o nome do namespace
gmp-test ao usar esta documentação para configurar um exemplo de configuração do
Prometheus.
Crie o namespace executando o seguinte comando:
kubectl create ns NAMESPACE_NAME
Verificar as credenciais da conta de serviço
Se o cluster do Kubernetes tiver a federação de identidade da carga de trabalho para GKE ativada, pule esta seção.
Quando executado no GKE, o Serviço Gerenciado para Prometheus
recupera automaticamente as credenciais do ambiente com base na
conta de serviço padrão do Compute Engine. A conta de serviço padrão tem as
permissões necessárias. Se você não usa a Federação de identidade da carga de trabalho para GKE e removeu a concessão de papel monitoring.metricWriter e monitoring.viewer da conta de serviço do nó padrão, adicione novamente esses papéis ausentes antes de continuar.
Configurar uma conta de serviço para a Federação de Identidade da Carga de Trabalho para GKE
Se o cluster do Kubernetes não tiver a federação de identidade da carga de trabalho para GKE ativada, pule esta seção.
O Serviço Gerenciado para Prometheus captura dados de métricas usando a API Cloud Monitoring. Se o cluster estiver usando a Federação de Identidade da Carga de Trabalho para GKE, você precisa conceder permissão à conta de serviço do Kubernetes para a API Monitoring. Esta seção descreve:
- Como criar uma Google Cloud conta de serviço dedicada,
gmp-test-sa. - Vincular a conta de serviço Google Cloud à conta de serviço
padrão do Kubernetes em um namespace de teste,
NAMESPACE_NAME. - Como conceder a permissão necessária à conta de serviço do Google Cloud .
Criar e vincular a conta de serviço
Essa etapa aparece em vários lugares na documentação do Serviço gerenciado para Prometheus. Se você já realizou esta etapa como parte de uma tarefa anterior, não é necessário repeti-la. Pule para Autorizar a conta de serviço.
Primeiro, crie uma conta de serviço se ainda não tiver feito isso:
gcloud config set project PROJECT_ID \ && gcloud iam service-accounts create gmp-test-sa
Em seguida, use a seguinte sequência de comandos para vincular a conta de serviço gmp-test-sa à conta de serviço padrão do Kubernetes no namespace NAMESPACE_NAME:
gcloud config set project PROJECT_ID \ && gcloud iam service-accounts add-iam-policy-binding \ --role roles/iam.workloadIdentityUser \ --condition=None \ --member "serviceAccount:PROJECT_ID.svc.id.goog[NAMESPACE_NAME/default]" \ gmp-test-sa@PROJECT_ID.iam.gserviceaccount.com \ && kubectl annotate serviceaccount \ --namespace NAMESPACE_NAME \ default \ iam.gke.io/gcp-service-account=gmp-test-sa@PROJECT_ID.iam.gserviceaccount.com
Se você estiver usando um namespace ou uma conta de serviço diferente do GKE, ajuste os comandos adequadamente.
Autorizar a conta de serviço
Grupos de permissões relacionadas são coletados em papéis, e você concede os papéis a um principal, neste exemplo, a conta de serviço Google Cloud. Para mais informações sobre os papéis do Monitoring, consulte Controle de acesso.
O comando a seguir concede à conta de serviço Google Cloud ,
gmp-test-sa, os papéis da API Monitoring necessários para
ler
dados de métricas.
Se você já concedeu à conta de serviço Google Cloud um papel específico como parte da tarefa anterior, não é necessário fazer isso novamente.
Para autorizar a conta de serviço a ler um escopo de métricas de vários projetos, siga estas instruções e consulte alterar o projeto consultado.gcloud projects add-iam-policy-binding PROJECT_ID \ --member=serviceAccount:gmp-test-sa@PROJECT_ID.iam.gserviceaccount.com \ --role=roles/monitoring.viewer \ --condition=None \ && \ gcloud projects add-iam-policy-binding PROJECT_ID \ --member=serviceAccount:gmp-test-sa@PROJECT_ID.iam.gserviceaccount.com \ --role=roles/iam.serviceAccountTokenCreator \ --condition=None
Depurar a configuração da Federação de Identidade da Carga de Trabalho para GKE
Se você estiver com problemas para fazer a Federação de Identidade da Carga de Trabalho para GKE funcionar, consulte a documentação para verificar a configuração da Federação de Identidade da Carga de Trabalho para GKE e o Guia de solução de problemas da Federação de Identidade da Carga de Trabalho para GKE.
Como erros de digitação e cópias e colagens incompletas são as fontes mais comuns de erros ao configurar a Federação de identidade da carga de trabalho para o GKE, é altamente recomendável usar as variáveis editáveis e os ícones clicáveis de copiar/colar incorporados nos exemplos de código nestas instruções.
Federação de Identidade da Carga de Trabalho para GKE em ambientes de produção
O exemplo descrito neste documento vincula a conta de serviço Google Cloud à conta de serviço padrão do Kubernetes e concede à conta de serviço Google Cloudtodas as permissões necessárias para usar a API Monitoring.
Em um ambiente de produção, convém usar uma abordagem mais refinada, com uma conta de serviço para cada componente, cada uma com permissões mínimas. Para mais informações sobre como configurar contas de serviço para gerenciamento de identidades de carga de trabalho, consulte Como usar a Federação de Identidade da Carga de Trabalho para GKE.
Escopos de consultas e métricas
Os dados que você pode consultar são determinados pelo escopo de métricas da construção do Cloud Monitoring, independentemente do método usado para consultar os dados. Por exemplo, se você usar o Grafana para consultar dados gerenciados pelo serviço do Prometheus, cada escopo de métricas precisará ser configurado como uma fonte de dados separada.
Um escopo de métricas do Monitoring é uma construção somente leitura que permite consultar dados de métricas pertencentes a vários projetos do Google Cloud . Cada escopo de métricas é hospedado por um projeto do Google Cloud designado, chamado de projeto de escopo.
Por padrão, um projeto é o projeto de escopo para o próprio escopo de métricas, e o escopo das métricas contém as métricas e a configuração desse projeto. Um projeto de escopo pode ter mais de um projeto monitorado no escopo de métricas, e as métricas e configurações de todos os projetos monitorados no escopo de métricas são visíveis para o projeto de escopo. Um projeto monitorado também pode pertencer a mais de um escopo de métricas.
Quando você consulta as métricas em um projeto, e se ele hospeda um escopo de métricas de vários projetos, é possível recuperar dados de vários projetos. Se o escopo das métricas contiver todos os projetos, as consultas e regras serão avaliadas globalmente.
Para mais informações sobre escopos e projetos de escopo, consulte Escopos de métricas. Para informações sobre como configurar um escopo de métricas de vários projetos, consulte Visualizar métricas de vários projetos.
Dados do Serviço Gerenciado para Prometheus no Cloud Monitoring
A maneira mais simples de verificar se os dados do Prometheus estão sendo exportados é usar a página do Metrics Explorer do Cloud Monitoring no Google Cloud console, que é compatível com PromQL. Para instruções, consulte Como consultar usando PromQL no Cloud Monitoring.
Também é possível importar os painéis do Grafana para o Cloud Monitoring. Isso permite continuar usando os painéis do Grafana pessoais ou criados pela comunidade sem precisar configurar ou implantar uma instância do Grafana.
Grafana
O serviço gerenciado para Prometheus usa a fonte de dados integrada do Prometheus para o Grafana, o que significa que você pode continuar usando os painéis pessoais ou criados pela comunidade do Grafana sem alterações.
Implante o Grafana, se necessário
Se você não tiver uma implantação do Grafana em execução no cluster, será possível criar uma implantação de teste temporária para fazer experimentos.
Para criar uma implantação temporária do Grafana, aplique o manifesto grafana.yaml do Serviço Gerenciado para Prometheus ao cluster e encaminhe o serviço grafana para a máquina local. Devido a restrições de CORS, não é possível acessar uma implantação do Grafana usando o Cloud Shell.
Aplique o manifesto
grafana.yaml:kubectl -n NAMESPACE_NAME apply -f https://raw.githubusercontent.com/GoogleCloudPlatform/prometheus-engine/v0.17.2/examples/grafana.yaml
Encaminhe o serviço
grafanapara sua máquina local. Este exemplo encaminha o serviço para a porta 3000:kubectl -n NAMESPACE_NAME port-forward svc/grafana 3000
Esse comando não retorna e, enquanto está em execução, informa acessos ao URL.
É possível acessar o Grafana no navegador, no URL
http://localhost:3000, com o username:passwordadmin:admin.
Em seguida, adicione uma nova fonte de dados do Prometheus ao Grafana da seguinte maneira:
Acesse sua implantação do Grafana, por exemplo, navegando até o URL
http://localhost:3000para acessar a página de boas-vindas do Grafana.Selecione Conexões no menu principal do Grafana e, em seguida, Fontes de dados.
Selecione Adicionar fonte de dados e selecione o Prometheus como o banco de dados de séries temporais.
Dê um nome à fonte de dados, defina o campo
URLcomohttp://localhost:9090e selecione Salvar e testar. É possível ignorar os erros que dizem que a fonte de dados não está configurada corretamente.Copie o URL do serviço local para sua implantação, que será semelhante a este:
http://grafana.NAMESPACE_NAME.svc:3000
Configurar e autenticar a fonte de dados do Grafana
Google Cloud APIs exigem autenticação com OAuth2. No entanto, o Grafana não oferece suporte à autenticação OAuth2 para contas de serviço usadas com fontes de dados do Prometheus. Para usar o Grafana com o Serviço Gerenciado para Prometheus, use o sincronizador de fonte de dados para gerar credenciais OAuth2 para sua conta de serviço e sincronizá-las com o Grafana usando a API de fonte de dados do Grafana.
Você precisa usar o sincronizador de fontes de dados para configurar e autorizar o Grafana a consultar dados globalmente. Se você não seguir essas etapas, o Grafana só executará consultas nos dados do servidor local do Prometheus.
O sincronizador de fontes de dados é uma ferramenta de interface de linha de comando que envia valores de configuração remotamente para uma determinada fonte de dados do Grafana Prometheus. Isso garante que sua fonte de dados do Grafana tenha os seguintes itens configurados corretamente:
- Autenticação, feita com a atualização periódica de um token de acesso OAuth2
- A API Cloud Monitoring definida como o URL do servidor do Prometheus
- O método HTTP definido como GET
- O tipo e a versão do Prometheus definidos como 2.40.x, no mínimo
- Os valores de tempo limite de HTTP e de consulta definidos como 2 minutos
O sincronizador de fonte de dados precisa ser executado repetidamente. Como os tokens de acesso da conta de serviço têm um ciclo de vida padrão de uma hora, executar o sincronizador de fonte de dados a cada 10 minutos garante uma conexão autenticada ininterrupta entre o Grafana e a API Cloud Monitoring.
Você pode executar o sincronizador de fonte de dados usando um CronJob do Kubernetes ou o Cloud Run e o Cloud Scheduler para uma experiência totalmente sem servidor. Se você estiver implantando o Grafana localmente, como com o Grafana de código aberto ou o Grafana Enterprise, recomendamos executar o sincronizador de fonte de dados no mesmo cluster em que o Grafana está sendo executado. Se você estiver usando o Grafana Cloud, recomendamos escolher a opção totalmente sem servidor.
Usar o Serverless
Para implantar e executar um sincronizador de fonte de dados sem servidor usando o Cloud Run e o Cloud Scheduler, faça o seguinte:
Escolha um projeto para implantar o sincronizador de fonte de dados. Recomendamos escolher o projeto de escopo de métricas de vários projetos. O sincronizador da fonte de dados usa o projeto Google Cloud configurado como o projeto de escopo.
Em seguida, configure e autorize uma conta de serviço para o sincronizador da fonte de dados. A sequência de comandos a seguir cria uma conta de serviço e concede a ela vários papéis do IAM. As duas primeiras funções permitem que a conta de serviço leia da API Cloud Monitoring e gere tokens de conta de serviço. Os dois últimos papéis permitem que a conta de serviço leia o token da conta de serviço do Grafana do Secret Manager e invoque o Cloud Run:
gcloud config set project PROJECT_ID \ && gcloud iam service-accounts create gmp-ds-syncer-sa \ && gcloud projects add-iam-policy-binding PROJECT_ID \ --member=serviceAccount:gmp-ds-syncer-sa@PROJECT_ID.iam.gserviceaccount.com \ --role=roles/monitoring.viewer \ && \ gcloud projects add-iam-policy-binding PROJECT_ID \ --member=serviceAccount:gmp-ds-syncer-sa@PROJECT_ID.iam.gserviceaccount.com \ --role=roles/iam.serviceAccountTokenCreator \ && \ gcloud projects add-iam-policy-binding PROJECT_ID \ --member=serviceAccount:gmp-ds-syncer-sa@PROJECT_ID.iam.gserviceaccount.com \ --role=roles/secretmanager.secretAccessor && \ gcloud projects add-iam-policy-binding PROJECT_ID \ --member=serviceAccount:gmp-ds-syncer-sa@PROJECT_ID.iam.gserviceaccount.com \ --role=roles/run.invoker
Determine o URL da sua instância do Grafana. Por exemplo,
https://yourcompanyname.grafana.netpara uma implantação do Grafana Cloud. Sua instância do Grafana precisa estar acessível pelo Cloud Run, ou seja, pela Internet.Se a instância do Grafana não estiver acessível na Internet, recomendamos implantar o sincronizador de fonte de dados no Kubernetes.
Escolha a fonte de dados do Grafana Prometheus que você quer usar no Serviço Gerenciado para Prometheus, que pode ser nova ou preexistente. Em seguida, encontre e anote o UID da fonte de dados. O UID da fonte de dados pode ser encontrado na última parte do URL ao analisar ou configurar uma fonte, por exemplo,
https://yourcompanyname.grafana.net/connections/datasources/edit/GRAFANA_DATASOURCE_UID. Não copie o URL completo da fonte de dados. Copie apenas o identificador exclusivo no URL.
Configure uma conta de serviço do Grafana. Para isso, crie a conta de serviço e gere um token para ela usar:
Na barra lateral de navegação do Grafana, clique em Administração > Usuários e acesso > Contas de serviço.
Crie a conta de serviço no Grafana clicando em Adicionar conta de serviço, um nome e concedendo o papel "Fontes de dados > Gravador". Clique no botão Aplicar para atribuir a função. Em versões mais antigas do Grafana, use a função "Administrador".
Clique em Adicionar token da conta de serviço.
Defina a expiração do token como "Sem expiração" e clique em Gerar token. Em seguida, copie o token gerado para a área de transferência para usar como GRAFANA_SERVICE_ACCOUNT_TOKEN na próxima etapa:
Defina as variáveis de documentação a seguir usando os resultados das etapas anteriores. Não é necessário colar isso em um terminal:
# These values are required. REGION # The Google Cloud region where you want to run your Cloud Run job, such as us-central1. PROJECT_ID # The Project ID from Step 1. GRAFANA_INSTANCE_URL # The Grafana instance URL from step 2. This is a URL. Include "http://" or "https://". GRAFANA_DATASOURCE_UID # The Grafana data source UID from step 3. This is not a URL. GRAFANA_SERVICE_ACCOUNT_TOKEN # The Grafana service account token from step 4.
Crie um secret no Secret Manager:
gcloud secrets create datasource-syncer --replication-policy="automatic" && \ echo -n GRAFANA_SERVICE_ACCOUNT_TOKEN | gcloud secrets versions add datasource-syncer --data-file=-
Crie o seguinte arquivo YAML e nomeie-o como
cloud-run-datasource-syncer.yaml:apiVersion: run.googleapis.com/v1 kind: Job metadata: name: datasource-syncer-job spec: template: spec: taskCount: 1 template: spec: containers: - name: datasource-syncer image: gke.gcr.io/prometheus-engine/datasource-syncer:v0.17.2-gke.2 args: - "--datasource-uids=GRAFANA_DATASOURCE_UID" - "--grafana-api-endpoint=GRAFANA_INSTANCE_URL" - "--project-id=PROJECT_ID" env: - name: GRAFANA_SERVICE_ACCOUNT_TOKEN valueFrom: secretKeyRef: key: latest name: datasource-syncer serviceAccountName: gmp-ds-syncer-sa@PROJECT_ID.iam.gserviceaccount.comEm seguida, execute o comando a seguir para criar um job do Cloud Run usando o arquivo YAML:
gcloud run jobs replace cloud-run-datasource-syncer.yaml --region REGION
Crie uma programação no Cloud Scheduler para executar o job do Cloud Run a cada 10 minutos:
gcloud scheduler jobs create http datasource-syncer \ --location REGION \ --schedule="*/10 * * * *" \ --uri="https://REGION-run.googleapis.com/apis/run.googleapis.com/v1/namespaces/PROJECT_ID/jobs/datasource-syncer-job:run" \ --http-method POST \ --oauth-service-account-email=gmp-ds-syncer-sa@PROJECT_ID.iam.gserviceaccount.com
Em seguida, force a execução do programador que você acabou de criar:
gcloud scheduler jobs run datasource-syncer --location REGION
Pode levar até 15 segundos para a fonte de dados ser atualizada.
Acesse a fonte de dados do Grafana recém-configurada e verifique se o valor do URL do servidor Prometheus começa com
https://monitoring.googleapis.com. Talvez seja necessário atualizar a página. Após a verificação, acesse a parte de baixo da página, selecione Salvar e testar e confira se aparece uma marca de seleção verde indicando que a fonte de dados está configurada corretamente. Você precisa selecionar Salvar e testar pelo menos uma vez para garantir que o preenchimento automático de rótulos no Grafana funcione.
Usar o Kubernetes
Para implantar e executar o sincronizador de fonte de dados em um cluster do Kubernetes, faça o seguinte:
Escolha um projeto, um cluster e um namespace para implantar o sincronizador de fontes de dados. Recomendamos implantar o sincronizador de fonte de dados em um cluster pertencente ao projeto de escopo de um escopo de métricas de vários projetos. O sincronizador da fonte de dados usa o projeto Google Cloud configurado como o projeto de escopo.
Em seguida, configure e autorize corretamente o sincronizador da fonte de dados:
- Se você estiver usando a Federação de Identidade da Carga de Trabalho para GKE, siga as instruções para criar e autorizar uma conta de serviço. Vincule-a ao namespace do Kubernetes em que você quer executar o sincronizador da fonte de dados.
- Se você não estiver usando a Federação de Identidade da Carga de Trabalho para GKE, verifique se não modificou a conta de serviço padrão do Compute Engine.
- Se você não estiver executando no GKE, consulte Como executar o sincronizador da fonte de dados fora do GKE.
Em seguida, verifique se é necessário autorizar o sincronizador da fonte de dados para consultas em vários projetos:
- Se o projeto local for o projeto de escopo e você tiver seguido as instruções para verificar ou configurar uma conta de serviço no projeto local, a consulta entre projetos funcionará sem configurações adicionais.
- Se o projeto local não for o do escopo, será necessário autorizar o sincronizador da fonte de dados a executar consultas nesse projeto. Para instruções, consulte Autorizar o sincronizador da fonte de dados a acessar o monitoramento de vários projetos.
Determine o URL da instância do Grafana. Por exemplo,
https://yourcompanyname.grafana.netpara uma implantação do Grafana Cloud ouhttp://grafana.NAMESPACE_NAME.svc:3000para uma instância local configurada usando o YAML da implantação de teste.Se você implantar o Grafana localmente e o cluster estiver configurado para proteger todo o tráfego no cluster usando TLS, use
https://no URL e faça a autenticação usando uma das opções de autenticação TLS aceitas.Escolha a fonte de dados do Grafana Prometheus que você quer usar no Serviço Gerenciado para Prometheus, que pode ser nova ou preexistente. Em seguida, encontre e anote o UID da fonte de dados. O UID da fonte de dados pode ser encontrado na última parte do URL ao explorar ou configurar uma fonte de dados. Por exemplo:
https://yourcompanyname.grafana.net/connections/datasources/edit/GRAFANA_DATASOURCE_UID.Não copie o URL inteiro da fonte de dados. Copie apenas o identificador exclusivo no URL.
Configure uma conta de serviço do Grafana. Para isso, crie a conta de serviço e gere um token para ela usar:
- Na barra lateral de navegação do Grafana, clique em Administração > Usuários e acesso > Contas de serviço.
Crie a conta de serviço clicando em Adicionar conta de serviço, fornecendo um nome e concedendo o papel de "Administrador" no Grafana. Se a sua versão do Grafana permitir permissões mais granulares, use a função Fontes de dados > Gravador.
Clique em Adicionar token da conta de serviço.
Defina a expiração do token como "Sem expiração" e clique em Gerar token. Em seguida, copie o token gerado para a área de transferência para usar como GRAFANA_SERVICE_ACCOUNT_TOKEN na próxima etapa.

Configure as variáveis de ambiente a seguir usando os resultados das etapas anteriores:
# These values are required. PROJECT_ID=SCOPING_PROJECT_ID # The value from Step 1. GRAFANA_API_ENDPOINT=GRAFANA_INSTANCE_URL # The value from step 2. This is a URL. DATASOURCE_UIDS=GRAFANA_DATASOURCE_UID # The value from step 3. This is not a URL. GRAFANA_API_TOKEN=GRAFANA_SERVICE_ACCOUNT_TOKEN # The value from step 4.
Execute o comando a seguir para criar um CronJob que atualiza a fonte de dados na inicialização e a cada 10 minutos. Se você estiver usando a Federação de Identidade da Carga de Trabalho para GKE, o valor de NAMESPACE_NAME precisará ser o mesmo namespace que você vinculou anteriormente à conta de serviço.
curl https://raw.githubusercontent.com/GoogleCloudPlatform/prometheus-engine/v0.17.2/cmd/datasource-syncer/datasource-syncer.yaml \ | sed 's|$DATASOURCE_UIDS|'"$DATASOURCE_UIDS"'|; s|$GRAFANA_API_ENDPOINT|'"$GRAFANA_API_ENDPOINT"'|; s|$GRAFANA_API_TOKEN|'"$GRAFANA_API_TOKEN"'|; s|$PROJECT_ID|'"$PROJECT_ID"'|; ' \ | kubectl -n NAMESPACE_NAME apply -f -
Acesse a fonte de dados do Grafana recém-configurada e verifique se o valor do URL do servidor Prometheus começa com
https://monitoring.googleapis.com. Talvez seja necessário atualizar a página. Após a verificação, acesse a parte inferior da página e selecione Salvar e testar. Você precisa selecionar esse botão pelo menos uma vez para garantir que o preenchimento automático de rótulos no Grafana funcione.
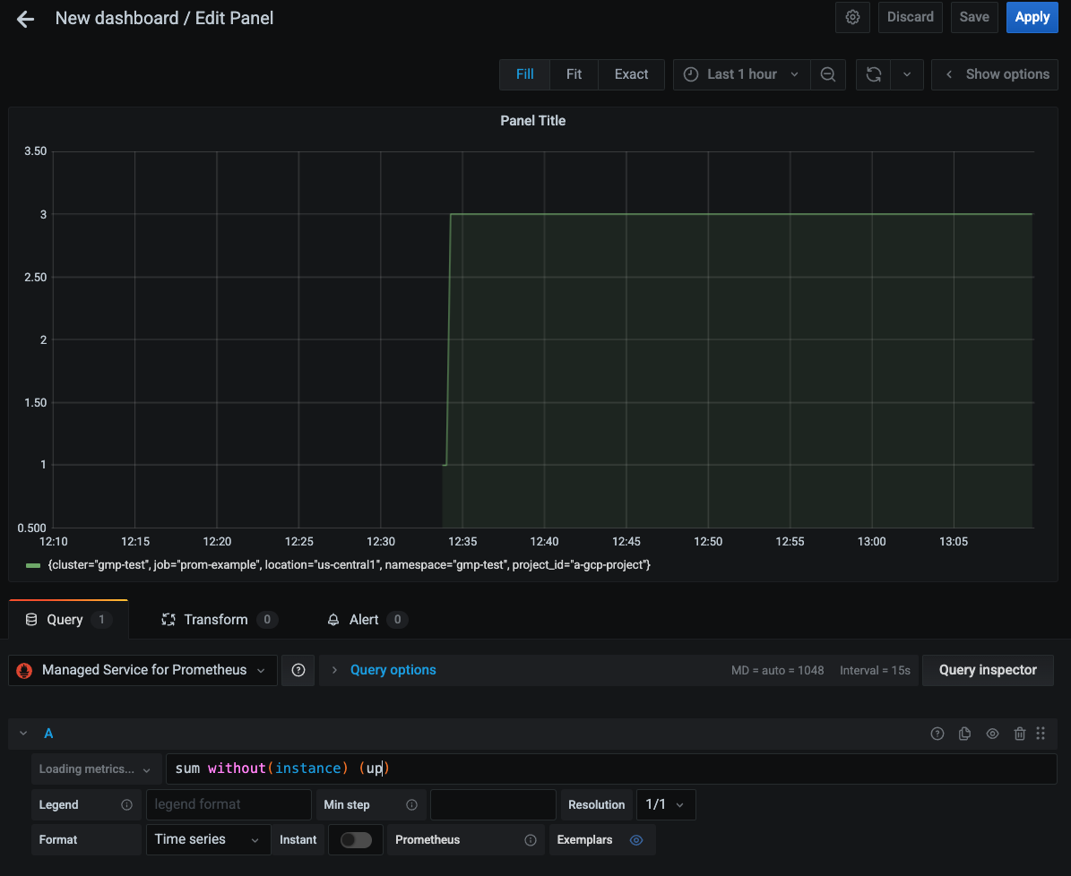
Executar consultas usando o Grafana
Agora é possível criar painéis do Grafana e executar consultas usando a fonte de dados configurada. A captura de tela a seguir mostra um gráfico do Grafana que exibe a métrica up:
Para informações sobre como consultar as métricas do sistema doGoogle Cloud usando o PromQL, consulte PromQL para métricas do Cloud Monitoring.
Como executar o sincronizador de fonte de dados fora do GKE
Se você estiver executando o sincronizador de fonte de dados em um cluster do Google Kubernetes Engine ou usando a opção sem servidor, pule esta seção. Se você estiver com problemas de autenticação no GKE, consulte Verificar as credenciais da conta de serviço.
Durante a execução no GKE, o sincronizador de fonte de dados recupera automaticamente as credenciais do ambiente com base na conta de serviço do nó ou na configuração da Federação de Identidade da Carga de Trabalho para GKE.
Em clusters do Kubernetes que não são do GKE, as credenciais precisam ser fornecidas explicitamente ao sincronizador de fonte de dados usando a variável de ambiente GOOGLE_APPLICATION_CREDENTIALS.
Defina o contexto para seu projeto de destino:
gcloud config set project PROJECT_ID
Crie uma conta de serviço:
gcloud iam service-accounts create gmp-test-sa
Nesta etapa, é criada a conta de serviço que você pode já ter criado nas instruções da Federação de Identidade da Carga de Trabalho para GKE.
Conceda as permissões necessárias à conta de serviço:
gcloud projects add-iam-policy-binding PROJECT_ID \ --member=serviceAccount:gmp-test-sa@PROJECT_ID.iam.gserviceaccount.com \ --role=roles/monitoring.viewer \ && \ gcloud projects add-iam-policy-binding PROJECT_ID \ --member=serviceAccount:gmp-test-sa@PROJECT_ID.iam.gserviceaccount.com \ --role=roles/iam.serviceAccountTokenCreator
Crie e faça o download de uma chave para a conta de serviço:
gcloud iam service-accounts keys create gmp-test-sa-key.json \ --iam-account=gmp-test-sa@PROJECT_ID.iam.gserviceaccount.com
Defina o caminho do arquivo de chave usando a variável de ambiente
GOOGLE_APPLICATION_CREDENTIALS.
Autorizar o sincronizador de fonte de dados a receber monitoramento de vários projetos
O Serviço Gerenciado para Prometheus é compatível com o monitoramento de vários projetos usando escopos de métricas.
Para quem usa a opção sem servidor, você recebe consultas de vários projetos se o projeto escolhido for o projeto de escopo de um escopo de métricas de vários projetos.
Para quem implanta o sincronizador de fonte de dados no Kubernetes, se o projeto local for o projeto de escopo e você tiver seguido as instruções para verificar ou configurar uma conta de serviço no projeto local, a consulta entre projetos funcionará sem configurações adicionais.
Se o projeto local não for o do escopo, é necessário autorizar
que a conta de serviço padrão do Compute do projeto local ou
a conta de serviço da Federação de identidade da carga de trabalho para o GKE tenha acesso monitoring.viewer ao projeto de escopo. Em seguida, transmita o ID do projeto do escopo como o valor da variável de ambiente PROJECT_ID.
Se você usa a conta de serviço default do Compute Engine, pode realizar uma das seguintes ações:
Implante o sincronizador de fonte de dados em um cluster que pertença ao projeto do escopo.
Ative a federação de identidade da carga de trabalho do GKE para o cluster e siga as etapas de configuração.
Forneça uma chave de conta de serviço explícita.
Para conceder a uma conta de serviço as permissões necessárias para acessar outro projeto Google Cloud , faça o seguinte:
Conceda permissão à conta de serviço para ler o projeto de destino que você quer consultar:
gcloud projects add-iam-policy-binding SCOPING_PROJECT_ID \ --member=serviceAccount:gmp-test-sa@PROJECT_ID.iam.gserviceaccount.com \ --role=roles/monitoring.viewer
Ao configurar o sincronizador da fonte de dados, transmita o ID do projeto do escopo como o valor da variável de ambiente
PROJECT_ID.
Inspecionar o CronJob do Kubernetes
Se você estiver implantando o sincronizador de fonte de dados no Kubernetes, inspecione o CronJob e verifique se todas as variáveis estão definidas corretamente executando o seguinte comando:
kubectl describe cronjob datasource-syncer
Para ver os registros do job que configura inicialmente o Grafana, execute o seguinte comando logo após aplicar o arquivo datasource-syncer.yaml:
kubectl logs job.batch/datasource-syncer-init
Eliminação
Para desativar o Cronjob do sincronizador de fonte de dados no Kubernetes, execute o seguinte comando:
kubectl delete -f https://raw.githubusercontent.com/GoogleCloudPlatform/prometheus-engine/v0.17.2/cmd/datasource-syncer/datasource-syncer.yaml
Desativar o sincronizador de fonte de dados interrompe a atualização do Grafana vinculado com credenciais de autenticação novas. Como consequência, a consulta do Serviço Gerenciado para Prometheus não vai mais funcionar.
Compatibilidade de API
Os endpoints da API Prometheus HTTP a seguir são compatíveis com o serviço gerenciado para o Prometheus com o URL prefixado por https://monitoring.googleapis.com/v1/projects/PROJECT_ID/location/global/prometheus/api/v1/.
Para ter acesso à documentação completa, consulte a documentação de referência da API Cloud Monitoring. Os endpoints HTTP do Prometheus não estão disponíveis nas bibliotecas de cliente específicas da linguagem do Cloud Monitoring.
Para ver informações sobre a compatibilidade com o PromQL, consulte Compatibilidade com o PromQL (em inglês).
Os endpoints a seguir são totalmente compatíveis:
O endpoint
/api/v1/label/<label_name>/valuessó funciona se o rótulo__name__for fornecido usando-o como o valor<label_name>ou correspondendo exatamente a ele usando um seletor de série. Por exemplo, as seguintes chamadas são totalmente compatíveis:/api/v1/label/__name__/values/api/v1/label/__name__/values?match[]={__name__=~".*metricname.*"}/api/v1/label/labelname/values?match[]={__name__="metricname"}
Essa limitação causa falhas nas consultas de variáveis
label_values($label)no Grafana. Em vez disso, uselabel_values($metric, $label). Esse tipo de consulta é recomendado porque evita buscar valores de rótulos em métricas que não são relevantes para o painel fornecido.O endpoint
/api/v1/seriesé compatível com solicitaçõesGET, mas nãoPOST. Quando você usa o sincronizador de fonte de dados ou o proxy de front-end, essa restrição é gerenciada para você. Também é possível configurar as fontes de dados do Prometheus no Grafana para que emitam apenas solicitaçõesGET. O parâmetromatch[]não é compatível com a correspondência de expressões regulares no rótulo__name__.
A seguir
- Use os alertas do PromQL no Cloud Monitoring.
- Configure a avaliação de regras gerenciadas.
- Configure os exportadores usados com frequência.