מחזור החיים של מכונות Compute Engine

במאמר הזה נסביר על מחזור החיים של מכונה ב-Compute Engine, ונסקור את המצבים השונים שהיא יכולה לעבור מהרגע שבו היא נוצרת ועד לרגע שבו היא נמחקת. כדי ללמוד איך בודקים את המצב של מופע אחד או יותר, אפשר לעיין במאמרים הבאים:

הבנה של מחזור החיים של מופע מאפשרת לכם לבצע את הפעולות הבאות בצורה יעילה יותר:

  • פתרון בעיות שקשורות למופע.

  • ניהול משאבים של מופעים.

  • לתכנן העברות של מופעים.

מצבים של מכונות

מופע מחשוב יכול לעבור בין מצבים שונים כחלק ממחזור החיים שלו. כשיוצרים מכונה, Compute Engine מקצה משאבים כדי להפעיל אותה, ואז המכונה עוברת למצב ביניים ומתכוננת להפעלה הראשונה. אחרי שהמופע מתחיל, הוא נחשב כפעיל. אפשר להפסיק ולהפעיל מחדש או להשהות ולהמשיך הפעלה של מופע פעיל שוב ושוב עד למחיקה שלו.

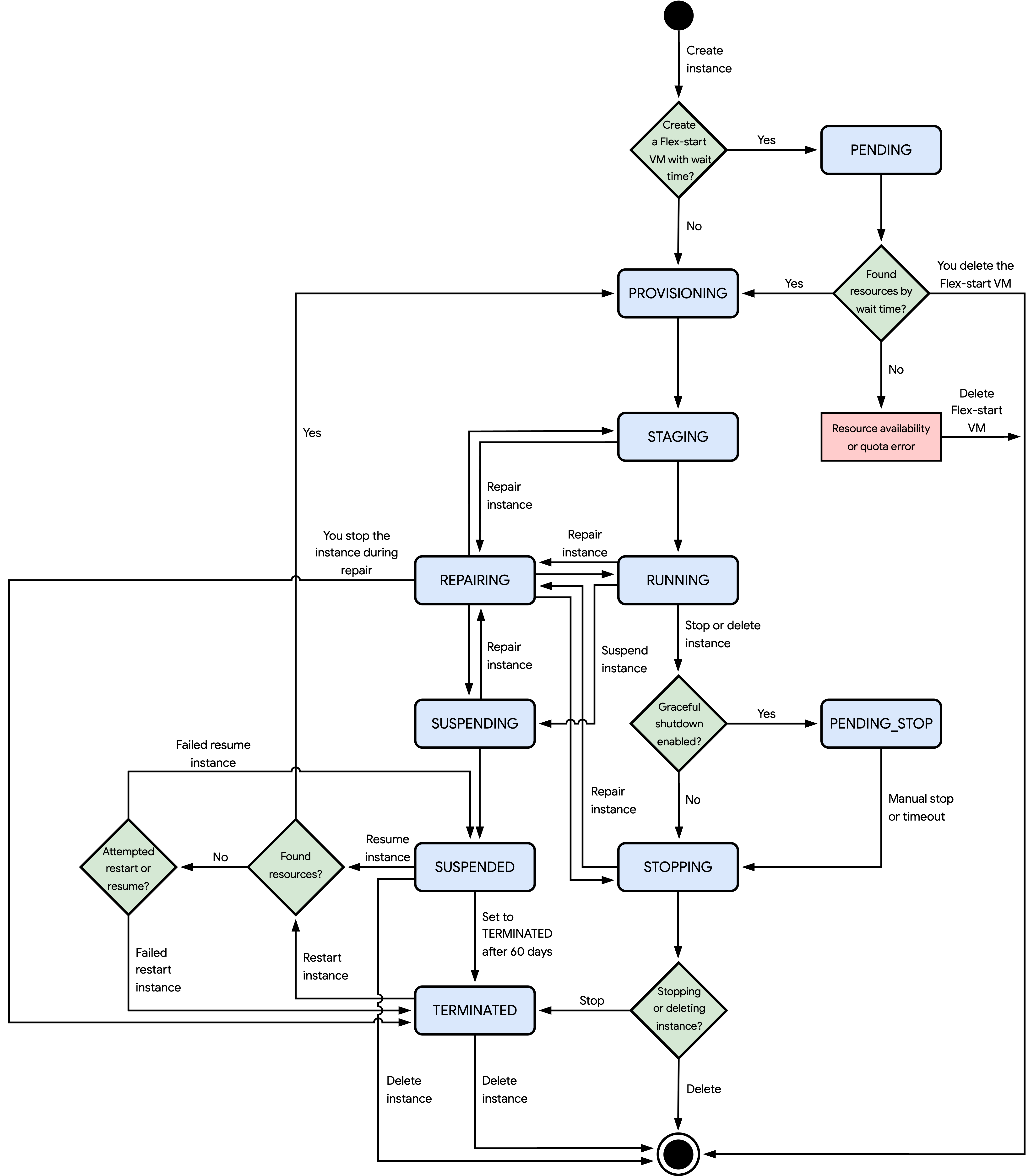
בתרשים הבא מוצגים המצבים השונים שבהם Compute Engine יכול להגדיר מכונה:

תרשים זרימה של המצבים השונים של מכונה ב-Compute Engine.

המצבים שמוצגים בתרשים שלמעלה הם:

  • PENDING: אחרי שיוצרים מכונה וירטואלית עצמאית עם Flex-start עם זמן המתנה (requestValidForDuration) של 90 שניות או יותר, מצב המכונה הווירטואלית משתנה ל-PENDING. במצב הזה, מערכת Compute Engine מנסה להשיג את המשאבים הנדרשים כדי להפעיל את המכונה הווירטואלית עד שתקופת ההמתנה שלה מסתיימת. אם Compute Engine יקצה את המשאבים בתוך פרק הזמן הזה ויש לכם מכסה מספקת למשאבים האלה, מצב המכונה הווירטואלית ישתנה ל-PROVISIONING. אחרת, תופיע שגיאה ו-Compute Engine ימחק את המכונה הווירטואלית מסוג Flex-start. אם אתם כבר לא צריכים את המכונה הווירטואלית של התחלה גמישה (Flex-start), אתם יכולים למחוק אותה לפני סיום זמן ההמתנה.

  • PROVISIONING: אחרי שיוצרים מכונה, מפעילים אותה מחדש או מחדשים את הפעלתה, מערכת Compute Engine מקצה משאבים למכונה.

  • STAGING: מערכת Compute Engine מכינה את המכונה להפעלה הראשונה בגלל אחת מהסיבות הבאות:

    • המערכת עדיין יוצרת ומגדירה את המכונה ב-Compute Engine.

    • התקבלה בקשה ממך או מפעולה מתוזמנת להפעיל מחדש את המופע או להמשיך את הפעולה.

    במצב הזה, המופע עדיין לא פועל.

  • RUNNING: המכונה של Compute Engine נמצאת בתהליך אתחול, או שהמכונה פועלת. במצב הזה, אפשר להפסיק, להשהות או למחוק את המופע. בנוסף, Compute Engine יכול להפסיק את הפעילות של המכונה או למחוק אותה עבור פעולות מתוזמנות, או לתקן את המכונה אם מתרחשת שגיאת חומרה והמכונה היא חלק מקבוצת מופעי מכונה מנוהלים (MIG).

  • PENDING_STOP: המכונה מושבתת בצורה מבוקרת. תהליך הכיבוי הזה מתרחש רק אם הפעלתם כיבוי תקין וביקשתם להפסיק את הפעילות של המכונה או למחוק אותה, או אם Compute Engine עושה זאת באופן אוטומטי לכיבוי או למחיקה מתוזמנים. הסטטוס של המופע משתנה ל-STOPPING כשמתרחש אחד מהמקרים הבאים:

    • מפסיקים ידנית את הכיבוי המבוקר.

    • תקופת הכיבוי המבוקרת מסתיימת. אם יש משימות שעדיין פועלות, Compute Engine יפסיק אותן בכוח.

  • STOPPING: המכונה משביתה את מערכת ההפעלה האורחת שלה, וזה קורה בתרחישים הבאים:

    • אתם או פעולה מתוזמנת ביקשתם להפסיק או למחוק את המופע.

    • אירעה שגיאת חומרה.

    אלא אם מגדירים את המכונה לדילוג על כיבוי מערכת ההפעלה של האורח, זמן הכיבוי תלוי בסוג המכונה. עם זאת, אם המופע ייעצר בגלל שגיאת חומרה, יכול להיות שזמן ההשבתה יהיה שונה מהמשך הצפוי. אחרי שמערכת ההפעלה של האורח נסגרת, ובהתאם לפעולה שמופעלת, Compute Engine מבצע אחת מהפעולות הבאות:

    • ‫Compute Engine משלים את פעולת ההפסקה ומשנה את מצב המופע ל-TERMINATED.

    • ‫Compute Engine מוחק את המכונה ואת כל המשאבים שמצורפים אליה.

  • TERMINATED: פעולת העצירה ב-Compute Engine הושלמה. המשאבים המצורפים נשארים מצורפים אלא אם מנתקים אותם. במצב הזה, המופע נשאר במצב עצירה עד שמפעילים אותו מחדש או מוחקים אותו. אם תבקשו להפעיל מחדש את המכונה, אבל Compute Engine לא יוכל להקצות את המשאבים שביקשתם, בקשת ההפעלה מחדש תיכשל והמכונה תישאר במצב TERMINATED. אחרת, בקשת ההפעלה מחדש תצליח ומצב המופע ישתנה לPROVISIONING.

  • REPAIRING: ‏ Compute Engine מתקן את המכונה. מערכת Compute Engine מתקנת מופע אם היא נתקלת בשגיאה פנימית או אם שרת המארח של המופע לא זמין בגלל תחזוקה. בזמן שמתבצע תיקון של מופע, קורים הדברים הבאים:

    אם Compute Engine מתקן את המכונה בהצלחה, הוא מחזיר את מצב המכונה למצב המקורי שלה לפני תחילת פעולת התיקון. המצב יכול להיות STAGING,‏ RUNNING,‏ SUSPENDING או STOPPING. אם המופע שלכם מוגדר להפעלה מחדש אוטומטית (automaticRestart) אחרי השלמת פעולת התיקון, אתם יכולים להפסיק את המופע במהלך תהליך התיקון. הפעולה הזו מונעת את ההפעלה האוטומטית מחדש של המכונה אחרי שהתיקון מסתיים, והמכונה נשארת במצב TERMINATED.

  • SUSPENDING: מערכת Compute Engine התחילה את פעולת ההשעיה של המכונה אחרי שביקשתם להשעות אותה. במצב הזה, אפשר רק להמתין לסיום פעולת ההשעיה.

  • SUSPENDED: מערכת Compute Engine סיימה את פעולת ההשעיה. במצב הזה, אפשר להפעיל מחדש את המופע או למחוק אותו. אם תבקשו להפעיל מחדש את המכונה, אבל Compute Engine לא יוכל להקצות את המשאבים שביקשתם, בקשת ההפעלה מחדש תיכשל והמכונה תישאר במצב SUSPENDED. אחרת, בקשת ההפעלה מחדש מצליחה ומצב המופע משתנה ל-PROVISIONING. המופע יכול להישאר במצב SUSPENDED למשך עד 60 יום. אחרי פרק הזמן הזה, המצב של המכונה ב-Compute Engine משתנה ל-TERMINATED.

כשל בחומרה

לעיתים נדירות, יכול להיות שמופע של מחשוב ייכשל בגלל הפסקה זמנית בשירות לא צפויה, שגיאת חומרה או בעיה אחרת במערכת. ‫Google ממליצה לצמצם את הסיכון לכשלים בחומרה באמצעות שימוש בדיסקים לאחסון מתמיד, גיבוי שוטף של הנתונים ותכנון המערכת כך שכשל של מופע יחיד לא יגרום לבעיות חמורות. מידע נוסף מופיע במאמר בנושא תכנון מערכות עמידות.

אם מכונה נכשלת, Compute Engine מפעיל מחדש את המכונה באופן אוטומטי באמצעות אותו דיסק אתחול, מטא-נתונים והגדרות מכונה. כדי לשנות את התנהגות ההפעלה האוטומטית מחדש של מכונה, אפשר לעיין במאמר הגדרת מדיניות תחזוקת המארח למכונת חישוב.

תמחור

החיוב על מופע Compute מתבצע באופן הבא:

  • במקרה של שימוש ביחידת העיבוד המרכזית (CPU), אתם מחויבים כשהמופע נמצא במצבים הבאים:

    • RUNNING

    • PENDING_STOP

  • בחיוב על השימוש בזיכרון, תחויבו כשהמופע יהיה במצבים הבאים:

    • RUNNING

    • PENDING_STOP

    • SUSPENDING

    • SUSPENDED

  • על משאבים מצורפים כמו דיסקים או כתובות IP חיצוניות, אתם מחויבים כל עוד המשאבים קיימים, בלי קשר למצב המכונה.

מידע נוסף זמין במאמר תמחור של מכונות VM.

המאמרים הבאים