本文說明 Compute Engine 執行個體的生命週期,涵蓋從建立到刪除的各種狀態。如要瞭解如何檢查一或多個執行個體的狀態,請參閱下列說明:
瞭解執行個體的生命週期後,您就能更有效地執行下列操作:
排解執行個體問題。
管理執行個體資源。
規劃執行個體遷移作業。
執行個體狀態
運算執行個體在生命週期中,可能會經歷不同狀態。建立執行個體時,Compute Engine 會佈建資源來啟動執行個體,接著執行個體會移至測試環境,準備初次啟動。執行個體啟動後,即視為正在執行。執行個體可以多次停止及重新啟動,或暫停及繼續,直到刪除為止。
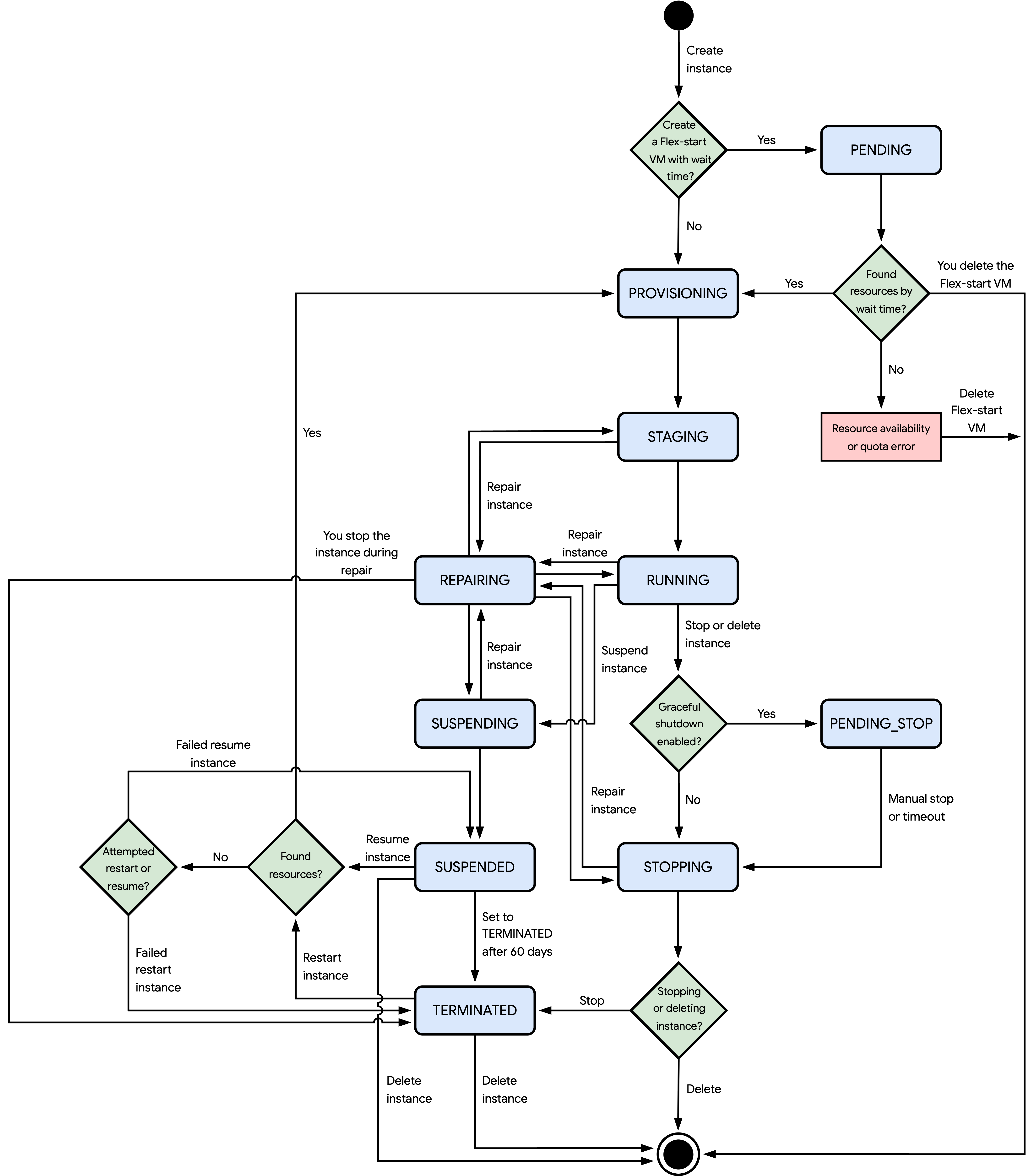
下圖顯示 Compute Engine 可將執行個體設為的各種狀態:

上圖顯示的狀態如下:
PENDING:建立獨立的彈性啟動 VM 後,如果等待時間 (requestValidForDuration) 達到 90 秒以上,VM 狀態就會變更為PENDING。在這個狀態下,Compute Engine 會嘗試取得啟動 VM 所需的資源,直到等待時間結束為止。如果 Compute Engine 在這段時間內取得資源,且您有足夠的資源配額,VM 狀態就會變更為PROVISIONING。否則會發生錯誤,且 Compute Engine 會刪除彈性啟動 VM。如果不再需要 VM,您可以在等待時間結束前選擇刪除彈性啟動 VM。PROVISIONING:建立、重新啟動或恢復執行個體後,Compute Engine 會為執行個體分配資源。STAGING:Compute Engine 正在準備執行個體,以便首次啟動,原因如下:Compute Engine 仍在建立及設定執行個體。
您或排定的作業要求重新啟動或繼續執行執行個體。
在這個狀態下,執行個體尚未執行。
RUNNING:Compute Engine 正在啟動執行個體,或執行個體正在執行。在此狀態下,您可以停止、暫停或刪除執行個體。此外,如果執行個體屬於代管執行個體群組 (MIG),Compute Engine 也可能會因排定的作業而停止或刪除執行個體,或在發生硬體錯誤時修復執行個體。PENDING_STOP:執行個體正在安全地關閉。只有在您啟用正常關機,並要求停止或刪除執行個體,或 Compute Engine 自動執行排定的停止或刪除作業時,才會進行這項關機程序。發生下列任一情況時,執行個體狀態會變更為STOPPING:您手動結束安全關機。
安全關機時間逾時。如果仍有任何工作正在執行,Compute Engine 會強制停止這些工作。
STOPPING:執行個體正在關閉客體 OS,這會在下列情況發生:您或排定作業已要求停止或刪除執行個體。
發生硬體錯誤。
除非您將執行個體設定為略過客體 OS 關機程序,否則關機時間取決於執行個體類型。不過,如果執行個體因硬體錯誤而停止,關機時間可能會與預期長度不同。客體作業系統關機後,Compute Engine 會根據執行的作業執行下列其中一項操作:
Compute Engine 會完成停止作業,並將執行個體狀態變更為
TERMINATED。Compute Engine 會刪除執行個體和所有附加資源。
TERMINATED:Compute Engine 已完成停止作業。 除非您卸離附加資源,否則這些資源會維持附加狀態。在這個狀態下,執行個體會維持停止狀態,直到您重新啟動或刪除執行個體為止。如果您要求重新啟動執行個體,但 Compute Engine 無法分配您要求的資源,重新啟動要求就會失敗,執行個體也會維持在TERMINATED狀態。否則,重新啟動要求會成功,執行個體狀態也會變更為PROVISIONING。REPAIRING:Compute Engine 正在修復執行個體。如果發生內部錯誤,或執行個體的代管伺服器因維護作業而無法使用,Compute Engine 會修復執行個體。執行個體修復期間會發生下列情況:您無法使用執行個體。
服務水準協議 (SLA) 不涵蓋執行個體。
如果 Compute Engine 成功修復執行個體,執行個體狀態就會恢復為修復作業開始前的狀態。這個狀態可以是
STAGING、RUNNING、SUSPENDING或STOPPING。如果您的執行個體已設定為在修復作業完成後自動重新啟動 (automaticRestart),您可以在修復過程中選擇停止執行個體。這項動作可防止執行個體在修復完成後自動重新啟動,讓執行個體維持在TERMINATED狀態。SUSPENDING:您要求暫停執行個體後,Compute Engine 已開始執行暫停作業。在此狀態下,您只能等待暫停作業完成。SUSPENDED:Compute Engine 已完成暫停作業。 在此狀態下,您可以繼續或刪除執行個體。如果您要求重新啟用執行個體,但 Compute Engine 無法分配您要求的資源,重新啟用要求就會失敗,且執行個體會維持SUSPENDED狀態。否則,繼續要求會成功,且執行個體狀態會變更為PROVISIONING。執行個體最多可處於SUSPENDED狀態 60 天。之後,Compute Engine 會將執行個體狀態變更為TERMINATED。
硬體故障
在極少數情況下,運算執行個體可能會因非預期中斷、硬體錯誤或其他系統問題而發生故障。Google 建議您使用永久儲存空間磁碟區、定期備份資料,並設計系統,確保單一執行個體故障不會造成災難性影響,以減輕硬體故障造成的影響。詳情請參閱如何設計完善可靠的系統。
如果執行個體失敗,Compute Engine 會使用相同的開機磁碟、中繼資料和執行個體設定,自動重新啟動執行個體。如要修改執行個體的自動重新啟動行為,請參閱為 Compute 執行個體設定主機維護政策。
定價
系統會依下列方式收取運算執行個體費用:
如果執行個體處於下列狀態,系統會收取 CPU 使用量費用:
RUNNINGPENDING_STOP
如果執行個體處於下列狀態,系統會收取記憶體用量費用:
RUNNINGPENDING_STOPSUSPENDINGSUSPENDED
對於磁碟或外部 IP 位址等附加資源,只要資源存在,系統就會持續收費,與執行個體狀態無關。
詳情請參閱「VM 執行個體定價」。
後續步驟
如要查看一或多個運算執行個體的狀態,請按照下列步驟操作: