Dokumen ini menjelaskan siklus proses instance Compute Engine, yang mencakup berbagai status yang dapat dilalui instance tersebut dari pembuatan hingga penghapusan. Untuk mempelajari cara memeriksa status satu atau beberapa instance, lihat bagian berikut:
Dengan memahami siklus proses instance, Anda dapat melakukan hal berikut secara lebih efektif:
Memecahkan masalah instance.
Mengelola resource instance.
Merencanakan migrasi instance.
Status instance
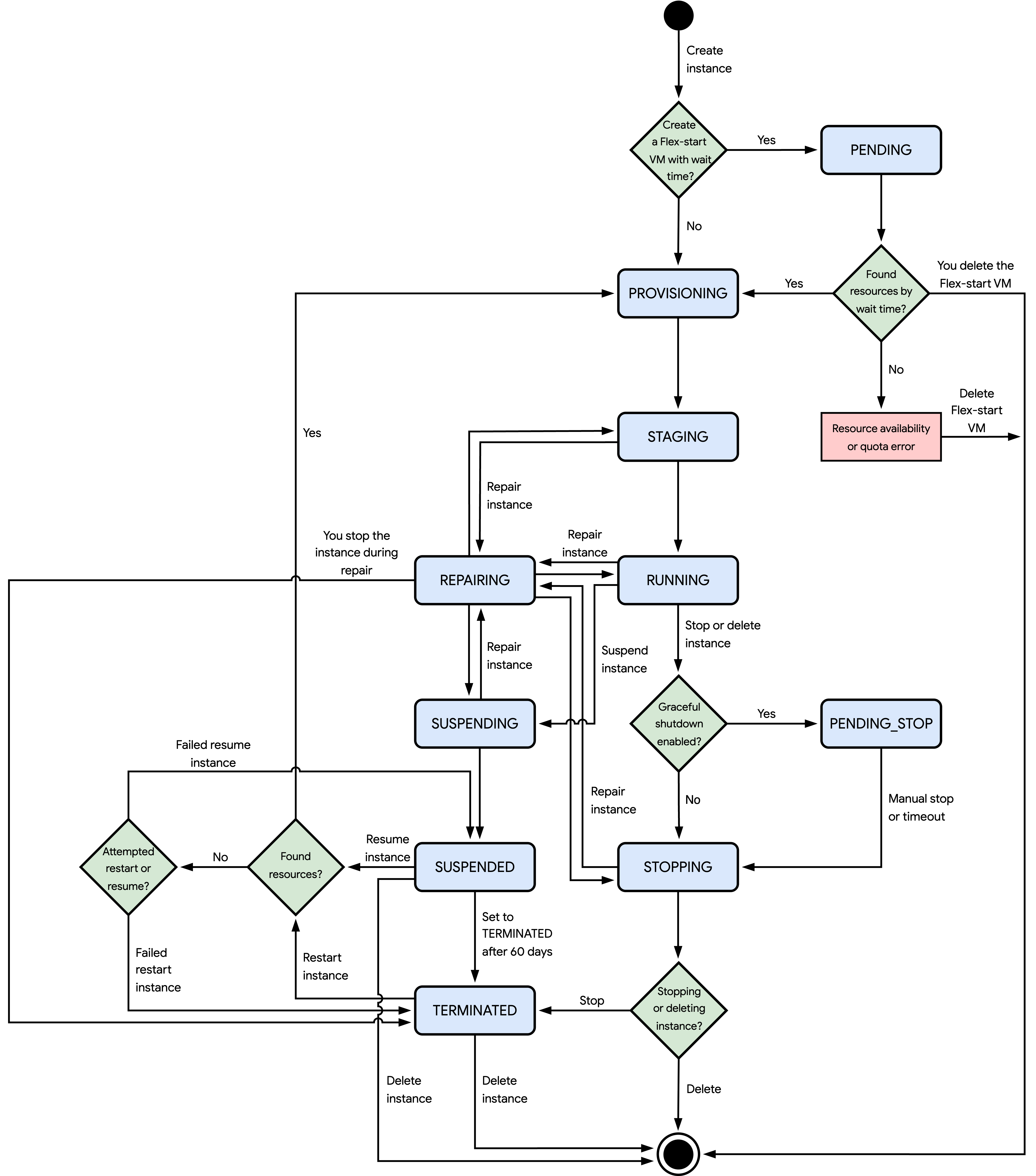
Instance komputasi dapat bertransisi melalui berbagai status sebagai bagian dari siklus prosesnya. Saat membuat instance, Compute Engine akan menyediakan resource untuk memulainya, setelah itu instance akan beralih ke staging dan bersiap untuk booting pertama. Setelah instance dimulai, instance tersebut dianggap berjalan. Instance yang berjalan dapat dihentikan dan dimulai ulang berulang kali, atau ditangguhkan dan dilanjutkan, hingga dihapus.
Diagram berikut menunjukkan berbagai status yang dapat ditetapkan Compute Engine untuk instance:

Status yang ditampilkan dalam diagram sebelumnya adalah sebagai berikut:
PENDING: setelah Anda membuat VM mulai fleksibel mandiri dengan waktu tunggu (requestValidForDuration) 90 detik atau lebih lama, status VM berubah menjadiPENDING. Dalam status ini, Compute Engine akan mencoba mendapatkan resource yang diperlukan untuk memulai VM Anda hingga waktu tunggu berakhir. Jika Compute Engine mendapatkan resource dalam jangka waktu ini dan Anda memiliki kuota yang cukup untuk resource tersebut, status VM akan berubah menjadiPROVISIONING. Jika tidak, Anda akan mengalami error dan Compute Engine akan menghapus VM mulai fleksibel. Anda dapat menghapus VM mulai Fleksibel sebelum waktu tunggu berakhir jika Anda tidak lagi memerlukan VM tersebut.PROVISIONING: setelah Anda membuat, memulai ulang, atau melanjutkan instance, Compute Engine mengalokasikan resource untuk instance tersebut.STAGING: Compute Engine sedang menyiapkan instance untuk booting pertama karena salah satu alasan berikut:Compute Engine masih membuat dan mengonfigurasi instance.
Anda, atau operasi terjadwal, telah meminta untuk memulai ulang atau melanjutkan instance.
Dalam status ini, instance belum berjalan.
RUNNING: Compute Engine sedang melakukan booting instance, atau instance sedang berjalan. Dalam status ini, Anda dapat menghentikan, menangguhkan, atau menghapus instance. Selain itu, Compute Engine dapat menghentikan atau menghapus instance untuk operasi terjadwal, atau memperbaiki instance jika terjadi error hardware dan instance tersebut merupakan bagian dari grup instance terkelola (MIG).PENDING_STOP: instance dimatikan dengan tuntas. Proses shutdown ini hanya terjadi jika Anda telah mengaktifkan shutdown yang benar dan Anda telah meminta untuk menghentikan atau menghapus instance, atau Compute Engine melakukannya secara otomatis untuk penghentian atau penghapusan terjadwal. Status instance berubah menjadiSTOPPINGjika salah satu hal berikut terjadi:Anda mengakhiri penonaktifan yang tuntas secara manual.
Periode penghentian tuntas berakhir. Jika ada tugas yang masih berjalan, Compute Engine akan menghentikannya secara paksa.
STOPPING: instance mematikan OS tamu, yang terjadi dalam skenario berikut:Anda, atau operasi terjadwal, telah meminta untuk menghentikan atau menghapus instance.
Terjadi error hardware.
Kecuali jika Anda mengonfigurasi instance untuk melewati penonaktifan OS tamu, waktu penonaktifan bergantung pada jenis instance. Namun, jika instance berhenti karena error hardware, waktu penonaktifan mungkin berbeda dari durasi yang diharapkan. Setelah OS tamu dimatikan dan berdasarkan operasi yang sedang berjalan, Compute Engine akan melakukan salah satu hal berikut:
Compute Engine menyelesaikan operasi penghentian dan mengubah status instance menjadi
TERMINATED.Compute Engine akan menghapus instance dan semua resource yang terpasang.
TERMINATED: Compute Engine telah menyelesaikan operasi penghentian. Resource terlampir akan tetap terlampir kecuali jika Anda melepaskannya. Dalam status ini, instance akan tetap dihentikan hingga Anda memulai ulang atau menghapusnya. Jika Anda meminta untuk memulai ulang instance, tetapi Compute Engine tidak dapat mengalokasikan resource yang Anda minta, permintaan mulai ulang akan gagal dan instance tetap dalam statusTERMINATED. Jika tidak, permintaan mulai ulang akan berhasil dan status instance akan berubah menjadiPROVISIONING.REPAIRING: Compute Engine sedang memperbaiki instance. Compute Engine memperbaiki instance jika mengalami error internal atau server host instance tidak tersedia karena pemeliharaan. Saat instance sedang dalam perbaikan, hal berikut akan terjadi:Anda tidak dapat menggunakan instance.
Perjanjian tingkat layanan (SLA) tidak mencakup instance.
Jika Compute Engine berhasil memperbaiki instance, Compute Engine akan mengembalikan status instance ke status aslinya sebelum operasi perbaikan dimulai. Status ini dapat berupa
STAGING,RUNNING,SUSPENDING, atauSTOPPING. Jika instance Anda dikonfigurasi untuk dimulai ulang secara otomatis (automaticRestart) setelah operasi perbaikan selesai, Anda dapat menghentikan instance selama proses perbaikan. Tindakan ini mencegah instance dimulai ulang secara otomatis setelah perbaikan selesai, sehingga instance tetap dalam statusTERMINATED.SUSPENDING: Compute Engine telah memulai operasi penangguhan instance setelah Anda meminta untuk menangguhkannya. Dalam status ini, Anda hanya dapat menunggu operasi penangguhan selesai.SUSPENDED: Compute Engine telah menyelesaikan operasi penangguhan. Dalam status ini, Anda dapat melanjutkan atau menghapus instance. Jika Anda meminta untuk melanjutkan instance, tetapi Compute Engine tidak dapat mengalokasikan resource yang diminta, maka permintaan pelanjutan akan gagal dan instance tetap dalam statusSUSPENDED. Jika tidak, permintaan melanjutkan akan berhasil dan status instance akan berubah menjadiPROVISIONING. Instance dapat tetap berada dalam statusSUSPENDEDhingga 60 hari. Setelah waktu tersebut, Compute Engine akan mengubah status instance menjadiTERMINATED.
Kegagalan hardware
Terkadang, instance komputasi dapat gagal karena pemadaman layanan yang tidak terduga, error hardware, atau masalah sistem lainnya. Google merekomendasikan untuk mengurangi risiko kegagalan hardware dengan menggunakan volume penyimpanan persisten, mencadangkan data Anda secara rutin, dan mendesain sistem agar kegagalan satu instance tidak menjadi bencana. Untuk mengetahui informasi selengkapnya, lihat cara mendesain sistem yang andal.
Jika instance gagal, Compute Engine akan otomatis memulai ulang instance menggunakan setelan instance, metadata, dan disk booting yang sama. Untuk mengubah perilaku mulai ulang otomatis instance, lihat Menetapkan kebijakan pemeliharaan host untuk instance Compute.
Harga
Anda akan ditagih untuk instance komputasi sebagai berikut:
Untuk penggunaan CPU, Anda akan dikenai biaya saat instance berada dalam status berikut:
RUNNINGPENDING_STOP
Untuk penggunaan memori, Anda akan ditagih saat instance berada dalam status berikut:
RUNNINGPENDING_STOPSUSPENDINGSUSPENDED
Untuk resource terlampir seperti disk atau alamat IP eksternal, Anda akan ditagih hingga resource tersebut ada, terlepas dari status instance.
Untuk mengetahui informasi selengkapnya, lihat Harga instance VM.
Langkah berikutnya
Lihat status satu atau beberapa instance komputasi dengan melakukan hal berikut: