Multicast dan deltacast

Contact Center AI Platform (CCAI Platform) menawarkan beberapa fitur yang memungkinkan Anda mengotomatiskan pemilihan rute panggilan dan chat antara agen dan pengguna akhir. Pemilihan rute dapat mengurangi waktu tunggu pengguna akhir dan meningkatkan efisiensi agen.

  • Multicast adalah konfigurasi perutean default untuk semua sesi, yang merupakan komunikasi antara agen dan pengguna akhir. Merutekan sesi multicast ke agen yang ditetapkan ke antrean tertentu. Setiap agen memiliki peluang yang sama untuk menjawab, dan agen yang paling cepat merespons akan menerima panggilan atau chat.

  • Deltacast adalah sistem perutean cerdas yang unik untuk Platform CCAI yang menggunakan logika untuk mendistribusikan panggilan ke setiap agen, bukan memberi agen kesempatan yang sama untuk menjawab.

Deltacast untuk panggilan

Jika diaktifkan, deltacast akan diperluas ke hal berikut:

  • Transfer
  • Panggilan terjadwal
  • Panggilan yang dirutekan menggunakan Titik Akses Langsung (DAP)
  • Antrean dengan grup berjenjang diaktifkan
  • Antrean dengan grup alokasi persentase

Bagian ini menguraikan logika perutean deltacast dan menjelaskan cara mengaktifkan fitur ini.

Status panggilan tak terjawab

Status agen Panggilan Tak Terjawab digunakan untuk sesi dengan deltacast yang diaktifkan. Panggilan tidak terjawab adalah panggilan deltacast yang dirutekan ke agen dan tidak dijawab dalam batas waktu Deltacast Timeout. Panggilan multicast yang tidak terjawab tidak membuat agen berstatus Panggilan Tak Terjawab.

Jika agen berstatus Panggilan Tak Terjawab, ia tidak akan dapat menerima panggilan baru hingga ia atau Admin mengubah statusnya kembali menjadi Tersedia secara manual. Admin dapat melihat jumlah agen dalam status Panggilan Tak Terjawab di Dasbor Panggilan, halaman Agen, dan dalam pelaporan. Informasi status dan aktivitas agen juga tersedia menggunakan API. Agar ditempatkan dalam status Panggilan Tak Terjawab, agen harus dalam status Tersedia. Jika dalam status lain, Panggilan Tak Terjawab akan tetap ditampilkan dalam pelaporan, tetapi tidak di adaptor agen.

Status Panggilan Tak Terjawab tidak bergantung pada nilai minimum Chat Tak Terjawab. Panggilan tidak diproyeksikan ke agen dengan status Panggilan Tak Terjawab; panggilan hanya diarahkan ke agen dengan status Tersedia atau Dalam chat.

Logika pemilihan rute Deltacast untuk panggilan

  1. Panggilan masuk dialihkan ke agen dengan status Tersedia yang memiliki durasi terlama sejak terakhir kali mengakhiri panggilan.

  2. Jika agen tidak menjawab dalam waktu yang ditetapkan di setelan waktu tunggu deltacast:

    • Jika masih ada jumlah percobaan deltacast yang tersisa untuk panggilan, panggilan akan dirutekan ke agen yang tersedia dengan durasi terlama berikutnya.

    • Jika jumlah percobaan deltacast telah habis, panggilan akan dirutekan menggunakan multicast ke agen lain yang ditetapkan ke opsi menu antrean tersebut.

Jika grup berjenjang juga digunakan

  1. Jika panggilan deltacast dirutekan ke agen dan agen tidak menjawab dalam waktu yang ditetapkan di setelan waktu tunggu deltacast:

    1. Jika jumlah percobaan deltacast tetap ada untuk panggilan, panggilan tersebut akan dirutekan ke agen yang tersedia dengan durasi terpanjang berikutnya.

    2. Jika jumlah percobaan deltacast habis, panggilan akan dikirimkan melalui multicast ke semua agen yang ditetapkan ke Cascade Group 1.

  2. Jika panggilan multicast ke Grup Cascade 1 tetap tidak terjawab dalam jumlah detik yang ditetapkan, panggilan akan di-multicast ke semua agen yang ditetapkan ke Grup Cascade 1 dan Grup Cascade 2.

  3. Jika panggilan multicast yang ditawarkan kepada Grup 1 & 2 masih belum dijawab dalam jumlah detik yang ditetapkan, panggilan ditawarkan menggunakan multicast kepada semua agen yang ditetapkan ke Grup Cascade 1, Grup 2, dan Grup 3.

  4. Multicast terus menawarkan panggilan ke grup berjenjang berikutnya hingga agen menerima panggilan.

Jika jawab otomatis juga digunakan

Panggilan masuk dirutekan, menggunakan deltacast, ke agen yang berstatus Tersedia dengan durasi terlama sejak terakhir kali mengakhiri panggilan. Jawab otomatis segera menghubungkan panggilan ke agen. Agen akan diberi tahu dengan nada dering dan adaptor panggilan mereka akan memulai hitung mundur 3-2-1.

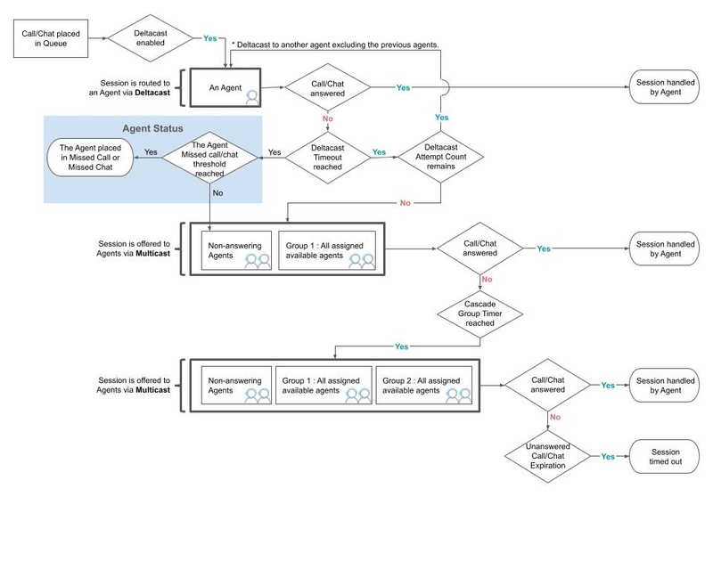
Diagram berikut menunjukkan alur perutean deltacast:

Mengaktifkan deltacast untuk panggilan secara global

Bagian ini menunjukkan cara beralih dari perutean multicast default ke perutean deltacast. Setelan deltacast global diwarisi oleh semua antrean yang memenuhi syarat, kecuali jika Anda mengubahnya di tingkat antrean. Anda tidak diwajibkan untuk mengaktifkan deltacast secara global untuk mengaktifkannya di setiap antrean. Untuk mengetahui informasi selengkapnya, lihat Mengaktifkan deltacast untuk panggilan di tingkat antrean.

Untuk mengaktifkan deltacast untuk panggilan secara global, ikuti langkah-langkah berikut:

  1. Di portal Platform CCAI, klik Setelan > Pengelolaan Operasi. Jika Anda tidak melihat menu Setelan, klik Menu. Halaman Operation Management akan ditampilkan.

  2. Buka panel Routing.

  3. Di bagian Call Routing, pilih Deltacast. Setelan konfigurasi berikut akan muncul:

    • Jumlah Percobaan Deltacast: jumlah percobaan deltacast yang harus menawarkan panggilan masuk ke satu agen yang memenuhi syarat sebelum beralih ke multicast.
      • Nonaktifkan penggantian Multicast setelah semua percobaan Deltacast: Centang kotak ini untuk menonaktifkan penggantian multicast setelah semua percobaan deltacast. Sistem hanya menggunakan deltacast untuk mencoba menemukan agen. Jika tidak ada agen yang menerima deltacast, panggilan tidak akan di-multicast ke semua agen yang tersedia. Sebagai gantinya, permintaan ini mengikuti setelan Anda untuk grup berjenjang atau pengalihan kelebihan kapasitas. Semua aturan deltacast lainnya, seperti waktu antrean maksimum, tetap berlaku.
    • Waktu tunggu Deltacast untuk panggilan: durasi waktu, dalam detik, yang dimiliki agen untuk menjawab panggilan sebelum ditawarkan kepada agen atau antrean berikutnya. Anda dapat mengonfigurasi berbagai nilai minimum waktu untuk agen yang bekerja di komputer dan agen yang menggunakan penyamaan untuk menjawab panggilan di ponsel. Agen yang menjawab di ponsel mungkin memerlukan lebih banyak waktu untuk menjawab daripada agen yang bekerja di komputer.
    • Ambang Panggilan Tidak Terjawab: tetapkan jumlah panggilan berturut-turut yang dapat tidak dijawab agen (yaitu, tidak diangkat dalam batas waktu tunggu) sebelum agen ditempatkan dalam status panggilan tidak terjawab.
    • Threshold Tidak Responsif: tetapkan berapa kali panggilan tidak dapat menghubungi adaptor agen sebelum agen ditempatkan dalam status Unresponsive.
      • Opsional: Centang kotak Terapkan nilai minimum tidak responsif saat agen berada dalam sesi chat atau panggilan aktif untuk menerapkan jumlah nilai minimum tidak responsif ke agen yang menjadi tidak responsif selama sesi aktif.
    • Pemilihan Timer Bertingkat: centang kotak ini untuk melewati timer grup bertingkat jika tidak ada agen yang tersedia di grup bertingkat.
  4. Konfigurasi setelan deltacast, lalu klik Simpan perutean.

Mengaktifkan deltacast untuk panggilan di tingkat antrean

Setelan deltacast untuk antrean otomatis diwarisi dari setelan global, kecuali jika Anda mengubahnya untuk setiap antrean. Anda tidak perlu mengaktifkan deltacast secara global untuk mengaktifkannya di antrean tertentu.

Untuk mengaktifkan deltacast untuk panggilan di tingkat antrean, ikuti langkah-langkah berikut:

  1. Di portal Platform CCAI, klik Settings > Queue. Jika Anda tidak melihat menu Setelan, klik Menu. Halaman Queue Menu Settings akan muncul.

  2. Bergantung pada jenis antrean yang ingin diedit, klik Edit / Lihat di panel IVR (Interactive Voice Response), Seluler, atau Web.

  3. Klik antrean yang ingin Anda edit.

  4. Di panel Setelan, buka bagian Pemilihan rute. Di bagian Perutean, setiap kemampuan perutean ditandai dengan label Global atau Antrean. Label ini menunjukkan apakah kemampuan ini dikonfigurasi secara global atau di tingkat antrean.

  5. Klik Configure.

  6. Di panel Perutean, buka bagian Perutean Panggilan, lalu klik Deltacast. Setelan konfigurasi berikut akan muncul:

    • Jumlah Percobaan Deltacast: jumlah percobaan deltacast yang harus menawarkan panggilan masuk ke satu agen yang memenuhi syarat sebelum beralih ke multicast.
      • Nonaktifkan penggantian Multicast setelah semua percobaan Deltacast: Centang kotak ini untuk menonaktifkan penggantian multicast setelah semua percobaan deltacast. Sistem hanya menggunakan deltacast untuk mencoba menemukan agen. Jika tidak ada agen yang menerima deltacast, panggilan tidak akan di-multicast ke semua agen yang tersedia. Sebagai gantinya, permintaan ini mengikuti setelan Anda untuk grup berjenjang atau pengalihan kelebihan kapasitas. Semua aturan deltacast lainnya, seperti waktu antrean maksimum, tetap berlaku.
    • Waktu tunggu Deltacast untuk panggilan: durasi waktu, dalam detik, yang dimiliki agen untuk menjawab panggilan sebelum ditawarkan kepada agen atau antrean berikutnya. Anda dapat mengonfigurasi berbagai nilai minimum waktu untuk agen yang bekerja di komputer dan agen yang menggunakan penyamaan untuk menjawab panggilan di ponsel. Agen yang menjawab di ponsel mungkin memerlukan lebih banyak waktu untuk menjawab daripada agen yang bekerja di komputer.
    • Ambang Panggilan Tidak Terjawab: tetapkan jumlah panggilan berturut-turut yang dapat tidak dijawab agen (yaitu, tidak diangkat dalam batas waktu tunggu) sebelum agen ditempatkan dalam status panggilan tidak terjawab.
    • Threshold Tidak Responsif: tetapkan berapa kali panggilan tidak dapat menghubungi adaptor agen sebelum agen ditempatkan dalam status Unresponsive.
      • Opsional: Centang kotak Terapkan nilai minimum tidak responsif saat agen berada dalam sesi chat atau panggilan aktif untuk menerapkan jumlah nilai minimum tidak responsif ke agen yang menjadi tidak responsif selama sesi aktif.
    • Pemilihan Timer Bertingkat: centang kotak ini untuk melewati timer grup bertingkat jika tidak ada agen yang tersedia di grup bertingkat.
  7. Konfigurasi setelan deltacast, lalu klik Simpan.

Opsional: Lewati timer grup berjenjang

Kemampuan lewati timer grup berjenjang memungkinkan Anda melewati setelan timer berjenjang dan merutekan panggilan atau chat ke agen berikutnya yang tersedia, terlepas dari grup berjenjang Anda. Jika fitur ini diaktifkan, panggilan akan segera dirutekan ke agen jika mereka tersedia di grup berjenjang berikutnya.

Jika dinonaktifkan, platform akan mematuhi setelan timer berjenjang dan menunggu selama waktu yang ditentukan sebelum melanjutkan ke grup berikutnya.

  1. Di portal Platform CCAI, buka Settings > Operation Management > Routing.

  2. Di bagian Cascade Timer selection�, centang kotak Skip Cascade Group Timer�. Secara default, kotak centang ini tidak dicentang.

  3. Klik Simpan Perutean.

Pemantauan dan pelaporan untuk panggilan

Admin dan pengelola dapat melihat agen dalam status Panggilan Tidak Terjawab di bagian Agen yang login di dasbor panggilan. Agen dengan status Panggilan Tak Terjawab juga dapat dilihat di halaman Setelan > Agen > Agen. Anda dapat mengklik menu Setelan Filter di halaman ini untuk memfilter status agen.

Melihat data panggilan deltacast dan multicast

Semua notifikasi yang ditawarkan, upaya pengambilan, dan panggilan yang berhasil dijawab dicatat dan dapat dilihat dalam laporan dan API pelaporan. Laporan berikut tersedia:

  • Aktivitas Agen - Laporan Ringkasan

  • Aktivitas Agen - Laporan Linimasa

Untuk mendownload laporan, ikuti langkah-langkah berikut:

  1. Buka Laporan > Agen & Tim.

  2. Pilih agen atau tim yang datanya ingin Anda lihat.

  3. Di bagian Pilih Jenis Sesi, pilih Panggilan.

  4. Di bagian Select Reports Desired, pilih jenis laporan yang Anda inginkan.

  5. Pilih Rentang Waktu dan Zona Waktu.

  6. Klik Download. Metrik Deltacast diberi label dalam laporan yang didownload.

Deltacast untuk chat

Jika diaktifkan, deltacast akan diperluas ke setiap saluran dan setiap antrean yang menggunakan chat. Fitur ini berlaku untuk semua jenis chat dan alur chat berikut:

  • Transfer
  • Chat yang dirutekan melalui Titik Akses Langsung (DAP)
  • Antrean dengan grup berjenjang diaktifkan
  • Antrean dengan grup alokasi persentase diaktifkan

Agen yang memenuhi syarat

Untuk menerima panggilan deltacast, agen harus memenuhi salah satu persyaratan berikut:

  • Status disetel ke Tersedia.

  • Statusnya adalah Dalam chat dan agen belum mencapai batas serentak chat.

    • Konkurensi chat dikonfigurasi secara global di Setelan > Chat dan secara terpisah di Setelan > Pengguna & Tim > Edit pengguna (ikon pensil).
    • Jika agen ditetapkan ke sesi chat dan panggilan, panggilan akan dihitung sebagai satu chat terhadap batas chat.

Status chat tidak terbaca

Status agen Chat Terlewat digunakan untuk sesi dengan Deltacast yang diaktifkan. Chat yang tidak terjawab didefinisikan sebagai chat Deltacast yang diarahkan ke agen dan tidak dijawab dalam batas waktu Deltacast Timeout. Percakapan Multicast yang terlewat tidak dihitung dalam Percakapan yang Terlewat.

Jika agen berstatus Chat Terlewat, mereka tidak akan dapat menerima chat baru hingga mereka atau Admin mengubah status mereka kembali menjadi Tersedia secara manual. Admin dapat melihat jumlah agen dalam status Chat Terlewat di Dasbor Chat, halaman Agen, dan dalam pelaporan. Informasi status dan aktivitas agen juga tersedia menggunakan API. Agar ditetapkan ke status Chat Terlewat, agen harus berstatus Tersedia. Jika dalam status lain, Chat yang Terlewat masih ditampilkan dalam pelaporan, tetapi tidak di adaptor agen.

Status Chat Tak Terbaca tidak bergantung pada nilai minimum Panggilan Tak Terjawab. Chat tidak diproyeksikan ke agen yang berstatus Chat Terlewat; chat hanya diarahkan ke agen yang berstatus Tersedia atau Dalam Chat.

Logika perutean Deltacast untuk chat

Pemilihan rute dasar:

  1. Saat percakapan memasuki antrean, percakapan tersebut ditawarkan kepada satu agen yang memenuhi syarat (status Tersedia atau Dalam Percakapan), sesuai dengan aturan berikut:

    • Jika ada beberapa agen dalam status Tersedia, chat akan dirutekan ke agen yang sudah paling lama tidak dalam status Dalam Chat.

    • Jika semua agen yang ditetapkan sedang Dalam panggilan atau Dalam chat, agen yang memiliki jumlah chat serentak paling sedikit akan mendapatkan chat berikutnya.

    • Jika agen sedang melakukan panggilan, panggilan tersebut dihitung sebagai [X] chat serentak seperti yang dikonfigurasi di Setelan > Pengelolaan Operasi.

    • Jika beberapa agen memiliki jumlah chat serentak yang sama, agen yang paling lama tidak menerima chat akan mendapatkan chat berikutnya.

  2. Jika agen yang ditawari chat tidak menjawab chat dalam waktu yang ditetapkan di setelan waktu tunggu deltacast, chat akan ditawarkan menggunakan Multicast. Multicast mengirimkan chat ke setiap agen dalam antrean, termasuk agen yang tidak menjawab chat tepat waktu.

Merutekan dengan grup berjenjang:

  1. Chat ditawarkan kepada agen yang memenuhi syarat di Grup Cascade A selama durasi timer Waktu Tunggu Deltacast untuk Chat. Jika tidak terjawab:

    1. Jika masih ada jumlah percobaan deltacast yang tersisa untuk chat, chat tersebut akan dirutekan ke agen yang memenuhi syarat dengan durasi terpanjang berikutnya.

    2. Jika jumlah percobaan deltacast telah habis, maka chat akan ditawarkan menggunakan multicast kepada semua agen di Grup Cascade A, baik dalam status Tersedia maupun Dalam Chat, termasuk agen asli yang merutekan chat (jika mereka tidak mencapai batas Chat Terlewat).

  2. Jika tidak ada agen yang menjawab chat dan timer grup berjenjang berakhir: Chat ditawarkan menggunakan multicast kepada semua agen di Grup Berjenjang A dalam status Tersedia dan Dalam Chat, termasuk agen asli yang merutekan chat.

  3. Jika tidak ada agen yang menjawab chat dan timer grup berjenjang berakhir: Chat ditawarkan menggunakan multicast kepada semua agen yang memenuhi syarat di Grup Berjenjang B, dan terus menawarkan chat menggunakan multicast kepada semua agen yang memenuhi syarat di Grup Berjenjang A.

  4. Jika timer grup berjenjang berakhir, dan Grup B adalah grup terakhir: Chat akan terus dirutekan menggunakan multicast hingga timer berakhirnya chat yang tidak terjawab berakhir, seperti yang ditetapkan di Setelan > Chat.

Perutean dengan jawaban otomatis diaktifkan:

  1. Chat masuk akan dirutekan menggunakan Deltacast ke agen yang memenuhi syarat berdasarkan logika perutean yang dijelaskan sebelumnya. Jawab otomatis memulai percakapan chat di Agent Adapter. Agen akan mendengar nada yang dapat didengar, dan tab Chat Baru akan berkedip merah.

Mengaktifkan deltacast untuk chat secara global

Bagian ini menunjukkan cara beralih dari perutean multicast default ke perutean deltacast. Setelan deltacast global diwarisi oleh semua antrean yang memenuhi syarat, kecuali jika Anda mengubahnya di tingkat antrean. Anda tidak diwajibkan untuk mengaktifkan deltacast secara global untuk mengaktifkannya di setiap antrean. Untuk mengetahui informasi selengkapnya, lihat Mengaktifkan deltacast untuk chat di tingkat antrean.

Untuk mengaktifkan deltacast untuk chat secara global, ikuti langkah-langkah berikut:

  1. Buka Setelan > Pengelolaan Operasi, lalu buka panel Perutean.

  2. Di Chat Routing, pilih Deltacast. Setelan konfigurasi berikut akan muncul:

    • Jumlah Percobaan Deltacast: Jumlah percobaan deltacast untuk menawarkan chat masuk kepada satu agen yang memenuhi syarat sebelum beralih ke Multicast.
    • Logika Perutean Deltacast: Setelan ini memengaruhi perhitungan agen yang memenuhi syarat. Setelan ini hanya berlaku untuk agen yang ditetapkan ke antrean yang dikonfigurasi untuk saluran chat dan panggilan.
    • Waktu Tunggu Deltacast untuk chat: Ini adalah durasi waktu, dalam detik, sebelum chat ditawarkan kepada agen atau antrean berikutnya.
      • Nilai yang disarankan adalah 10 detik, yang memastikan bahwa chat memiliki waktu yang cukup untuk terhubung dalam sebagian besar skenario koneksi jaringan.
      • Pastikan setelan nilai minimum waktu tunggu grup persentase alokasi dan bertingkat lebih tinggi daripada nilai Waktu Tunggu deltacast. Jika sama atau lebih rendah, Anda tidak akan dapat mengaktifkan deltacast. Setelan grup berada di bagian Umum di halaman Pengelolaan Operasi.
    • Nilai Minimum Chat yang Terlewat: tetapkan jumlah chat yang dapat terlewat oleh agen (tidak diangkat dalam nilai minimum waktu tunggu) sebelum ditempatkan dalam status panggilan terlewat.
    • Nilai Minimum Tidak Responsif: tetapkan berapa kali chat tidak dapat menjangkau adaptor agen sebelum agen ditempatkan dalam status Unresponsive.
      • Opsional: Centang kotak Terapkan nilai minimum tidak responsif saat agen berada dalam sesi panggilan atau chat aktif untuk menerapkan jumlah nilai minimum tidak responsif kepada agen yang menjadi tidak responsif selama sesi aktif.
    • Pemilihan Timer Bertingkat: Centang kotak ini untuk melewati timer grup bertingkat jika tidak ada agen yang tersedia di grup bertingkat.
  3. Konfigurasi setelan deltacast, lalu klik Simpan perutean.

Mengaktifkan deltacast untuk chat di tingkat antrean

Setelan deltacast untuk antrean otomatis diwarisi dari setelan global, kecuali jika Anda mengubahnya untuk setiap antrean. Anda tidak perlu mengaktifkan deltacast secara global untuk mengonfigurasinya bagi antrean tertentu.

Untuk mengaktifkan deltacast untuk chat di tingkat antrean, ikuti langkah-langkah berikut:

  1. Buka Setelan > Antrean > {Saluran web atau seluler} > {QUEUE_NAME}.

  2. Buka bagian Pemilihan rute. Jika Anda mengaktifkan setelan deltacast global, tag Global akan muncul. Semua antrean otomatis mewarisi setelan deltacast global kecuali jika Anda mengubahnya di tingkat antrean.

  3. Klik Konfigurasi, lalu klik Deltacast untuk mengaktifkannya bagi antrean ini.

  4. Tetapkan nilai konfigurasi deltacast, lalu klik Simpan. Untuk mengetahui informasi selengkapnya tentang setelan konfigurasi deltacast, lihat Mengaktifkan deltacast untuk chat secara global.

Pemantauan dan pelaporan untuk chat

Admin dan pengelola dapat melihat agen dalam status Chat Tidak Terjawab di bagian Agen yang Login di Dasbor Chat Platform CCAI di portal Platform CCAI. Agen dengan status Chat Tidak Terjawab juga dapat dilihat di portal Platform CCAI di halaman Agen > Agen. Anda dapat mengklik menu Setelan Filter di bagian atas halaman ini untuk memfilter status agen.

Melihat data chat deltacast dan multicast

Semua notifikasi yang ditawarkan, upaya pengambilan, dan chat yang berhasil dijawab dicatat dan dapat dilihat dalam laporan dan API pelaporan. Laporan berikut tersedia:

  • Aktivitas Agen - Laporan Ringkasan
  • Aktivitas Agen - Laporan Linimasa

Untuk mendownload laporan, ikuti langkah-langkah berikut:

  1. Buka Laporan > Agen & Tim.

  2. Pilih agen atau tim yang datanya ingin Anda lihat.

  3. Di bagian Pilih Jenis Sesi, pilih Chat.

  4. Di bagian Select Reports Desired, pilih jenis laporan yang Anda inginkan.

  5. Pilih Rentang Waktu dan Zona Waktu.

  6. Klik Download. Metrik Deltacast diberi label dalam laporan yang didownload.