Solusi CRM Kustom memungkinkan perusahaan memanfaatkan Portal Platform AI Pusat Kontak (CCAI Platform) saat menggunakan CRM yang bukan integrasi standar saat ini dengan CCAI Platform. Konfigurasi CRM kustom berfungsi saat menggunakan CRM buatan sendiri atau CRM non-standar.
Agen menangani panggilan dan chat, dan supervisor dapat memantau serta menarik laporan menggunakan portal CCAI Platform. Semua detail tentang sesi panggilan atau chat disimpan dalam file metadata sesi. File ini dapat berisi lebih dari 20 titik data, termasuk informasi sesi, transfer, durasi penanganan, peserta, informasi diagnostik, dan banyak lagi. File metadata sesi dapat diurai dan digunakan untuk analisis dan pelacakan pasca-sesi.
Metadata sesi dan file media yang diupload konsumen dikirim ke layanan penyimpanan eksternal dan agen dapat melihat file media yang diupload konsumen langsung di adaptor agen selama sesi.
Solusi CRM kustom diimplementasikan dengan kombinasi komponen berikut. Beberapa komponen mungkin berlaku atau tidak berlaku untuk konfigurasi Anda:
Membuat file metadata sesi untuk setiap sesi panggilan dan chat
Mengirimkan metadata dan file media ke layanan penyimpanan eksternal
Integrasi API generik
URL penelusuran kustom
Pembaruan data CRM melalui email
Pencarian akun atau kasus dari adaptor agen
Prasyarat
Untuk menggunakan fitur CRM Kustom, Anda harus menyiapkan penyimpanan eksternal terlebih dahulu. Lihat Penyimpanan eksternal untuk solusi CRM kustom untuk mengetahui informasi selengkapnya.
Metadata sesi
File metadata sesi berisi informasi mendetail tentang sesi. Email ini dikirim 15 menit setelah sesi selesai. Baca File Metadata Sesi untuk mengetahui informasi selengkapnya.
Metode interaksi dan integrasi CRM kustom
| API Generik | URL Kustom | |
|---|---|---|
| Pencarian akun | Ya | Ya |
| Pencarian kasus | Ya | |
| Pembaruan kasus | Ya | Tidak |
API Generik
Metode integrasi API Generik memberikan kemampuan untuk menggunakan API CRM Kustom Anda guna membuat koneksi dua arah dengan Platform CCAI. Metode yang lancar ini terasa sama dengan pengalaman integrasi CRM langsung. Agen tidak perlu melakukan tindakan untuk membuat catatan CRM untuk sesi panggilan atau chat dan bergantung pada konfigurasi API yang unik. Hal ini dapat memungkinkan pencarian dan pembaruan data yang lancar.
URL Kustom
Opsi Link Kustom memungkinkan agen Anda berinteraksi dengan CRM Anda dengan menggunakan link kustom yang dibuat untuk setiap sesi. Tidak seperti integrasi CRM standar dan pengalaman Generic API, Agen perlu mengambil tindakan agar data CRM dapat dibuat. Dalam beberapa kasus, hal ini mungkin hanya meluncurkan tab dengan link kustom dari sesi, dan dalam kasus lainnya, Agen mungkin perlu membuat catatan secara manual.
Detail dan konfigurasi URL penelusuran kustom
Fungsi dasar URL adalah melakukan pencarian CRM, tetapi bergantung pada CRM Anda, proses yang lebih kompleks dapat dipicu berdasarkan konten URL kustom. URL untuk CRM kustom dapat dikonfigurasi dengan variabel yang berisi informasi sesi dan dapat diakses di adaptor agen selama sesi. Setelah URL diakses, URL tersebut akan memicu CRM kustom untuk melakukan pencarian. Pencarian CRM ini adalah cara agen dapat memanfaatkan "pop tiket" untuk sesi panggilan atau chat yang aktif. Proses link kustom hanya bergantung pada kemampuan CRM kustom untuk memproses link ini dan mengubah atau menulis ulang link tersebut jika perlu.
Metadata sesi, rekaman panggilan, dan file lainnya yang disimpan secara eksternal tidak akan dikaitkan kembali dengan data CRM kecuali jika Metode pembaruan email yang tercantum juga digunakan.
Dalam konfigurasi ini, Agen akan login ke Portal Platform CCAI dan login ke CRM mereka di tab terpisah. Panggilan dan chat akan ditangani di tab Platform CCAI, dan detail tiket akan diakses di tab CRM.
Agar konfigurasi ini berfungsi:
Agen harus login ke CRM di browsernya
Agen harus login ke Portal CCAI Platform di browsernya
URL penelusuran kustom harus dikonfigurasi terlebih dahulu
CRM Anda harus menangani URL kustom untuk menampilkan catatan CRM yang relevan
Perilaku URL penelusuran kustom
Platform CCAI hanya akan menyertakan parameter dalam URL yang tidak kosong.
Platform CCAI tidak menyimpan URL yang dibuat yang berisi ANI/UID/Email di database Platform CCAI setelah sesi selesai.
Konfigurasi URL penelusuran kustom
Karena pengidentifikasi unik dan kemampuan serta perilaku CRM yang berbeda-beda, Anda harus membuat 2 URL yang berbeda -- satu untuk sesi IVR/PSTN/SMS dan satu untuk sesi SDK web dan seluler. Sesi IVR/PSTN/SMS akan menggunakan ANI sebagai ID unik, sedangkan SDK web dan seluler kemungkinan akan menggunakan CUID dan Email.
Variabel berikut dapat digunakan untuk mengonfigurasi URL pencarian:
| Variabel | Nilai |
|---|---|
{CUSTOMER_PHONE_NUMBER} |
Nomor telepon pengguna akhir |
{ANI} |
Nomor telepon pengguna akhir. Dipertahankan untuk kompatibilitas mundur. |
{CUID} |
ID pengguna kustom |
{EMAIL} |
Email pengguna akhir |
{MENU_PATH} |
Jalur menu antrean lengkap. Misalnya, "Pesanan/Konfirmasi pesanan/Info pesanan". |
{MENU_ID} |
ID Menu |
{CHANNEL} |
Saluran sesi. Nilai yang memungkinkan:
|
{TYPE} |
Jenis sesi. Kemungkinan nilai untuk panggilan:
Kemungkinan nilai untuk chat:
|
{SUPPORT_PHONE_NUMBER} |
Nomor telepon pusat dukungan yang dihubungi pengguna akhir. |
{OUTBOUND_NUMBER} |
Nomor telepon yang digunakan agen untuk panggilan keluar. |
{SESSION_ID} |
ID sesi. Nilai yang memungkinkan:
|
{CUSTOM_AGENT_ID} |
Kolom ID agen opsional dalam objek user. ID agen
tidak dapat diperoleh hingga setelah sesi dibuat dan agen
ditetapkan. Oleh karena itu, konfigurasi instance Anda untuk menunda pembuatan rekaman panggilan atau
chat guna memberikan waktu agar variabel ini dapat ditentukan. Anda
dapat menunda pembuatan rekaman panggilan atau chat di Setelan >
Pengelolaan Operasi > Detail Pembuatan Rekaman CRM. Untuk
informasi selengkapnya, lihat Detail
pembuatan data CRM. |
Konfigurasi portal CCAI Platform
Login ke portal CCAI Platform menggunakan akun yang memiliki peran Admin.
Buka Setelan > Setelan Developer.
Di bagian CRM, pilih CRM Kustom.
Di bagian Pencarian CRM, masukkan URL kustom Anda.
Pilih Format Nomor Telepon yang akan digunakan dalam permintaan CRM.
Klik Simpan Perubahan.
Jika Anda belum melakukannya, konfigurasi layanan penyimpanan eksternal Anda. Untuk mengetahui informasi selengkapnya, lihat Penyimpanan Eksternal.
Pembaruan data CRM melalui email
Dalam konfigurasi seperti URL penelusuran kustom, setelah sesi selesai, metadata sesi perlu diperbarui di CRM. Dengan fitur ini, CCAI Platform dapat otomatis mengirim data sesi menggunakan email. Sekitar 15 menit setelah sesi berakhir, email akan dikirim ke lokasi yang dikonfigurasi dan konten email akan digunakan untuk memperbarui data di CRM Anda. Fitur ini dapat dikonfigurasi secara global dan per antrean. Setelah email diterima, CRM Anda dapat dikonfigurasi untuk memperbarui atau membuat catatan CRM baru untuk sesi tersebut.
Detail email
Dikirim dari no-reply@ccaiplatform.com
Berisi:
Subject line
Isi dengan metadata sesi dalam sintaks JSON
Lampiran dalam format TXT dengan transkrip chat jika ada
Platform CCAI akan menunggu selama 15 menit setelah sesi berakhir, lalu mengirim email.
Email hanya dikirim untuk sesi yang berhasil diselesaikan. Tidak dikirim untuk sesi yang gagal atau ditinggalkan.
Konfigurasi global
Login ke portal CCAI Platform menggunakan akun yang memiliki peran Admin.
Buka Setelan > Setelan Developer.
Di bagian CRM, pastikan CRM kustom dipilih.
Aktifkan Kirim hasil sesi melalui Email.
Masukkan alamat email yang ingin Anda gunakan untuk menerima email.
Klik Simpan Perubahan.
Konfigurasi per antrean
Login ke portal CCAI Platform menggunakan akun yang memiliki peran Admin.
Buka Setelan > Antrean, lalu pilih sub-antrean.
Aktifkan Kirim hasil sesi melalui Email.
Masukkan alamat email yang ingin Anda gunakan untuk menerima email.

Klik Save Custom CRM setting.
Pewarisan dan penggantian setelan
| Setelan | Perilaku |
|---|---|
| Global = TIDAK diaktifkan Antrean = TIDAK diaktifkan |
Jangan mengirim untuk semua antrean. |
| Global = TIDAK diaktifkan Antrean = Diaktifkan |
Setelan antrean (yaitu, status aktif/nonaktif) menggantikan setelan global. Email dikirim dari antrean tertentu ke alamat email yang ditentukan dalam setelan antrean. |
| Global = Diaktifkan Antrean = TIDAK diaktifkan |
Setelan antrean (alamat email, status aktif/nonaktif) diwarisi dari setelan global. Email dikirim dari antrean tertentu ke alamat email yang ditentukan dalam setelan global. |
| Global = Aktif Antrean = Aktif |
Setelan antrean (alamat email) menggantikan setelan global. Email dikirim dari antrean tertentu ke alamat email yang ditentukan dalam setelan antrean. Jika alamat email kosong, email tidak akan dikirim. |
Pengalaman agen
Pencarian data CRM
Login ke portal CCAI Platform menggunakan akun dengan peran Agen yang ditetapkan.
Buka adapter panggilan atau chat.
Gunakan tombol Open in new browser window untuk memicu pencarian.
Gunakan tombol Salin link untuk menyalin URL penelusuran ke papan klip.

Penyimpanan eksternal untuk solusi CRM kustom
Penyimpanan Eksternal untuk Solusi Kustom memungkinkan penggunaan layanan penyimpanan eksternal untuk menyimpan dan mengambil metadata sesi CCAI Platform, rekaman panggilan, transkrip chat, dan file media yang diupload konsumen. File disimpan di luar CRM.
Untuk mengonfigurasi Penyimpanan Eksternal, Anda harus memiliki:
Akun CCAI Platform yang valid dengan peran Admin dan Agen yang ditetapkan untuk konfigurasi dan pengujian
Layanan penyimpanan eksternal
Struktur folder
Struktur folder berikut akan disusun di penyimpanan eksternal Anda di Folder Path:
ujet-chat-transcripts
ujet-media
ujet-metadata
ujet-voice-recordings
ujet-voicemails
Format file dan konvensi penamaan
Jenis file berikut dapat dikirim ke layanan penyimpanan eksternal. File dienkripsi selama pengiriman menggunakan HTTPS:
| File | Nama |
|---|---|
| Rekaman panggilan | - call-{id}.mp3 - call-{id}.wav |
| File media | - call-{id}-photo-{photo-id}.jpg - call-{id}-video-{video-id}.mp4 - chat-{id}-photo-{photo-id}.jpg - chat-{id}-video-{video-id}.mp4 |
| Transkrip chat | - chat-{id}.txt |
| Metadata sesi | - call-{id}.json - chat-{id}.json |
Pengalaman agen dan supervisor
Selama sesi panggilan atau chat, foto dan video yang diupload oleh konsumen menggunakan tindakan smart ditampilkan di adaptor agen.
Jika Anda menggunakan interaksi CRM URL kustom yang dikombinasikan dengan metode pembaruan email file metadata sesi, agen dan supervisor dapat mengakses informasi sesi menggunakan server eksternal Anda.
Mengonfigurasi layanan penyimpanan eksternal
Selesaikan langkah-langkah berikut untuk mengonfigurasi penyimpanan eksternal Anda:
Login ke portal Platform CCAI menggunakan akun dengan peran Admin yang ditetapkan.
Buka Setelan > Setelan Developer.
Di halaman Setelan Developer, buka bagian Penyimpanan Eksternal.
Aktifkan penyimpanan informasi di luar server CRM dengan mengalihkan tombol ke Aktif, lalu pilih jenis file yang akan disimpan.
Di bagian Penyiapan Server, pilih jenis penyimpanan Anda dan selesaikan langkah-langkah penyiapan: Server SFTP, Google Cloud bucket.
Server SFTP
Masukkan Host SFTP (URL atau alamat IP).
Masukkan nomor Port.
Masukkan ID Pengguna Login SFTP.
Jika server SFTP memerlukan sandi untuk autentikasi, masukkan sandi di kolom Sandi.
Jika server SFTP memerlukan kunci pribadi untuk autentikasi, pilih kotak centang SSH Private Key.
Masukkan (salin & tempel) Private Key SSH.
Masukkan Frasa sandi kunci pribadi. Jika informasi sesi harus disimpan di folder tertentu di server SFTP, centang kotak Jalur Folder dan masukkan jalur folder SFTP.
Klik Simpan Perubahan.
Cloud Storage
Masukkan Google Cloud Nama Bucket tujuan.
Masukkan Google Cloud Client ID.
Masukkan Google Cloud Client Secret.
Jika informasi sesi harus disimpan dalam folder tertentu di bucket Google Cloud , centang kotak Jalur Folder dan masukkan jalur folderGoogle Cloud .
Klik Tautkan & Simpan.
Menguji konfigurasi penyimpanan eksternal
Untuk CRM dengan integrasi standar yang sudah ada:
Login ke CRM Anda.
Login ke Platform CCAI dalam CRM menggunakan kredensial Platform CCAI dengan peran Agen yang ditetapkan.
Lakukan panggilan atau mulai chat. Catatan CRM yang terkait dengan sesi ditampilkan.
Setelah sesi selesai, file transkrip akan diupload dalam beberapa detik.
Buka folder penyimpanan server eksternal secara langsung dan pastikan file tersedia.
Mengirim file sesi ke CRM
Jika Penyimpanan Eksternal diaktifkan, setelan developer URL Penyimpanan CRM dan Penyimpanan Eksternal memberikan kemampuan untuk mengirim file sesi dan memutuskan sumber mana yang akan digunakan untuk menampilkan file di adaptor agen.
Untuk melihat setelan ini, Penyimpanan Eksternal harus diaktifkan di Setelan > Setelan Developer > Penyimpanan Eksternal. Alihkan Enable information storage outside CRM servers ke On.
Penyimpanan CRM
Buka Setelan > Setelan Developer > Penyimpanan Eksternal > Penyimpanan CRM.
Centang kotak di samping Kirim juga file sesi ke CRM untuk mengirim file sesi seperti rekaman panggilan atau transkrip chat ke CRM Anda dan ke penyimpanan eksternal yang dikonfigurasi.
Klik Simpan Perubahan.
Jika kotak centang dicentang, rekaman akan disimpan di CRM dan penyimpanan eksternal.
URL penyimpanan eksternal
URL Penyimpanan Eksternal digunakan di dua tempat:
Adaptor agen.
Pelaporan: menampilkan URL media dalam laporan serta di menu seperti Setelan, Panggilan, Selesai.
Buka Setelan > Setelan Developer > Penyimpanan Eksternal > URL Penyimpanan Eksternal
Pilih URL CRM sumber atau URL Penyimpanan Eksternal untuk menampilkan file di adaptor agen.
Klik Simpan Perubahan.
Penyimpanan CRM
Jika kotak centang untuk penyimpanan CRM tidak dicentang, rekaman akan disimpan hanya di penyimpanan eksternal dan link ke CRM akan digunakan.
Jika kotak dicentang, rekaman akan disimpan di CRM dan penyimpanan eksternal.
URL penyimpanan eksternal
URL digunakan di dua tempat:
Salah satunya menampilkan media di adaptor Platform CCAI. Penyimpanan atau CRM eksternal.
Yang lainnya ada dalam laporan. Kami menampilkan URL media dalam laporan serta di menu seperti Setelan, Panggilan, Selesai.
Menampilkan CRM kustom di portal CCAI Platform
Saat menggunakan integrasi CRM kustom dengan CRM buatan kustom Anda sendiri, Anda dapat memuat CRM di halaman khusus dalam Portal Platform CCAI. Setelah diaktifkan, tab CRM di CCAI Platform Portal akan dimuat dan menampilkan halaman CRM yang dibuat khusus. Opsi ini dapat dikonfigurasi di Setelan Developer > CRM.
Dengan kemampuan ini, agen dapat menangani sesi dukungan langsung menggunakan adaptor panggilan dan chat Platform CCAI sekaligus bekerja di CRM kustom Anda. Hal ini mencakup peninjauan otomatis detail akun dan catatan yang muncul, serta file dan data khusus sesi yang diteruskan dari aplikasi seluler Anda atau oleh konsumen, semuanya menggunakan portal Platform CCAI.
Mengonfigurasi halaman CRM kustom
Untuk mengonfigurasi halaman CRM kustom, ikuti langkah-langkah berikut:
Di portal Platform CCAI, klik Setelan > Setelan Developer. Jika Anda tidak melihat menu Setelan, klik Menu.
Di panel CRM, klik CRM kustom.
Klik tombol Tampilkan CRM di portal Platform CCAI ke posisi aktif.
Di bagian URL yang ditampilkan, masukkan URL untuk halaman CRM kustom Anda, lalu klik Simpan.
Membuka pop-up layar URL kustom
Gunakan Open Custom URL untuk memunculkan pop-up layar URL kustom saat kontak tidak ditemukan dalam sistem. Buat rekaman CRM dengan ID akun sementara, dan picu link kustom dengan parameter berdasarkan konfigurasi tingkat antrean.
Mengaktifkan pop-up layar per antrean
Buka Settings > Queue > IVR, klik antrean untuk mengedit.
Buka Buka URL Kustom di panel.
Masukkan URL untuk memunculkan pop-up layar.
Sertakan parameter variabel {ACCOUNT_ID} dan {PHONE_NUMBER} ke dalam URL.
Contoh diberikan.
- Klik Simpan.
Integrasi API generik CRM kustom
Metode integrasi API generik memberikan kemampuan untuk menggunakan API CRM Anda guna membuat koneksi dua arah dengan Platform CCAI. Metode yang lancar ini memiliki nuansa yang sama dengan pengalaman integrasi CRM langsung.
Agen tidak perlu melakukan tindakan apa pun untuk membuat catatan CRM untuk sesi panggilan atau chat. Bergantung pada konfigurasi API yang unik, API ini dapat memungkinkan pencarian dan pembaruan data yang lancar.
Terminologi
Masa Berlaku |
Deskripsi |
Akun |
ID ini digunakan untuk merujuk ke entitas Akun/Kontak/Pelanggan/Prospek di CRM. CRM Anda mungkin memiliki nama lain untuk entitas ini. Akun berisi Catatan. |
Rekam |
ID ini digunakan untuk merujuk pada entitas Kasus/Tiket/Percakapan/Insiden di CRM. CRM Anda mungkin memiliki nama lain untuk entitas ini. Catatan termasuk dalam Akun. |
Komentar |
Digunakan untuk merujuk ke entitas Komentar/Catatan di CRM. CRM Anda mungkin memiliki nama lain untuk entitas ini. Komentar termasuk dalam Catatan. |
Setelan API
Bagian ini menguraikan setelan khusus untuk setelan API CRM kustom.
Metode autentikasi
Platform CCAI mendukung tiga metode autentikasi untuk CRM Anda:
Autentikasi dasar: Konfigurasi kredensial autentikasi yang mencakup Nama pengguna dan sandi.
Header kustom: Konfigurasi pasangan nilai kunci header kustom: Kunci Kolom dan Nilai Kolom. Masukkan pasangan sebanyak yang Anda butuhkan.
OAuth: CCAI Platform mendukung protokol standar industri untuk otorisasi OAuth 2.0. Tentukan informasi OAuth jika Anda perlu mengaktifkan opsi "Sertakan URL Pengalihan sebagai bagian dari URL Otorisasi dan URL Token".
Konfigurasi nilai berikut:
URL otorisasi (wajib)
URL token (wajib)
ID Klien (wajib)
Rahasia Klien (wajib)
Cakupan
Negara bagian/Provinsi
Jenis Akses
Format nomor telepon
Pilih Format Nomor Telepon yang akan digunakan dalam permintaan CRM:
Otomatis: Buat: +1 222 333 4444, Telusuri: *222*333*4444
E.164: +12223334444
US Local: 2223334444
Standar lokal AS: (111) 222-3333
Internasional: +1 222 333 4444
Waktu tunggu permintaan API habis
Konfigurasi Waktu Tunggu Permintaan API dari 1-10 detik menggunakan drop-down. Waktu tunggu ini akan diterapkan ke semua endpoint yang Anda konfigurasi.
URL pencarian CRM
Tentukan URL penelusuran yang akan digunakan untuk mengarahkan Agen ke akun dan catatan saat ini.
Masukkan URL pencarian seperti yang muncul di CRM saat Anda membuka halaman akun atau catatan di browser.
Anda juga dapat menggunakan URL pencarian CRM dengan SDK web dan SDK seluler. Anda dapat mengonfigurasi SDK untuk mencari akun CRM dan merekam informasi untuk ditampilkan di adaptor agen. Untuk mengetahui daftar lengkap URL pencarian CRM, lihat Parameter URL permintaan.
URL pencarian akun
Gunakan variabel {ACCOUNT_ID} untuk menyisipkan ID akun sebenarnya.
Contoh:
https://www.example.com/contact/{ACCOUNT_ID}
URL pencarian rekaman
Gunakan variabel {RECORD_ID} untuk menyisipkan ID data sebenarnya.
Contoh:
https://www.example.com/record/{RECORD_ID}
endpoint API
Ini adalah konfigurasi terpenting untuk Generic API.
Untuk menyediakan penelusuran akun bagi agen Anda, Anda harus mengonfigurasi endpoint Temukan akun dan Buat akun.
Selain itu, Anda dapat menyiapkan endpoint Temukan data dan Buat data untuk mengaktifkan penelusuran atau pembuatan data bagi agen Anda. Penyiapan akun dari langkah sebelumnya diperlukan untuk melakukan hal ini.
Terakhir, jika Anda memasukkan endpoint Perbarui data, Upload file, dan Komentar, pembaruan data akan diaktifkan. Penyiapan rekaman dari langkah sebelumnya diperlukan untuk ini.
Konfigurasi endpoint
Konfigurasi setelan berikut:
URL Permintaan: URL endpoint API.
Pilih metode permintaan dari POST, GET, PUT, atau PATCH.
Tentukan Parameter permintaan. Anda dapat menggunakan variabel yang ditentukan CCAI Platform untuk meneruskan informasi yang diperlukan (lihat tabel di bawah). Selain itu, Anda dapat memasukkan teks biasa atau angka sebagai nilai parameter. Anda dapat menambahkan parameter sebanyak yang Anda butuhkan.
Jika endpointnya adalah POST/PUT/PATCH, Platform CCAI menawarkan kontrol yang lebih disesuaikan tentang cara permintaan dibuat. Pilih Minta Format Data dari Properti atau Penampung. Menentukan format JSON permintaan.
Properti. Hal ini menunjukkan bahwa objek permintaan adalah peta properti dasar saat CCAI Platform membuat isi permintaan dari parameter.
Container. Hal ini menunjukkan bahwa data objek permintaan yang akan dikirim harus disusun bertingkat dalam struktur. Pilih Jenis Penampung dari Peta atau Array. Masukkan Nama Penampung. Digunakan sebagai nama objek induk saat membuat isi permintaan dari parameter.
Contoh: Peta: { container_name : { ...parameters } }
Contoh: Array: {container_name : [ { ...parameters } ] }
Masukkan Lokasi Data Respons. Digunakan untuk menemukan objek respons target dalam respons JSON.
Parameter URL Permintaan
| Parameter | Variabel | Komentar |
|---|---|---|
| ID Agen | {AGENT_ID} |
ID agen internal. |
| ID Kustom Agen | {AGENT_CUSTOM_ID} |
Kolom opsional dari profil pengguna. |
| Email Agen | {AGENT_EMAIL} |
Email agen penjawab jika ada. |
| Nama pengguna akhir | {NAME} |
|
| Nama depan pengguna akhir | {FIRST_NAME} |
Diambil dari Name |
| Nama belakang pengguna akhir | {LAST_NAME} |
Diambil dari Name, defaultnya adalah -- jika tidak ada. |
| ID Eksternal | {UJET_ID} |
ID pengguna akhir CCAI Platform |
{EMAIL} |
||
| Jenis Panggilan/Jenis Sesi | {SESSION_TYPE} |
|
| Nomor telepon pengguna akhir | {PHONE_NUMBER} |
Diformat menggunakan pilihan setelan |
| ID Panggilan | {Call_ID} |
ID panggilan CCAI Platform. |
| ID Chat | {Chat_ID} |
ID chat CCAI Platform. |
| Bahasa | {LANG} |
|
| UID Kustom | {CUSTOM_USER_ID} |
Untuk Seluler: ini adalah sisi kiri email. Misalnya, test.user3 dari test.user3@test.co |
| ID Akun | {ACCOUNT_ID} |
Ditemukan dengan memanggil endpoint Find/Create contact. |
| ID Kumpulan Data | {RECORD_ID} |
Ditemukan dengan memanggil endpoint Find/Create record. |
| ID sesi | {SESSION_ID} |
ID sesi CCAI Platform |
| Jalur menu | {MENU_PATH} |
|
| Nomor telepon keluar | {OUTBOUND_PHONE_NUMBER} |
Diformat menggunakan pilihan setelan |
| Nama antrean | {QUEUE_NAME} |
|
| ID Antrean | {QUEUE_ID} |
ID antrean internal. |
| Nama SDK | {SDK_NAME} |
Nama pengguna akhir seperti yang ditunjukkan di Web SDK atau Mobile SDK. |
| Email SDK | {SDK_EMAIL} | Alamat email pengguna akhir seperti yang ditunjukkan di Web SDK atau Mobile SDK. |
| SDK Phone | {SDK_PHONE} | Nomor telepon pengguna akhir seperti yang ditunjukkan di Web SDK atau Mobile SDK. |
| ID SDK | {SDK_IDENTIFIER} |
Mengidentifikasi pengguna akhir atau akun SDK Web atau Seluler. Jangan sertakan PII dalam properti ini. Saat membuat akun, ID ini diperlukan dalam permintaan. |
| ID sesi SmartAction | {SMART_ACTION_SESSION_ID} |
|
| SmartAction: verifikasi | (Segera hadir) | |
| SmartAction: input teks | (Segera hadir) | |
| Rating | {RATING} |
Hanya tersedia jika pengguna keluar dari grup |
| Pesan masukan | {FEEDBACK} |
Hanya tersedia jika pengguna keluar dari grup |
| Durasi panggilan | {CALL_DURATION} |
Dalam mm:ss |
| Waktu tunggu | {HOLD_TIME} |
Dalam mm:ss |
| Waktu tunggu | {WAIT_TIME} |
Dalam mm:ss |
| Durasi pekerjaan setelah panggilan | (Segera hadir) | |
| Jenis Perangkat | {DEVICE_TYPE} |
|
| Hubungan Terputus Oleh | {DISCONNECTED_BY} |
|
| Saluran | {CHANNEL} |
|
| Subjek Rekaman | {TICKET_SUBJECT} |
Digunakan sebagai judul rekaman |
| Deskripsi Rekaman | {TICKET_DESCRIPTION} |
|
| HTML Deskripsi Rekaman | {TICKET_DESCRIPTION_HTML} |
Sama seperti deskripsi yang diformat untuk HTML |
| Isi Komentar | {COMMENT_BODY} |
Hanya tersedia dalam situasi menambahkan komentar (menyimpan rating, mengakhiri panggilan/chat, memulai panggilan/chat) |
| Data File | {FILE_DATA} |
Hanya tersedia di endpoint file upload, tetapi berisi base64 atau data untuk formulir multipart. |
Fungsi parameter URL permintaan
Fungsi disediakan untuk membantu variabel CCAI Platform dinamis. Fungsi ini hanya tersedia untuk digunakan di bagian Parameter Permintaan setelan endpoint.
Nilai yang dihasilkan dari fungsi akan berupa string. Jika tidak ada nilai yang ditampilkan dari fungsi, parameter akan dihapus dari daftar parameter dalam permintaan sebelum dieksekusi.
| Fungsi | Sintaksis Fungsi | Deskripsi |
|---|---|---|
| Nilai Default | =DEFAULT_VALUE(val1, val2) |
Nilai akan menggunakan val1 kecuali jika null atau kosong, dan default
kembali ke val2. |
Penyambungan Or | =CONCAT_OR(val1, val2,
val3) | Penggabungan beberapa nilai dengan
or. Contoh: 'val1 atau val2 atau val3' |
Penyambungan And | =CONCAT_AND(val1, val2,
val3) | Penggabungan beberapa nilai dengan
and. Contoh: 'val1 dan val2 dan val3' |
Contoh
Berikut adalah beberapa contoh penggunaan fungsi parameter URL permintaan.
Default
Contoh berikut menggunakan DEFAULT_VALUE di Create a Record Endpoint.
Kunci dan nilai untuk penyiapan agen menggunakan fungsi default untuk memiliki penggantian jika nilai email agen kosong. Email agen mungkin kosong saat pembuatan
rekaman karena beberapa alasan: pelanggan mungkin telah mengakhiri panggilan IVR sebelum
agen yang ditugaskan menjawab panggilan masuk, atau dalam kasus chat, rekaman akan
dibuat sebelum agen menjawab. Dengan cara ini, parameter wajib diisi mungkin
secara default ditetapkan ke nilai yang aman hingga update berikutnya atau ditetapkan jika panggilan ditinggalkan.

Penyambungan
Contoh berikut menggunakan CONCAT_OR di endpoint Find an Account by Query. Contoh ini khusus untuk Zoho CRM, tetapi menunjukkan cara CONCAT_OR dapat digunakan. CONCAT_AND mengikuti aturan yang sama, bukan menghubungkan nilai dengan and
bukan or. Lihat kasus berikut untuk nilai yang ada di endpoint
pada saat eksekusi dan nilai yang dihasilkan yang diteruskan sebagai parameter
permintaan.

| Kunci ada | Nilai yang dihasilkan |
|---|---|
ACCOUNT_ID |
(Id:equals:<uuid>) |
ACCOUNT_ID, EMAIL |
(Id:equals:<uuid>) atau (Email:equals:kim@example) |
PHONE_NUMBER, EMAIL |
(Phone:equals:+12223334444) atau (Email:equals:kim@example) |
Akun API
Endpoint akun API mendukung integrasi dengan akun di CRM.
Panggilan ke endpoint yang menampilkan error 400 akan dicoba lagi. Panggilan yang menampilkan error lain tidak akan dicoba lagi. Percobaan ulang berlanjut selama seminggu, menurun dengan penurunan eksponensial. Untuk mengetahui informasi tentang alur API, lihat Custom CRM generic API: Flows.
Menemukan akun berdasarkan endpoint kueri (sebelumnya endpoint temukan akun)
Endpoint ini digunakan untuk menemukan akun berdasarkan nomor telepon, email, atau ID CRM internal. Ini adalah endpoint default yang digunakan untuk menemukan akun.
Contoh respons:
{
"id": 123,
"name": "Kim",
"phone": "11234567890",
"email": "Kim@agents.co"
}
Endpoint Temukan akun berdasarkan ID
Endpoint ini digunakan untuk menemukan akun berdasarkan ID. Umumnya, ID ini akan menjadi bagian dari URL. Validasi URL juga akan memperhitungkan apakah URL tidak dibuat dengan ID, sehingga endpoint ini tidak akan digunakan. Tindakan ini akan mengikuti standar REST. Jika 404 ditampilkan saat pencarian gagal, pencarian menurut kueri akan dilakukan berikutnya.
Contoh respons:
{
"id": 123,
"name": "Kim",
"phone": "11234567890",
"email": "Kim@agents.co"
}
Membuat endpoint akun
Endpoint ini digunakan untuk membuat akun jika kami belum menemukannya. Sebagian besar CRM memerlukan catatan untuk dilampirkan ke akun. Untuk membuat alur terpadu, kami menerapkan persyaratan ini untuk semua CRM.
Rekaman API
Endpoint rekaman API memberikan kemampuan untuk berintegrasi dengan rekaman atau kasus di CRM Anda.
Menemukan rekaman menurut kueri (sebelumnya endpoint temukan rekaman)
Endpoint ini digunakan untuk menemukan data berdasarkan kriteria. Umumnya, ini digunakan untuk menemukan catatan terkait ke akun. Jika Platform CCAI dikonfigurasi untuk menggunakan kembali data yang ada, data yang ditemukan akan digunakan. Endpoint ini adalah endpoint default yang digunakan untuk menemukan data.
Contoh respons:
{
"id": 456,
"subject": "Record title",
"status": "open", // enumerated status open/closed, or 1,2,3
"contactId": 123, // contact attached to ticket
"phone": "11234567890", // contact phone
}
Membuat endpoint rekaman
Endpoint ini digunakan untuk membuat data. Record baru dibuat jika record tidak ditemukan dari permintaan Temukan record atau jika Platform CCAI dikonfigurasi untuk tidak menggunakan kembali record yang ada.
Contoh permintaan:
{
"id": 123,
"subject": "Record title",
"description": "A longer description of the record, can be formatted in html",
"phone": "11234567890", // can be saved in multiple formats
"contactId": 123,
"sourceType": "PHONE", // PHONE/CHAT
"menu": "queue1",
"direction": "outgoing",
"rating": 5, // 1-5 scale
"feedback": "the agent was great!" // description of rating
}
Memperbarui endpoint rekaman
Endpoint ini digunakan untuk memperbarui data. Tindakan ini akan memperbarui judul dan deskripsi rekaman. Endpoint ini juga dapat digunakan untuk memperbarui data sesuai dengan peristiwa Platform CCAI, seperti menyimpan rating CSAT, peristiwa akhir panggilan atau chat, antrean yang dipilih, memverifikasi pengguna, dan lainnya.
Endpoint upload file
Endpoint ini digunakan untuk mengupload lampiran.
Pilih Type untuk endpoint upload Anda
Bentuk yang dienkode Base64
Formulir multipart
Pilih file yang akan dilampirkan
Rekaman panggilan
Transkrip chat
Pesan Suara
Foto
Video
File metadata sesi
Pilih Jenis Lampiran dari ID dan URL Lampiran. Menentukan format JSON respons.
ID
ID lampiran. Masukkan lokasi parameter dalam respons JSON untuk ID lampiran. ID ini akan tersedia untuk URL builder lampiran sebagai {ATTACHMENT_ID}.
URL Pembuat Lampiran. Masukkan URL untuk mendownload lampiran file. RECORD_ID dan ATTACHMENT_ID adalah variabel yang tersedia.
Contoh:
https://www.example.com/Accounts/{RECORD_ID}/Attachments/{ATTACHMENT_ID}URL lampiran
Masukkan lokasi parameter dalam respons JSON untuk URL download file.
Centang kotak Tambahkan komentar ke CRM jika Anda ingin Platform CCAI meninggalkan komentar pada data saat file diupload. Setelan Format Teks dari endpoint Komentar akan diterapkan untuk komentar ini.
Contoh berikut adalah contoh formulir multipart menggunakan POST/PUT/PATCH:
{
"file": <file data>
"id": 123, // optional, this can also just be part of the URL;
// for example https://example-customer.com/upload/record/{RECORD_ID}
}
Contoh respons:
Contoh A: URL download ada
{
"id": 123,
"url": "https://some-hosted-url.com"
}
Contoh B
Dalam hal ini, URL download tidak ada, tetapi ada endpoint lampiran download yang menggunakan ID ini. Misalnya, https://www.customer-api.com/record/{RECORD_ID}/Attachments/{ATTACHMENT_ID}.
{
"id": 123
}
Endpoint komentar
Endpoint ini digunakan untuk menambahkan komentar ke suatu catatan. Jika endpoint dikonfigurasi, CCAI Platform akan menambahkan komentar ke rekaman dengan peristiwa:
mulai panggilan atau chat
akhir panggilan atau chat
Rating dan komentar CSAT
paket data kustom
mentransfer komentar
kode dan catatan disposisi
pertanyaan dan jawaban survei
Pilih Format Teks untuk komentar. Jika kotak centang Konversi teks ke HTML dicentang, teks akan dalam format HTML atau teks biasa.
Contoh permintaan, POST/PUT/PATCH:
{
"comment": "Some text",
// string can also be formatted on ujet side as html
"id": 123,
// optional, this can also just be part of the URL;
// for example https://example-customer.com/comment/record/{RECORD_ID}
}
API generik CRM kustom: Alur
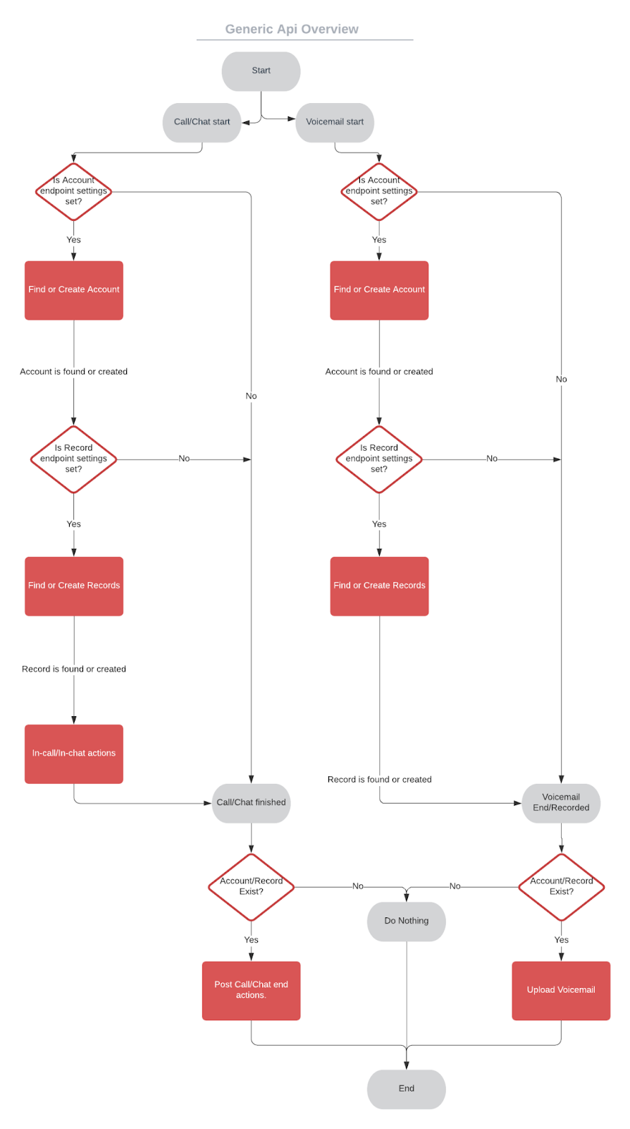
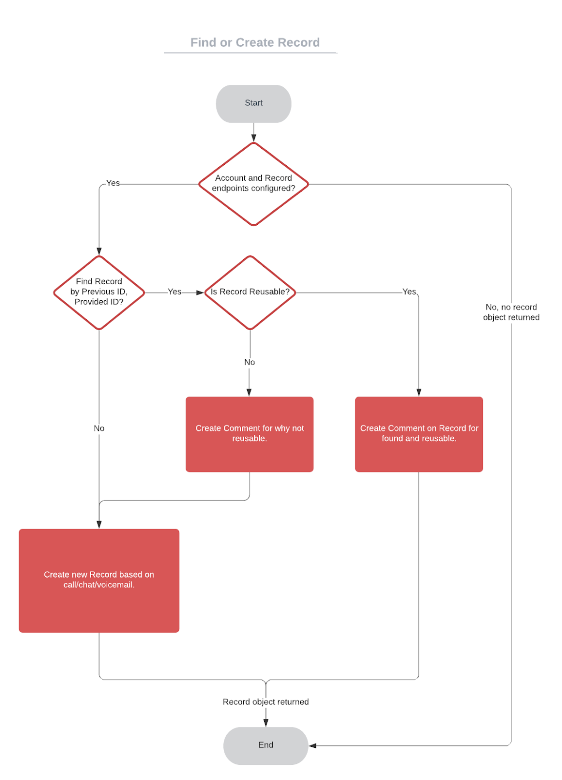
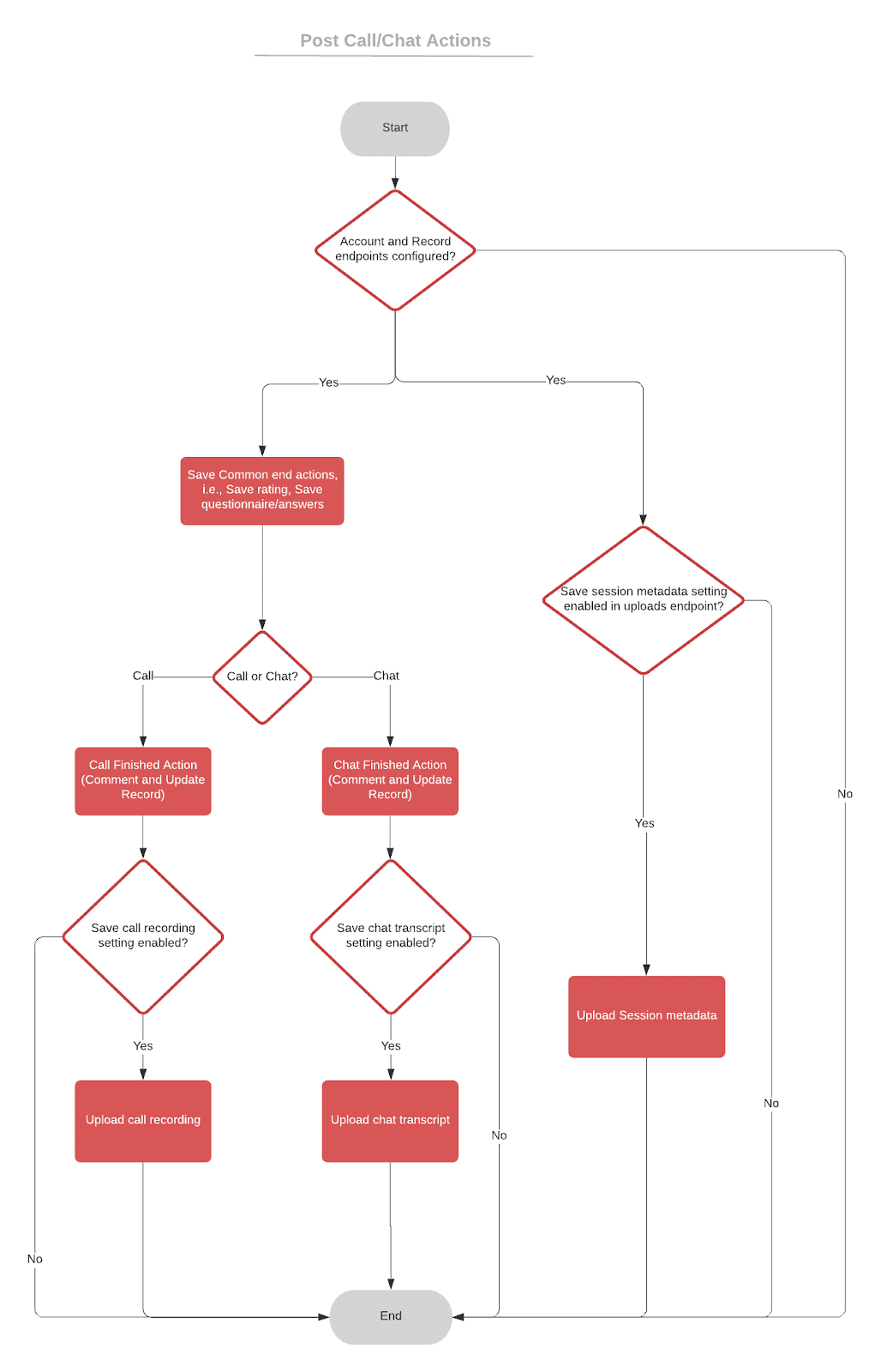
Bagian ini menyediakan diagram alur untuk alur API generik CRM kustom.
Diagram alur dasar

Alur penemuan atau pembuatan akun

Menemukan atau membuat alur rekaman

Alur tindakan pasca-panggilan atau chat

Alur pembaruan data

Alur komentar

Alur upload file

Adaptor agen
CRM kustom menawarkan metode umum untuk mengintegrasikan adaptor (widget UI) ke dalam sistem CRM. Sistem CRM harus dapat menangani cara adapter diaktifkan dan dipicu di dalamnya.
Untuk mengintegrasikan adaptor antarmuka pengguna, biasanya diperlukan software atau aplikasi CRM. Kami telah menyediakan kemampuan ini untuk beberapa software CRM seperti Salesforce, Kustomer, Zendesk, dan lainnya.
iFrame
Adaptor agen dapat diintegrasikan dengan lancar ke CRM atau alat lainnya melalui penggunaan tag iFrame. Untuk mempelajari lebih lanjut Tag iframe HTML, lihat artikel Tag iframe HTML.
Namun, CRM perlu menangani cara adaptor ditampilkan kepada pengguna. Misalnya, tombol UI dapat ditampilkan untuk memungkinkan penayangan dan penyembunyian adapter. Selain itu, adaptor dapat didesain agar dapat ditarik, sehingga Agen dapat memindahkan posisinya di layar sesuai keinginan. Contoh berikut menunjukkan format URL.
Adaptor panggilan:
https://tenant.loc.ccaiplatform.com/agent/?type=call&from=custom
Adaptor chat:
https://tenant.loc.ccaiplatform.com/agent/?type=chat&from=custom
Template iFrame
Adaptor panggilan:
html
<iframe src="https://tenant.loc.CCAI Platformlatform.com/agent/?type=call&from=custom" allow="microphone; camera; geolocation" width="290" height="600"></iframe>
Adaptor chat:
html
<iframe src="https://tenant.loc.CCAI Platformlatform.com/agent/?type=chat&from=custom" allow="microphone; camera; geolocation" width="450" height="590"></iframe>
Parameter URL
Parameter URL dapat digunakan untuk memberikan informasi tambahan ke software, seperti jenis interaksi (panggilan atau chat), sumber interaksi (kustom), dan detail relevan lainnya.
Jika setelan CRM tenant tidak tersedia dalam daftar, parameter Dari harus selalu disetel ke Kustom.
Jenis
- Telepon
- Chat
Dari
- Kustom (Harus cocok dengan setelan CRM tenant). Nilainya harus selalu custom untuk CRM selain yang ada dalam daftar. Jika tidak ada penyiapan CRM, Anda dapat melewati parameter ini.
Peristiwa di adaptor agen
Adaptor agen memposting peristiwa yang dapat dihubungkan oleh sistem CRM, yang kemudian memproses update ke CRM. Untuk melakukannya, CRM perlu memproses postingan dari jendela induk dan membaca data postingan. Berdasarkan data, tindakan seperti membuka tab tiket untuk ID sesi tertentu dapat dipicu.
Adaptor panggilan dan adaptor chat memiliki peristiwa tertentu yang dapat digunakan untuk meningkatkan kemampuan CRM.
Adaptor panggilan
- Panggilan Baru
- Penyensoran panggilan dimulai
- Penyensoran panggilan berakhir
- Akhiri Panggilan
Adaptor chat
- Chat Baru
- Chat Aktif
- Pesan Masuk Chat
- Pesan Keluar Chat
- Akhiri Chat
- Percakapan yang Ditutup
Kedua adaptor
- Login Agen
- Sesi Berbagi Layar dimulai
- Kontrol jarak jauh sesi Berbagi Layar diubah
- Sesi Berbagi Layar perangkat penuh diubah
- Sesi Berbagi Layar berakhir
- Transfer
- Pihak ditambahkan
- Agen Terhubung ke Sesi
- Logout agen
- Agent Assist ditambahkan
Data untuk acara
call_id: ini adalah ID untuk panggilan masuk suara dengan IVR (Interactive Voice Response).chat_id: ini adalah ID untuk panggilan masuk pesan (chat web atau seluler).cobrowse_session_id: ini adalah ID untuk sesi Berbagi Layar. Sesi Berbagi Layar dapat dimulai dalam sesi panggilan atau chat.session_type: ini adalah jenis sesi, seperti suara, chat, atau pesan.va_data_parameters: semua variabel yang dikonfigurasi dalam antrean untuk dikirim ke Agen Virtual. Atribut ini hanya diperlukan untuk peristiwa yang melibatkan Agen Virtual. Opsional.session_variable: semua variabel dari Agen Virtual yang dikirim ke CCAI Platform dalam payload. Opsional.custom_sip_headers: mengaktifkan header SIP kustom dari panggilan SIP masuk agar muncul di log peristiwa POST. Parameter ini hanya diperlukan jika header SIP kustom digunakan. Opsional.custom_data_secured: berisi data kustom bertanda tangan dari server Anda. Opsional.custom_data_not_secured: berisi data kustom yang tidak bertanda dan tidak ditandatangani dari halaman web Anda. Untuk mengetahui informasi selengkapnya, lihat Data kustom tidak bertanda tangan Chat. Opsional.
ID Agen
agent_id: ini adalah ID untuk agen.from_agent_id: digunakan saat merutekan panggilan atau chat dari satu agen ke agen lain, untuk menunjukkan agen asal.to_agent_id: digunakan saat merutekan panggilan atau chat dari satu agen ke agen lain, untuk menunjukkan agen tujuan.agent_custom_id: ini adalah ID agen dari profil pengguna, jika ID tersebut telah dimasukkan dalam profil. Opsional.from_agent_custom_id: digunakan saat merutekan panggilan atau chat dari satu agen ke agen lain, untuk menunjukkan agen asal.to_agent_custom_id: digunakan saat merutekan panggilan atau chat dari satu agen ke agen lain, untuk menunjukkan agen tujuan.agent_email: ini adalah alamat email agen.from_agent_email: digunakan saat merutekan panggilan atau chat dari satu agen ke agen lain, untuk menunjukkan agen asal.to_agent_email: digunakan saat merutekan panggilan atau chat dari satu agen ke agen lain, untuk menunjukkan agen tujuan.
ID Agen Virtual
virtual_agent_id: ini adalah nomor ID yang ditetapkan ke Agen Virtual tertentu.
ID Antrean
queue_id: ini adalah ID untuk antrean CCAI Platform, dan hanya ada saat panggilan berasal dari antrean.from_queue_id: digunakan saat merutekan panggilan atau chat dari satu antrean ke antrean lain, untuk menunjukkan antrean asal.to_queue_id: digunakan saat merutekan panggilan atau chat dari satu antrean ke antrean lain, untuk menunjukkan antrean tujuan.queue_path: ini adalah jalur untuk antrean CCAI Platform, dan hanya ada saat panggilan berasal dari antrean.from_queue_path: digunakan saat merutekan panggilan atau chat dari satu antrean ke antrean lain, untuk menunjukkan antrean asal.to_queue_path: digunakan saat merutekan panggilan atau chat dari satu antrean ke antrean lain, untuk menunjukkan antrean tujuan.
Campaign ID
campaign_id: ID kampanye CCAI Platform. Kolom ini hanya disertakan jika jenis panggilan adalah panggilan kampanye.campaign_name: nama kampanye CCAI Platform. Kolom ini hanya disertakan jika jenis panggilan adalah panggilan kampanye.
Pesan
message: peristiwa yang menunjukkan bahwa pesan konsumen baru telah diterima, ditambah konten pesan.
Jenis sesi
session_type: jenis sesi CCAI Platform.cobrowse_session_remote_control: menunjukkan status sesi Berbagi Layar kontrol jarak jauh yang diminta. Nilai:off,requested,rejected,on.cobrowse_session_full_device: menunjukkan status sesi Berbagi Layar perangkat penuh. Nilai:off,requested,rejected,on.
Peserta
type: Jenis peserta -end_user;agent; (dari participants.type respons /api/v1/calls atau /api/v1/chats).cobrowse_session_requested_by: menunjukkan siapa yang memulai sesi Berbagi Layar. Kemungkinan nilainya adalahagentatauend_user.cobrowse_session_ended_by: menunjukkan siapa yang mengakhiri sesi Berbagi Layar. Nilai yang mungkin adalahagent,end_user, atauapi.end_user_id:participants.end_user_idrespons/api/v1/callsatau/api/v1/chats. Kolom ini hanya ada jika type:end_user.
Jenis Interaksi / Sesi
Jenis panggilan
- Voice Inbound: Panggilan PSTN standar.
- Panggilan Masuk Suara (IVR menggunakan Seluler): Panggilan PSTN pengganti yang dilakukan dari Mobile SDK.
- Masuk Suara (Seluler): Ditempatkan oleh konsumen menggunakan Mobile SDK yang terinstal.
- Panggilan Balik Suara (Web): Dimulai dari Web SDK.
- Masuk Suara (API): Dimulai menggunakan API.
- Terjadwal Suara (Seluler): Dijadwalkan menggunakan Mobile SDK yang terinstal.
- Terjadwal Suara (Web): Dijadwalkan menggunakan Web SDK yang terinstal.
- Panggilan Keluar Voice: Dimulai oleh Agen dengan memanggil nomor.
- Panggilan Keluar Suara (API): Dimulai menggunakan API.
- Kampanye Suara: Dimulai menggunakan Dialer Keluar (Kampanye).
Jenis chat
- Pesan (WhatsApp): Dimulai menggunakan WhatsApp.
- Pesan Masuk (SMS)
- Pesan Keluar (SMS)
- Pesan Keluar (SMS menggunakan API)
- Pesan (Web): Dimulai menggunakan Web SDK yang diinstal.
- Pesan (Seluler): Dimulai menggunakan Mobile SDK yang terinstal.
Jenis panggilan atau chat
- Sesi Berbagi Layar: Dimulai oleh agen atau pengguna akhir selama panggilan atau chat.
Jenis peristiwa
Berikut adalah jenis peristiwa yang diposting oleh adaptor agen:
Login agen
Peristiwa login agen terjadi saat agen login ke adaptor.
Berikut adalah contoh peristiwa Agent_Login:
{
"type": "Agent_Login",
"data": {
"agent_id": 1,
"agent_custom_id": "007",
"agent_email": "Kim@example.com",
}
}
Berikut adalah deskripsi untuk kolom data peristiwa:
agent_id: ID agenOpsional:
agent_custom_id: ID kustom agen, jika dimasukkan dalam profil agen.agent_email: alamat email yang terkait dengan akun agen.
Panggilan baru
Peristiwa panggilan baru terjadi saat agen menjawab panggilan. Peristiwa ini berisi informasi seperti kapan panggilan dimulai, agen mana yang menangani panggilan, dan dari mana panggilan berasal.
Berikut adalah contoh peristiwa New_Call:
{
"type": "New_Call",
"data": {
"agent_id": 1,
"agent_custom_id": "007",
"agent_email": "Kim@example.com",
"queue_id": 8469,
"queue_path": "Developers / Kim",
"campaign_id": 1432,
"campaign_name": "Survey Movie",
"call_id": 103646,
"session_type": "Voice Campaign (UJET)"
}
}
Berikut adalah deskripsi untuk kolom data peristiwa:
agent_id: ID agenagent_custom_id: ID kustom agen, jika dimasukkan dalam profil agen. Opsional.agent_email: alamat email yang terkait dengan akun agenqueue_id: ID antrean tempat panggilan berasal. Kolom ini disertakan saat panggilan berasal dari antrean. Opsional.queue_path: jalur antrean tempat panggilan berasal. Kolom ini disertakan saat panggilan berasal dari antrean. Opsional.campaign_id: ID kampanye. Kolom ini disertakan untuk panggilan kampanye. Opsional.campaign_name: nama kampanye. Kolom ini disertakan untuk panggilan kampanye. Opsional.call_id: ID panggilansession_type: jenis sesivirtual_agent_id: ID agen virtual. Kolom ini disertakan untuk peristiwa yang melibatkan agen virtual. Opsional.va_data_parameters: variabel yang dikonfigurasi dalam antrean untuk dikirim ke agen virtual. Kolom ini disertakan untuk peristiwa yang melibatkan agen virtual. Opsional.session_variable: semua variabel dari agen virtual yang dikirim ke Contact Center AI Platform. Opsional.custom_sip_headers: memungkinkan header Session Initiation Protocol (SIP) kustom dari panggilan SIP masuk muncul di log peristiwa POST. Kolom ini disertakan jika header SIP kustom digunakan. Opsional.custom_data_secured: berisi data kustom bertanda tangan dari server Anda. Opsional.custom_data_not_secured: berisi data kustom yang tidak bertanda tangan dari halaman web Anda. Untuk mengetahui informasi selengkapnya, lihat Data kustom tidak bertanda tangan Chat. Opsional.
Penyensoran panggilan dimulai
Peristiwa Redaksi panggilan dimulai terjadi saat redaksi panggilan telah dimulai dan tidak merekam. Data peristiwa terdiri dari ID agen yang menangani panggilan dan ID panggilan.
agent_id: ID agen yang menangani panggilancall_id: ID panggilan
Berikut adalah contoh peristiwa Redaksi panggilan dimulai:
{
"agent_id": 2896,
"call_id": 97939
}
Penyensoran panggilan dihentikan
Peristiwa penghentian penyensoran panggilan terjadi saat penyensoran panggilan telah berakhir dan perekaman telah dilanjutkan. Peristiwa ini terdiri dari ID agen yang menangani panggilan dan call ID.
agent_id:IDagen yang menangani panggilancall_id:IDpanggilan
Berikut adalah contoh data peristiwa pengeditan panggilan dihentikan:
{
"agent_id": 2896,
"call_id": 97939
}
Akhiri panggilan
Peristiwa mengakhiri panggilan terjadi saat panggilan diakhiri. Peristiwa ini berisi informasi seperti kapan panggilan berakhir, agen mana yang menangani panggilan, dan dari mana panggilan berasal.
Berikut adalah contoh peristiwa End_Call:
{
"type": "End_Call",
"data": {
"agent_id": 1,
"agent_custom_id": "007",
"agent_email": "Kim@example.com",
"queue_id": 8469,
"queue_path": "Developers / Kim",
"campaign_id": 1432,
"campaign_name": "Survey Movie",
"call_id": 103646,
"session_type": "Voice Campaign (UJET)"
}
}
Berikut adalah deskripsi untuk kolom data peristiwa:
agent_id: ID agenagent_custom_id: ID kustom agen, jika dimasukkan dalam profil agen. Opsional.agent_email: alamat email yang terkait dengan akun agenqueue_id: ID antrean tempat panggilan berasal. Kolom ini disertakan saat panggilan berasal dari antrean. Opsional.queue_path: jalur antrean tempat panggilan berasal. Kolom ini disertakan saat panggilan berasal dari antrean. Opsional.campaign_id: ID kampanye. Kolom ini disertakan untuk panggilan kampanye. Opsional.campaign_name: nama kampanye. Kolom ini disertakan untuk panggilan kampanye. Opsional.call_id: ID panggilansession_type: jenis sesivirtual_agent_id: ID agen virtual. Kolom ini disertakan untuk peristiwa yang melibatkan agen virtual. Opsional.va_data_parameters: variabel yang dikonfigurasi dalam antrean untuk dikirim ke agen virtual. Kolom ini disertakan untuk peristiwa yang melibatkan agen virtual. Opsional.session_variable: semua variabel dari agen virtual yang dikirim ke Contact Center AI Platform. Opsional.custom_sip_headers: memungkinkan header Session Initiation Protocol (SIP) kustom dari panggilan SIP masuk muncul di log peristiwa POST. Kolom ini disertakan jika header SIP kustom digunakan. Opsional.custom_data_secured: berisi data kustom bertanda tangan dari server Anda. Opsional.custom_data_not_secured: berisi data kustom yang tidak bertanda tangan dari halaman web Anda. Untuk mengetahui informasi selengkapnya, lihat Data kustom tidak bertanda tangan Chat (Opsional). Opsional.
Chat baru
Peristiwa chat baru terjadi saat agen memulai sesi chat. Peristiwa ini menunjukkan kapan chat dimulai dan berisi informasi seperti agen mana yang menangani chat dan tempat chat berasal.
Berikut contoh peristiwa New_chat:
{
"type": "New_Chat",
"data": {
"chat_id": 73522,
"session_type": "messaging inbound (web chat)",
"agent_id": 1,
"agent_email": "ariel@example.com",
"queue_id": 7678,
"queue_path": "HB TEAM / Ariel"
}
}
Berikut adalah deskripsi untuk kolom data peristiwa:
chat_id: ID chatsession_type: jenis sesiagent_id: ID agenagent_custom_id: ID kustom agen, jika dimasukkan dalam profil agen. Opsional.agent_email: alamat email yang terkait dengan akun agen.queue_id: ID antrean tempat panggilan berasal. Kolom ini disertakan saat panggilan berasal dari antrean. Opsional.queue_path: jalur antrean tempat panggilan berasal. Kolom ini disertakan saat panggilan berasal dari antrean. Opsional.custom_data_secured: berisi data kustom bertanda tangan dari server Anda. Opsional.custom_data_not_secured: berisi data kustom yang tidak bertanda tangan dari halaman web Anda. Untuk mengetahui informasi selengkapnya, lihat Data kustom tidak bertanda tangan Chat (Opsional). Opsional.
Akhiri chat
Peristiwa mengakhiri chat terjadi saat sesi chat berakhir. Peristiwa ini menunjukkan kapan chat berakhir dan berisi informasi seperti agen mana yang menangani chat dan asal chat.
Berikut contoh peristiwa End_Chat:
{
"type": "End_Chat",
"data": {
"chat_id": 73522,
"session_type": "Messaging Inbound (Web Chat)",
"agent_id": 1,
"agent_email": "ariel@example.com",
"queue_id": null,
"queue_path": null,
"agent_custom_id": null
}
}
Berikut adalah deskripsi untuk kolom data peristiwa:
chat_id: ID chat.session_type: jenis sesi.agent_id: ID agen.agent_custom_id: ID kustom agen, jika dimasukkan dalam profil agen. Opsional.agent_email: alamat email yang terkait dengan akun agen.queue_id: ID antrean tempat panggilan berasal. Kolom ini disertakan saat panggilan berasal dari antrean. Opsional.queue_path: jalur antrean tempat panggilan berasal. Kolom ini disertakan saat panggilan berasal dari antrean. Opsional.custom_data_secured: berisi data kustom bertanda tangan dari server Anda. Opsional.custom_data_not_secured: berisi data kustom yang tidak bertanda tangan dari halaman web Anda. Untuk mengetahui informasi selengkapnya, lihat Data kustom tidak bertanda tangan Chat (Opsional). Opsional.
Chat aktif
Peristiwa chat aktif terjadi saat agen beralih ke tab chat di adaptor chat.
Berikut adalah contoh peristiwa Active_Chat:
{
"type": "Active_Chat",
"data": {
"chat_id": 73521,
"session_type": "messaging inbound (web chat)",
"agent_id": 1,
"agent_email": "ariel@example.com",
"queue_id": 7678,
"queue_path": "HB TEAM / Ariel"
}
}
Berikut adalah deskripsi untuk kolom data peristiwa:
chat_id: ID chatsession_type: jenis sesiagent_id: ID agenagent_custom_id: ID kustom agen, jika dimasukkan dalam profil agen. Opsional.agent_email: alamat email yang terkait dengan akun agen.queue_id: ID antrean tempat panggilan berasal. Kolom ini disertakan saat panggilan berasal dari antrean. Opsional.queue_path: jalur antrean tempat panggilan berasal. Kolom ini disertakan saat panggilan berasal dari antrean. Opsional.custom_data_secured: berisi data kustom bertanda tangan dari server Anda. Opsional.custom_data_not_secured: berisi data kustom yang tidak bertanda tangan dari halaman web Anda. Untuk mengetahui informasi selengkapnya, lihat Data kustom tidak bertanda tangan Chat (Opsional). Opsional.
Pesan masuk chat
Peristiwa pesan masuk chat menunjukkan bahwa pesan pelanggan baru diterima. Bagian ini mencakup konten pesan.
Data untuk kolom berikut dilaporkan untuk peristiwa pesan masuk chat:
chat_id: mengidentifikasi sesi chatsession_type: menunjukkan jenis sesi yang sedang dibuat, seperti pesan masuk melalui chat webagent_id: mengidentifikasi agen yang menangani sesi chatagent_custom_id: kolom ini hanya ada jika profil agen menyertakan ID kustom. Opsional.agent_email: alamat email agen yang menangani sesi chat. Kolom ini hanya disertakan saat chat berasal dari antrean. Opsional.queue_id: ID antrean tempat sesi chat berasal. Kolom ini hanya disertakan saat chat berasal dari antrean.queue_path: jalur antrean tempat sesi chat berasal. Kolom ini hanya disertakan jika chat berasal dari antrean.message: peristiwa yang menunjukkan bahwa pesan konsumen baru diterima, ditambah konten pesancustom_data_secured: memungkinkan transmisi data kustom SDK yang diamankan. Opsional.custom_data_not_secured: memungkinkan transmisi data kustom SDK yang tidak aman. Opsional.
Berikut adalah contoh peristiwa Chat_Inbound_Message:
{
"type": "Chat_Inbound_Message",
"data": {
"chat_id": 73522,
"session_type": "messaging inbound (web chat)",
"agent_id": 1,
"agent_email": "ariel@example.com",
"queue_id": 7678,
"queue_path": "HB TEAM / Ariel",
"message" : "Can you help me with my order tracking number?"
}
}
Pesan keluar chat
Peristiwa pesan keluar chat terjadi saat pesan konsumen baru diterima. Bagian ini mencakup konten pesan.
Data untuk kolom berikut dilaporkan untuk peristiwa `chat outbound message`:
chat_id: mengidentifikasi sesi chatsession_type: menunjukkan jenis sesi yang sedang dibuat, seperti pesan masuk melalui chat webagent_id: mengidentifikasi agen yang menangani sesi chatagent_custom_id: Kolom ini hanya disertakan jika profil agen memiliki ID kustom. Opsional.agent_email: alamat email agen yang menangani sesi chat. Kolom ini hanya disertakan saat chat berasal dari antrean. Opsional.queue_id: ID antrean tempat sesi chat berasal. Kolom ini hanya disertakan saat chat berasal dari antrean.queue_path: jalur antrean tempat sesi chat berasal. Kolom ini hanya disertakan jika chat berasal dari antrean.message: peristiwa menunjukkan bahwa pesan konsumen baru telah diterima, ditambah konten pesancustom_data_secured: memungkinkan transmisi data kustom SDK yang diamankan. Opsional.custom_data_not_secured: memungkinkan transmisi data kustom SDK yang tidak aman. Opsional.
Berikut adalah contoh peristiwa Chat_Outbound_Message:
{
"type": "Chat_Outbound_Message",
"data": {
"chat_id": 73522,
"session_type": "messaging inbound (web chat)",
"agent_id": 1,
"agent_email": "ariel@example.com",
"queue_id": 7678,
"queue_path": "HB TEAM / Ariel",
"message" : "Please give me a moment to look up your account information"
}
}
Percakapan yang ditutup
Peristiwa chat yang ditutup terjadi saat agen menutup tab chat di adapter chat.
Berikut adalah contoh peristiwa Dismissed_Chat:
{
"type":"Dismissed_Chat",
"data":{"chat_id":73522,
"session_type":"Messaging Inbound (Web Chat)",
"agent_id":1,
"agent_email":"ariel@example.com"
}
}
Berikut adalah deskripsi untuk kolom data peristiwa:
chat_id: ID chatsession_type: jenis sesiagent_id: ID agenagent_custom_id: ID kustom agen, jika dimasukkan dalam profil agen. Opsional.agent_email: alamat email yang terkait dengan akun agenqueue_id: ID antrean tempat panggilan berasal. Kolom ini disertakan saat panggilan berasal dari antrean. Opsional.queue_path: jalur antrean tempat panggilan berasal. Kolom ini disertakan saat panggilan berasal dari antrean. Opsional.custom_data_secured: berisi data kustom bertanda tangan dari server Anda. Opsional.custom_data_not_secured: berisi data kustom yang tidak ditandatangani dari halaman web Anda. Untuk mengetahui informasi selengkapnya, lihat Data kustom tidak bertanda tangan Chat (Opsional). Opsional.
Sesi Berbagi Layar dimulai
Peristiwa Sesi Berbagi Layar dimulai terjadi saat sesi Berbagi Layar dimulai oleh agen atau pengguna akhir. Sesi Berbagi Layar dapat dimulai selama panggilan atau chat. Untuk mengetahui informasi selengkapnya, lihat Berbagi Layar.
Berikut adalah contoh objek JSON untuk peristiwa saat sesi Berbagi Layar dimulai:
{
"type": "Cobrowse_Session_Started",
"data": {
"agent_id": 5,
"chat_id": 791,
"cobrowse_session_id": "Y1zYY6XIYX4oapqpEz3qHw",
"cobrowse_session_requested_by": "agent",
"cobrowse_session_remote_control": "off",
"cobrowse_session_full_device": "off"
}
}
Berikut adalah deskripsi untuk kolom data peristiwa:
agent_id: ID agen.call_id: ID untuk panggilan masuk di saluran IVR (tanggapan suara interaktif). Kolom ini disertakan jika sesi Berbagi Layar dimulai selama panggilan.chat_id: ID untuk chat masuk di web atau saluran seluler. Kolom ini disertakan jika sesi Berbagi Layar dimulai selama percakapan.cobrowse_session_id: ID untuk sesi Berbagi Layar.cobrowse_session_requested_by: Menunjukkan siapa yang memulai sesi Berbagi Layar. Nilainya adalahagentdanend-user.cobrowse_session_remote_control: Menunjukkan status sesi Berbagi Layar kontrol jarak jauh. Nilainya adalahon,rejected,requested, danoff.cobrowse_session_full_device: Menunjukkan status sesi Berbagi Layar perangkat penuh. Nilainya adalahon,rejected,requested, danoff.custom_data_secured: berisi data kustom bertanda tangan dari server Anda. Opsional.custom_data_not_secured: berisi data kustom yang tidak ditandatangani dari halaman web Anda. Untuk mengetahui informasi selengkapnya, lihat Data kustom tidak bertanda tangan Chat (Opsional). Opsional.
Kontrol jarak jauh sesi Berbagi Layar diubah
Peristiwa perubahan kontrol jarak jauh sesi Berbagi Layar terjadi saat status sesi Berbagi Layar kontrol jarak jauh berubah. Peristiwa ini menunjukkan status sesi Berbagi Layar kontrol jarak jauh. Untuk mengetahui informasi selengkapnya, lihat Berbagi Layar.
Berikut adalah contoh objek JSON untuk acara
Cobrowse_Session_Remote_Control_Changed:
{
"type": "Cobrowse_Session_Remote_Control_Changed",
"data": {
"agent_id": 5,
"chat_id": 791,
"cobrowse_session_id": "Y1zYY6XIYX4oapqpEz3qHw",
"cobrowse_session_remote_control": "requested"
}
}
Berikut adalah deskripsi untuk kolom data peristiwa:
agent_id: ID agen.call_id: ID untuk panggilan masuk di saluran IVR (tanggapan suara interaktif). Kolom ini disertakan jika sesi Berbagi Layar dimulai selama panggilan.chat_id: ID untuk chat masuk di web atau saluran seluler. Kolom ini disertakan jika sesi Berbagi Layar dimulai selama chat.cobrowse_session_id: ID untuk sesi Berbagi Layar.cobrowse_session_remote_control: menunjukkan status sesi Berbagi Layar kontrol jarak jauh. Nilainya adalahon,rejected,requested, danoff.custom_data_secured: berisi data kustom bertanda tangan dari server Anda. Opsional.custom_data_not_secured: berisi data kustom yang tidak ditandatangani dari halaman web Anda. Untuk mengetahui informasi selengkapnya, lihat Data kustom tidak bertanda tangan Chat (Opsional). Opsional.
Sesi Berbagi Layar perangkat penuh diubah
Peristiwa perubahan perangkat penuh sesi Berbagi Layar terjadi saat status sesi Berbagi Layar perangkat penuh berubah. Peristiwa ini menunjukkan status sesi Berbagi Layar perangkat penuh. Untuk mengetahui informasi selengkapnya, lihat Berbagi Layar.
Berikut adalah contoh peristiwa Cobrowse_Session_Full_Device_Changed:
{
"type": "Cobrowse_Session_Full_Device_Changed",
"data": {
"agent_id": 5,
"cobrowse_session_id": "9-Kshrag-gn6ZSuIxoMtWQ",
"cobrowse_session_full_device": "rejected"
}
}
Berikut adalah deskripsi untuk kolom data peristiwa:
agent_id: ID agen.call_id: ID untuk panggilan masuk di saluran IVR (tanggapan suara interaktif). Kolom ini disertakan jika sesi Berbagi Layar dimulai selama panggilan.chat_id: ID untuk chat masuk di web atau saluran seluler. Kolom ini disertakan jika sesi Berbagi Layar dimulai selama percakapan.Cobrowse_session_id: ID untuk sesi Berbagi Layar.Cobrowse_session_full_device: menunjukkan status sesi Berbagi Layar perangkat penuh. Nilainya adalahon,rejected,requested, danoff.custom_data_secured: berisi data kustom bertanda tangan dari server Anda. Opsional.custom_data_not_secured: berisi data kustom yang tidak bertanda tangan dari halaman web Anda. Untuk mengetahui informasi selengkapnya, lihat Data kustom tidak bertanda tangan Chat (Opsional). Opsional.
Sesi Berbagi Layar berakhir
Peristiwa sesi Berbagi Layar dimulai terjadi saat sesi Berbagi Layar diakhiri oleh agen, pengguna akhir, atau API. Untuk mengetahui informasi selengkapnya, lihat Mengonfigurasi Berbagi Layar.
Berikut adalah contoh peristiwa Cobrowse_Session_Ended:
{
"type": "Cobrowse_Session_Ended",
"data": {
"agent_id": 5,
"cobrowse_session_id": "9-Kshrag-gn6ZSuIxoMtWQ",
"cobrowse_session_requested_by": "end_user",
"cobrowse_session_ended_by": "agent",
"cobrowse_session_remote_control": "on",
"cobrowse_session_full_device": "rejected"
}
}
Berikut adalah deskripsi untuk kolom data peristiwa:
agent_id: ID agen.call_id: ID untuk panggilan masuk di saluran IVR (tanggapan suara interaktif). Kolom ini disertakan jika sesi Berbagi Layar dimulai selama panggilan.chat_id: ID untuk chat masuk di web atau saluran seluler. Kolom ini disertakan jika sesi Berbagi Layar dimulai selama percakapan.cobrowse_session_id: ID untuk sesi Berbagi Layar.cobrowse_session_ended_by: menunjukkan siapa yang mengakhiri sesi Berbagi Layar. Nilainya adalahagent,end-user, danapi.cobrowse_session_remote_control: menunjukkan status sesi Berbagi Layar kontrol jarak jauh. Nilainya adalahon,rejected,requested, danoff.cobrowse_session_full_device: menunjukkan status sesi Berbagi Layar perangkat penuh. Nilainya adalahon,rejected,requested, danoff.custom_data_secured: berisi data kustom bertanda tangan dari server Anda. Opsional.custom_data_not_secured: berisi data kustom yang tidak bertanda tangan dari halaman web Anda. Untuk mengetahui informasi selengkapnya, lihat Data kustom tidak bertanda tangan Chat (Opsional). Opsional.
Transfer
Peristiwa transfer terjadi saat panggilan atau chat dialihkan. Hal ini dapat merujuk pada transfer hangat atau dingin.
Kolom peristiwa berikut adalah bagian dari peristiwa transfer.
chat_idataucall_id: mengidentifikasi sesi panggilan atau chatsession_type: menunjukkan jenis sesi yang sedang dibuat, seperti pesan masuk melalui chat webcampaign_id: ID kampanye. Kolom ini hanya ada jika jenis panggilan adalah panggilan kampanye. Opsional.campaign_name: nama kampanye. Kolom ini hanya ada jika jenis panggilan adalah panggilan kampanye. Opsional.from_agent_id: digunakan saat merutekan panggilan atau chat dari satu agen ke agen lain, untuk menunjukkan agen asalfrom_agent_custom_id: digunakan saat merutekan panggilan atau chat dari satu agen ke agen lain, untuk menunjukkan agen asal. Opsional.from_agent_email: digunakan saat merutekan panggilan atau chat dari satu agen ke agen lain, untuk menunjukkan agen asalto_agent_id: digunakan saat merutekan panggilan atau chat dari satu agen ke agen lain, untuk menunjukkan agen tujuanto_agent_custom_id: digunakan saat merutekan panggilan atau chat dari satu agen ke agen lain, untuk menunjukkan agen tujuan. Opsional.to_agent_email: digunakan saat merutekan panggilan atau chat dari satu agen ke agen lain, untuk menunjukkan agen tujuanfrom_queue_id: digunakan saat merutekan panggilan atau chat dari satu antrean ke antrean lain, untuk menunjukkan antrean asalfrom_queue_path: digunakan saat merutekan panggilan atau chat dari satu antrean ke antrean lain, untuk menunjukkan antrean asalto_queue_id: digunakan saat merutekan panggilan atau chat dari satu antrean ke antrean lain untuk menunjukkan antrean tujuanto_queue_path: digunakan saat merutekan panggilan atau chat dari satu antrean ke antrean lain untuk menunjukkan antrean tujuanvirtual_agent_id: ID yang ditetapkan ke agen virtual. Opsional.va_data_parameters: semua variabel yang dikonfigurasi dalam antrean untuk dikirim ke agen virtual. Hal ini hanya diperlukan untuk peristiwa yang melibatkan agen virtual. Opsional.(
session_variable: semua variabel dari agen virtual yang dikirim ke Platform CCAI dalam payload. Opsional.custom_sip_headers: memungkinkan header SIP kustom dari panggilan SIP masuk muncul di log peristiwa POST. Parameter ini hanya diperlukan jika header SIP kustom digunakan. Opsional.custom_data_secured: memungkinkan transmisi data kustom SDK yang diamankan. Opsional.custom_data_not_secured: memungkinkan transmisi data kustom SDK yang tidak aman. Opsional.
Berikut adalah contoh peristiwa transfer:
{
"type": "Transfer_Chat",
"data": {
"chat_id": 103646,
"session_type": "Messaging Inbound (SMS)",
"campaign_id": 1432,
"campaign_name": "Survey Movie",
"from_agent_id": 1,
"from_agent_custom_id": "007",
"from_agent_email": "Ira@example.com",
"to_agent_id" : 5
"to_agent_custom_id": "100"
"to_agent_email" : "ariel@example.com"
"from_queue_id": 8469,
"from_queue_path": "Developers / Ariel",
"to_queue_id" : 1234,
"to_queue_path" : "Schemes / Auric"
}
}
Pihak ditambahkan
Peristiwa penambahan pihak mengacu pada transfer apa pun. Tindakan ini dapat berupa pengalihan panggilan atau chat.
Peristiwa pihak yang ditambahkan berisi data berikut:
chat_idataucall_id: mengidentifikasi sesi panggilan atau chatsession_type: menunjukkan jenis sesi yang sedang dibuat, seperti pesan masuk melalui chat webagent_custom_id: kolom ini hanya ada jika profil agen menyertakan ID kustom. Opsional.agent_email: alamat email agen yang menangani sesi panggilan atau chat.queue_id: ID antrean tempat sesi chat berasal. Kolom ini hanya disertakan saat chat berasal dari antrean. Opsional.queue_path: jalur antrean tempat sesi chat berasal. Kolom ini hanya disertakan jika chat berasal dari antrean. Opsional.campaign_id: ID kampanye. Kolom ini hanya disertakan jika jenis panggilan adalah panggilan kampanye. Opsional.campaign_name: nama kampanye. Kolom ini hanya disertakan jika jenis panggilan adalah panggilan kampanye. Opsional.type: jenis peserta, misalnya end_user atau agent. Kolom ini ditampilkan sebagai bagian dari respons participants.type/api/v1/callsatau/api/v1/chatsend_user_id: end_user_id. Kolom ini ditampilkan sebagai bagian dari respons/api/v1/callsatau/api/v1/chats. Kolom ini hanya ada untuk panggilan atau chat pengguna akhir yang dialihkan dari satu agen ke agen lain, untuk menunjukkan agen tujuan. Opsional.virtual_agent_id: ID yang ditetapkan ke agen virtual. Opsional.va_data_parameters: semua variabel yang dikonfigurasi dalam antrean untuk dikirim ke agen virtual. Hal ini hanya diperlukan untuk peristiwa yang melibatkan agen virtual. Opsional.session_variable: semua variabel dari agen virtual yang dikirim ke Platform CCAI dalam payload. Opsional.custom_sip_headers: mengaktifkan header SIP kustom dari panggilan SIP masuk agar muncul di log peristiwa POST. Parameter ini hanya diperlukan jika header SIP kustom digunakan. Opsional.custom_data_secured: memungkinkan transmisi data kustom SDK yang diamankan. Opsional.custom_data_not_secured: memungkinkan transmisi data kustom SDK yang tidak aman. Opsional.
Berikut adalah contoh peristiwa Party_Added.
{
"type": "Party_Added",
"data": {
"chat_id": 103646,
"session_type": "Messaging Inbound (SMS)",
"campaign_id": 1432,
"campaign_name": "Survey Movie",
"agent_id": 1,
"agent_custom_id": "007",
"agent_email": "ariel@example.com",
"queue_id": 8469,
"queue_path": "Developers / Ariel",
"type" : "agent"
}
}
Agen terhubung ke sesi
Peristiwa agen terhubung ke sesi terjadi saat agen terhubung ke sesi. Ada dua jenis peristiwa yang berbeda. Jenis ditentukan oleh apakah itu panggilan atau chat.
Kolom peristiwa berikut adalah bagian dari peristiwa agen terhubung ke sesi.
agent_id: mengidentifikasi agen yang menangani sesi panggilan atau chat.agent_email: alamat email agen yang menangani sesi panggilan atau chat.agent_custom_id: kolom ini hanya ada jika profil agen menyertakan ID kustom. Opsional.chat_idataucall_id: mengidentifikasi sesi panggilan atau chat.virtual_agent_id: ID yang ditetapkan ke agen virtual tertentu. Opsional.campaign_id: ID kampanye. Kolom ini hanya disertakan jika jenis panggilan adalah panggilan kampanye. Opsional.campaign_name: nama kampanye. Kolom ini hanya disertakan jika jenis panggilan adalah panggilan kampanye. Opsional.queue_id: ID antrean tempat sesi chat berasal. Kolom ini hanya disertakan saat chat berasal dari antrean. Opsional.queue_path: jalur antrean tempat sesi chat berasal. Kolom ini hanya disertakan jika chat berasal dari antrean. Opsional.session_type: menunjukkan jenis sesi yang sedang dibuat, seperti pesan masuk melalui chat web.virtual_agent_id: ID yang ditetapkan ke agen virtual. Opsional.va_data_parameters: semua variabel yang dikonfigurasi dalam antrean untuk dikirim ke agen virtual. Atribut ini hanya diperlukan untuk peristiwa yang melibatkan Agen Virtual. Opsional.session_variable: semua variabel dari agen virtual yang dikirim ke UJET dalam payload. Opsional.custom_sip_headers: mengaktifkan header SIP kustom dari panggilan SIP masuk agar muncul di log peristiwa POST. Parameter ini hanya diperlukan jika header SIP kustom digunakan. Opsional.custom_data_secured: memungkinkan transmisi data kustom SDK yang diamankan. Opsional.custom_data_not_secured: memungkinkan transmisi data kustom SDK yang tidak aman. Opsional.
Berikut adalah contoh data acara Agent_Joined_Chat:
{
"type": "Agent_Joined_Chat",
"data": {
"chat_id": 103646,
"campaign_id": 1432,
"campaign_name": "Survey Movie",
"agent_id": 1,
"agent_custom_id": "007",
"agent_email": "ariel@example.com",
"queue_id": 8469,
"queue_path": "Developers / Ariel",
"session_type": "Messaging Inbound (SMS)",
}
}
Logout agen
Peristiwa logout agen terjadi saat agen logout dari adaptor agen.
Kolom peristiwa berikut adalah bagian dari peristiwa Agent_Logout.
agent_id: ID agen yang loginagent_email: alamat email yang terkait dengan akun agenagent_custom_id: ID kustom agen, jika dimasukkan dalam profil agen. Opsional.
Berikut adalah contoh peristiwa Agent_Logout:
{
"type": "Agent_Logout",
"data": {
"agent_id": 1,
"agent_custom_id": "007",
"agent_email": "ariel@example.com",
}
}
Agent Assist dimulai
Peristiwa Agent Assist dimulai terjadi saat agen mengaktifkan Agent Assist selama sesi panggilan atau chat.
Berikut adalah contoh peristiwa Agent_Assist_Started:
{
"type": "Agent_Assist_Started",
"data": {
"conversation_id": "12345",
"queue_id": "65",
"agent_id": "1",
"session_id": "78534G4RT4284",
"queue_language_id": "en",
"timestamp": "12:45:15"
}
}
Berikut kolom peristiwa:
conversation_id: ID percakapanqueue_id: ID antreanagent_id: ID agensession_id: ID sesiqueue_language_id: bahasa antreantimestamp: stempel waktu
Pop-up layar latar belakang
Kemampuan pop layar memungkinkan agen melakukan pop layar CRM di latar belakang, yang berarti informasi pelanggan ditampilkan di layar agen tanpa perlu tindakan apa pun dari agen. Hal ini memberikan pengalaman yang lebih lancar bagi konsumen dan mengurangi waktu penanganan bagi agen.
Pop catatan CRM
Peristiwa, CRM_Record_Pop, adalah peristiwa sisi server yang dipicu saat tiket
perlu dikeluarkan. Peristiwa ini mencakup parameter yang disebut recordUrl yang
berisi URL rekaman CRM, sehingga Anda dapat melakukan screen pop dengan
berlangganan ke peristiwa POST jika Anda menggunakan adaptor sematan.
Untuk melakukannya, contoh berikut menunjukkan cara menambahkan pemroses peristiwa yang memproses pesan yang dikirim dari frame atau jendela lain. Cuplikan kode ini dirancang untuk memungkinkan komunikasi antara frame atau jendela yang berbeda dan memungkinkan pembaruan dinamis pada konten yang ditampilkan di iframe berdasarkan pesan yang diterima.
// name is the html property of the iframe
const iframeTarget = document.querySelector('iframe[name="target_iframe_adapter"]')
// example usage of add event listener
// https://developer.mozilla.org/en-US/docs/Web/API/EventTarget/addEventListener
window.addEventListener('message', (e) => {
try {
const data = JSON.parse(e.data)
const type = data.type
console.log('EventListener: ', JSON.stringify(data))
if (type === 'CRM_Record_Pop') {
const recordUrl = data.data.recordUrl
if (!recordUrl) {
return
}
console.log(`Opening <strong>recordUrl</strong> in iframe <strong>${iframeTarget.getAttribute('name')}</strong>`)
// changing an iframe target to the record URL pop
iframeTarget.src = recordUrl
} else if (type === 'New_Chat') {
console.log(`<strong>Chat started...</strong>`)
// handling here for new_chat events
} else if (type === 'End_Chat') {
console.log(`<strong>Chat ended...</strong>`)
// handling here for end_chat events
} if (.... //other event types) {
// code handling for other types
}else {
console.log(JSON.stringify(data))
}
} catch (e) {
log(e, true)
}
}, false)