En este documento se explica el ciclo de vida de una instancia de Compute Engine, que abarca los distintos estados por los que puede pasar desde su creación hasta su eliminación. Para saber cómo comprobar el estado de una o varias instancias, consulta lo siguiente:
Si conoces el ciclo de vida de una instancia, podrás hacer lo siguiente de forma más eficaz:
Soluciona problemas de instancias.
Gestionar recursos de instancias.
Planifica las migraciones de instancias.
Estados de las instancias
Una instancia de computación puede pasar por diferentes estados como parte de su ciclo de vida. Cuando se crea una instancia, Compute Engine aprovisiona recursos para iniciarla. Después, la instancia pasa a la fase de preparación y se prepara para el primer arranque. Una vez que se inicia la instancia, se considera que está en ejecución. Una instancia en ejecución se puede detener y reiniciar repetidamente, o suspender y reanudar, hasta que se elimine.
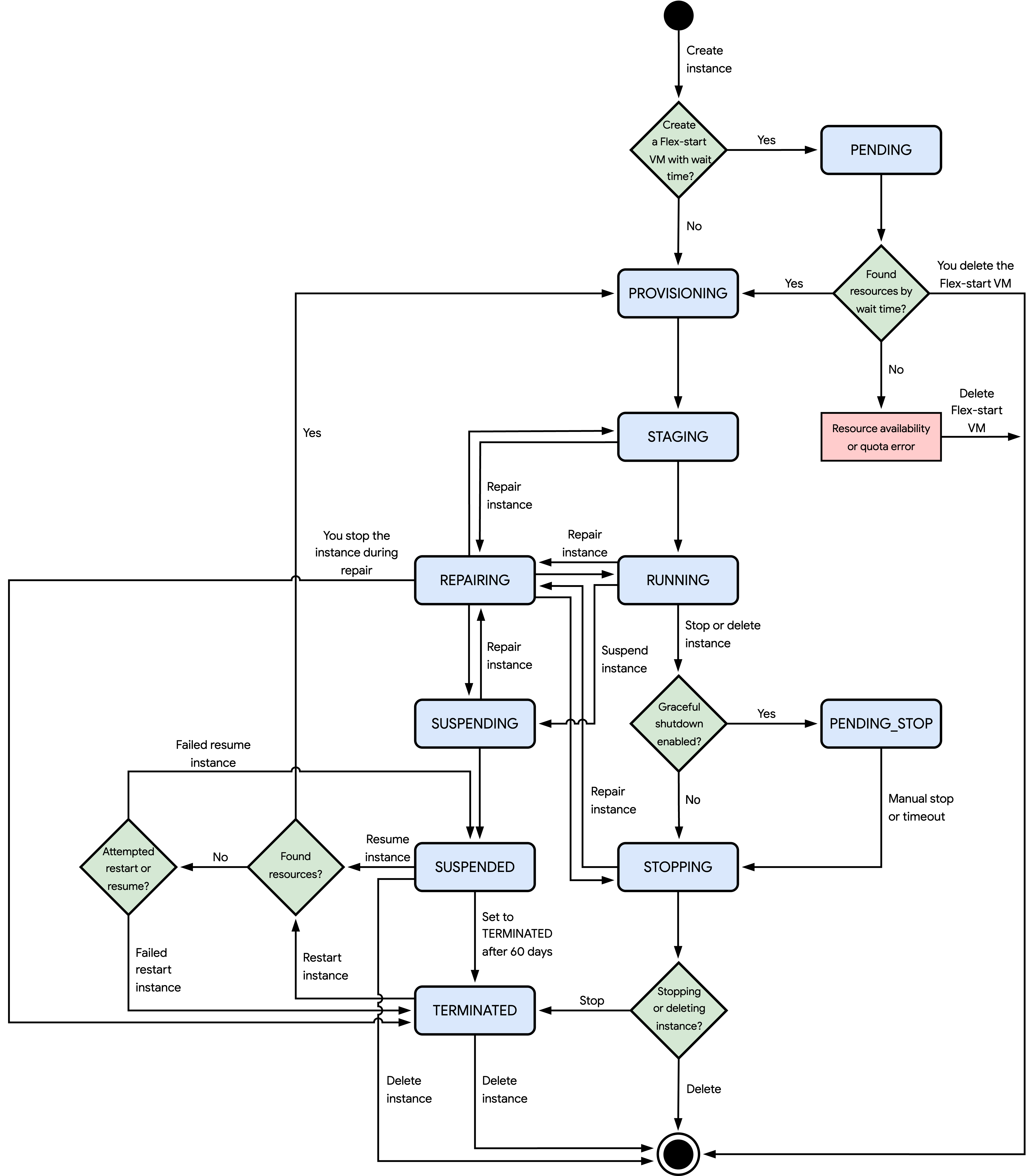
En el siguiente diagrama se muestran los diferentes estados en los que Compute Engine puede poner una instancia:

Los estados que se muestran en el diagrama anterior son los siguientes:
PENDING: después de crear una VM de inicio flexible independiente con un tiempo de espera (requestValidForDuration) de 90 segundos o más, el estado de la VM cambia aPENDING. En este estado, Compute Engine intenta adquirir los recursos necesarios para iniciar la VM hasta que finaliza el tiempo de espera. Si Compute Engine adquiere los recursos en ese plazo y tienes suficiente cuota para esos recursos, el estado de la VM cambia aPROVISIONING. De lo contrario, se producirá un error y Compute Engine eliminará la VM de inicio flexible. Si ya no necesitas la máquina virtual, puedes eliminarla antes de que finalice el tiempo de espera.PROVISIONING: después de crear, reiniciar o reanudar una instancia, Compute Engine asigna recursos a la instancia.STAGING: Compute Engine está preparando la instancia para el primer arranque por uno de los siguientes motivos:Compute Engine sigue creando y configurando la instancia.
Tú o una operación programada habéis solicitado reiniciar o reanudar la instancia.
En este estado, la instancia aún no se está ejecutando.
RUNNING: Compute Engine está iniciando la instancia o la instancia se está ejecutando. En este estado, puedes detener, suspender o eliminar la instancia. Además, Compute Engine puede detener o eliminar la instancia para realizar operaciones programadas, o bien repararla si se produce un error de hardware y la instancia forma parte de un grupo de instancias gestionado (MIG).PENDING_STOP: la instancia se está cerrando correctamente. Este proceso de apagado solo se produce si has habilitado el apagado controlado y has solicitado detener o eliminar la instancia, o si Compute Engine lo hace automáticamente para una detención o eliminación programada. El estado de la instancia cambia aSTOPPINGcuando ocurre alguna de las siguientes situaciones:Finalizas el apagado suave manualmente.
Se agota el tiempo del periodo de apagado suave. Si alguna tarea sigue en ejecución, Compute Engine las detendrá de forma forzosa.
STOPPING: la instancia está cerrando su sistema operativo invitado, lo que ocurre en los siguientes casos:Tú o una operación programada habéis solicitado detener o eliminar la instancia.
Se ha producido un error de hardware.
A menos que configures la instancia para omitir el apagado del SO invitado, el tiempo de apagado dependerá del tipo de instancia. Sin embargo, si la instancia se detiene debido a un error de hardware, el tiempo de apagado puede ser diferente al esperado. Una vez que se apaga el SO invitado y en función de la operación que se esté ejecutando, Compute Engine hace lo siguiente:
Compute Engine completa la operación de detención y cambia el estado de la instancia a
TERMINATED.Compute Engine elimina la instancia y todos los recursos adjuntos.
TERMINATED: Compute Engine ha completado la operación de detención. Los recursos adjuntos seguirán adjuntos a menos que los desasocies. En este estado, la instancia permanece detenida hasta que la reinicies o la elimines. Si solicitas que se reinicie la instancia, pero Compute Engine no puede asignar los recursos que has solicitado, la solicitud de reinicio fallará y la instancia permanecerá en el estadoTERMINATED. De lo contrario, la solicitud de reinicio se completará correctamente y el estado de la instancia cambiará aPROVISIONING.REPAIRING: Compute Engine está reparando la instancia. Compute Engine repara una instancia si se produce un error interno o si el servidor host de la instancia no está disponible debido a tareas de mantenimiento. Mientras se repara una instancia, ocurre lo siguiente:No puedes usar la instancia.
El acuerdo de nivel de servicio no cubre la instancia.
Si Compute Engine repara la instancia correctamente, devuelve el estado de la instancia al estado original antes de que comenzara la operación de reparación. Este estado puede ser
STAGING,RUNNING,SUSPENDINGoSTOPPING. Si tu instancia está configurada para reiniciarse automáticamente (automaticRestart) después de que se complete la operación de reparación, puedes detener la instancia durante el proceso de reparación. De esta forma, se evita que la instancia se reinicie automáticamente cuando se complete la reparación, por lo que la instancia permanecerá en el estadoTERMINATED.SUSPENDING: Compute Engine ha iniciado la operación de suspensión de la instancia después de que hayas solicitado que se suspenda. En este estado, solo puedes esperar a que se complete la operación de suspensión.SUSPENDED: Compute Engine ha completado la operación de suspensión. En este estado, puedes reanudar o eliminar la instancia. Si solicitas reanudar la instancia, pero Compute Engine no puede asignar los recursos solicitados, la solicitud de reanudación fallará y la instancia permanecerá en el estadoSUSPENDED. De lo contrario, la solicitud de reanudación se realizará correctamente y el estado de la instancia cambiará aPROVISIONING. La instancia puede permanecer en el estadoSUSPENDEDdurante un máximo de 60 días. Transcurrido ese tiempo, Compute Engine cambia el estado de la instancia aTERMINATED.
Fallo de hardware
En raras ocasiones, una instancia de proceso puede fallar debido a una interrupción inesperada, un error de hardware u otro problema del sistema. Google recomienda mitigar los fallos de hardware usando volúmenes de almacenamiento persistente, creando copias de seguridad de tus datos con regularidad y diseñando tu sistema de forma que un fallo en una sola instancia no sea catastrófico. Para obtener más información, consulta cómo diseñar sistemas robustos.
Si una instancia falla, Compute Engine la reinicia automáticamente con el mismo disco de arranque, los mismos metadatos y los mismos ajustes. Para modificar el comportamiento de reinicio automático de una instancia, consulta Definir la política de mantenimiento del host de una instancia de computación.
Precios
Se te cobra por una instancia de proceso de la siguiente manera:
En el caso del uso de CPU, se te cobra cuando la instancia está en los siguientes estados:
RUNNINGPENDING_STOP
En cuanto al uso de memoria, se te cobra cuando la instancia se encuentra en los siguientes estados:
RUNNINGPENDING_STOPSUSPENDINGSUSPENDED
En el caso de los recursos conectados, como los discos o las direcciones IP externas, se te cobra hasta que los recursos dejen de existir, independientemente del estado de la instancia.
Para obtener más información, consulta los precios de las instancias de máquinas virtuales.
Siguientes pasos
Para ver el estado de una o varias instancias de proceso, haga lo siguiente: