Google Cloud Managed Service for Prometheus를 배포한 후 관리형 서비스에 전송된 데이터를 쿼리하고 결과를 차트 및 대시보드로 표시할 수 있습니다.
이 문서에서는 쿼리 가능한 데이터, Grafana를 사용해서 수집한 데이터를 검색하고 사용하는 방법을 결정하는 측정항목 범위에 대해 설명합니다.
Managed Service for Prometheus의 모든 쿼리 인터페이스는 Cloud Monitoring API를 사용하여 Monarch에서 데이터를 검색하도록 구성됩니다. 로컬 Prometheus 서버에서 데이터를 쿼리하는 대신 Monarch를 쿼리하면 규모에 맞게 전역 모니터링을 수행할 수 있습니다.
시작하기 전에
관리형 서비스를 아직 배포하지 않았으면 관리 컬렉션 또는 자체 배포 컬렉션을 설정합니다. PromQL을 사용하여 Cloud Monitoring 측정항목 쿼리에만 관심이 있는 경우 이 단계를 건너뛸 수 있습니다.
환경 구성
프로젝트 ID 또는 클러스터 이름을 반복해서 입력하지 않으려면 다음 구성을 수행합니다.
다음과 같이 명령줄 도구를 구성합니다.
Google Cloud 프로젝트의 ID를 참조하도록 gcloud CLI를 구성합니다.
gcloud config set project PROJECT_ID
GKE에서 실행하는 경우 gcloud CLI를 사용하여 클러스터를 설정합니다.
gcloud container clusters get-credentials CLUSTER_NAME --location LOCATION --project PROJECT_ID
그렇지 않으면
kubectlCLI를 사용하여 클러스터를 설정합니다.kubectl config set-cluster CLUSTER_NAME
이러한 도구에 대한 자세한 내용은 다음을 참고하세요.
네임스페이스 설정
예시 애플리케이션의 일부로 만드는 리소스에 대해 NAMESPACE_NAME Kubernetes 네임스페이스를 만듭니다. 이 문서를 사용하여 Prometheus 설정 예시를 구성할 때는 네임스페이스 이름 gmp-test을 사용하는 것이 좋습니다.
다음을 실행하여 네임스페이스를 만듭니다.
kubectl create ns NAMESPACE_NAME
서비스 계정 사용자 인증 정보 확인
Kubernetes 클러스터에 GKE용 워크로드 아이덴티티 제휴가 사용 설정되어 있으면 이 섹션을 건너뛸 수 있습니다.
GKE에서 실행될 때 Managed Service for Prometheus는 Compute Engine 기본 서비스 계정을 기반으로 환경에서 사용자 인증 정보를 자동으로 검색합니다. 기본 서비스 계정에는 필요한 권한이 있습니다. GKE용 워크로드 아이덴티티 제휴를 사용하지 않고 이전에 기본 노드 서비스 계정에서 monitoring.metricWriter 및 monitoring.viewer 역할 부여를 삭제한 경우 계속하기 전에 누락된 역할을 다시 추가해야 합니다.
GKE용 워크로드 아이덴티티 제휴 서비스 계정 구성
Kubernetes 클러스터에 GKE용 워크로드 아이덴티티 제휴가 사용 설정되어 있지 않으면 이 섹션을 건너뛸 수 있습니다.
Managed Service for Prometheus는 Cloud Monitoring API를 사용하여 측정항목 데이터를 캡처합니다. 클러스터에서 GKE용 워크로드 아이덴티티 제휴를 사용하는 경우 Kubernetes 서비스 계정에 Monitoring API에 대한 권한을 부여해야 합니다. 이 섹션에서는 다음을 설명합니다.
- 전용 Google Cloud 서비스 계정,
gmp-test-sa를 만듭니다. - 테스트 네임스페이스
NAMESPACE_NAME에서 Google Cloud 서비스 계정을 기본 Kubernetes 서비스 계정에 바인딩합니다. - Google Cloud 서비스 계정에 필요한 권한을 부여합니다.
서비스 계정 만들기 및 바인딩
이 단계는 Managed Service for Prometheus 문서의 여러 위치에 표시됩니다. 이미 이전 태스크를 수행하는 동안 이 단계를 수행했으면 이를 반복할 필요가 없습니다. 서비스 계정 승인으로 건너뛰세요.
아직 서비스 계정을 만들지 않은 경우 먼저 서비스 계정을 만듭니다.
gcloud config set project PROJECT_ID \ && gcloud iam service-accounts create gmp-test-sa
그런 다음 다음 명령어 시퀀스를 사용하여 gmp-test-sa 서비스 계정을 NAMESPACE_NAME 네임스페이스의 기본 Kubernetes 서비스 계정에 바인딩합니다.
gcloud config set project PROJECT_ID \ && gcloud iam service-accounts add-iam-policy-binding \ --role roles/iam.workloadIdentityUser \ --condition=None \ --member "serviceAccount:PROJECT_ID.svc.id.goog[NAMESPACE_NAME/default]" \ gmp-test-sa@PROJECT_ID.iam.gserviceaccount.com \ && kubectl annotate serviceaccount \ --namespace NAMESPACE_NAME \ default \ iam.gke.io/gcp-service-account=gmp-test-sa@PROJECT_ID.iam.gserviceaccount.com
다른 GKE 네임스페이스 또는 서비스 계정을 사용하는 경우 적절하게 명령어를 조정합니다.
서비스 계정 승인
관련 권한 그룹이 역할에 수집되고 주 구성원(이 예시에서는 Google Cloud서비스 계정)에 역할을 부여합니다. Monitoring 역할에 대한 자세한 내용은 액세스 제어를 참조하세요.
다음 명령어는 Google Cloud 서비스 계정 gmp-test-sa에 측정항목 데이터 읽기에 필요한 Monitoring API 역할을 부여합니다.
이미 이전 태스크를 수행하는 동안 Google Cloud 서비스 계정에 특정 역할을 부여한 경우 이를 다시 수행할 필요가 없습니다.
멀티 프로젝트 측정항목 범위에서 읽을 수 있도록 서비스 계정에 권한을 부여하려면 다음 안내를 따른 후 쿼리된 프로젝트 변경을 참조하세요.gcloud projects add-iam-policy-binding PROJECT_ID \ --member=serviceAccount:gmp-test-sa@PROJECT_ID.iam.gserviceaccount.com \ --role=roles/monitoring.viewer \ --condition=None \ && \ gcloud projects add-iam-policy-binding PROJECT_ID \ --member=serviceAccount:gmp-test-sa@PROJECT_ID.iam.gserviceaccount.com \ --role=roles/iam.serviceAccountTokenCreator \ --condition=None
GKE용 워크로드 아이덴티티 제휴 구성 디버그
GKE용 워크로드 아이덴티티 제휴가 작동하지 않는 경우 GKE용 워크로드 아이덴티티 제휴 설정 확인 문서와 GKE용 워크로드 아이덴티티 제휴 문제 해결 가이드를 참고하세요.
GKE용 워크로드 아이덴티티 제휴를 구성할 때 오타 및 부분 복사-붙여넣기가 가장 일반적인 오류 소스이므로 이 안내의 코드 샘플에 삽입된 수정 가능한 변수 및 클릭 가능한 복사-붙여넣기 아이콘을 사용하는 것이 좋습니다.
프로덕션 환경의 GKE용 워크로드 아이덴티티 제휴
이 문서에 설명된 예시에서는 Google Cloud 서비스 계정을 기본 Kubernetes 서비스 계정에 바인딩하고 Google Cloud서비스 계정에 Monitoring API를 사용하기 위해 필요한 모든 권한을 부여합니다.
프로덕션 환경에서는 각 구성요소에 대해 서비스 계정이 있고, 각각 최소 권한이 포함된 세분화된 방법을 사용해야 할 수 있습니다. 워크로드 아이덴티티 관리를 위한 서비스 계정 구성에 대한 자세한 내용은 GKE용 워크로드 아이덴티티 제휴 사용을 참조하세요.
쿼리 및 측정항목 범위
쿼리 가능한 데이터는 데이터 쿼리에 사용되는 방법에 관계없이 Cloud Monitoring 구문 측정항목 범위에 따라 결정됩니다. 예를 들어 Grafana를 사용하여 Managed Service for Prometheus 데이터를 쿼리할 경우 각 측정항목 범위를 개별 데이터 소스로 구성해야 합니다.
Monitoring 측정항목 범위는 여러 Google Cloud 프로젝트에 속하는 측정항목 데이터를 쿼리할 수 있게 해주는 읽기 전용 구문입니다. 모든 측정항목 범위는 범위 지정 프로젝트라고 부르는 지정된 Google Cloud 프로젝트에서 호스팅됩니다.
기본적으로 프로젝트는 자체 측정항목 범위에 대한 범위 지정 프로젝트이고, 측정항목 범위에는 해당 프로젝트에 대한 측정항목 및 구성이 포함되어 있습니다. 범위 지정 프로젝트는 측정항목 범위에 모니터링 프로젝트를 두 개 이상 가질 수 있으며 측정항목 범위에 있는 모든 모니터링 프로젝트의 측정항목과 구성은 범위 지정 프로젝트에 표시됩니다. 또한 모니터링 프로젝트는 측정항목 범위 두 개 이상에 포함될 수 있습니다.
범위 지정 프로젝트에서 측정항목을 쿼리하고 해당 범위 지정 프로젝트가 멀티 프로젝트 측정항목 범위를 호스팅하는 여러 프로젝트에서 데이터를 검색할 수 있습니다. 측정항목 범위에 모든 프로젝트가 포함되면 쿼리와 규칙이 전역적으로 평가됩니다.
범위 지정 프로젝트 및 측정항목 범위에 대한 자세한 내용은 측정항목 범위를 참조하세요. 다중 프로젝트 측정항목 범위 구성에 대한 자세한 내용은 다중 프로젝트의 측정항목 보기를 참조하세요.
Cloud Monitoring의 Managed Service for Prometheus 데이터
Prometheus 데이터 내보내기가 수행되는지 확인하는 가장 간단한 방법은 PromQL을 지원하는 Google Cloud 콘솔에서 Cloud Monitoring 측정항목 탐색기 페이지를 사용하는 것입니다. 자세한 내용은 Cloud Monitoring에서 PromQL을 사용하여 쿼리를 참조하세요.
또한 Grafana 대시보드를 Cloud Monitoring에 가져올 수 있습니다. 이렇게 하면 Grafana 인스턴스를 구성하거나 배포할 필요 없이 커뮤니티에서 만든 대시보드 또는 개인 Grafana 대시보드를 계속 사용할 수 있습니다.
Grafana
Managed Service for Prometheus는 Grafana용으로 기본 제공되는 Prometheus 데이터 소스를 사용하므로 커뮤니티에서 만든 대시보드나 개인 Grafana 대시보드를 변경 없이 계속 사용할 수 있습니다.
Grafana 배포(필요한 경우)
클러스터에 실행 중인 Grafana 배포가 없으면 임시 테스트 배포를 만들어 실험해볼 수 있습니다.
임시 Grafana 배포를 만들려면 Managed Service for Prometheus grafana.yaml 매니페스트를 클러스터에 적용하고 grafana 서비스를 로컬 머신에 포트 전달합니다. CORS 제한으로 인해 Cloud Shell을 사용하여 Grafana 배포에 액세스할 수 없습니다.
grafana.yaml매니페스트를 적용합니다.kubectl -n NAMESPACE_NAME apply -f https://raw.githubusercontent.com/GoogleCloudPlatform/prometheus-engine/v0.17.2/examples/grafana.yaml
grafana서비스를 로컬 머신으로 포트 전달합니다. 이 예시에서는 서비스를 포트 3000으로 전달합니다.kubectl -n NAMESPACE_NAME port-forward svc/grafana 3000
이 명령어는 결과를 반환하지 않고, 실행되는 동안 URL에 대한 액세스를 보고합니다.
사용자 이름:암호
admin:admin를 사용하여 URLhttp://localhost:3000의 브라우저에서 Grafana에 액세스할 수 있습니다.
그런 후 다음을 수행하여 새 Prometheus 데이터 소스를 Grafana에 추가합니다.
예를 들어 URL
http://localhost:3000을 사용해서 Grafana 배포로 이동하여 Grafana 시작 페이지에 연결합니다.기본 Grafana 메뉴에서 연결을 선택한 후 데이터 소스를 선택합니다.
데이터 소스 추가를 선택하고 시계열 데이터베이스로 Prometheus를 선택합니다.
데이터 소스의 이름을 지정하고
URL필드를http://localhost:9090으로 설정한 다음 저장 및 테스트를 선택합니다. 데이터 소스가 올바르게 구성되지 않았음을 알리는 오류는 무시해도 됩니다.배포의 로컬 서비스 URL을 아래에 복사합니다. 이 URL은 다음과 같습니다.
http://grafana.NAMESPACE_NAME.svc:3000
Grafana 데이터 소스 구성 및 인증
Google Cloud API는 모두 OAuth2를 사용하여 인증해야 합니다. 하지만 Grafana는 Prometheus 데이터 소스와 함께 사용되는 서비스 계정에 대한 OAuth2 인증을 지원하지 않습니다. Managed Service for Prometheus와 함께 Grafana를 사용하려면 데이터 소스 동기화를 사용해 서비스 계정에 대한 OAuth2 사용자 인증 정보를 생성한 후 Grafana 데이터 소스 API를 통해 Grafana와 동기화합니다.
데이터 소스 동기화를 사용하여 전역적으로 데이터를 쿼리하도록 Grafana를 구성하고 승인해야 합니다. 이러한 단계를 따르지 않으면 Grafana는 로컬 Prometheus 서버의 데이터에 대해서만 쿼리를 실행합니다.
데이터 소스 동기화는 지정된 Grafana Prometheus 데이터 소스에 구성 값을 원격으로 전송하는 명령줄 인터페이스 도구입니다. 이를 통해 Grafana 데이터 소스가 다음과 같이 올바르게 구성됩니다.
- OAuth2 액세스 토큰을 주기적으로 새로고침하여 인증 수행
- Prometheus 서버 URL로 설정된 Cloud Monitoring API
- GET으로 설정된 HTTP 메서드
- 최소 2.40.x로 설정된 Prometheus 유형 및 버전
- 2분으로 설정된 HTTP 및 쿼리 제한 시간 값
데이터 소스 동기화 도구는 반복적으로 실행되어야 합니다. 서비스 계정 액세스 토큰의 기본 수명은 1시간이므로 데이터 소스 동기화는 10분마다 실행되어 Grafana와 Cloud Monitoring API 간에 중단 없이 인증된 연결을 유지합니다.
데이터 소스 동기화를 실행하려면 Kubernetes CronJob을 사용하거나 완전한 서버리스 환경을 위해 Cloud Run 및 Cloud Scheduler를 사용하도록 선택할 수 있습니다. 오픈소스 Grafana 또는 Grafana Enterprise와 같이 로컬에 Grafana를 배포하는 경우 Grafana가 실행되는 동일한 클러스터에서 데이터 소스 동기화를 실행하는 것이 좋습니다. Grafana Cloud를 사용하는 경우 완전히 서버리스 옵션을 선택하는 것이 좋습니다.
서버리스 사용
Cloud Run 및 Cloud Scheduler를 사용하여 서버리스 데이터 소스 동기화를 배포하고 실행하려면 다음 단계를 따르세요.
데이터 소스 동기화를 배포할 프로젝트를 선택합니다. 다중 프로젝트 측정항목 범위의 범위 지정 프로젝트를 선택하는 것이 좋습니다. 데이터 소스 동기화는 구성된 Google Cloud 프로젝트를 범위 지정 프로젝트로 사용합니다.
다음으로 데이터 소스 동기화에 대한 서비스 계정을 구성하고 승인합니다. 다음 명령어 시퀀스는 서비스 계정을 만들고 여러 IAM 역할을 부여합니다. 처음 두 역할은 서비스 계정이 Cloud Monitoring API에서 읽고 서비스 계정 토큰을 생성할 수 있도록 합니다. 마지막 두 역할은 서비스 계정이 Secret Manager에서 Grafana 서비스 계정 토큰을 읽고 Cloud Run을 호출하도록 허용합니다.
gcloud config set project PROJECT_ID \ && gcloud iam service-accounts create gmp-ds-syncer-sa \ && gcloud projects add-iam-policy-binding PROJECT_ID \ --member=serviceAccount:gmp-ds-syncer-sa@PROJECT_ID.iam.gserviceaccount.com \ --role=roles/monitoring.viewer \ && \ gcloud projects add-iam-policy-binding PROJECT_ID \ --member=serviceAccount:gmp-ds-syncer-sa@PROJECT_ID.iam.gserviceaccount.com \ --role=roles/iam.serviceAccountTokenCreator \ && \ gcloud projects add-iam-policy-binding PROJECT_ID \ --member=serviceAccount:gmp-ds-syncer-sa@PROJECT_ID.iam.gserviceaccount.com \ --role=roles/secretmanager.secretAccessor && \ gcloud projects add-iam-policy-binding PROJECT_ID \ --member=serviceAccount:gmp-ds-syncer-sa@PROJECT_ID.iam.gserviceaccount.com \ --role=roles/run.invoker
Grafana 인스턴스의 URL을 확인합니다(예: Grafana Cloud 배포의 경우
https://yourcompanyname.grafana.net). Grafana 인스턴스를 Cloud Run에서 액세스할 수 있어야 합니다. 즉, 보다 광범위한 인터넷에서 액세스할 수 있어야 합니다.외부 인터넷에서 Grafana 인스턴스에 액세스할 수 없는 경우 대신 데이터 소스 동기화 도구를 Kubernetes에 배포하는 것이 좋습니다.
새 데이터 소스 또는 기존 Prometheus 데이터 소스일 수 있는 Managed Service for Prometheus에 사용할 Grafana Prometheus 데이터 소스를 선택한 다음 데이터 소스 UID를 찾아 기록합니다. 데이터 소스 UID는 데이터 소스를 탐색하거나 구성할 때 URL의 마지막 부분에서 찾을 수 있습니다. 예를 들면
https://yourcompanyname.grafana.net/connections/datasources/edit/GRAFANA_DATASOURCE_UID의 경우입니다. 전체 데이터 소스 URL을 복사하지 마세요. URL의 고유 식별자만 복사합니다.
서비스 계정을 만들고 계정에서 사용할 토큰을 생성하여 Grafana 서비스 계정을 설정합니다.
Grafana 탐색 사이드바에서 관리 > 사용자 및 액세스 > 서비스 계정을 클릭합니다.
서비스 계정 추가를 클릭하여 이름을 지정한 다음 '데이터 소스 > 작성자' 역할을 부여하여 Grafana에서 서비스 계정을 만듭니다. 적용 버튼을 눌러 역할을 할당해야 합니다. 이전 버전의 Grafana에서는 '관리자' 역할을 대신 사용할 수 있습니다.
서비스 계정 토큰 추가를 클릭합니다.
토큰 만료 설정을 '만료 없음'으로 설정하고 토큰 생성을 클릭한 후 생성된 토큰을 클립보드에 복사하여 다음 단계에서 GRAFANA_SERVICE_ACCOUNT_TOKEN으로 사용합니다.
이전 단계의 결과를 사용하여 다음 문서 변수를 설정합니다. 다음을 터미널에 붙여넣을 필요는 없습니다.
# These values are required. REGION # The Google Cloud region where you want to run your Cloud Run job, such as us-central1. PROJECT_ID # The Project ID from Step 1. GRAFANA_INSTANCE_URL # The Grafana instance URL from step 2. This is a URL. Include "http://" or "https://". GRAFANA_DATASOURCE_UID # The Grafana data source UID from step 3. This is not a URL. GRAFANA_SERVICE_ACCOUNT_TOKEN # The Grafana service account token from step 4.
Secret Manager에서 보안 비밀을 만듭니다.
gcloud secrets create datasource-syncer --replication-policy="automatic" && \ echo -n GRAFANA_SERVICE_ACCOUNT_TOKEN | gcloud secrets versions add datasource-syncer --data-file=-
다음 YAML 파일을 만들고 이름을
cloud-run-datasource-syncer.yaml로 지정합니다.apiVersion: run.googleapis.com/v1 kind: Job metadata: name: datasource-syncer-job spec: template: spec: taskCount: 1 template: spec: containers: - name: datasource-syncer image: gke.gcr.io/prometheus-engine/datasource-syncer:v0.17.2-gke.2 args: - "--datasource-uids=GRAFANA_DATASOURCE_UID" - "--grafana-api-endpoint=GRAFANA_INSTANCE_URL" - "--project-id=PROJECT_ID" env: - name: GRAFANA_SERVICE_ACCOUNT_TOKEN valueFrom: secretKeyRef: key: latest name: datasource-syncer serviceAccountName: gmp-ds-syncer-sa@PROJECT_ID.iam.gserviceaccount.com그런 다음 다음 명령어를 실행하고 YAML 파일을 사용하여 Cloud Run 작업을 만듭니다.
gcloud run jobs replace cloud-run-datasource-syncer.yaml --region REGION
Cloud Scheduler에서 10분마다 Cloud Run 작업을 실행하는 일정을 만듭니다.
gcloud scheduler jobs create http datasource-syncer \ --location REGION \ --schedule="*/10 * * * *" \ --uri="https://REGION-run.googleapis.com/apis/run.googleapis.com/v1/namespaces/PROJECT_ID/jobs/datasource-syncer-job:run" \ --http-method POST \ --oauth-service-account-email=gmp-ds-syncer-sa@PROJECT_ID.iam.gserviceaccount.com
그런 다음 방금 만든 스케줄러를 강제 실행합니다.
gcloud scheduler jobs run datasource-syncer --location REGION
데이터 소스가 업데이트되는 데 최대 15초가 걸릴 수 있습니다.
새로 구성된 Grafana 데이터 소스로 이동하여 Prometheus 서버 URL 값이
https://monitoring.googleapis.com으로 시작하는지 확인합니다. 페이지를 새로 고쳐야 할 수도 있습니다. 확인되면 페이지 맨 아래로 이동하여 저장 및 테스트를 선택하고 데이터 소스가 올바르게 구성되었음을 나타내는 녹색 체크표시가 표시되는지 확인합니다. Grafana의 라벨 자동 완성이 작동하려면 저장 및 테스트를 한 번 이상 선택해야 합니다.
Kubernetes 사용
Kubernetes 클러스터에서 데이터 소스 동기화를 배포하고 실행하려면 다음 단계를 따르세요.
데이터 소스 동기화를 배포할 프로젝트, 클러스터, 네임스페이스를 선택합니다. 다중 프로젝트 측정항목 범위의 범위 지정 프로젝트에 속한 클러스터에 데이터 소스 동기화를 배포하는 것이 좋습니다. 데이터 소스 동기화는 구성된 Google Cloud 프로젝트를 범위 지정 프로젝트로 사용합니다.
그런 다음 데이터 소스 동기화를 올바르게 구성하고 승인했는지 확인합니다.
- GKE용 워크로드 아이덴티티 제휴를 사용 중인 경우 안내에 따라 서비스 계정을 만들고 승인합니다. 데이터 소스 동기화를 실행하려는 Kubernetes 네임스페이스에 바인딩해야 합니다.
- GKE용 워크로드 아이덴티티 제휴를 사용하지 않는 경우 기본 Compute Engine 서비스 계정을 수정하지 않았는지 확인합니다.
- GKE에서 실행하지 않는 경우 GKE 외부에서 데이터 소스 동기화 실행을 참조하세요.
그런 다음 다중 프로젝트 쿼리를 위해 추가로 데이터 소스 동기화를 승인해야 하는지 확인합니다.
- 로컬 프로젝트가 범위 지정 프로젝트이고 로컬 프로젝트에 대한 서비스 계정 확인 또는 구성 안내를 따랐다면 추가 구성 없이도 다중 프로젝트 쿼리가 작동합니다.
- 로컬 프로젝트가 범위 지정 프로젝트가 아닌 경우 범위 지정 프로젝트에 대해 쿼리를 실행하도록 데이터 소스 동기화를 승인해야 합니다. 자세한 내용은 데이터 소스 동기화가 다중 프로젝트 모니터링을 가져오도록 승인을 참조하세요.
Grafana 인스턴스의 URL을 확인합니다(예: Grafana Cloud 배포의 경우
https://yourcompanyname.grafana.net또는 테스트 배포 YAML을 사용하여 구성된 로컬 인스턴스의 경우http://grafana.NAMESPACE_NAME.svc:3000).Grafana를 로컬로 배포하고 TLS를 사용하여 모든 클러스터 내 트래픽을 보호하도록 클러스터를 구성한 경우 URL에서
https://를 사용하고 지원되는 TLS 인증 옵션 중 하나를 사용하여 인증해야 합니다.새 데이터 소스 또는 기존 데이터 소스일 수 있는 Managed Service for Prometheus에 사용할 Grafana Prometheus 데이터 소스를 선택한 다음 데이터 소스 UID를 찾아 기록합니다. 데이터 소스 UID는 데이터 소스를 탐색하거나 구성할 때 URL의 마지막 부분에서 찾을 수 있습니다. 예를 들면
https://yourcompanyname.grafana.net/connections/datasources/edit/GRAFANA_DATASOURCE_UID.의 경우, 전체 데이터 소스 URL를 복사하지 마세요. URL의 고유 식별자만 복사합니다.
서비스 계정을 만들고 계정에서 사용할 토큰을 생성하여 Grafana 서비스 계정을 설정합니다.
- Grafana 탐색 사이드바에서 관리 > 사용자 및 액세스 > 서비스 계정을 클릭합니다.
서비스 계정 추가를 클릭하여 서비스 계정을 만들고 이름을 지정한 후 Grafana에서 '관리자' 역할을 부여합니다. Grafana 버전에서 더 세부적인 권한을 허용하는 경우 데이터 소스 > 작성자 역할을 사용할 수 있습니다.
서비스 계정 토큰 추가를 클릭합니다.
토큰 만료 설정을 '만료 없음'으로 설정하고 토큰 생성을 클릭한 후 생성된 토큰을 클립보드에 복사하여 다음 단계에서 GRAFANA_SERVICE_ACCOUNT_TOKEN으로 사용합니다.

이전 단계의 결과를 사용하여 다음 환경 변수를 설정합니다.
# These values are required. PROJECT_ID=SCOPING_PROJECT_ID # The value from Step 1. GRAFANA_API_ENDPOINT=GRAFANA_INSTANCE_URL # The value from step 2. This is a URL. DATASOURCE_UIDS=GRAFANA_DATASOURCE_UID # The value from step 3. This is not a URL. GRAFANA_API_TOKEN=GRAFANA_SERVICE_ACCOUNT_TOKEN # The value from step 4.
다음 명령어를 실행하여 초기화 시 데이터 소스를 새로고침한 후 10분마다 새로고침하는 CronJob을 만듭니다. GKE용 워크로드 아이덴티티 제휴를 사용하는 경우 NAMESPACE_NAME 값은 이전에 서비스 계정에 바인딩한 네임스페이스와 동일해야 합니다.
curl https://raw.githubusercontent.com/GoogleCloudPlatform/prometheus-engine/v0.17.2/cmd/datasource-syncer/datasource-syncer.yaml \ | sed 's|$DATASOURCE_UIDS|'"$DATASOURCE_UIDS"'|; s|$GRAFANA_API_ENDPOINT|'"$GRAFANA_API_ENDPOINT"'|; s|$GRAFANA_API_TOKEN|'"$GRAFANA_API_TOKEN"'|; s|$PROJECT_ID|'"$PROJECT_ID"'|; ' \ | kubectl -n NAMESPACE_NAME apply -f -
새로 구성된 Grafana 데이터 소스로 이동하여 Prometheus 서버 URL 값이
https://monitoring.googleapis.com으로 시작하는지 확인합니다. 페이지를 새로 고쳐야 할 수도 있습니다. 확인되면 페이지 하단으로 이동하여 저장 및 테스트를 선택합니다. Grafana의 라벨 자동 완성이 작동하려면 이 버튼을 한 번 이상 선택해야 합니다.
Grafana를 사용하여 쿼리 실행
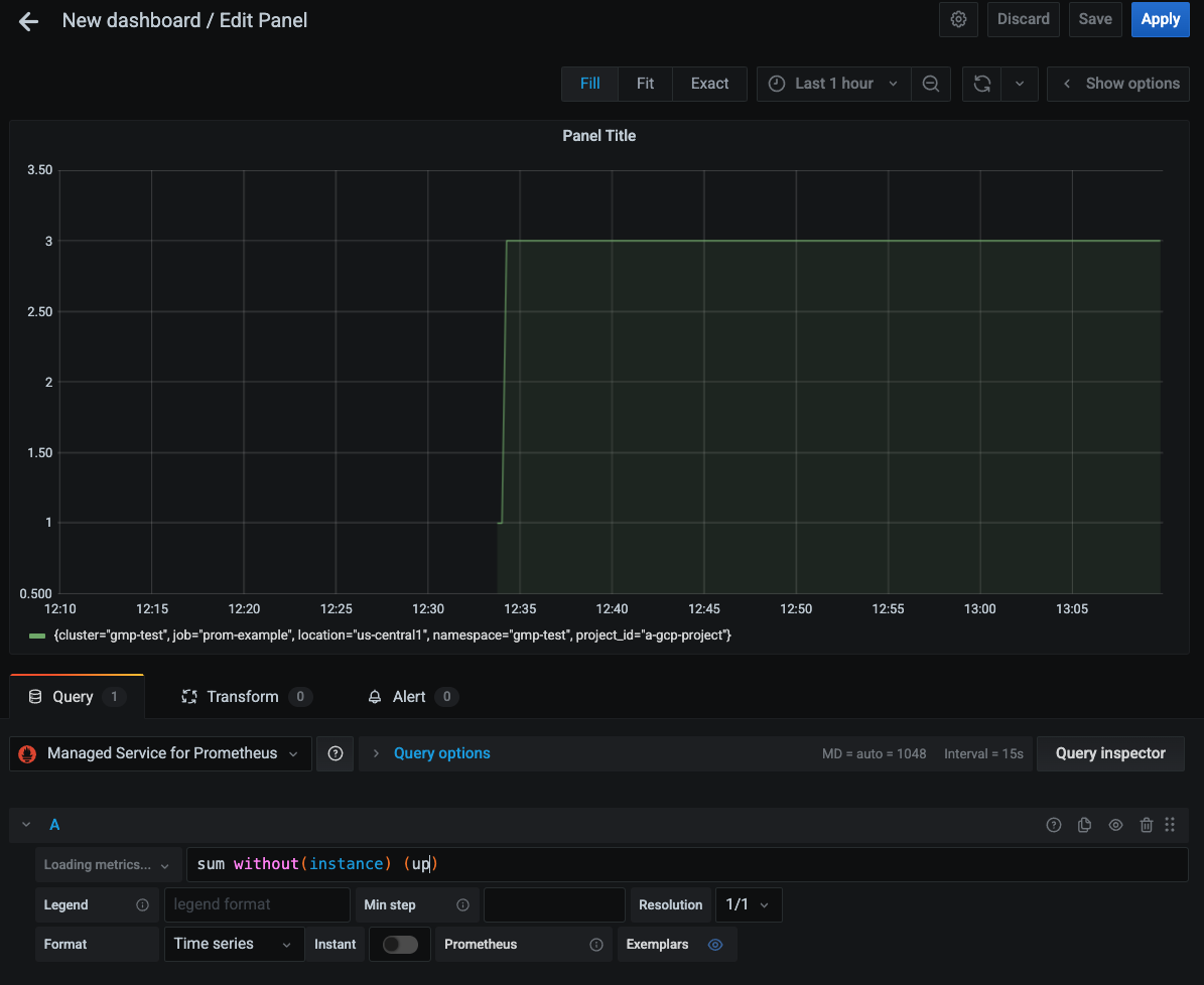
이제 Grafana 대시보드를 만들고 구성된 데이터 소스를 사용하여 쿼리를 실행할 수 있습니다. 다음 스크린샷은 up 측정항목을 표시하는 Grafana 차트를 보여줍니다.
PromQL을 사용하여 Google Cloud 시스템 측정항목을 쿼리하는 방법에 대한 자세한 내용은 Cloud Monitoring 측정항목용 PromQL을 참조하세요.
GKE 외부에서 데이터 소스 동기화 실행
Google Kubernetes Engine 클러스터에서 데이터 소스 동기화를 실행 중이거나 서버리스 옵션을 사용하는 경우 이 섹션을 건너뛸 수 있습니다. GKE에 인증 문제가 있으면 서비스 계정 사용자 인증 정보 확인을 참조하세요.
GKE에서 실행할 때 데이터 소스 동기화는 노드의 서비스 계정이나 GKE용 워크로드 아이덴티티 제휴 설정에 따라 환경에서 사용자 인증 정보를 자동으로 검색합니다.
비GKE Kubernetes 클러스터에서는 GOOGLE_APPLICATION_CREDENTIALS 환경 변수를 사용하여 데이터 소스 동기화에 사용자 인증 정보를 명시적으로 제공해야 합니다.
컨텍스트를 대상 프로젝트에 설정합니다.
gcloud config set project PROJECT_ID
서비스 계정을 만듭니다.
gcloud iam service-accounts create gmp-test-sa
이 단계에서는 GKE용 워크로드 아이덴티티 제휴 안내에 따라 이미 생성되었을 수 있는 서비스 계정을 만듭니다.
서비스 계정에 필요한 권한을 부여합니다.
gcloud projects add-iam-policy-binding PROJECT_ID \ --member=serviceAccount:gmp-test-sa@PROJECT_ID.iam.gserviceaccount.com \ --role=roles/monitoring.viewer \ && \ gcloud projects add-iam-policy-binding PROJECT_ID \ --member=serviceAccount:gmp-test-sa@PROJECT_ID.iam.gserviceaccount.com \ --role=roles/iam.serviceAccountTokenCreator
서비스 계정에 대해 키를 만들고 다운로드합니다.
gcloud iam service-accounts keys create gmp-test-sa-key.json \ --iam-account=gmp-test-sa@PROJECT_ID.iam.gserviceaccount.com
GOOGLE_APPLICATION_CREDENTIALS환경 변수를 사용하여 키-파일 경로를 설정합니다.
데이터 소스 동기화가 다중 프로젝트 모니터링을 가져오도록 승인
Managed Service for Prometheus는 측정항목 범위를 사용하여 다중 프로젝트 모니터링을 지원합니다.
서버리스 옵션을 사용하는 경우 선택한 프로젝트가 다중 프로젝트 측정항목 범위의 범위 지정 프로젝트인 경우 다중 프로젝트 쿼리가 제공됩니다.
Kubernetes에 데이터 소스 동기화 도구를 배포하는 경우 로컬 프로젝트가 범위 지정 프로젝트이고 로컬 프로젝트에 대한 서비스 계정 확인 또는 구성 안내를 따랐다면 추가 구성 없이도 다중 프로젝트 쿼리가 작동합니다.
로컬 프로젝트가 범위 지정 프로젝트가 아닌 경우, 범위 지정 프로젝트에 대한 monitoring.viewer 액세스 권한을 갖기 위해 로컬 프로젝트의 기본 컴퓨팅 서비스 계정 또는 GKE용 워크로드 아이덴티티 제휴 서비스 계정을 승인해야 합니다. 그런 다음 범위 지정 프로젝트의 ID를 PROJECT_ID 환경 변수의 값으로 전달합니다.
Compute Engine default 서비스 계정을 사용하는 경우 다음 중 하나를 수행할 수 있습니다.
범위 지정 프로젝트에 속한 클러스터에 데이터 소스 동기화를 배포합니다.
클러스터에 GKE용 워크로드 아이덴티티 제휴를 사용 설정하고 구성 단계를 수행합니다.
명시적 서비스 계정 키를 제공합니다.
서비스 계정에 다른 Google Cloud 프로젝트에 액세스하는 데 필요한 권한을 부여하려면 다음 단계를 따르세요.
쿼리하려는 대상 프로젝트에서 읽기 권한을 서비스 계정에 부여합니다.
gcloud projects add-iam-policy-binding SCOPING_PROJECT_ID \ --member=serviceAccount:gmp-test-sa@PROJECT_ID.iam.gserviceaccount.com \ --role=roles/monitoring.viewer
데이터 소스 동기화를 구성할 때 범위 지정 프로젝트의 ID를
PROJECT_ID환경 변수 값으로 전달합니다.
Kubernetes CronJob 검사
Kubernetes에 데이터 소스 동기화를 배포하는 경우 다음 명령어를 실행하여 CronJob을 검사하고 모든 변수가 올바르게 설정되었는지 확인할 수 있습니다.
kubectl describe cronjob datasource-syncer
Grafana를 처음 구성하는 작업의 로그를 보려면 datasource-syncer.yaml 파일을 적용한 직후 다음 명령어를 실행합니다.
kubectl logs job.batch/datasource-syncer-init
해체
Kubernetes에서 데이터 소스 동기화 Cronjob을 사용 중지하려면 다음 명령어를 실행합니다.
kubectl delete -f https://raw.githubusercontent.com/GoogleCloudPlatform/prometheus-engine/v0.17.2/cmd/datasource-syncer/datasource-syncer.yaml
데이터 소스 동기화를 사용 중지하면 새로운 사용자 인증 정보로 연결된 Grafana 업데이트가 중지되므로 Managed Service for Prometheus 쿼리가 더 이상 작동하지 않습니다.
API 호환성
다음 Prometheus HTTP API 엔드포인트는 https://monitoring.googleapis.com/v1/projects/PROJECT_ID/location/global/prometheus/api/v1/ 프리픽스가 포함된 URL로 Managed Service for Prometheus에서 지원됩니다.
자세한 내용은 Cloud Monitoring API 참조 문서를 확인하세요. Cloud Monitoring 언어별 클라이언트 라이브러리에서는 Promethus HTTP 엔드포인트를 사용할 수 없습니다.
PromQL 호환성에 대한 자세한 내용은 PromQL 지원을 참조하세요.
다음 엔드포인트는 완전히 지원됩니다.
/api/v1/label/<label_name>/values엔드포인트는<label_name>값으로 사용하거나 계열 선택기를 사용하여 정확히 일치를 수행하여__name__값이 제공된 경우에만 작동합니다. 예를 들어 다음 호출은 완전히 지원됩니다./api/v1/label/__name__/values/api/v1/label/__name__/values?match[]={__name__=~".*metricname.*"}/api/v1/label/labelname/values?match[]={__name__="metricname"}
이 제한으로 인해 Grafana에서
label_values($label)변수 쿼리가 실패합니다. 대신label_values($metric, $label)을 사용할 수 있습니다. 이러한 쿼리 유형은 지정된 대시보드와 관련이 없는 측정항목에서 라벨 값을 가져올 필요가 없기 때문에 권장됩니다./api/v1/series엔드포인트는GET에 지원되지만POST요청은 지원되지 않습니다. 데이터 소스 동기화 또는 프런트엔드 프록시를 사용하는 경우 이 제한이 자동으로 관리됩니다. 또한GET요청만 수행하도록 Grafana에서 Prometheus 데이터 소스를 구성할 수 있습니다.match[]매개변수는__name__라벨에서 정규 표현식 일치를 지원하지 않습니다.