Contact Center AI Platform(CCAI Platform)には、エージェントとエンドユーザー間の通話とチャットの転送を自動化できる複数の機能が用意されています。ルーティングにより、エンドユーザーの待ち時間を短縮し、エージェントの効率を高めることができます。
マルチキャストは、エージェントとエンドユーザー間の通信であるすべてのセッションのデフォルトのルーティング構成です。マルチキャストは、指定されたキューに割り当てられたエージェントにセッションを転送します。各エージェントには回答する機会が均等に与えられ、最も早く応答したエージェントが通話またはチャットを受け取ります。
Deltacast は、CCAI Platform 固有のインテリジェントなルーティング システムです。エージェントに同じ応答機会を与えるのではなく、ロジックを使用して個々のエージェントに通話を分散します。
通話のデルタキャスト
有効にすると、デルタキャストは次のようになります。
- 転送
- スケジュール設定された通話
- ダイレクト アクセス ポイント(DAP)を使用して転送された通話
- カスケード グループが有効になっているキュー
- 割合割り当てグループがあるキュー
このセクションでは、デルタキャストのルーティング ロジックの概要と、この機能を有効にする方法について説明します。
不在着信のステータス
Missed Call(不在着信)エージェント ステータスは、デルタキャストが有効になっているセッションで使用されます。不在着信は、エージェントに転送され、Deltacast タイムアウト時間のしきい値内に応答されなかったデルタキャスト通話です。マルチキャスト通話に応答しなかった場合、エージェントのステータスは [不在着信] になりません。
エージェントが [Missed Call](不在着信)ステータスになると、エージェントまたは管理者がステータスを手動で [Available](対応可能)に戻すまで、新しい通話を受信できなくなります。管理者は、通話ダッシュボード、エージェント ページ、レポートで、[不在着信] ステータスのエージェントの数を確認できます。API を使用して、エージェントのステータスとアクティビティ情報を取得することもできます。[不在着信] ステータスになるには、エージェントが [対応可能] ステータスである必要があります。他のステータスの場合、不在着信はレポートには表示されますが、エージェント アダプタには表示されません。
不在着信のステータスは、不在チャットのしきい値とは無関係です。通話は、ステータスが「不在着信」のエージェントには転送されません。ステータスが「対応可能」または「チャット中」のエージェントにのみ転送されます。
通話の Deltacast ルーティング ロジック
着信は、最後に通話を終了してから最も長い時間が経過している [対応可] ステータスのエージェントに転送されます。
deltacast タイムアウト設定で設定された時間内にエージェントが応答しない場合:
通話のデルタキャスト試行回数が残っている場合、通話は次に長い対応可能時間を持つエージェントに転送されます。
デルタキャストの試行回数がなくなると、そのキュー メニュー オプションに割り当てられている残りのエージェントに、マルチキャストを使用して通話が転送されます。
カスケード グループも使用している場合
デルタキャスト通話がエージェントに転送され、エージェントがデルタキャスト タイムアウト設定で設定された時間内に応答しなかった場合:
通話の deltacast 試行回数が残っている場合は、対応可能なエージェントのうち、次に長い期間対応可能なエージェントに転送されます。
deltacast の試行回数がなくなると、Cascade Group 1 に割り当てられているすべてのエージェントにコールがマルチキャストされます。
カスケード グループ 1 へのマルチキャスト通話が設定された秒数内に応答されない場合、通話はカスケード グループ 1 とカスケード グループ 2 に割り当てられたすべてのエージェントにマルチキャストされます。
グループ 1 とグループ 2 に提供されているマルチキャスト通話が設定された秒数内に応答されない場合、カスケード グループ 1、グループ 2、グループ 3 に割り当てられているすべてのエージェントにマルチキャストを使用して通話が提供されます。
マルチキャストは、エージェントが通話に応答するまで、連続するカスケード グループに呼び出しを送信し続けます。
自動応答も使用している場合
着信は、デルタキャストを使用して、最後に通話を終了してから最も時間が経過している「対応可」ステータスのエージェントに転送されます。自動応答では、通話がすぐにエージェントに接続されます。エージェントにトーンが通知され、通話アダプターで 3-2-1 のカウントダウンが開始されます。
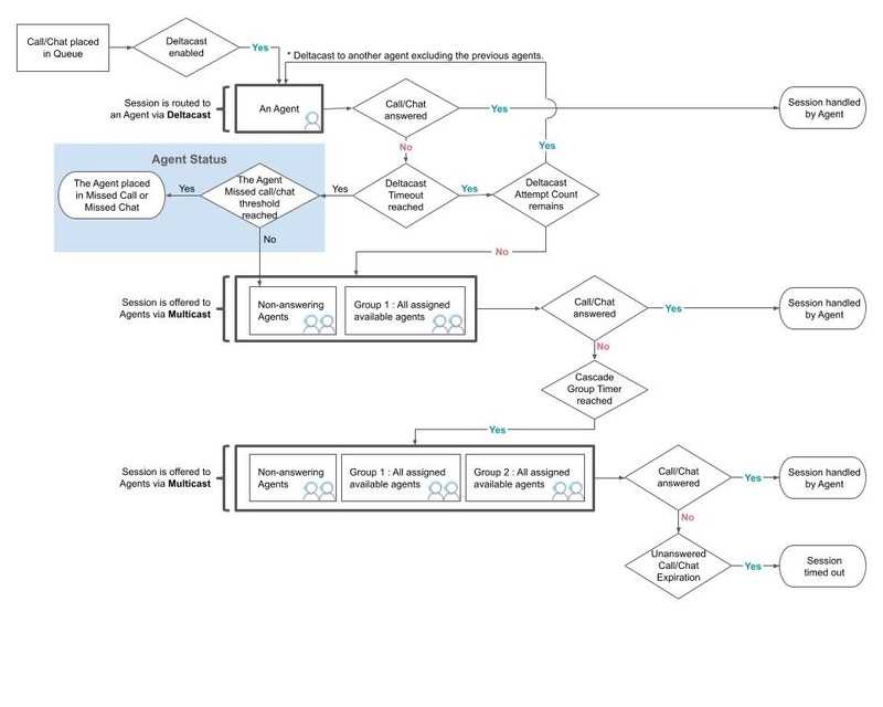
次の図は、デルタキャストのルーティング フローを示しています。

通話のデルタキャストをグローバルでオンにする
このセクションでは、デフォルトのマルチキャスト ルーティングからデルタキャスト ルーティングに切り替える方法について説明します。グローバル deltacast 設定は、キューレベルで変更しない限り、すべての対象キューに継承されます。個々のキューでデルタキャストを有効にするために、デルタキャストをグローバルに有効にする必要はありません。詳細については、キューレベルで通話のデルタキャストを有効にするをご覧ください。
通話のデルタキャストをグローバルに有効にするには、次の手順を行います。
CCAI Platform ポータルで、[設定] > [運用管理] をクリックします。[設定] メニューが表示されない場合は、 [メニュー] をクリックします。[オペレーション管理] ページが表示されます。
[ルーティング] ペインに移動します。
[Call Routing] で [Deltacast] を選択します。次の構成設定が表示されます。
- 自動応答: 着信に応答するためにクリックしなくても、着信を通話中のエージェントに接続します。詳しくは、通話の自動応答をグローバルに有効にするをご覧ください。
- Deltacast Attempt Count: マルチキャストに切り替える前に、デルタキャストが 1 人の対象エージェントに着信を提示する回数。
- すべての Deltacast 試行後にマルチキャスト フォールバックを無効にする: このチェックボックスをオンにすると、すべての deltacast 試行後にマルチキャスト フォールバックが無効になります。システムは、エージェントを検索するためにデルタキャスト試行のみを使用します。エージェントがデルタキャストを受け入れなかった場合、通話は利用可能なすべてのエージェントにマルチキャストされません。代わりに、カスケード グループまたは過剰容量の回避の設定に従います。最大キュー時間など、その他のすべてのデルタキャスト ルールは有効なままです。
- 通話の Deltacast タイムアウト: 通話が次のエージェントまたはキューに転送される前に、エージェントが通話に応答する必要がある時間(秒単位)。パソコンで作業しているエージェントと、モバイルで通話に応答するためにツインを使用しているエージェントに対して、異なる時間しきい値を設定できます。携帯電話で回答するエージェントは、パソコンで作業するエージェントよりも回答に時間がかかる場合があります。
- 不在着信のしきい値: エージェントが不在着信ステータスになるまでに連続して不在着信にできる回数(タイムアウトのしきい値内に応答しなかった回数)を設定します。
- 応答なしのしきい値: エージェントが
Unresponsiveステータスになる前に、エージェントのアダプタに到達できない通話の回数を設定します。- 省略可: [エージェントがアクティブなチャット セッションまたは通話セッション中に応答しなくなった場合に、応答なしのしきい値を適用する] チェックボックスをオンにして、アクティブなセッション中に応答しなくなったエージェントに応答なしのしきい値のカウントを適用します。
- カスケード タイマーの選択: カスケード グループにエージェントがいない場合に、カスケード グループ タイマーをスキップするには、このチェックボックスをオンにします。
deltacast の設定を行い、[ルーティングを保存] をクリックします。
キューレベルで通話のデルタキャストをオンにする
キューの Deltacast 設定は、個々のキューで変更しない限り、グローバル設定から自動的に継承されます。特定のキューでデルタキャストを有効にするために、デルタキャストをグローバルに有効にする必要はありません。
キューレベルで通話のデルタキャストを有効にするには、次の操作を行います。
CCAI Platform ポータルで、[設定>キュー] をクリックします。[設定] メニューが表示されない場合は、 [メニュー] をクリックします。[キュー メニューの設定] ページが表示されます。
編集するキューの種類に応じて、[IVR(インタラクティブ音声レスポンス)]、[モバイル]、[ウェブ] のいずれかのペインで [編集 / 表示] をクリックします。
編集するキューをクリックします。
[設定] ペインで、[ルーティング] セクションに移動します。[ルーティング] で、各ルーティング機能には [グローバル] または [キュー] のラベルが付いています。これらのラベルは、この機能がグローバルに構成されているか、キューレベルで構成されているかを示します。
[構成] をクリックします。
[ルーティング] ペインで、[通話のルーティング] セクションに移動し、[Deltacast] をクリックします。次の構成設定が表示されます。
- 自動応答: 着信に応答するためにクリックしなくても、着信を通話中のエージェントに接続します。詳しくは、キューレベルで通話の自動応答をオンにするをご覧ください。
- Deltacast Attempt Count: マルチキャストに切り替える前に、デルタキャストが 1 人の対象エージェントに着信を提示する回数。
- すべての Deltacast 試行後にマルチキャスト フォールバックを無効にする: このチェックボックスをオンにすると、すべての deltacast 試行後にマルチキャスト フォールバックが無効になります。システムは、エージェントを検索するためにデルタキャスト試行のみを使用します。エージェントがデルタキャストを受け入れなかった場合、通話は利用可能なすべてのエージェントにマルチキャストされません。代わりに、カスケード グループまたは過剰容量の回避の設定に従います。最大キュー時間など、その他のすべてのデルタキャスト ルールは有効なままです。
- 通話の Deltacast タイムアウト: 通話が次のエージェントまたはキューに転送される前に、エージェントが通話に応答する必要がある時間(秒単位)。パソコンで作業しているエージェントと、モバイルで通話に応答するためにツインを使用しているエージェントに対して、異なる時間しきい値を設定できます。携帯電話で回答するエージェントは、パソコンで作業するエージェントよりも回答に時間がかかる場合があります。
- 不在着信のしきい値: エージェントが不在着信ステータスになるまでに連続して不在着信にできる回数(タイムアウトのしきい値内に応答しなかった回数)を設定します。
- 応答なしのしきい値: エージェントが
Unresponsiveステータスになる前に、エージェントのアダプタに到達できない通話の回数を設定します。- 省略可: [エージェントがアクティブなチャット セッションまたは通話セッション中に応答しなくなった場合に、応答なしのしきい値を適用する] チェックボックスをオンにして、アクティブなセッション中に応答しなくなったエージェントに応答なしのしきい値のカウントを適用します。
- カスケード タイマーの選択: カスケード グループにエージェントがいない場合に、カスケード グループ タイマーをスキップするには、このチェックボックスをオンにします。
deltacast の設定を行い、[保存] をクリックします。
省略可: カスケード グループ タイマーをスキップする
カスケード グループのタイマーをスキップする機能を使用すると、カスケード グループに関係なく、カスケード タイマーの設定をバイパスして、通話やチャットを次に応答可能なエージェントに転送できます。この機能を有効にすると、次のカスケード グループでエージェントが対応可能な場合、通話はすぐにエージェントに転送されます。
無効にすると、プラットフォームはカスケード タイマーの設定に従い、指定された時間待機してから次のグループに進みます。
CCAI Platform ポータルで、[設定] > [運用管理] > [ルーティング] に移動します。
[Cascade Timer selection] で、[Skip Cascade Group Timer] チェックボックスをオンにします。デフォルトでは、このチェックボックスはオフになっています。
[Save Routing] をクリックします。
通話のモニタリングとレポート
管理者とマネージャーは、通話ダッシュボードの [ログイン中のエージェント] セクションで、[不在着信] ステータスのエージェントを確認できます。[不在着信] ステータスのエージェントは、[設定] > [エージェント] > [エージェント] ページにも表示されます。このページの [フィルタ設定] メニューをクリックすると、エージェントのステータスでフィルタできます。
デルタキャストとマルチキャストの通話データを表示する
提供されたすべての通知、受け取りの試行、正常に回答された通話はログに記録され、レポートとレポート API で確認できます。次のレポートを利用できます。
エージェント アクティビティ - サマリー レポート
エージェントのアクティビティ - タイムライン レポート
レポートをダウンロードする手順は次のとおりです。
[レポート] > [エージェントとチーム] に移動します。
データを表示するエージェントまたはチームを選択します。
[Select Session Type] で、[Calls] を選択します。
[Select Reports Desired] で、必要なレポートタイプを選択します。
[期間] と [タイムゾーン] を選択します。
[ダウンロード] をクリックします。ダウンロードしたレポートには、Deltacast 指標のラベルが表示されます。
チャットのデルタキャスト
有効にすると、デルタキャストはチャットを使用するすべてのチャンネルとすべてのキューに拡張されます。これは、すべてのチャットタイプと次のチャットフローに適用されます。
- 転送
- ダイレクト アクセス ポイント(DAP)経由で転送されたチャット
- カスケード グループが有効になっているキュー
- 割合割り当てグループが有効になっているキュー
対象となるエージェント
デルタキャストの呼び出しを受け取るには、エージェントは次のいずれかの要件を満たしている必要があります。
ステータスが [Available] に設定されている。
ステータスが [チャット中] で、エージェントがチャットの同時接続数のしきい値に達していない。
- チャットの同時実行数は、[設定] > [チャット] でグローバルに設定するか、[設定] > [ユーザーとチーム] > [ユーザーを編集](鉛筆アイコン)で個別に設定します。
- エージェントがチャット セッションと通話セッションの両方に割り当てられている場合、通話はチャットのしきい値に対して 1 つのチャットとしてカウントされます。
応答できなかったチャットのステータス
エージェントのステータス「応答できなかったチャット」は、Deltacast が有効になっているセッションで使用されます。チャットの未応答とは、エージェントにラウトされた Deltacast チャットが Deltacast タイムアウトのしきい値内に応答されなかった場合を指します。応答できなかったマルチキャスト チャットは、応答できなかったチャットの数には含まれません。
エージェントが [Missed Chat](チャットを逃した)ステータスになると、エージェントまたは管理者がステータスを手動で [Available](対応可能)に戻すまで、新しいチャットを受信できなくなります。管理者は、Chat ダッシュボード、エージェント ページ、レポートで、[Missed Chat] ステータスのエージェントの数を確認できます。API を使用して、エージェントのステータスとアクティビティ情報を取得することもできます。[応答できなかったチャット] ステータスになるには、エージェントが [対応可能] ステータスである必要があります。他のステータスの場合、[Missed Chat] はレポートには表示されますが、エージェント アダプタには表示されません。
チャットの未応答ステータスは、通話の未応答のしきい値とは無関係です。チャットは、[Missed Chat](チャット未応答)ステータスのエージェントには転送されません。チャットは、[Available](対応可能)または [In-chat](チャット中)ステータスのエージェントにのみ転送されます。
チャットの Deltacast ルーティング ロジック
基本的なルーティング:
チャットがキューに入ると、次のルールに従って、対応可能な 1 人のエージェント(ステータスが [対応可能] または [チャット中])にチャットが割り当てられます。
複数のエージェントが [対応可] ステータスの場合、チャットは最後に [チャット中] ステータスになってから最も時間が経過しているエージェントに転送されます。
割り当てられたすべてのエージェントが通話中またはチャット中の場合、同時チャット数が最も少ないエージェントが次のチャットを受け付けます。
エージェントが通話中の場合、通話は
[X]同時チャットとしてカウントされます([設定] > [オペレーション管理] で設定されている場合)。複数のエージェントが同じ数の同時チャットに対応している場合は、チャットを受信してから最も時間が経っているエージェントが次のチャットを受け付けます。
チャットを提案されたエージェントが、deltacast タイムアウト設定で設定された時間内にチャットに応答しない場合、チャットはマルチキャストを使用して提案されます。マルチキャストは、チャットに時間内に応答しなかったエージェントを含む、キュー内のすべてのエージェントにチャットを送信します。
カスケード グループを使用したルーティング:
チャットは、Deltacast Timeout for Chats タイマーの期間中、カスケード グループ A の対象エージェントに提供されます。回答がない場合:
チャットのデルタキャスト試行回数が残っている場合、チャットは次に長い対応可能時間のエージェントに転送されます。
デルタキャストの試行回数が上限に達すると、チャットはマルチキャストを使用して、Cascade Group A のすべてのエージェント(対応可能ステータスとチャット中ステータスの両方)に提供されます。これには、チャットをラウトした元のエージェントも含まれます(チャット未応答のしきい値に達していない場合)。
エージェントがチャットに応答せず、カスケード グループのタイマーが切れた場合: チャットは、チャットを転送した元のエージェントを含め、[対応可能] または [チャット中] のステータスのカスケード グループ A のすべてのエージェントにマルチキャストで提供されます。
エージェントがチャットに応答せず、カスケード グループのタイマーが切れた場合: カスケード グループ B の対象となるすべてのエージェントにマルチキャストを使用してチャットが提供され、カスケード グループ A の対象となるすべてのエージェントにマルチキャストを使用してチャットの提供が継続されます。
カスケード グループのタイマーが切れ、グループ B が最後のグループの場合: [設定] > [チャット] で設定されている、未回答のチャットの有効期限タイマーが切れるまで、チャットはマルチキャストを使用して引き続き転送されます。
自動応答が有効になっているルーティング:
- 受信したチャットは、前述のルーティング ロジックに基づいて、Deltacast を使用して対象のエージェントに転送されます。自動応答は、エージェント アダプタでチャット会話を開始します。エージェントには音声が聞こえ、[New Chat] タブが赤く点滅します。
チャットのデルタキャストをグローバルでオンにする
このセクションでは、デフォルトのマルチキャスト ルーティングからデルタキャスト ルーティングに切り替える方法について説明します。グローバル deltacast 設定は、キューレベルで変更しない限り、すべての対象キューに継承されます。個々のキューでデルタキャストを有効にするために、デルタキャストをグローバルに有効にする必要はありません。詳細については、キューレベルでチャットのデルタキャストを有効にするをご覧ください。
チャットのデルタキャストをグローバルに有効にする手順は次のとおりです。
[設定] > [[運用管理]] に移動し、[ルーティング] ペインに移動します。
[Chat Routing] で [Deltacast] を選択します。次の構成設定が表示されます。
- Deltacast Attempt Count(デルタキャストの試行回数): マルチキャストに切り替える前に、デルタキャストが単一の対象エージェントに受信チャットを提示する回数。
- Deltacast Routing Logic: この設定は、対象となるエージェントの計算に影響します。この設定は、チャットと通話の両方のチャネル用に構成されたキューに割り当てられているエージェントにのみ適用されます。
- チャットの Deltacast タイムアウト: チャットが次のエージェントまたはキューに提供されるまでの時間(秒単位)。
- 推奨値は 10 秒です。これにより、ほとんどのネットワーク接続シナリオでチャットを接続するのに十分な時間を確保できます。
- 割合の割り当てとカスケード グループのタイムアウトしきい値の設定が、deltacast のタイムアウト値よりも大きいことを確認します。同じかそれより低い場合は、デルタキャストを有効にできません。グループ設定は、[運用管理] ページの [全般] セクションにあります。
- チャットの未応答のしきい値: エージェントが未応答(タイムアウトのしきい値までに応答しない)になるチャットの数を設定します。この数を超えると、エージェントは不在着信ステータスになります。
- 応答なしのしきい値: エージェントが
Unresponsiveステータスになる前に、チャットがエージェントのアダプタに到達できない回数を設定します。- 省略可: [エージェントがアクティブなチャット セッションまたは通話セッション中に応答しなくなった場合に、応答なしのしきい値を適用する] チェックボックスをオンにすると、アクティブなセッション中に応答しなくなったエージェントに応答なしのしきい値が適用されます。
- カスケード タイマーの選択: カスケード グループにエージェントがいない場合に、カスケード グループ タイマーをスキップするには、このチェックボックスをオンにします。
deltacast の設定を行い、[ルーティングを保存] をクリックします。
キューレベルでチャットのデルタキャストをオンにする
キューの Deltacast 設定は、個々のキューで変更しない限り、グローバル設定から自動的に継承されます。特定のキュー用に構成するために、デルタキャストをグローバルに有効にする必要はありません。
キューレベルでチャットの deltacast をオンにするには、次の操作を行います。
[設定] > [キュー] > [{ウェブまたはモバイル チャネル}] > [{
QUEUE_NAME}] に移動します。[ルーティング] セクションに移動します。グローバル デルタキャスト設定が有効になっている場合は、[グローバル] タグが表示されます。キューレベルで変更しない限り、すべてのキューはグローバル デルタキャスト設定を自動的に継承します。
[構成] をクリックし、[Deltacast] をクリックして、このキューで有効にします。
deltacast 構成の値を設定し、[保存] をクリックします。deltacast の構成設定の詳細については、チャットの deltacast をグローバルに有効にするをご覧ください。
チャットのモニタリングとレポート
管理者とマネージャーは、CCAI プラットフォーム ポータルの CCAI プラットフォーム Chat ダッシュボードの [Logged in Agent] セクションで、[Missed Chat] ステータスのエージェントを確認できます。[チャット未対応] ステータスのエージェントは、CCAI Platform ポータルの [エージェント] > [エージェント] ページにも表示されます。このページの上部にある [フィルタ設定] メニューをクリックすると、エージェントのステータスでフィルタできます。
デルタキャストとマルチキャストのチャットデータを表示する
提供されたすべての通知、受け取りの試行、チャットでの回答の成功はログに記録され、レポートとレポート API で確認できます。次のレポートを利用できます。
- エージェント アクティビティ - サマリー レポート
- エージェントのアクティビティ - タイムライン レポート
レポートをダウンロードする手順は次のとおりです。
[レポート] > [エージェントとチーム] に移動します。
データを表示するエージェントまたはチームを選択します。
[Select Session Type] で [Chats] を選択します。
[Select Reports Desired] で、必要なレポートタイプを選択します。
[期間] と [タイムゾーン] を選択します。
[ダウンロード] をクリックします。ダウンロードしたレポートには、Deltacast 指標のラベルが表示されます。