Multicast et deltacast

Contact Center AI Platform (CCAI Platform) propose plusieurs fonctionnalités qui vous permettent d'automatiser l'acheminement des appels et des discussions entre les agents et les utilisateurs finaux. Le routage peut réduire les temps d'attente des utilisateurs finaux et améliorer l'efficacité des agents.

  • Le multicast est la configuration de routage par défaut pour toutes les sessions, qui sont des communications entre un agent et un utilisateur final. Il transfère les sessions aux agents affectés à une file d'attente spécifique. Tous les agents ont la possibilité de répondre, et l'appel ou le chat est attribué au plus rapide.

  • Deltacast est un système de routage intelligent propre à la plate-forme CCAI. Il utilise la logique pour répartir les appels entre les agents individuels, plutôt que de donner à tous les agents la même possibilité de répondre.

Deltacast pour les appels

Si elle est activée, la diffusion DeltaCast s'étend aux éléments suivants :

  • Transferts
  • Appels planifiés
  • Appels transférés à l'aide de points d'accès direct
  • Files d'attente pour lesquelles les groupes en cascade sont activés
  • Files d'attente avec des groupes avec pourcentage attribué

Cette section décrit la logique de routage de deltacast et explique comment activer cette fonctionnalité.

État d'un appel manqué

L'état d'agent Appel manqué est utilisé pour les sessions avec deltacast activé. Les appels manqués sont des appels deltacast qui sont attribués à un agent, mais auxquels il ne répond pas dans le délai d'expiration du deltacast. Les appels multicast manqués ne définissent pas l'état d'un agent sur "Appel manqué".

Si un agent est placé dans l'état "Appel manqué", il ne pourra pas recevoir de nouveaux appels tant que lui ou un administrateur n'aura pas manuellement rétabli son état sur "Disponible". Les administrateurs peuvent consulter le nombre d'agents dont l'état est "Appel manqué" dans le tableau de bord des appels, sur la page "Agent" et dans les rapports. Les informations sur l'état et l'activité de l'agent sont également disponibles à l'aide de l'API. Pour que l'agent soit placé à l'état "Appel manqué", il doit avoir été à l'état "Disponible". Si l'état est différent, l'événement "Appel manqué" s'affichera toujours dans les rapports, mais pas dans l'adaptateur d'agent.

L'état "Appel manqué" est indépendant du seuil "Chat manqué". Les appels ne sont pas attribués aux agents dont l'état est "Appel manqué". Ils ne sont transférés qu'aux agents dont l'état est "Disponible" ou "En discussion".

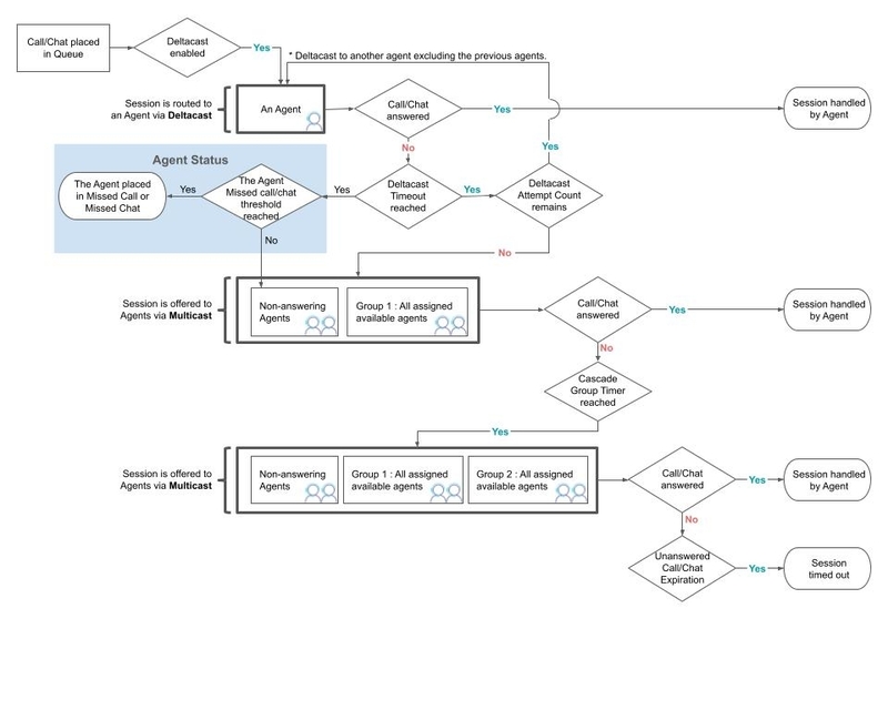
Logique de routage Deltacast pour les appels

  1. Un appel entrant est adressé à l'agent dont l'état est "Disponible" et qui a le plus long délai d'inactivité depuis son dernier appel.

  2. Si l'agent ne répond pas dans le délai défini par le paramètre de délai avant expiration deltacast :

    • S'il reste des tentatives deltacast pour l'appel, celui-ci est redirigé vers un agent disponible ayant le deuxième plus long délai d'inactivité.

    • S'il ne reste plus de tentatives deltacast, l'appel est acheminé par le biais du multicast au reste des agents affectés à la file d'attente.

Si des groupes en cascade sont également utilisés

  1. Si un appel deltacast est redirigé vers un agent et que celui-ci ne répond pas dans le délai défini par le paramètre de délai avant expiration deltacast :

    1. S'il reste des tentatives deltacast pour l'appel, celui-ci est redirigé vers un agent disponible ayant le deuxième plus long délai d'inactivité.

    2. Lorsque le nombre de tentatives deltacast est épuisé, l'appel est diffusé en multicast à tous les agents affectés au groupe en cascade 1.

  2. Si l'appel multicast au groupe en cascade 1 reste sans réponse dans le délai en secondes défini, il est transmis en multicast à tous les agents affectés aux groupes en cascade 1 et 2.

  3. Si l'appel multicast proposé aux groupes 1 et 2 reste sans réponse dans le délai en secondes défini, il est proposé en multicast à tous les agents affectés aux groupes en cascade 1, 2 et 3.

  4. Le multicast continue à proposer l'appel aux groupes en cascade successifs jusqu'à ce qu'un agent prenne l'appel.

Si la réponse automatique est également utilisée

Un appel entrant est acheminé, à l'aide du deltacast, vers l'agent dont l'état est "Disponible" et qui a le plus long délai d'inactivité depuis son dernier appel. La réponse automatique met immédiatement l'appel en relation avec l'agent. L'agent reçoit une notification sonore et son adaptateur d'appel commence le compte à rebours 3-2-1.

Le schéma suivant illustre le flux de routage Deltacast :

Activer le deltacast pour les appels dans le monde entier

Cette section vous explique comment passer du routage multicast par défaut au routage deltacast. Les paramètres de deltacast globaux sont hérités par toutes les files d'attente éligibles, sauf si vous les modifiez au niveau de la file d'attente. Vous n'avez pas besoin d'activer Deltacast de manière globale pour l'activer pour des files d'attente individuelles. Pour en savoir plus, consultez Activer Deltacast pour les appels au niveau de la file d'attente.

Pour activer Deltacast pour les appels dans le monde entier, procédez comme suit :

  1. Dans le portail CCAI Platform, cliquez sur Settings > Operation Management (Paramètres > Gestion des opérations). Si le menu Paramètres ne s'affiche pas, cliquez sur  Menu. La page Gestion des opérations s'affiche.

  2. Accédez au volet Routage.

  3. Sous Routage des appels, sélectionnez Deltacast. Les paramètres de configuration suivants s'affichent :

    • Nombre de tentatives de deltacast : nombre de fois où le deltacast doit proposer un appel entrant à un seul agent éligible avant de passer au multicast.
      • Désactiver le retour au multicast après toutes les tentatives deltacast : cochez cette case pour désactiver le retour au multicast après toutes les tentatives deltacast. Le système n'utilise que les tentatives de multidiffusion delta pour trouver un agent. Si aucun agent n'accepte le deltacast, l'appel n'est pas transmis en multicast à tous les agents disponibles. Il suit plutôt vos paramètres pour les groupes en cascade ou la déviation en cas de dépassement de capacité. Toutes les autres règles Deltacast, telles que la durée maximale de la file d'attente, restent en vigueur.
    • Délai avant expiration du deltacast pour les appels : durée en secondes dont dispose un agent pour répondre à un appel avant qu'il ne soit proposé à l'agent ou à la file d'attente suivants. Vous pouvez configurer différents seuils de temps pour les agents travaillant sur un ordinateur et ceux utilisant le jumelage pour répondre aux appels sur un téléphone mobile. Les agents qui répondent sur un téléphone mobile peuvent avoir besoin de plus de temps pour répondre que ceux qui travaillent sur un ordinateur.
    • Seuil d'appels manqués : définissez le nombre d'appels consécutifs qu'un agent peut manquer (c'est-à-dire ne pas décrocher dans le délai imparti) avant de passer à l'état "Appel manqué".
    • Seuil d'absence de réponse : définissez le nombre de fois où un appel ne parvient pas à joindre l'adaptateur d'agent avant que l'agent ne soit placé dans l'état Unresponsive.
      • Facultatif : Cochez la case Appliquer les seuils d'inactivité lorsque l'agent est en session de chat ou d'appel active pour appliquer le nombre de seuils d'inactivité aux agents qui deviennent inactifs lors d'une session active.
    • Sélection du délai d'application de la cascade : cochez cette case pour ignorer le délai d'application du groupe en cascade si aucun agent n'est disponible dans le groupe en cascade.
  4. Configurez vos paramètres Deltacast, puis cliquez sur Enregistrer le routage.

Activer le deltacast pour les appels au niveau de la file d'attente

Les paramètres Deltacast pour les files d'attente sont automatiquement hérités des paramètres généraux, sauf si vous les modifiez pour des files d'attente spécifiques. Vous n'avez pas besoin d'activer Deltacast de manière globale pour l'activer pour des files d'attente spécifiques.

Pour activer Deltacast pour les appels au niveau de la file d'attente :

  1. Dans le portail CCAI Platform, cliquez sur Settings> Queue (Paramètres > File d'attente). Si le menu Paramètres ne s'affiche pas, cliquez sur  Menu. La page Paramètres du menu de file d'attente s'affiche.

  2. Selon le type de file d'attente que vous souhaitez modifier, cliquez sur Modifier / Afficher dans le volet IVR (Interactive Voice Response), Mobile ou Web.

  3. Cliquez sur la file d'attente que vous souhaitez modifier.

  4. Dans le volet Paramètres, accédez à la section Routage. Sous Routage, chaque fonctionnalité de routage est marquée d'un libellé Global ou File d'attente. Ces libellés indiquent si la fonctionnalité est configurée au niveau global ou de la file d'attente.

  5. Cliquez sur Configurer.

  6. Dans le volet Routage, accédez à la section Routage des appels, puis cliquez sur Deltacast. Les paramètres de configuration suivants s'affichent :

    • Nombre de tentatives de deltacast : nombre de fois où le deltacast doit proposer un appel entrant à un seul agent éligible avant de passer au multicast.
      • Désactiver le retour au multicast après toutes les tentatives deltacast : cochez cette case pour désactiver le retour au multicast après toutes les tentatives deltacast. Le système n'utilise que les tentatives de multidiffusion delta pour trouver un agent. Si aucun agent n'accepte le deltacast, l'appel n'est pas transmis en multicast à tous les agents disponibles. Il suit plutôt vos paramètres pour les groupes en cascade ou la déviation en cas de dépassement de capacité. Toutes les autres règles Deltacast, telles que la durée maximale de la file d'attente, restent en vigueur.
    • Délai avant expiration du deltacast pour les appels : durée en secondes dont dispose un agent pour répondre à un appel avant qu'il ne soit proposé à l'agent ou à la file d'attente suivants. Vous pouvez configurer différents seuils de temps pour les agents travaillant sur un ordinateur et ceux utilisant le jumelage pour répondre aux appels sur un téléphone mobile. Les agents qui répondent sur un téléphone mobile peuvent avoir besoin de plus de temps pour répondre que ceux qui travaillent sur un ordinateur.
    • Seuil d'appels manqués : définissez le nombre d'appels consécutifs qu'un agent peut manquer (c'est-à-dire ne pas décrocher dans le délai imparti) avant de passer à l'état "Appel manqué".
    • Seuil d'absence de réponse : définissez le nombre de fois où un appel ne parvient pas à joindre l'adaptateur d'agent avant que l'agent ne soit placé dans l'état Unresponsive.
      • Facultatif : Cochez la case Appliquer les seuils d'inactivité lorsque l'agent est en session de chat ou d'appel active pour appliquer le nombre de seuils d'inactivité aux agents qui deviennent inactifs lors d'une session active.
    • Sélection du délai d'application de la cascade : cochez cette case pour ignorer le délai d'application du groupe en cascade si aucun agent n'est disponible dans le groupe en cascade.
  7. Configurez vos paramètres Deltacast, puis cliquez sur Enregistrer.

Facultatif : Ignorer le délai d'application des groupes en cascade

Les fonctionnalités Ignorer le minuteur du groupe en cascade vous permettent de contourner les paramètres du minuteur en cascade et de transférer un appel ou une discussion vers le prochain agent disponible, quel que soit votre groupe en cascade. Lorsque cette fonctionnalité est activée, l'appel est immédiatement transféré aux agents s'ils sont disponibles dans le prochain groupe de cascade.

Lorsqu'il est désactivé, la plate-forme respecte les paramètres du minuteur en cascade et attend le délai spécifié avant de passer au groupe suivant.

  1. Dans le portail CCAI Platform, accédez à Settings > Operation Management > Routing.

  2. Sous Sélection du minuteur en cascade, cochez la case Ignorer le minuteur du groupe en cascade. Par défaut, cette case est décochée.

  3. Cliquez sur Enregistrer le routage.

Surveillance et rapports pour les appels

Les administrateurs et les responsables peuvent voir les agents dont l'état est "Appel manqué" dans la section Agents connectés du tableau de bord des appels. Les agents dont l'état est "Appel manqué" sont également visibles sur la page Paramètres > Agents > Agent. Vous pouvez cliquer sur le menu Paramètres de filtrage sur cette page pour filtrer les résultats en fonction de l'état des agents.

Afficher les données d'appel deltacast et multicast

Toutes les notifications proposées, les tentatives de récupération et les appels auxquels il a été répondu sont enregistrés et peuvent être consultés dans les rapports et les API de reporting. Les rapports suivants sont disponibles :

  • Activité des agents : rapport récapitulatif

  • Activité des agents : rapport chronologique

Pour télécharger un rapport :

  1. Accédez à Rapports > Agents et équipes.

  2. Choisissez un agent ou une équipe pour lesquels vous souhaitez afficher les données.

  3. Sous Select Session Type (Sélectionner le type de session), sélectionnez Calls (Appels).

  4. Sous Sélectionnez les rapports souhaités, sélectionnez le ou les types de rapports que vous souhaitez.

  5. Sélectionnez la période et le fuseau horaire.

  6. Cliquez sur Télécharger. Les métriques Deltacast sont indiquées dans le rapport téléchargé.

Deltacast pour le chat

S'il est activé, le deltacast s'étend à tous les canaux et à toutes les files d'attente qui utilisent le chat. Elle s'applique à tous les types de chat et aux flux de chat suivants :

  • Transferts
  • Chats acheminés via des points d'accès direct
  • Files d'attente pour lesquelles les groupes en cascade sont activés
  • Files d'attente pour lesquelles les groupes avec pourcentage attribué sont activés

Agents éligibles

Pour recevoir un appel Deltacast, un agent doit répondre à l'une des exigences suivantes :

  • L'état est défini sur "Disponible".

  • L'état est "En discussion" et l'agent n'a pas atteint le seuil de simultanéité des discussions.

    • La simultanéité du chat est configurée globalement dans Paramètres > Chat et individuellement dans Paramètres > Utilisateurs et équipes > Modifier un utilisateur (icône en forme de crayon).
    • Si l'agent est affecté à des sessions de chat et d'appel, un appel est comptabilisé comme un chat pour le seuil de chat.

État "Discussion manquée"

L'état d'agent "Chat manqué" est utilisé pour les sessions avec Deltacast activé. Les chats manqués sont définis comme des chats Deltacast redirigés vers un agent et auxquels il n'a pas répondu dans le délai Deltacast. Les discussions multicast manquées ne sont pas comptabilisées dans les discussions manquées.

Si un agent est placé dans l'état "Chat manqué", il ne pourra pas recevoir de nouveaux chats tant que lui ou un administrateur n'aura pas manuellement rétabli son état sur "Disponible". Les administrateurs peuvent consulter le nombre d'agents dont l'état est "Chat manqué" dans le tableau de bord Chat, sur la page "Agents" et dans les rapports. Les informations sur l'état et l'activité de l'agent sont également disponibles à l'aide de l'API. Pour que l'état "Chat manqué" soit attribué à un agent, il doit avoir été en état "Disponible". Si l'état est différent, le rapport indique toujours "Chat manqué", mais pas l'adaptateur d'agent.

L'état "Chat manqué" est indépendant du seuil "Appel manqué". Les chats ne sont pas projetés aux agents dont l'état est "Chat manqué". Ils ne sont transmis qu'aux agents dont l'état est "Disponible" ou "En chat".

Logique de routage Deltacast pour le chat

Routage de base :

  1. Lorsqu'un chat entre dans la file d'attente, il est proposé à un seul agent éligible (dont l'état est "Disponible" ou "En discussion"), selon les règles suivantes :

    • Si plusieurs agents sont disponibles, le chat est attribué à celui qui n'a pas été en état "En chat" depuis le plus longtemps.

    • Si tous les agents attribués sont en cours d'appel ou de chat, le prochain chat sera attribué à l'agent qui a le moins de chats simultanés.

    • Si un agent a un appel en cours, l'appel est comptabilisé comme [X] chats simultanés, comme configuré dans Paramètres > Gestion des opérations.

    • Si plusieurs agents ont le même nombre de chats simultanés, le prochain chat sera attribué à celui qui n'en a pas reçu depuis le plus longtemps.

  2. Si l'agent à qui un chat est proposé ne le prend pas en charge dans le délai défini par le paramètre de délai avant expiration deltacast, le chat est proposé à l'aide de multicast. Le multicast envoie le chat à tous les agents de la file d'attente, y compris à celui qui n'a pas répondu à temps.

Routage avec des groupes en cascade :

  1. La discussion est proposée à un agent éligible du groupe en cascade A pendant la durée du minuteur Délai avant expiration du deltacast pour les discussions. Si vous n'avez pas trouvé la réponse :

    1. S'il reste des tentatives deltacast pour le chat, celui-ci est redirigé vers un agent éligible ayant le deuxième plus long délai d'inactivité.

    2. S'il ne reste plus de tentatives deltacast, la discussion est proposée à l'aide du multicast à tous les agents du groupe en cascade A, qu'ils soient disponibles ou en discussion, y compris l'agent initial vers lequel la discussion a été transférée (s'il n'a pas atteint le seuil de discussion manquée).

  2. Si aucun agent ne prend en charge le chat et que le délai du groupe en cascade expire : le chat est proposé en multicast à tous les agents du groupe en cascade A dont l'état est "Disponible" ou "En discussion", y compris l'agent initial vers lequel le chat a été transféré.

  3. Si aucun agent ne prend le chat et que le minuteur du groupe en cascade expire : le chat est proposé en multicast à tous les agents éligibles du groupe en cascade B, et continue à être proposé en multicast à tous les agents éligibles du groupe en cascade A.

  4. Si le délai du groupe en cascade expire et que le groupe B est le dernier groupe : le chat continue d'être acheminé à l'aide du multicast jusqu'à l'expiration du délai du chat sans réponse, tel que défini dans Paramètres > Chat.

Routage avec réponse automatique activée :

  1. Le chat entrant sera attribué à un agent éligible à l'aide de Deltacast, en fonction de la logique d'attribution décrite précédemment. La réponse automatique lance la conversation par chat dans l'adaptateur d'agent. L'agent entend un signal sonore et l'onglet Nouvelle discussion clignote en rouge.

Activer Deltacast pour le chat à l'échelle mondiale

Cette section vous explique comment passer du routage multicast par défaut au routage deltacast. Les paramètres de deltacast globaux sont hérités par toutes les files d'attente éligibles, sauf si vous les modifiez au niveau de la file d'attente. Vous n'avez pas besoin d'activer Deltacast de manière globale pour l'activer pour des files d'attente individuelles. Pour en savoir plus, consultez Activer Deltacast pour le chat au niveau de la file d'attente.

Pour activer Deltacast pour le chat au niveau mondial, procédez comme suit :

  1. Accédez à Settings > Operation Management (Paramètres > Gestion des opérations), puis au volet Routing (Routage).

  2. Dans Routage du chat, sélectionnez Deltacast. Les paramètres de configuration suivants s'affichent :

    • Nombre de tentatives deltacast : nombre de fois où le deltacast doit proposer un chat entrant à un seul agent éligible avant de passer au multicast.
    • Logique de routage Deltacast : ce paramètre affecte le calcul des agents éligibles. Ce paramètre ne s'applique qu'aux agents affectés à une file d'attente configurée pour les canaux de chat et d'appel.
    • Délai avant expiration du deltacast pour les discussions : durée, en secondes, avant que la discussion ne soit proposée à l'agent ou à la file d'attente suivants.
      • La valeur suggérée est de 10 secondes, ce qui garantit que le chat a suffisamment de temps pour se connecter dans la plupart des scénarios de connexion réseau.
      • Assurez-vous que les paramètres de seuil de temps des groupes pourcentage d'allocation et cascade sont supérieurs à la valeur du délai avant expiration de deltacast. Si elles sont identiques ou inférieures, vous ne pourrez pas activer Deltacast. Les paramètres de groupe se trouvent dans la section Général de la page Gestion des opérations.
    • Seuil de chats manqués : définissez le nombre de chats qu'un agent peut manquer (ne pas prendre en charge dans le délai imparti) avant d'être placé dans l'état d'appel manqué.
    • Seuil d'absence de réponse : définissez le nombre de fois qu'un chat ne parvient pas à joindre l'adaptateur d'agent avant que l'agent ne soit placé dans l'état Unresponsive.
      • Facultatif : Cochez la case Appliquer les seuils d'inactivité lorsque l'agent est en session de chat ou d'appel active pour appliquer le nombre de seuils d'inactivité aux agents qui deviennent inactifs pendant une session active.
    • Sélection du délai d'application de la cascade : cochez cette case pour ignorer le délai d'application du groupe en cascade si aucun agent n'est disponible dans le groupe en cascade.
  3. Configurez vos paramètres Deltacast, puis cliquez sur Enregistrer le routage.

Activer le deltacast pour le chat au niveau de la file d'attente

Les paramètres Deltacast pour les files d'attente sont automatiquement hérités des paramètres généraux, sauf si vous les modifiez pour des files d'attente spécifiques. Vous n'avez pas besoin d'activer Deltacast de manière globale pour le configurer pour des files d'attente spécifiques.

Pour activer Deltacast pour le chat au niveau de la file d'attente, procédez comme suit :

  1. Accédez à Paramètres > Files d'attente > {canal Web ou mobile} > {QUEUE_NAME}.

  2. Accédez à la section Routage. Si vous avez activé les paramètres globaux de Deltacast, le tag Global s'affiche. Toutes les files d'attente héritent automatiquement des paramètres Deltacast globaux, sauf si vous les modifiez au niveau de la file d'attente.

  3. Cliquez sur Configurer, puis sur Deltacast pour l'activer pour cette file d'attente.

  4. Définissez les valeurs de configuration de Deltacast, puis cliquez sur Enregistrer. Pour en savoir plus sur les paramètres de configuration de deltacast, consultez Activer deltacast pour le chat au niveau mondial.

Surveillance et rapports pour le chat

Les administrateurs et les responsables peuvent voir les agents dont l'état est "Chat manqué" dans la section Agent connecté du tableau de bord Chat de la plate-forme CCAI, dans le portail CCAI Platform. Les agents dont l'état est "Chat manqué" sont également visibles dans le portail CCAI Platform, sur la page Agents > Agent. Vous pouvez cliquer sur le menu Paramètres de filtrage en haut de cette page pour filtrer les agents par état.

Afficher les données de chat deltacast et multicast

Toutes les notifications proposées, les tentatives de retrait et les discussions auxquelles il a été répondu sont enregistrées et peuvent être consultées dans les rapports et les API de reporting. Les rapports suivants sont disponibles :

  • Activité des agents : rapport récapitulatif
  • Activité des agents : rapport chronologique

Pour télécharger un rapport :

  1. Accédez à Rapports > Agents et équipes.

  2. Choisissez un agent ou une équipe pour lesquels vous souhaitez afficher les données.

  3. Sous Select Session Type (Sélectionner le type de session), sélectionnez Chats.

  4. Sous Sélectionnez les rapports souhaités, sélectionnez le ou les types de rapports que vous souhaitez.

  5. Sélectionnez la période et le fuseau horaire.

  6. Cliquez sur Télécharger. Les métriques Deltacast sont indiquées dans le rapport téléchargé.