多點傳播和 delta 傳播

Contact Center AI 平台 (CCAI 平台) 提供多項功能,可自動將電話和即時通訊轉接給服務專員和使用者。轉送功能可縮短使用者等待時間,並提高服務專員效率。

  • 多播是所有工作階段的預設選路設定,這些工作階段是指虛擬服務專員和使用者之間的通訊。多播會將工作階段轉送給指派至指定佇列的服務專員。每位專員都有同等機會接聽電話,最快回覆者將接聽電話或即時通訊。

  • Deltacast 是 CCAI Platform 獨有的智慧型轉送系統,會使用邏輯將通話分散給個別服務專員,而不是讓服務專員有相同的接聽機會。

通話的 Deltacast

啟用後,Deltacast 會擴展至下列項目:

  • 移轉
  • 已排定的通話
  • 透過直接存取點 (DAP) 轉接的通話
  • 已啟用連鎖群組的佇列
  • 含有百分比分配群組的佇列

本節將說明 deltacast 路由邏輯,以及如何啟用這項功能。

未接來電狀態

如果工作階段已啟用 Delta 廣播,系統會使用「未接來電」專員狀態。如果通話在 Deltacast 超時時間門檻內未接聽,就會轉接給服務專員,這類通話稱為「未接來電」。如果錯過多方通話,專員不會進入「未接來電」狀態。

如果專員的狀態為「未接來電」,除非專員或管理員手動將狀態改回「可提供服務」,否則專員無法接聽新來電。管理員可以在通話資訊主頁、服務專員頁面和報表中,查看處於「未接來電」狀態的服務專員人數。您也可以使用 API 取得代理程式狀態和活動資訊。如要將通話設為「未接來電」狀態,專員必須處於「可提供服務」狀態。如果處於其他狀態,報表仍會顯示未接來電,但代理程式介面不會。

未接來電狀態與未接即時通訊門檻無關。系統不會將通話轉接給「未接來電」狀態的服務專員,只會轉接給「可接聽」或「對話中」狀態的服務專員。

通話的 Deltacast 轉送邏輯

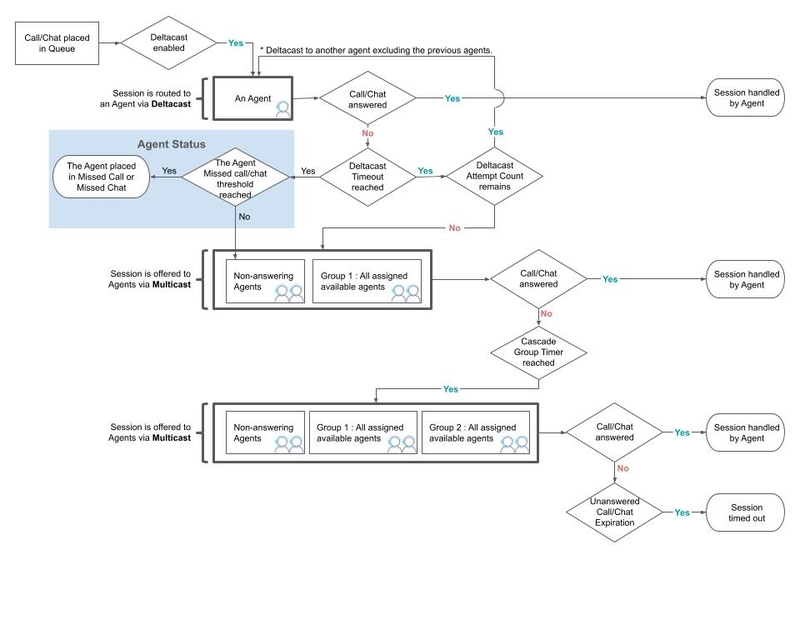
  1. 系統會將來電轉接給狀態為「可接聽」且上次結束通話後經過最長時間的服務專員。

  2. 如果代理程式未在 deltacast 超時設定中設定的時間內回覆:

    • 如果通話的剩餘 deltacast 嘗試次數大於零,系統會將通話轉接給下一個通話時間最長的可用服務專員。

    • 如果 deltacast 嘗試次數用盡,系統會使用多播將通話轉接給指派給該佇列選單選項的其餘服務專員。

如果也使用連鎖群組

  1. 如果 deltacast 通話轉接給專員,但專員未在 deltacast 超時設定中指定的時間內接聽:

    1. 如果通話的 deltacast 嘗試次數仍有剩餘,系統會將通話轉接給下一位可提供服務的專員,並以最長的通話時間為準。

    2. 如果 deltacast 嘗試次數用盡,系統會將通話多播給指派給 Cascade Group 1 的所有服務專員。

  2. 如果傳送至 Cascade Group 1 的多播通話在設定秒數內仍無人接聽,系統會將通話多播至指派給 Cascade Group 1 和 Cascade Group 2 的所有服務專員。

  3. 如果提供給群組 1 和 2 的多播通話在設定秒數內仍無人接聽,系統會使用多播功能,將通話提供給指派給 Cascade Group 1、Group 2 和 Group 3 的所有服務專員。

  4. 多播會持續將通話提供給後續的層疊群組,直到專員接聽通話為止。

如果也使用自動接聽功能

系統會使用 deltacast,將來電轉接給狀態為「可接聽」的專員,並優先轉接給上次結束通話後等待時間最長的專員。系統會立即自動接聽來電,並將通話轉接給服務專員。系統會以音調通知服務專員,通話轉接器則會開始 3-2-1 倒數。

下圖顯示 deltacast 路由流程:

在全球範圍內啟用通話的 deltacast

本節說明如何從預設多點播送轉送切換至 delta 播送轉送。除非在佇列層級變更,否則所有符合資格的佇列都會沿用全域 deltacast 設定。如要為個別佇列啟用 deltacast,不必先為全域啟用。詳情請參閱「在佇列層級為通話啟用 DeltaCast」。

如要為全球通話啟用 DeltaCast,請按照下列步驟操作:

  1. 在 CCAI Platform 入口網站中,依序點選「Settings」(設定) >「Operation Management」(作業管理)。如果沒有看到「設定」選單,請按一下「選單」圖示 。系統會顯示「Operation Management」(作業管理) 頁面。

  2. 前往「Routing」(路徑) 窗格。

  3. 在「電話轉接」下方,選取「Deltacast」。系統會顯示下列設定:

    • Deltacast Attempt Count:deltacast 應向單一符合資格的代理程式提供來電的次數,之後再切換至多播。
      • 在所有 Deltacast 嘗試後停用多點播送備援:選取這個核取方塊,即可在所有 Deltacast 嘗試後停用多點播送備援。系統只會使用 deltacast 嘗試尋找代理程式。如果沒有任何服務專員接受 Delta 廣播,系統就不會將通話多播給所有可用的服務專員。而是會依據串聯群組或超額容量轉移的設定。其他所有 deltacast 規則 (例如最長佇列時間) 仍會生效。
    • 通話的 Deltacast 逾時:服務專員接聽電話的時間長度 (以秒為單位),超過這個時間後,系統會將電話轉給下一位服務專員或佇列。您可以為在電腦上工作的服務專員,以及使用雙向通話在手機上接聽電話的服務專員,設定不同的時間門檻。使用手機回覆的服務專員可能需要比使用電腦的服務專員更多時間。
    • 未接來電門檻:設定專員可連續未接來電的次數 (即未在逾時門檻內接聽),超過此次數後,專員就會處於未接來電狀態
    • 無回應門檻:設定通話無法連上代理程式的代理程式介面卡的次數,達到此次數後,系統會將代理程式設為 Unresponsive 狀態。
      • 選用:選取「Apply unresponsive thresholds when agent is in an active chat or call session」(在專員處於有效即時通訊或通話工作階段時套用無回應門檻) 核取方塊,將無回應門檻計數套用至在有效工作階段期間無回應的專員。
    • 選取層疊計時器:勾選這個核取方塊,即可在層疊群組中沒有可用的服務專員時,略過層疊群組計時器。
  4. 設定 deltacast,然後按一下「儲存路徑」

在佇列層級啟用通話的 deltacast

除非變更個別佇列的設定,否則佇列的 Deltacast 設定會自動沿用全域設定。如要為特定佇列啟用 deltacast,不必全域啟用。

如要在佇列層級啟用通話的 DeltaCast,請按照下列步驟操作:

  1. 在 CCAI Platform 入口網站中,依序點選「Settings」>「Queue」。如果沒有看到「設定」選單,請按一下「選單」圖示 。系統隨即會顯示「Queue Menu Settings」(佇列選單設定) 頁面。

  2. 視要編輯的佇列類型而定,按一下「IVR (互動式語音回應)」、「行動裝置」或「網頁」窗格中的「編輯 / 查看」。

  3. 按一下要編輯的佇列。

  4. 在「設定」窗格中,前往「轉送」部分。在「轉送」下方,每個轉送功能都會標示「全球」或「佇列」標籤。這些標籤會指出這項功能是在全域或佇列層級設定。

  5. 按一下 [設定]

  6. 在「轉送」窗格中,前往「通話轉送」部分,然後按一下「Deltacast」。系統隨即顯示下列設定:

    • Deltacast Attempt Count:deltacast 應向單一符合資格的代理程式提供來電的次數,之後再切換至多播。
      • 在所有 Deltacast 嘗試後停用多點播送備援:選取這個核取方塊,即可在所有 Deltacast 嘗試後停用多點播送備援。系統只會使用 deltacast 嘗試尋找代理程式。如果沒有任何服務專員接受 Delta 廣播,系統就不會將通話多播給所有可用的服務專員。而是會依據串聯群組或超額容量轉移的設定。其他所有 deltacast 規則 (例如最長佇列時間) 仍會生效。
    • 通話的 Deltacast 逾時:服務專員接聽電話的時間長度 (以秒為單位),超過這個時間後,系統會將電話轉給下一位服務專員或佇列。您可以為在電腦上工作的服務專員,以及使用雙向通話在手機上接聽電話的服務專員,設定不同的時間門檻。使用手機回覆的服務專員可能需要比使用電腦的服務專員更多時間。
    • 未接來電門檻:設定專員可連續未接來電的次數 (即未在逾時門檻內接聽),超過此次數後,專員就會處於未接來電狀態
    • 無回應門檻:設定通話無法連上代理程式的代理程式介面卡的次數,達到此次數後,系統會將代理程式設為 Unresponsive 狀態。
      • 選用:選取「Apply unresponsive thresholds when agent is in an active chat or call session」(在專員處於有效即時通訊或通話工作階段時套用無回應門檻) 核取方塊,將無回應門檻計數套用至在有效工作階段期間無回應的專員。
    • 選取層疊計時器:勾選這個核取方塊,即可在層疊群組中沒有可用的服務專員時,略過層疊群組計時器。
  7. 設定 deltacast,然後按一下「儲存」

選用:略過連播群組計時器

略過連串群組計時器功能可讓您略過連串計時器設定,並將通話或即時通訊轉接給下一位可接聽的服務專員,無論您屬於哪個連串群組。啟用這項功能後,如果下一個層疊群組中有可用的服務專員,系統會立即將通話轉接給他們。

停用後,平台會遵守連鎖計時器設定,並等待指定時間,再繼續處理下一個群組。

  1. 在 CCAI Platform 入口網站中,依序前往「Settings」 >「Operation Management」 >「Routing」

  2. 在「Cascade Timer selection」(串聯計時器選取) 下方,勾選「Skip Cascade Group Timer」(略過串聯群組計時器) 核取方塊。根據預設,系統不會勾選這個核取方塊。

  3. 按一下「儲存路徑」

監控及回報通話

管理員和經理可以在通話資訊主頁的「已登入的服務專員」部分,查看處於「未接來電」狀態的服務專員。你也可以在「設定」>「服務專員」>「服務專員」頁面中,查看狀態為「未接來電」的服務專員。您可以在這個頁面按一下「篩選設定」選單,依專員狀態篩選。

查看 DeltaCast 和多播通話資料

系統會記錄所有通知、接聽嘗試和成功接聽的電話,並顯示在報表和報表 API 中。可用的報表如下:

  • 代理程式活動 - 摘要報表

  • 服務專員活動 - 時間軸報表

如要下載報表,請按照下列步驟操作:

  1. 依序前往「報表」>「服務專員和團隊」

  2. 選擇要查看資料的服務專員或團隊。

  3. 在「Select Session Type」(選取工作階段類型) 下方,選取「Calls」(通話)

  4. 在「Select Reports Desired」(選取所需報表) 下方,選取所需報表類型。

  5. 選取「時間範圍」和「時區」

  6. 按一下「下載」。下載的報表會標示 Deltacast 指標。

即時通訊的 Deltacast

啟用後,deltacast 會擴展至使用即時通訊的每個頻道和佇列。這項功能適用於所有類型的即時通訊,以及下列即時通訊流程:

  • 移轉
  • 透過直接存取點 (DAP) 轉送的對話
  • 已啟用連鎖群組的佇列
  • 已啟用百分比分配群組的佇列

符合資格的服務專員

如要接聽 deltacast 電話,服務專員必須符合下列其中一項條件:

  • 狀態設為「可用」。

  • 狀態為「In-chat」,且服務專員尚未達到即時通訊並行數量的門檻。

    • 如要設定即時通訊並行數,請依序前往「設定」>「即時通訊」,然後依序前往「設定」>「使用者和團隊」>「編輯使用者」(鉛筆圖示)
    • 如果專員同時負責即時通訊和通話工作階段,通話會計為一次即時通訊,並計入即時通訊門檻。

未讀的對話狀態

如果啟用 Deltacast,系統會將專員狀態設為「未接來電」。如果 Deltacast 即時通訊轉送給專員後,未在 Deltacast 逾時時間門檻內獲得回覆,就會視為未接即時通訊。未讀的群播即時通訊訊息不會計入未讀即時通訊訊息。

如果專員的狀態為「未接即時通訊」,除非專員或管理員手動將狀態改回「可接聽」,否則專員無法接收新的即時通訊。管理員可以在 Chat 資訊主頁、代理程式頁面和報表中,查看處於「未接來電」狀態的代理程式數量。您也可以使用 API 取得代理程式狀態和活動資訊。如要將服務專員設為「未接來電」狀態,服務專員必須處於「可接聽」狀態。如果處於其他狀態,「未接來電」仍會顯示在報表中,但不會顯示在服務專員介面中。

未接即時通訊狀態與未接來電門檻無關。系統不會將即時通訊轉送給狀態為「未接來電」的服務專員,只會轉送給狀態為「可接聽」或「通話中」的服務專員。

Deltacast 聊天室轉送邏輯

基本轉送:

  1. 當即時通訊進入佇列時,系統會根據下列規則,將即時通訊分配給一位符合資格的服務專員 (狀態為「可接聽」或「正在通話中」):

    • 如果有多位客服專員處於「可接聽」狀態,系統會將即時通訊轉給上次處於「對話中」狀態後,等待時間最長的客服專員。

    • 如果所有指派的服務專員都正在通話或即時通訊,系統會將下一個即時通訊指派給同時進行的即時通訊數量最少的服務專員。

    • 如果專員正在通話,系統會將該通電話計為 [X] 個並行即時通訊,如「設定」>「作業管理」中所設定。

    • 如果多位服務專員的並行對話數量相同,系統會將下一則對話分配給最久未收到對話的服務專員。

  2. 如果系統提供即時通訊給專員,但專員未在 deltacast 超時設定的時間內接起,系統就會使用多播提供即時通訊。 多播會將即時通訊傳送給佇列中的每位服務專員,包括未及時接聽即時通訊的服務專員。

使用連鎖群組進行轉送:

  1. 在「對話的 Deltacast 超時」計時器期間,系統會將對話提供給 Cascade Group A 中符合資格的服務專員。如果沒有回答:

    1. 如果聊天室的 deltacast 嘗試次數仍有剩餘,系統會將聊天室轉送給下一個最長時數的合格服務專員。

    2. 如果 deltacast 嘗試次數已用盡,系統會使用多播將對話提供給 Cascade Group A 中的所有專員 (包括處於「可接聽」和「對話中」狀態的專員),包括最初轉送對話的專員 (如果他們未達到「未接聽對話」門檻)。

  2. 如果沒有服務專員接起即時通訊,且連鎖群組計時器到期:系統會使用多點播送,將即時通訊提供給連鎖群組 A 中所有處於「可接聽」和「正在通訊」狀態的服務專員,包括原先負責處理該即時通訊的服務專員。

  3. 如果沒有任何服務專員接起即時通訊,且連鎖群組計時器到期:系統會透過多播將即時通訊提供給連鎖群組 B 中所有符合資格的服務專員,並繼續透過多播將即時通訊提供給連鎖群組 A 中所有符合資格的服務專員。

  4. 如果串聯群組計時器到期,且群組 B 是最後一個群組:系統會繼續使用多點傳播方式轉送對話,直到未接來電的對話到期計時器到期為止 (如「設定」>「對話」中所設定)。

已啟用自動回覆的轉送:

  1. Deltacast 會根據先前所述的遞送邏輯,將傳入的即時通訊遞送給符合資格的服務專員。自動回覆會在 Agent Adapter 中發起即時通訊對話。服務專員會聽到音調,且「New Chat」(新即時通訊) 分頁會閃爍紅色。

為全球使用者啟用即時通訊的 DeltaCast

本節說明如何從預設多點播送轉送切換至 delta 播送轉送。除非在佇列層級變更,否則所有符合資格的佇列都會沿用全域 deltacast 設定。如要為個別佇列啟用 deltacast,不必先為全域啟用。詳情請參閱「在佇列層級為即時通訊啟用 DeltaCast」。

如要為全球聊天室啟用 deltacast,請按照下列步驟操作:

  1. 依序前往「設定」>「作業管理」,然後前往「路徑」窗格。

  2. 在「即時通訊路由」中,選取「Deltacast」。系統會顯示下列設定:

    • Deltacast 嘗試次數:Deltacast 應向單一符合資格的服務專員提供即時通訊的次數,之後才會切換至 Multicast。
    • Deltacast 路由邏輯:這項設定會影響符合資格的服務專員計算。這項設定僅適用於指派至同時設定即時通訊和通話管道佇列的服務專員。
    • 即時通訊的 Deltacast 逾時:這是指系統將即時通訊轉給下一個服務專員或佇列前,等待的時間長度 (以秒為單位)。
      • 建議值為 10 秒,確保在大多數網路連線情況下,即時通訊都有足夠時間連線。
      • 確認百分比分配連鎖群組時間 門檻設定高於 deltacast 逾時值。如果版本相同或較低,就無法啟用 DeltaCast。群組設定位於「作業管理」頁面的「一般」部分。
    • 未接來訊門檻:設定專員在逾時門檻內未接聽的對話數量,超過此門檻後,系統會將專員設為未接來電狀態
    • 無回應門檻:設定聊天室無法連上代理程式的代理程式介面次數,達到此次數後,代理程式就會進入 Unresponsive 狀態。
      • 選用:選取「在客服人員處於進行中的即時通訊或通話工作階段時套用無回應門檻」核取方塊,將無回應門檻計數套用至在進行中工作階段期間無回應的客服人員。
    • 選取「連鎖計時器」:勾選這個核取方塊,即可在連鎖群組中沒有可用的服務專員時,略過連鎖群組計時器。
  3. 設定 deltacast,然後按一下「儲存路徑」

在佇列層級為即時通訊啟用 Deltacast

除非變更個別佇列的設定,否則佇列的 Deltacast 設定會自動沿用全域設定。您不需要全域啟用 deltacast,即可為特定佇列設定這項功能。

如要在佇列層級啟用聊天室的 Delta 播送功能,請按照下列步驟操作:

  1. 依序前往「設定」>「佇列」>「{網站或行動管道}」>「{QUEUE_NAME}」

  2. 前往「轉送」部分。如果已啟用全域 delta 廣播設定,系統會顯示「全域」標記。除非在佇列層級變更,否則所有佇列都會自動沿用全域 DeltaCast 設定。

  3. 依序點選「設定」和「Deltacast」,即可為這個佇列啟用這項功能。

  4. 設定 deltacast 設定值,然後按一下「儲存」。如要進一步瞭解 deltacast 設定,請參閱「為全球即時通訊啟用 deltacast」。

監控及回報即時通訊

管理員和經理可以在 CCAI 平台入口網站的 CCAI 平台 Chat 資訊主頁中,查看「已登入的服務專員」部分,瞭解服務專員的「未接來電」狀態。您也可以在 CCAI Platform 入口網站的「Agents」>「Agent」頁面中,查看處於「Missed Chat」狀態的服務專員。按一下頁面頂端的「篩選器設定」選單,即可依專員狀態篩選。

查看 Delta 播送和多播即時通訊資料

系統會記錄所有通知、取貨嘗試和成功接聽的即時通訊,並顯示在報表和報表 API 中。可用的報表如下:

  • 代理程式活動 - 摘要報表
  • 服務專員活動 - 時間軸報表

如要下載報表,請按照下列步驟操作:

  1. 依序前往「報表」>「服務專員和團隊」

  2. 選擇要查看資料的服務專員或團隊。

  3. 在「選取工作階段類型」下方,選取「對話」

  4. 在「Select Reports Desired」(選取所需報表) 下方,選取所需報表類型。

  5. 選取「時間範圍」和「時區」

  6. 按一下「下載」。下載的報表會標示 Deltacast 指標。