Multicast y Deltacast

Contact Center AI Platform (CCAI Platform) ofrece varias funciones que te permiten automatizar el enrutamiento de llamadas y chats entre agentes y usuarios finales. El enrutamiento puede reducir los tiempos de espera de los usuarios finales y aumentar la eficiencia de los agentes.

  • Multicast es la configuración de enrutamiento predeterminada para todas las sesiones, que son comunicaciones entre un agente y un usuario final. El multicast enruta las sesiones a los agentes asignados a una cola especificada. Todos tienen la misma oportunidad para responder, y el que lo haga más rápido recibirá la llamada o el chat.

  • Deltacast es un sistema de enrutamiento inteligente exclusivo de la plataforma de CCAI que usa la lógica para dispersar las llamadas a agentes individuales, en lugar de darles a los agentes la misma oportunidad de responder.

Deltacast para llamadas

Si está habilitado, deltacast se extiende a lo siguiente:

  • Transferencias
  • Llamadas programadas
  • Llamadas que se enrutan a través de puntos de acceso directo (DAP)
  • Filas con grupos en cascada habilitados
  • Filas con grupos de asignación porcentual

En esta sección, se describe la lógica de enrutamiento de deltacast y cómo habilitar esta función.

Estado de llamada perdida

El estado del agente Llamada perdida se usa para las sesiones con Deltacast habilitado. Las llamadas perdidas son llamadas de Deltacast que se enrutan a un agente y no se responden dentro del umbral de tiempo de espera de Deltacast. Las llamadas de multicast perdidas no establecen el estado de un agente en Llamada perdida.

Si un agente se encuentra en el estado de Llamada perdida, no podrá recibir llamadas nuevas hasta que él o un administrador cambien manualmente su estado a Disponible. Los administradores pueden ver un recuento de los agentes en estado de llamada perdida en el panel de llamadas, la página Agente y en los informes. La información sobre el estado y la actividad del agente también está disponible a través de la API. Para pasar al estado de llamada perdida, el agente debe haber estado en el estado Disponible. Si se encuentran en cualquier otro estado, la llamada perdida seguirá apareciendo en los informes, pero no en el adaptador del agente.

El estado de Llamada perdida es independiente del umbral de Chat perdido. Las llamadas no se proyectan a los agentes en estado de llamada perdida, sino que solo se dirigen a los agentes en estado de disponible o en chat.

Lógica de enrutamiento de Deltacast para llamadas

  1. Una llamada entrante se enruta al agente con el estado Disponible que lleva más tiempo disponible desde la última vez que finalizó una llamada.

  2. Si el agente no responde dentro del tiempo establecido en el parámetro de configuración de tiempo de espera de Deltacast, sucederá lo siguiente:

    • Si quedan intentos de Deltacast para la llamada, esta se enruta a un agente disponible con la siguiente duración más larga.

    • Si se agotan los intentos de Deltacast, la llamada se enruta a través de Multicast al resto de los agentes asignados a esa opción de menú de la cola.

Si también se usan grupos en cascada

  1. Si una llamada de Deltacast se enruta a un agente y este no responde en el tiempo establecido en el parámetro de configuración de tiempo de espera de Deltacast, sucederá lo siguiente:

    1. Cuando quedan intentos de Deltacast para la llamada, se enruta a un agente disponible con la siguiente duración más larga.

    2. Cuando se agotan los intentos de Deltacast, la llamada se transmite a través de Multicast a todos los agentes asignados al grupo en cascada 1.

  2. Si la llamada Multicast al grupo en cascada 1 permanece sin respuesta durante la cantidad de segundos establecida, la llamada se enruta a través de Multicast a todos los agentes asignados al grupo en cascada 1 y al grupo en cascada 2.

  3. Si la llamada Multicast que se ofrece a los grupos 1 y 2 sigue sin respuesta durante la cantidad de segundos establecida, la llamada se ofrece a través de Multicast a todos los agentes asignados a los grupos en cascada 1, 2 y 3.

  4. Multicast sigue ofreciendo la llamada a los grupos en cascada sucesivos hasta que un agente la acepta.

Si también se usa la respuesta automática

Una llamada entrante se enruta, a través de Deltacast, al agente en estado Disponible que lleva más tiempo disponible desde la última vez que finalizó una llamada. La respuesta automática conecta inmediatamente la llamada con el agente. El agente recibe una notificación con un tono y el adaptador de llamadas inicia la cuenta regresiva de 3-2-1.

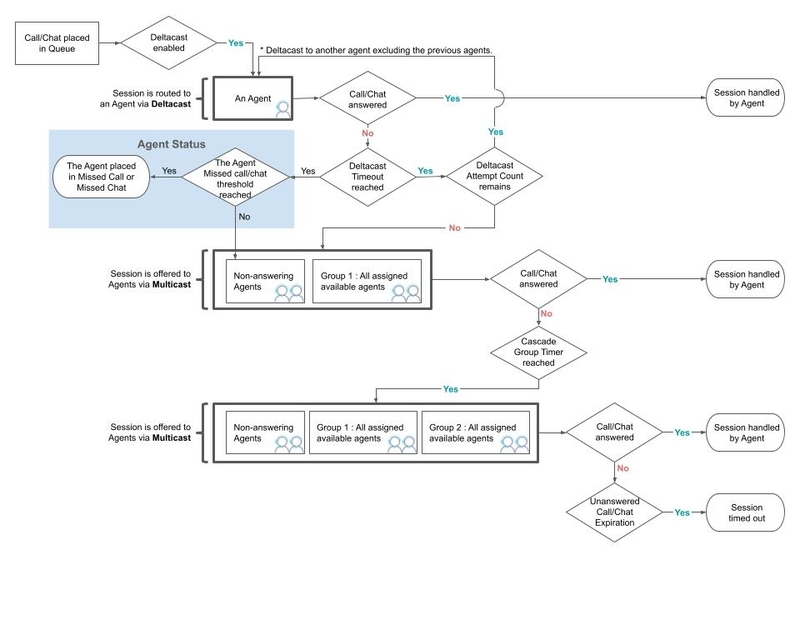
En el siguiente diagrama, se muestra el flujo de enrutamiento de deltacast:

Cómo activar Deltacast para las llamadas de forma global

En esta sección, se muestra cómo cambiar el enrutamiento de multidifusión predeterminado al enrutamiento de unidifusión delta. Todas las colas aptas heredan la configuración global de Deltacast, a menos que la cambies a nivel de la cola. No es necesario que actives deltacast de forma global para activarlo en colas individuales. Para obtener más información, consulta Cómo activar Deltacast para las llamadas a nivel de la cola.

Para activar el envío de deltas en las llamadas a nivel global, sigue estos pasos:

  1. En el portal de la Plataforma de CCAI, haz clic en Configuración > Administración de operaciones. Si no ves el menú Configuración, haz clic en Menú. Se muestra la página Administración de operaciones.

  2. Ve al panel Enrutamiento.

  3. En Call Routing, selecciona Deltacast. Aparecerán los siguientes parámetros de configuración:

    • Deltacast Attempt Count: Es la cantidad de veces que Deltacast debe ofrecer una llamada entrante a un solo agente apto antes de cambiar a Multicast.
      • Inhabilita la opción de resguardo de Multicast después de todos los intentos de Deltacast: Selecciona esta casilla de verificación para inhabilitar la opción de resguardo de Multicast después de todos los intentos de Deltacast. El sistema solo usa los intentos de transmisión delta para encontrar un agente. Si ningún agente acepta la transmisión de Deltacast, la llamada no se transmite a través de Multicast a todos los agentes disponibles. En cambio, sigue tu configuración para los grupos en cascada o el desvío por capacidad excedida. Todas las demás reglas de Deltacast, como el tiempo máximo en la cola, siguen vigentes.
    • Tiempo de espera de Deltacast para llamadas: Es la cantidad de tiempo, en segundos, que tiene un agente para atender una llamada antes de que se ofrezca al siguiente agente o cola. Puedes configurar diferentes umbrales de tiempo para los agentes que trabajan en una computadora y los agentes que usan la función de gemelo para responder llamadas en un teléfono celular. Es posible que los agentes que responden desde un teléfono celular necesiten más tiempo para responder que los que trabajan en una computadora.
    • Umbral de llamadas perdidas: Establece la cantidad de llamadas consecutivas que un agente puede perder (es decir, no contestar dentro del umbral de tiempo de espera) antes de que se lo coloque en el estado de llamada perdida.
    • Umbral de falta de respuesta: Establece la cantidad de veces que una llamada no puede comunicarse con el adaptador de agente de un agente antes de que este se coloque en el estado Unresponsive.
      • Opcional: Selecciona la casilla de verificación Aplicar umbrales de falta de respuesta cuando el agente está en una sesión de chat o llamada activa para aplicar el recuento de umbrales de falta de respuesta a los agentes que no responden durante una sesión activa.
    • Selección de temporizador en cascada: Selecciona esta casilla de verificación para omitir el temporizador del grupo en cascada si no hay agentes disponibles en el grupo en cascada.
  4. Configura los parámetros de Deltacast y, luego, haz clic en Save routing.

Cómo activar Deltacast para llamadas a nivel de la cola

La configuración de Deltacast para las colas se hereda automáticamente de la configuración global, a menos que la cambies para colas individuales. No es necesario que actives el envío delta de forma global para activarlo en colas específicas.

Para activar Deltacast en las llamadas a nivel de la fila, sigue estos pasos:

  1. En el portal de CCAI Platform, haz clic en Configuración > Queue. Si no ves el menú Configuración, haz clic en Menú. Aparecerá la página Queue Menu Settings.

  2. Según el tipo de cola que desees editar, haz clic en Editar / Ver en el panel IVR (respuesta de voz interactiva), Móvil o Web.

  3. Haz clic en la fila que deseas editar.

  4. En el panel Configuración, ve a la sección Enrutamiento. En Enrutamiento, cada capacidad de enrutamiento está marcada con una etiqueta Global o Queue. Estas etiquetas indican si la capacidad está configurada de forma global o a nivel de la cola.

  5. Haz clic en Configurar.

  6. En el panel Enrutamiento, ve a la sección Enrutamiento de llamadas y, luego, haz clic en Deltacast. Aparecerán los siguientes parámetros de configuración:

    • Deltacast Attempt Count: Es la cantidad de veces que Deltacast debe ofrecer una llamada entrante a un solo agente apto antes de cambiar a Multicast.
      • Inhabilita la opción de resguardo de Multicast después de todos los intentos de Deltacast: Selecciona esta casilla de verificación para inhabilitar la opción de resguardo de Multicast después de todos los intentos de Deltacast. El sistema solo usa los intentos de transmisión delta para encontrar un agente. Si ningún agente acepta la transmisión de Deltacast, la llamada no se transmite a través de Multicast a todos los agentes disponibles. En cambio, sigue tu configuración para los grupos en cascada o el desvío por capacidad excedida. Todas las demás reglas de Deltacast, como el tiempo máximo en la cola, siguen vigentes.
    • Tiempo de espera de Deltacast para llamadas: Es la cantidad de tiempo, en segundos, que tiene un agente para atender una llamada antes de que se ofrezca al siguiente agente o cola. Puedes configurar diferentes umbrales de tiempo para los agentes que trabajan en una computadora y los agentes que usan la función de gemelo para responder llamadas en un teléfono celular. Es posible que los agentes que responden desde un teléfono celular necesiten más tiempo para responder que los que trabajan en una computadora.
    • Umbral de llamadas perdidas: Establece la cantidad de llamadas consecutivas que un agente puede perder (es decir, no contestar dentro del umbral de tiempo de espera) antes de que se lo coloque en el estado de llamada perdida.
    • Umbral de falta de respuesta: Establece la cantidad de veces que una llamada no puede comunicarse con el adaptador de agente de un agente antes de que este se coloque en el estado Unresponsive.
      • Opcional: Selecciona la casilla de verificación Aplicar umbrales de falta de respuesta cuando el agente está en una sesión de chat o llamada activa para aplicar el recuento de umbrales de falta de respuesta a los agentes que no responden durante una sesión activa.
    • Selección de temporizador en cascada: Selecciona esta casilla de verificación para omitir el temporizador del grupo en cascada si no hay agentes disponibles en el grupo en cascada.
  7. Configura los parámetros de deltacast y, luego, haz clic en Guardar.

Opcional: Omitir el temporizador del grupo de cascada

Las capacidades de omitir el temporizador del grupo en cascada te permiten omitir la configuración del temporizador en cascada y enrutar una llamada o un chat al siguiente agente disponible, independientemente de tu grupo en cascada. Con esta función habilitada, la llamada se enruta a los agentes de inmediato si están disponibles en el siguiente grupo en cascada.

Cuando está inhabilitada, la plataforma se ajustará a la configuración del temporizador en cascada y esperará el tiempo especificado antes de pasar al siguiente grupo.

  1. En el portal de la Plataforma de CCAI, ve a Configuración > Administración de operaciones > Enrutamiento.

  2. En Selección de temporizador en cascada, selecciona la casilla de verificación Omitir el temporizador del grupo en cascada. De forma predeterminada, esta casilla de verificación está desmarcada.

  3. Haz clic en Guardar ruta.

Supervisión y generación de informes de llamadas

Los administradores y los gerentes pueden ver a los agentes en estado de llamada perdida en la sección Agente conectado del panel de llamadas. Los agentes en estado de llamada perdida también se pueden ver en la página Configuración > Agentes > Agente. Puedes hacer clic en el menú Configuración de filtros en esta página para filtrar por el estado del agente.

Visualiza los datos de llamadas de transmisión simultánea y transmisión con múltiples destinos

Todas las notificaciones ofrecidas, los intentos de respuesta y las llamadas respondidas correctamente se registran y se pueden ver en los informes y las APIs de informes. Están disponibles los siguientes informes:

  • Actividad del agente: Informe de resumen

  • Agent Activity - Timeline Report

Para descargar un informe, sigue estos pasos:

  1. Ve a Informes > Agentes y equipos.

  2. Elige un agente o un equipo para el que quieras ver los datos.

  3. En Select Session Type, selecciona Calls.

  4. En Select Reports Desired, selecciona los tipos de informes que deseas.

  5. Selecciona el Período y la Zona horaria.

  6. Haz clic en Descargar. Las métricas de Deltacast se etiquetan en el informe descargado.

Deltacast para chat

Si está habilitada, la transmisión delta se extiende a todos los canales y todas las colas que usan el chat. Se aplica a todos los tipos de chat y a los siguientes flujos de chat:

  • Transferencias
  • Chats que se enrutan a través de puntos de acceso directo (DAP)
  • Filas con grupos en cascada habilitados
  • Filas con grupos de asignación porcentual habilitados

Agentes aptos

Para recibir una llamada de deltacast, un agente debe cumplir con uno de los siguientes requisitos:

  • El estado se establece como Disponible.

  • El estado es En el chat y el agente no alcanzó el umbral de simultaneidad de chats.

    • La simultaneidad de chats se configura de forma global en Configuración > Chat y de forma individual en Configuración > Usuarios y equipos > Editar un usuario (ícono de lápiz).
    • Si el agente está asignado a sesiones de chat y de llamadas, una llamada se cuenta como un chat para el umbral de chat.

Estado de chat perdido

El estado del agente Chat perdido se usa para las sesiones con Deltacast habilitado. Los chats perdidos se definen como chats de Deltacast enrutados a un agente y que no se responden dentro del umbral de tiempo de Deltacast Timeout. Los chats de Multicast perdidos no se tienen en cuenta para la función de Chat perdido.

Si un agente se encuentra en el estado de chat perdido, no podrá recibir chats nuevos hasta que él o un administrador cambien manualmente su estado a Disponible. Los administradores pueden ver un recuento de los agentes en estado de chat perdido en el panel de chat, la página Agente y los informes. La información sobre el estado y la actividad del agente también está disponible a través de la API. Para que se establezca el estado de chat perdido, el agente debe haber estado en estado Disponible. Si se encuentran en cualquier otro estado, el chat perdido seguirá apareciendo en los informes, pero no en el adaptador del agente.

El estado de Chat perdido es independiente del umbral de Llamada perdida. Los chats no se proyectan a los agentes en estado de Chat perdido, sino que solo se enrutan a los agentes en estado Disponible o En chat.

Lógica de enrutamiento de Deltacast para el chat

Enrutamiento básico:

  1. Cuando un chat entra en la cola, se le ofrece a un solo agente apto (con el estado Disponible o En chat) según las siguientes reglas:

    • Si varios agentes están en estado Disponible, el chat se enruta al agente que haya estado en estado En chat durante el período más largo.

    • Si todos los agentes asignados están en una llamada o en un chat, el agente que tenga la menor cantidad de chats simultáneos recibirá el próximo chat.

    • Si un agente está en una llamada, esta se cuenta como [X] chats simultáneos, según la configuración en Configuración > Administración de operaciones.

    • Si varios agentes tienen la misma cantidad de chats simultáneos, el agente que haya recibido un chat hace más tiempo recibirá el siguiente.

  2. Si el agente al que se le ofrece un chat no lo acepta dentro del tiempo establecido en el parámetro de configuración de tiempo de espera de Deltacast, el chat se ofrece con Multicast. Multicast envía el chat a todos los agentes de la cola, incluido el agente que no respondió el chat a tiempo.

Enrutamiento con grupos en cascada:

  1. El chat se ofrece a un agente apto del grupo en cascada A durante el tiempo del cronómetro Tiempo de espera de Deltacast para chats. Si no se responde, haz lo siguiente:

    1. Si quedan intentos de Deltacast para el chat, este se enruta a un agente apto con la siguiente duración más larga.

    2. Si se agotan los intentos de Deltacast, el chat se ofrece a través de Multicast a todos los agentes del grupo en cascada A, tanto en los estados Disponible como En chat, incluido el agente original al que se enrutó el chat (si no alcanzó el umbral de chat perdido).

  2. Si ningún agente contesta el chat y vence el temporizador del grupo en cascada, el chat se ofrece a través de Multicast a todos los agentes del grupo en cascada A que tengan el estado Disponible o En chat, incluido el agente original al que se enrutó el chat.

  3. Si ningún agente contesta el chat y vence el temporizador del grupo en cascada, el chat se ofrece a través de Multicast a todos los agentes aptos del grupo en cascada B y se sigue ofreciendo a través de Multicast a todos los agentes aptos del grupo en cascada A.

  4. Si vence el temporizador del grupo en cascada y el grupo B es el último, el chat se sigue enrutando con la transmisión simultánea hasta que vence el temporizador de vencimiento del chat sin respuesta, como se establece en Configuración > Chat.

Enrutamiento con respuesta automática habilitada:

  1. El chat entrante se enrutará a través de Deltacast a un agente apto según la lógica de enrutamiento que se describió anteriormente. La respuesta automática inicia la conversación de chat en el adaptador del agente. El agente oirá un tono audible y la pestaña Nuevo chat parpadeará en rojo.

Activa el deltacast para el chat de forma global

En esta sección, se muestra cómo cambiar el enrutamiento de multidifusión predeterminado al enrutamiento de unidifusión delta. Todas las colas aptas heredan la configuración global de Deltacast, a menos que la cambies a nivel de la cola. No es necesario que actives deltacast de forma global para activarlo en colas individuales. Para obtener más información, consulta Cómo activar Deltacast para el chat a nivel de la fila.

Para activar el envío de deltacast para el chat de forma global, sigue estos pasos:

  1. Ve a Settings > Operation Management y, luego, al panel Routing.

  2. En Chat Routing, selecciona Deltacast. Aparecerán los siguientes parámetros de configuración:

    • Deltacast Attempt Count: Es la cantidad de veces que Deltacast debe ofrecer un chat entrante a un solo agente apto antes de cambiar a Multicast.
    • Lógica de enrutamiento de Deltacast: Este parámetro de configuración afecta el cálculo de agentes aptos. Este parámetro de configuración solo se aplica a los agentes asignados a una fila configurada para los canales de chat y de llamadas.
    • Tiempo de espera de Deltacast para chats: Es la duración en segundos antes de que el chat se ofrezca al siguiente agente o fila.
      • El valor sugerido es de 10 segundos, lo que garantiza que el chat tenga tiempo suficiente para conectarse en la mayoría de las situaciones de conexión de red.
      • Asegúrate de que la asignación de porcentaje y la configuración del umbral de tiempo del grupo de cascada sean más altos que el valor de tiempo de espera de deltacast. Si son iguales o inferiores, no podrás habilitar el deltacast. La configuración del grupo se encuentra en la sección General de la página Operation Management.
    • Umbral de chats perdidos: Establece la cantidad de chats que un agente puede perder (no responder dentro del umbral de tiempo de espera) antes de que se lo coloque en el estado de llamada perdida.
    • Umbral de falta de respuesta: Establece la cantidad de veces que un chat no puede comunicarse con el adaptador de agente de un agente antes de que este se coloque en estado Unresponsive.
      • Opcional: Selecciona la casilla de verificación Aplicar umbrales de falta de respuesta cuando el agente está en una sesión de chat o llamada activa para aplicar el recuento de umbrales de falta de respuesta a los agentes que no responden durante una sesión activa.
    • Selección de temporizador en cascada: Selecciona esta casilla de verificación para omitir el temporizador del grupo en cascada si no hay agentes disponibles en el grupo en cascada.
  3. Configura los parámetros de Deltacast y, luego, haz clic en Save routing.

Activa deltacast para el chat a nivel de la cola

La configuración de Deltacast para las colas se hereda automáticamente de la configuración global, a menos que la cambies para colas individuales. No es necesario que habilites deltacast de forma global para configurarlo en colas específicas.

Para activar la transmisión delta para el chat a nivel de la fila, sigue estos pasos:

  1. Ve a Configuración > Filas > {Canal web o móvil} > {QUEUE_NAME}.

  2. Ve a la sección Enrutamiento. Si tienes habilitada la configuración global de Deltacast, aparecerá la etiqueta Global. Todas las colas heredan automáticamente la configuración global de Deltacast, a menos que la cambies a nivel de la cola.

  3. Haz clic en Configurar y, luego, en Deltacast para habilitarlo en esta fila.

  4. Establece los valores de configuración de deltacast y, luego, haz clic en Guardar. Para obtener más información sobre la configuración de Deltacast, consulta Cómo activar Deltacast para el chat de forma global.

Supervisión y generación de informes para el chat

Los administradores y los gerentes pueden ver a los agentes con el estado de chat perdido en la sección Agente conectado del panel de chat de la plataforma de CCAI en el portal de la plataforma de CCAI. Los agentes con el estado de chat perdido también se pueden ver en el portal de la plataforma de CCAI en la página Agentes > Agente. Puedes hacer clic en el menú Configuración de filtros en la parte superior de esta página para filtrar por el estado del agente.

Cómo ver los datos de chat de Deltacast y Multicast

Todas las notificaciones ofrecidas, los intentos de retiro y los chats respondidos correctamente se registran y se pueden ver en los informes y las APIs de informes. Están disponibles los siguientes informes:

  • Actividad del agente: Informe de resumen
  • Agent Activity - Timeline Report

Para descargar un informe, sigue estos pasos:

  1. Ve a Informes > Agentes y equipos.

  2. Elige un agente o un equipo para el que quieras ver los datos.

  3. En Select Session Type, selecciona Chats.

  4. En Select Reports Desired, selecciona los tipos de informes que deseas.

  5. Selecciona el Período y la Zona horaria.

  6. Haz clic en Descargar. Las métricas de Deltacast se etiquetan en el informe descargado.