Multicast e deltacast

A Contact Center AI Platform (CCAI Platform) oferece vários recursos que permitem automatizar o encaminhamento de chamadas e chats entre agentes e usuários finais. O encaminhamento pode diminuir o tempo de espera do usuário final e aumentar a eficiência do agente.

  • O multicast é a configuração de roteamento padrão para todas as sessões, que são comunicações entre um agente e um usuário final. Encaminha sessões de multicast para agentes atribuídos a uma fila específica. Todos têm a mesma oportunidade de responder, e quem responder mais rápido vai receber a ligação ou o chat.

  • O Deltacast é um sistema de roteamento inteligente exclusivo da plataforma CCAI que usa a lógica para dispersar chamadas para agentes individuais, em vez de dar aos agentes a mesma oportunidade de atender.

Deltacast para chamadas

Se ativado, o deltacast será estendido para o seguinte:

  • Transferências
  • Chamadas programadas
  • Chamadas encaminhadas usando pontos de acesso direto (DAPs)
  • Filas com grupos em cascata ativados
  • Filas com grupos de alocação de porcentagem

Esta seção descreve a lógica de roteamento do deltacast e como ativar esse recurso.

Status de chamada perdida

O status do agente Chamada perdida é usado em sessões com o deltacast ativado. As chamadas perdidas são chamadas deltacast encaminhadas para um agente e não atendidas dentro do tempo limite do deltacast. As chamadas de multicast perdidas não colocam um agente no status "Chamada perdida".

Se um agente for colocado no status "Chamada perdida", ele não poderá receber novas ligações até que ele ou um administrador mude manualmente o status de volta para "Disponível". Os administradores podem conferir uma contagem de agentes com o status "Chamada perdida" no painel de chamadas, na página do agente e nos relatórios. O status do agente e as informações de atividade também estão disponíveis usando a API. Para ser colocado no status "Chamada perdida", o agente precisa ter estado no status "Disponível". Se estiverem em qualquer outro status, a chamada perdida ainda vai aparecer nos relatórios, mas não no adaptador do agente.

O status de ligação perdida é independente do limite de chat perdido. As ligações não são encaminhadas para agentes com o status "Chamada perdida". Elas só são encaminhadas para agentes com o status "Disponível" ou "Em chat".

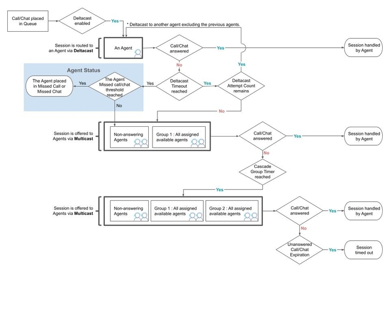
Lógica de roteamento do Deltacast para chamadas

  1. Uma chamada recebida é encaminhada para o agente com status "Disponível" e com a maior duração desde que ele encerrou uma chamada pela última vez.

  2. Se o agente não responder dentro do tempo definido na configuração de tempo limite do deltacast:

    • Se houver tentativas restantes de deltacast para a chamada, ela será encaminhada para um agente disponível com a próxima duração mais longa.

    • Se a contagem de tentativas de deltacast tiver terminado, a chamada será encaminhada usando multicast para o restante dos agentes atribuídos a essa opção do menu de fila.

Se grupos em cascata também estiverem sendo usados

  1. Se uma chamada deltacast for encaminhada para um agente e ele não atender dentro do tempo definido na configuração de tempo limite do deltacast:

    1. Quando as tentativas de deltacast restantes da chamada são encaminhadas para um agente disponível com a próxima duração mais longa.

    2. Quando a contagem de tentativas de deltacast termina, a chamada é multicast para todos os agentes atribuídos ao grupo em cascata 1.

  2. Se a chamada multicast para o Grupo em cascata 1 não for atendida no período definido, ela será enviada para todos os agentes atribuídos aos Grupos em cascata 1 e 2.

  3. Se a chamada multicast oferecida aos grupos 1 e 2 ainda não for atendida no período definido, ela será oferecida usando multicast a todos os agentes atribuídos aos grupos em cascata 1, 2 e 3.

  4. A transmissão por multicast continua oferecendo a chamada a grupos em cascata sucessivos até que um agente aceite a ligação.

Se a resposta automática também estiver sendo usada

Uma chamada recebida é encaminhada, usando deltacast, para o agente com status "Disponível" e com a maior duração desde que encerrou uma chamada pela última vez. O atendimento automático conecta imediatamente a ligação ao agente. O representante recebe uma notificação com um tom, e o adaptador de chamada inicia a contagem regressiva de 3-2-1.

O diagrama a seguir mostra o fluxo de roteamento do deltacast:

Ativar o deltacast para chamadas no mundo todo

Nesta seção, mostramos como mudar do roteamento multicast padrão para o roteamento deltacast. As configurações globais do deltacast são herdadas por todas as filas qualificadas, a menos que você as mude no nível da fila. Não é necessário ativar o deltacast globalmente para ativar em filas individuais. Para mais informações, consulte Ativar o deltacast para chamadas no nível da fila.

Para ativar o deltacast em todas as chamadas, siga estas etapas:

  1. No portal da plataforma CCAI, clique em Configurações > Gerenciamento de operações. Se o menu Configurações não aparecer, clique em Menu. A página Gerenciamento de operações é exibida.

  2. Acesse o painel Roteamento.

  3. Em Roteamento de chamadas, selecione Deltacast. As seguintes configurações aparecem:

    • Contagem de tentativas de Deltacast: o número de vezes que o Deltacast deve oferecer uma chamada recebida a um único agente qualificado antes de mudar para multicast.
      • Desativar o fallback de multicast após todas as tentativas de deltacast: marque essa caixa de seleção para desativar o fallback de multicast após todas as tentativas de deltacast. O sistema usa apenas tentativas de deltacast para encontrar um agente. Se nenhum agente aceitar o deltacast, a chamada não será multicast para todos os agentes disponíveis. Em vez disso, ele segue suas configurações para grupos em cascata ou desvio de excesso de capacidade. Todas as outras regras de deltacast, como tempo máximo na fila, permanecem em vigor.
    • Tempo limite do Deltacast para chamadas: o tempo, em segundos, que um agente tem para atender uma chamada antes que ela seja oferecida ao próximo agente ou fila. É possível configurar diferentes limites de tempo para agentes que trabalham em um computador e agentes que usam emparelhamento para atender chamadas em um smartphone. Os agentes que atendem em um smartphone podem precisar de mais tempo para responder do que os que trabalham em um computador.
    • Limite de chamadas perdidas: defina o número de chamadas consecutivas que um agente pode perder (ou seja, não atender dentro do limite de tempo) antes de serem colocadas no status de chamada perdida.
    • Limite de falta de resposta: defina o número de vezes que uma chamada não consegue alcançar o adaptador do agente antes que ele seja colocado no status Unresponsive.
      • Opcional: marque a caixa de seleção Aplicar limites de inatividade quando o representante estiver em uma sessão de chat ou chamada ativa para aplicar a contagem de limites de inatividade a representantes que ficarem inativos durante uma sessão ativa.
    • Seleção de timer em cascata: marque essa caixa de seleção para pular o timer do grupo em cascata se não houver agentes disponíveis no grupo.
  4. Configure as opções de deltacast e clique em Salvar roteamento.

Ativar o deltacast para chamadas no nível da fila

As configurações do Deltacast para filas são herdadas automaticamente das configurações globais, a menos que você as mude para filas individuais. Não é necessário ativar o deltacast globalmente para ativar em filas específicas.

Para ativar o deltacast em chamadas no nível da fila, siga estas etapas:

  1. No portal da plataforma CCAI, clique em Configurações > Fila. Se o menu Configurações não aparecer, clique em Menu. A página Configurações do menu de fila vai aparecer.

  2. Dependendo do tipo de fila que você quer editar, clique em Editar / Visualizar no painel IVR (resposta de voz interativa), Dispositivos móveis ou Web.

  3. Clique na fila que você quer editar.

  4. No painel Configurações, acesse a seção Roteamento. Em Roteamento, cada funcionalidade é marcada com um rótulo Global ou Fila. Esses rótulos indicam se o recurso está configurado globalmente ou no nível da fila.

  5. Clique em Configurar.

  6. No painel Roteamento, acesse a seção Roteamento de chamadas e clique em Deltacast. As seguintes configurações vão aparecer:

    • Contagem de tentativas de Deltacast: o número de vezes que o Deltacast deve oferecer uma chamada recebida a um único agente qualificado antes de mudar para multicast.
      • Desativar o fallback de multicast após todas as tentativas de deltacast: marque essa caixa de seleção para desativar o fallback de multicast após todas as tentativas de deltacast. O sistema usa apenas tentativas de deltacast para encontrar um agente. Se nenhum agente aceitar o deltacast, a chamada não será multicast para todos os agentes disponíveis. Em vez disso, ele segue suas configurações para grupos em cascata ou desvio de excesso de capacidade. Todas as outras regras de deltacast, como tempo máximo na fila, permanecem em vigor.
    • Tempo limite do Deltacast para chamadas: o tempo, em segundos, que um agente tem para atender uma chamada antes que ela seja oferecida ao próximo agente ou fila. É possível configurar diferentes limites de tempo para agentes que trabalham em um computador e agentes que usam emparelhamento para atender chamadas em um smartphone. Os agentes que atendem em um smartphone podem precisar de mais tempo para responder do que os que trabalham em um computador.
    • Limite de chamadas perdidas: defina o número de chamadas consecutivas que um agente pode perder (ou seja, não atender dentro do limite de tempo) antes de serem colocadas no status de chamada perdida.
    • Limite de falta de resposta: defina o número de vezes que uma chamada não consegue alcançar o adaptador do agente antes que ele seja colocado no status Unresponsive.
      • Opcional: marque a caixa de seleção Aplicar limites de inatividade quando o representante estiver em uma sessão de chat ou chamada ativa para aplicar a contagem de limites de inatividade a representantes que ficarem inativos durante uma sessão ativa.
    • Seleção de timer em cascata: marque essa caixa de seleção para pular o timer do grupo em cascata se não houver agentes disponíveis no grupo.
  7. Configure as opções do deltacast e clique em Salvar.

Opcional: ignorar o temporizador do grupo em cascata

Com os recursos de pular o timer do grupo em cascata, é possível ignorar as configurações de timer em cascata e encaminhar uma chamada ou um chat para o próximo agente disponível, independente do seu grupo em cascata. Com esse recurso ativado, a chamada é encaminhada imediatamente para os agentes se eles estiverem disponíveis no próximo grupo em cascata.

Quando desativada, a plataforma obedece às configurações de timer em cascata e aguarda o tempo especificado antes de passar para o próximo grupo.

  1. No portal da plataforma CCAI, acesse Configurações > Gerenciamento de operações > Encaminhamento.

  2. Em Seleção de timer em cascata, marque a caixa de seleção Ignorar timer do grupo em cascata. Por padrão, essa caixa de seleção não é marcada.

  3. Clique em Salvar roteamento.

Monitoramento e relatórios de chamadas

Os administradores e gerentes podem ver os agentes com o status "Chamada perdida" na seção Agente conectado do painel de chamadas. Os agentes com status "Chamada perdida" também aparecem na página Configurações > Agentes > Agente. Clique no menu Configurações de filtro nesta página para filtrar por status do agente.

Ver dados de chamadas deltacast e multicast

Todas as notificações oferecidas, tentativas de retirada e chamadas atendidas são registradas e podem ser visualizadas em relatórios e APIs de relatórios. Os seguintes relatórios estão disponíveis:

  • Atividade do agente: relatório resumido

  • Atividade do agente: relatório de linha do tempo

Para fazer o download de um relatório, siga estas etapas:

  1. Acesse Relatórios > Agentes e equipes.

  2. Escolha um agente ou uma equipe para conferir os dados.

  3. Em Selecionar tipo de sessão, escolha Chamadas.

  4. Em Selecionar relatórios desejados, escolha os tipos de relatório que você quer.

  5. Selecione o período e o fuso horário.

  6. Clique em Fazer download. As métricas do Deltacast são rotuladas no relatório baixado.

Deltacast para chat

Se ativado, o deltacast se estende a todos os canais e filas que usam o chat. Ele se aplica a todos os tipos de chat e aos seguintes fluxos de conversa:

  • Transferências
  • Chats encaminhados por pontos de acesso direto (DAPs)
  • Filas com grupos em cascata ativados
  • Filas com grupos de alocação de porcentagem ativados

Representantes qualificados

Para receber uma chamada deltacast, um agente precisa atender a um dos seguintes requisitos:

  • O status é definido como "Disponível".

  • O status é "No chat" e o agente não atingiu o limite de simultaneidade de chats.

    • A simultaneidade de chats é configurada globalmente em Configurações > Chat e individualmente em Configurações > Usuários e equipes > Editar um usuário (ícone de lápis).
    • Se o agente for atribuído a sessões de chat e de chamada, uma chamada será contabilizada como um chat para o limite de chat.

Status de conversa perdida

O status do agente "Chat perdido" é usado para sessões com o Deltacast ativado. As conversas perdidas são definidas como conversas do Deltacast encaminhadas para um agente e não respondidas dentro do limite de tempo Tempo limite do Deltacast. Os chats perdidos de multicast não contam para o recurso "Chat perdido".

Se um agente for colocado no status "Chat perdido", ele não poderá receber novos chats até que ele ou um administrador mude manualmente o status de volta para "Disponível". Os administradores podem conferir uma contagem de agentes com o status "Chat perdido" no painel do Chat, na página do agente e nos relatórios. O status do agente e as informações de atividade também estão disponíveis usando a API. Para receber o status "Chat perdido", o atendente precisa ter estado com o status "Disponível". Se estiverem em qualquer outro status, o chat perdido ainda vai aparecer nos relatórios, mas não no adaptador do agente.

O status "Perdido" do Chat é independente do limite de ligações perdidas. Os chats não são projetados para agentes com status "Chat perdido". Eles são encaminhados apenas para agentes com status "Disponível" ou "Em chat".

Lógica de roteamento do Deltacast para chat

Roteamento básico:

  1. Quando um chat entra na fila, ele é oferecido a um único agente qualificado (status "Disponível" ou "Em chat"), de acordo com estas regras:

    • Se vários agentes estiverem com o status "Disponível", o chat será encaminhado para o agente que estiver com o status "Em chat" há mais tempo.

    • Se todos os representantes atribuídos estiverem em uma ligação ou em um chat, o representante com o menor número de chats simultâneos vai receber o próximo.

    • Se um agente estiver em uma ligação, ela será contabilizada como [X] chats simultâneos, conforme configurado em Configurações > Gerenciamento de operações.

    • Se vários representantes tiverem o mesmo número de chats simultâneos, o representante que não recebe um chat há mais tempo vai receber o próximo.

  2. Se o agente que recebe a oferta de um chat não atender dentro do tempo definido na configuração de tempo limite do deltacast, o chat será oferecido usando o multicast. O multicast envia o chat para todos os agentes na fila, incluindo aquele que não atendeu a tempo.

Roteamento com grupos em cascata:

  1. O chat é oferecido a um agente qualificado no Grupo A em cascata durante o período do timer Tempo limite do Deltacast para chats. Se ela não for respondida:

    1. Se houver tentativas restantes de deltacast para o chat, ele será encaminhado para um representante qualificado com a próxima duração mais longa.

    2. Se a contagem de tentativas de deltacast tiver terminado, o chat será oferecido usando multicast para todos os agentes no Grupo A em cascata, tanto nos status "Disponível" quanto "Em chat", incluindo o agente original que encaminhou o chat (se ele não atingiu o limite de "Chat perdido").

  2. Se nenhum agente atender o chat e o timer do grupo em cascata expirar, o chat será oferecido usando multicast para todos os agentes no grupo em cascata A com status "Disponível" e "Em chat", incluindo o agente original que encaminhou o chat.

  3. Se nenhum agente atender o chat e o timer do grupo em cascata expirar: o chat será oferecido usando multicast para todos os agentes qualificados no grupo em cascata B e continuará oferecendo o chat usando multicast para todos os agentes qualificados no grupo em cascata A.

  4. Se o timer do grupo em cascata expirar e o Grupo B for o último: o chat continua sendo encaminhado usando multicast até que o timer de expiração do chat sem resposta expire, conforme definido em Configurações > Chat.

Encaminhamento com resposta automática ativada:

  1. A conversa recebida será encaminhada usando o Deltacast para um agente qualificado com base na lógica de encaminhamento descrita anteriormente. A resposta automática inicia a conversa no Adaptador de agente. O agente vai ouvir um tom audível, e a guia Novo chat vai piscar em vermelho.

Ativar o deltacast para o chat globalmente

Nesta seção, mostramos como mudar do roteamento multicast padrão para o roteamento deltacast. As configurações globais do deltacast são herdadas por todas as filas qualificadas, a menos que você as mude no nível da fila. Não é necessário ativar o deltacast globalmente para ativar em filas individuais. Para mais informações, consulte Ativar o deltacast para chat no nível da fila.

Para ativar o deltacast globalmente no chat, siga estas etapas:

  1. Acesse Configurações > Gerenciamento de operações e vá para o painel Roteamento.

  2. Em Roteamento de chat, selecione Deltacast. As seguintes configurações aparecem:

    • Contagem de tentativas de Deltacast: o número de vezes que o Deltacast deve oferecer uma conversa recebida a um único agente qualificado antes de mudar para o Multicast.
    • Lógica de roteamento do Deltacast: essa configuração afeta o cálculo do agente qualificado. Essa configuração só é válida para agentes atribuídos a uma fila configurada para canais de chat e de chamada.
    • Tempo limite do Deltacast para chats: é a duração, em segundos, antes de o chat ser oferecido ao próximo agente ou fila.
      • O valor sugerido é de 10 segundos, o que garante que o chat tenha tempo suficiente para se conectar na maioria dos cenários de conexão de rede.
      • Verifique se as configurações de alocação de porcentagem e tempo de grupo em cascata são maiores que o valor de tempo limite do deltacast. Se forem iguais ou inferiores, não será possível ativar o deltacast. As configurações de grupo estão na seção Geral da página Gerenciamento de operações.
    • Limite de chats perdidos: defina o número de chats que um agente pode perder (não atender dentro do limite de tempo) antes de serem colocados no status de chamada perdida.
    • Limite de falta de resposta: defina o número de vezes que um chat não consegue entrar em contato com o adaptador do representante antes que ele seja colocado no status Unresponsive.
      • Opcional: marque a caixa de seleção Aplicar limites de inatividade quando o atendente estiver em uma sessão de chat ou chamada ativa para aplicar a contagem de limite de inatividade aos atendentes que ficarem inativos durante uma sessão ativa.
    • Seleção de timer em cascata: marque essa caixa de seleção para pular o timer do grupo em cascata se não houver agentes disponíveis no grupo.
  3. Configure as opções de deltacast e clique em Salvar roteamento.

Ativar o deltacast para chat no nível da fila

As configurações do Deltacast para filas são herdadas automaticamente das configurações globais, a menos que você as mude para filas individuais. Não é necessário ativar o deltacast globalmente para configurá-lo em filas específicas.

Para ativar o deltacast no chat no nível da fila, siga estas etapas:

  1. Acesse Configurações > Filas > {canal da Web ou para dispositivos móveis} > {QUEUE_NAME}.

  2. Acesse a seção Roteamento. Se você tiver ativado as configurações globais de deltacast, uma tag Global vai aparecer. Todas as filas herdam automaticamente as configurações globais de deltacast, a menos que você as mude no nível da fila.

  3. Clique em Configurar e em Deltacast para ativar na fila.

  4. Defina os valores de configuração do deltacast e clique em Salvar. Para mais informações sobre as configurações de configuração do deltacast, consulte Ativar o deltacast para o chat globalmente.

Monitoramento e relatórios para o chat

Os administradores e gerentes podem ver os agentes com o status "Chat perdido" na seção Agente conectado do painel de controle do chat da plataforma CCAI no portal da plataforma CCAI. Os agentes com status "Chat perdido" também aparecem no portal da plataforma CCAI, na página Agentes > Agente. Clique no menu Configurações de filtro na parte de cima desta página para filtrar por status do agente.

Ver dados de chat de deltacast e multicast

Todas as notificações oferecidas, tentativas de retirada e chats atendidos são registradas e podem ser visualizadas em relatórios e APIs de relatórios. Os seguintes relatórios estão disponíveis:

  • Atividade do agente: relatório resumido
  • Atividade do agente: relatório de linha do tempo

Para fazer o download de um relatório, siga estas etapas:

  1. Acesse Relatórios > Agentes e equipes.

  2. Escolha um agente ou uma equipe para conferir os dados.

  3. Em Selecionar tipo de sessão, escolha Chats.

  4. Em Selecionar relatórios desejados, escolha os tipos de relatório que você quer.

  5. Selecione o período e o fuso horário.

  6. Clique em Fazer download. As métricas do Deltacast são rotuladas no relatório baixado.