Die Contact Center AI Platform (CCAI Platform) bietet mehrere Funktionen, mit denen Sie die Weiterleitung von Anrufen und Chats zwischen Kundenservicemitarbeitern und Endnutzern automatisieren können. Durch das Routing können die Wartezeiten für Endnutzer verkürzt und die Effizienz der Kundenservicemitarbeiter gesteigert werden.
Multicast ist die Standard-Routingkonfiguration für alle Sitzungen, also für die Kommunikation zwischen einem Agent und einem Endnutzer. Multicast-Routen leiten Sitzungen an Kundenservicemitarbeiter weiter, die einer bestimmten Warteschlange zugewiesen sind. Jeder hat die gleiche Chance, zu antworten, und derjenige, der am schnellsten reagiert, erhält den Anruf oder Chat.
Deltacast ist ein intelligentes Routing-System, das es nur in der CCAI-Plattform gibt. Es verwendet Logik, um Anrufe an einzelne Kundenservicemitarbeiter weiterzuleiten, anstatt allen Kundenservicemitarbeitern die gleiche Möglichkeit zu geben, Anrufe anzunehmen.
Deltacast für Anrufe
Wenn diese Option aktiviert ist, wird die Delta-Berechnung auf Folgendes ausgeweitet:
- Übertragungen
- Geplante Anrufe
- Anrufe, die über direkte Zugriffspunkte (Direct Access Points, DAPs) weitergeleitet werden
- Warteschlangen mit aktivierten Kaskadengruppen
- Warteschlangen mit Gruppen für die prozentuale Zuweisung
In diesem Abschnitt wird die Deltacast-Routinglogik beschrieben und es wird erläutert, wie Sie dieses Feature aktivieren.
Status „Verpasster Anruf“
Der Agentenstatus Verpasster Anruf wird für Sitzungen mit aktiviertem Deltacast verwendet. Verpasste Anrufe sind Deltacast-Anrufe, die an einen Kundenservicemitarbeiter weitergeleitet und nicht innerhalb des Deltacast-Timeout-Zeitschwellenwerts beantwortet werden. Verpasste Multicast-Anrufe führen nicht dazu, dass ein Kundenservicemitarbeiter den Status „Verpasster Anruf“ erhält.
Wenn ein Kundenservicemitarbeiter den Status „Verpasster Anruf“ hat, kann er keine neuen Anrufe entgegennehmen, bis er oder ein Administrator seinen Status manuell wieder in „Verfügbar“ ändert. Administratoren können die Anzahl der Kundenservicemitarbeiter mit dem Status „Verpasster Anruf“ im Anruf-Dashboard, auf der Seite „Kundenservicemitarbeiter“ und in Berichten sehen. Der Agent-Status und Informationen zu Aktivitäten sind auch über die API verfügbar. Damit ein Kundenservicemitarbeiter den Status „Verpasster Anruf“ erhält, muss er den Status „Verfügbar“ gehabt haben. Wenn sie einen anderen Status haben, wird „Verpasster Anruf“ weiterhin in Berichten, aber nicht im Agent-Adapter angezeigt.
Der Status „Verpasster Anruf“ ist unabhängig vom Schwellenwert für verpasste Chats. Anrufe werden nicht an Kundenservicemitarbeiter mit dem Status „Verpasster Anruf“ weitergeleitet, sondern nur an Kundenservicemitarbeiter mit dem Status „Verfügbar“ oder „Im Chat“.
Deltacast-Routinglogik für Anrufe
Ein eingehender Anruf wird an den Kundenservicemitarbeiter mit dem Status „Verfügbar“ weitergeleitet, der den letzten Anruf am längsten zurückliegend beendet hat.
Wenn der Agent nicht innerhalb des in der Einstellung „Deltacast-Zeitlimit“ festgelegten Zeitraums antwortet:
Wenn für den Anruf noch Versuche für den Deltacast vorhanden sind, wird der Anruf an einen verfügbaren Kundenservicemitarbeiter mit der nächstlängsten Dauer weitergeleitet.
Wenn die Anzahl der Versuche für den Deltacast aufgebraucht ist, wird der Anruf per Multicast an die restlichen Kundenservicemitarbeiter weitergeleitet, die dieser Warteschlangenmenüoption zugewiesen sind.
Wenn auch Kaskadengruppen verwendet werden
Wenn ein Deltacast-Anruf an einen Kundenservicemitarbeiter weitergeleitet wird und dieser nicht innerhalb des in der Deltacast-Zeitlimit-Einstellung festgelegten Zeitraums antwortet:
Wenn für den Anruf noch Deltacast-Versuche vorhanden sind, wird er an einen verfügbaren Kundenservicemitarbeiter mit der nächstlängsten Dauer weitergeleitet.
Wenn die Anzahl der Deltacast-Versuche aufgebraucht ist, wird der Anruf per Multicast an alle Kundenservicemitarbeiter gesendet, die der Cascade Group 1 zugewiesen sind.
Wenn der Multicast-Anruf an die Cascade-Gruppe 1 innerhalb der festgelegten Anzahl von Sekunden nicht beantwortet wird, wird der Anruf an alle Kundenservicemitarbeiter weitergeleitet, die der Cascade-Gruppe 1 und der Cascade-Gruppe 2 zugewiesen sind.
Wenn der Multicast-Anruf, der den Gruppen 1 und 2 angeboten wird, nach der festgelegten Anzahl von Sekunden immer noch nicht beantwortet wurde, wird der Anruf per Multicast an alle Kundenservicemitarbeiter weitergeleitet, die der Cascade-Gruppe 1, Gruppe 2 und Gruppe 3 zugewiesen sind.
Bei Multicast wird der Anruf weiterhin an aufeinanderfolgende Kaskadengruppen weitergeleitet, bis ein Kundenservicemitarbeiter den Anruf annimmt.
Wenn auch die automatische Antwort verwendet wird
Ein eingehender Anruf wird über deltacast an den Agenten mit dem Status „Verfügbar“ weitergeleitet, dessen letzter Anruf am längsten zurückliegt. Bei „Sofort automatisch annehmen“ wird der Anruf mit dem Kundenservicemitarbeiter verbunden. Der Kundenservicemitarbeiter wird durch einen Ton benachrichtigt und der Anrufadapter startet den 3-2-1-Countdown.
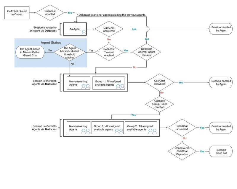
Das folgende Diagramm zeigt den Routing-Ablauf für Deltacast:

Deltacast für Anrufe weltweit aktivieren
In diesem Abschnitt erfahren Sie, wie Sie vom Standard-Multicast-Routing zum Deltacast-Routing wechseln. Globale Deltacast-Einstellungen werden von allen infrage kommenden Warteschlangen übernommen, sofern Sie sie nicht auf Warteschlangenebene ändern. Sie müssen Deltacast nicht global aktivieren, um es für einzelne Warteschlangen zu aktivieren. Weitere Informationen finden Sie unter Deltacast für Anrufe auf Warteschlangenebene aktivieren.
So aktivieren Sie Deltacast für Anrufe weltweit:
Klicken Sie im CCAI Platform-Portal auf Einstellungen > Betriebsverwaltung. Wenn Sie das Menü Einstellungen nicht sehen, klicken Sie auf Menü. Die Seite Vorgangsverwaltung wird angezeigt.
Rufen Sie den Bereich Routing auf.
Wählen Sie unter Anrufweiterleitung die Option Deltacast aus. Die folgenden Konfigurationseinstellungen werden angezeigt:
- Automatische Antwort: Eingehende Anrufe werden automatisch mit einem Kundenservicemitarbeiter verbunden, ohne dass der Nutzer auf „Annehmen“ klicken muss. Weitere Informationen finden Sie unter Automatische Anrufannahme global aktivieren.
- Anzahl der Deltacast-Versuche: Die Anzahl der Versuche, die Deltacast unternehmen soll, um einen eingehenden Anruf an einen einzelnen, infrage kommenden Kundenservicemitarbeiter weiterzuleiten, bevor auf Multicast umgestellt wird.
- Multicast-Fallback nach allen Deltacast-Versuchen deaktivieren: Markieren Sie dieses Kästchen, um den Multicast-Fallback nach allen Deltacast-Versuchen zu deaktivieren. Das System verwendet nur Deltacast-Versuche, um einen Kundenservicemitarbeiter zu finden. Wenn kein Kundenservicemitarbeiter den Delta-Cast annimmt, wird der Anruf nicht an alle verfügbaren Kundenservicemitarbeiter weitergeleitet. Stattdessen werden Ihre Einstellungen für Kaskadengruppen oder die Umleitung bei Überkapazität berücksichtigt. Alle anderen Deltacast-Regeln, z. B. die maximale Wartezeit in der Warteschlange, bleiben in Kraft.
- Deltacast-Zeitlimit für Anrufe: Die Zeit in Sekunden, die ein Kundenservicemitarbeiter hat, um einen Anruf anzunehmen, bevor er dem nächsten Kundenservicemitarbeiter oder der nächsten Warteschleife angeboten wird. Sie können unterschiedliche Zeitüberschreitungsschwellen für Kundenservicemitarbeiter konfigurieren, die an einem Computer arbeiten, und für Kundenservicemitarbeiter, die Twinning verwenden, um Anrufe auf einem Mobiltelefon entgegenzunehmen. Kundenservicemitarbeiter, die auf einem Mobiltelefon antworten, benötigen möglicherweise mehr Zeit als Kundenservicemitarbeiter, die an einem Computer arbeiten.
- Schwellenwert für verpasste Anrufe: Legen Sie die Anzahl der aufeinanderfolgenden Anrufe fest, die ein Kundenservicemitarbeiter verpassen kann (d. h. nicht innerhalb des Zeitüberschreitungsschwellenwerts annehmen kann), bevor er in den Status „Verpasster Anruf“ versetzt wird.
- Schwellenwert für keine Reaktion: Legen Sie fest, wie oft ein Anruf den Agent-Adapter eines Kundenservicemitarbeiters nicht erreichen kann, bevor der Kundenservicemitarbeiter in den Status
Unresponsiveversetzt wird.- Optional: Wählen Sie das Kästchen Apply unresponsive thresholds when agent is in an active chat or call session (Schwellenwerte für Inaktivität anwenden, wenn sich der Kundenservicemitarbeiter in einer aktiven Chat- oder Anrufsitzung befindet) aus, um die Anzahl der Schwellenwerte für Inaktivität auf Kundenservicemitarbeiter anzuwenden, die während einer aktiven Sitzung inaktiv werden.
- Cascade Timer selection (Cascade-Timer-Auswahl): Aktivieren Sie dieses Kästchen, um den Cascade-Gruppentimer zu überspringen, wenn in der Cascade-Gruppe keine Kundenservicemitarbeiter verfügbar sind.
Konfigurieren Sie die deltacast-Einstellungen und klicken Sie dann auf Routing speichern.
Deltacast für Anrufe auf Warteschlangenebene aktivieren
Die Deltacast-Einstellungen für Warteschlangen werden automatisch von den globalen Einstellungen übernommen, sofern Sie sie nicht für einzelne Warteschlangen ändern. Sie müssen Deltacast nicht global aktivieren, um die Funktion für bestimmte Warteschlangen zu aktivieren.
So aktivieren Sie Deltacast für Anrufe auf Warteschlangenebene:
Klicken Sie im CCAI Platform-Portal auf Einstellungen > Warteschlange. Wenn Sie das Menü Einstellungen nicht sehen, klicken Sie auf Menü. Die Seite Warteschlangeneinstellungen wird angezeigt.
Klicken Sie je nach Art der Warteschlange, die Sie bearbeiten möchten, im Bereich IVR (Interactive Voice Response), Mobil oder Web auf Bearbeiten / Ansehen.
Klicken Sie auf die Warteschlange, die Sie bearbeiten möchten.
Rufen Sie im Bereich Einstellungen den Abschnitt Routing auf. Unter Routing ist jede Routingfunktion entweder mit dem Label Global oder Queue gekennzeichnet. Diese Labels geben an, ob die Funktion global oder auf Warteschlangenebene konfiguriert ist.
Klicken Sie auf Konfigurieren.
Rufen Sie im Bereich Routing den Abschnitt Anruf-Routing auf und klicken Sie auf Deltacast. Die folgenden Konfigurationseinstellungen werden angezeigt:
- Automatische Antwort: Eingehende Anrufe werden automatisch mit einem Kundenservicemitarbeiter verbunden, ohne dass der Nutzer auf „Annehmen“ klicken muss. Weitere Informationen finden Sie unter Automatische Anrufannahme auf Warteschlangenebene aktivieren.
- Anzahl der Deltacast-Versuche: Die Anzahl der Versuche, die Deltacast unternehmen soll, um einen eingehenden Anruf an einen einzelnen, infrage kommenden Kundenservicemitarbeiter weiterzuleiten, bevor auf Multicast umgestellt wird.
- Multicast-Fallback nach allen Deltacast-Versuchen deaktivieren: Markieren Sie dieses Kästchen, um den Multicast-Fallback nach allen Deltacast-Versuchen zu deaktivieren. Das System verwendet nur Deltacast-Versuche, um einen Kundenservicemitarbeiter zu finden. Wenn kein Kundenservicemitarbeiter den Delta-Cast annimmt, wird der Anruf nicht an alle verfügbaren Kundenservicemitarbeiter weitergeleitet. Stattdessen werden Ihre Einstellungen für Kaskadengruppen oder die Umleitung bei Überkapazität berücksichtigt. Alle anderen Deltacast-Regeln, z. B. die maximale Wartezeit in der Warteschlange, bleiben in Kraft.
- Deltacast-Zeitlimit für Anrufe: Die Zeit in Sekunden, die ein Kundenservicemitarbeiter hat, um einen Anruf anzunehmen, bevor er dem nächsten Kundenservicemitarbeiter oder der nächsten Warteschleife angeboten wird. Sie können unterschiedliche Zeitüberschreitungsschwellen für Kundenservicemitarbeiter konfigurieren, die an einem Computer arbeiten, und für Kundenservicemitarbeiter, die Twinning verwenden, um Anrufe auf einem Mobiltelefon entgegenzunehmen. Kundenservicemitarbeiter, die auf einem Mobiltelefon antworten, benötigen möglicherweise mehr Zeit als Kundenservicemitarbeiter, die an einem Computer arbeiten.
- Schwellenwert für verpasste Anrufe: Legen Sie die Anzahl der aufeinanderfolgenden Anrufe fest, die ein Kundenservicemitarbeiter verpassen kann (d. h. nicht innerhalb des Zeitüberschreitungsschwellenwerts annehmen kann), bevor er in den Status „Verpasster Anruf“ versetzt wird.
- Schwellenwert für keine Reaktion: Legen Sie fest, wie oft ein Anruf den Agent-Adapter eines Kundenservicemitarbeiters nicht erreichen kann, bevor der Kundenservicemitarbeiter in den Status
Unresponsiveversetzt wird.- Optional: Wählen Sie das Kästchen Apply unresponsive thresholds when agent is in an active chat or call session (Schwellenwerte für Inaktivität anwenden, wenn sich der Kundenservicemitarbeiter in einer aktiven Chat- oder Anrufsitzung befindet) aus, um die Anzahl der Schwellenwerte für Inaktivität auf Kundenservicemitarbeiter anzuwenden, die während einer aktiven Sitzung inaktiv werden.
- Cascade Timer selection (Cascade-Timer-Auswahl): Aktivieren Sie dieses Kästchen, um den Cascade-Gruppentimer zu überspringen, wenn in der Cascade-Gruppe keine Kundenservicemitarbeiter verfügbar sind.
Konfigurieren Sie die deltacast-Einstellungen und klicken Sie dann auf Speichern.
Optional: Timer für Kaskadengruppe überspringen
Mit den Funktionen zum Überspringen des Kaskadengruppentimers können Sie die Einstellungen für den Kaskadentimer umgehen und einen Anruf oder Chat an den nächsten verfügbaren Kundenservicemitarbeiter weiterleiten, unabhängig von Ihrer Kaskadengruppe. Wenn diese Funktion aktiviert ist, wird der Anruf sofort an Kundenservicemitarbeiter weitergeleitet, sofern diese in der nächsten Kaskadengruppe verfügbar sind.
Wenn diese Option deaktiviert ist, hält sich die Plattform an die Einstellungen für den Kaskadentimer und wartet die angegebene Zeit, bevor sie mit der nächsten Gruppe fortfährt.
Rufen Sie im CCAI Platform-Portal Einstellungen > Betriebsmanagement > Routing auf.
Wählen Sie unter Cascade Timer selection (Auswahl des kaskadierten Timers) das Kästchen Skip Cascade Group Timer (Timer für kaskadierte Gruppe überspringen) aus. Dieses Kästchen ist standardmäßig nicht angeklickt.
Klicken Sie auf Routing speichern.
Monitoring und Berichte für Anrufe
Administratoren und Manager können Agents mit dem Status „Verpasster Anruf“ im Bereich Angemeldeter Agent des Anrufdashboards sehen. Kundenservicemitarbeiter mit dem Status „Verpasster Anruf“ sind auch auf der Seite Einstellungen > Kundenservicemitarbeiter > Kundenservicemitarbeiter zu sehen. Auf dieser Seite können Sie auf das Menü Filtereinstellungen klicken, um nach dem Status des Kundenservicemitarbeiters zu filtern.
Deltacast- und Multicast-Anrufdaten ansehen
Alle angezeigten Benachrichtigungen, Abholversuche und erfolgreich beantworteten Anrufe werden protokolliert und können in Berichten und Reporting-APIs eingesehen werden. Die folgenden Berichte sind verfügbar:
Agent-Aktivität – Zusammenfassungsbericht
Agent-Aktivität – Zeitachsenbericht
So laden Sie einen Bericht herunter:
Klicken Sie auf Berichte > Kundenservicemitarbeiter und Teams.
Wählen Sie einen Agent oder ein Team aus, für die Sie Daten aufrufen möchten.
Wählen Sie unter Select Session Type (Sitzungstyp auswählen) die Option Calls (Anrufe) aus.
Wählen Sie unter Select Reports Desired(Gewünschte Berichte auswählen) die gewünschten Berichtstypen aus.
Wählen Sie den Zeitraum und die Zeitzone aus.
Klicken Sie auf Herunterladen. Messwerte für Deltacast sind im heruntergeladenen Bericht entsprechend gekennzeichnet.
Deltacast für Chat
Wenn diese Option aktiviert ist, wird der Deltacast auf alle Kanäle und Warteschlangen ausgeweitet, in denen Chat verwendet wird. Sie gilt für alle Chat-Typen und die folgenden Chat-Abläufe:
- Übertragungen
- Über Direct Access Points (DAPs) weitergeleitete Chats
- Warteschlangen mit aktivierten Kaskadengruppen
- Warteschlangen mit aktivierten Gruppen für die prozentuale Zuweisung
Verfügbare Kundenservicemitarbeiter
Damit ein Kundenservicemitarbeiter einen Deltacast-Anruf entgegennehmen kann, muss er eine der folgenden Voraussetzungen erfüllen:
Der Status ist auf „Verfügbar“ festgelegt.
Der Status ist „Im Chat“ und der Kundenservicemitarbeiter hat den Schwellenwert für die Chat-Nebenläufigkeit noch nicht erreicht.
- Die Chat-Nebenläufigkeit wird global unter Einstellungen > Chat und individuell unter Einstellungen > Nutzer und Teams > Nutzer bearbeiten (Stiftsymbol) konfiguriert.
- Wenn der Kundenservicemitarbeiter sowohl Chat- als auch Anrufsitzungen zugewiesen ist, wird ein Anruf als ein Chat auf den Chat-Schwellenwert angerechnet.
Status „Entgangener Chat“
Der Agentenstatus „Entgangener Chat“ wird für Sitzungen mit aktivierter Deltacast-Funktion verwendet. Verpasste Chats sind Deltacast-Chats, die an einen Kundenservicemitarbeiter weitergeleitet und nicht innerhalb des Zeitlimits für Deltacast-Zeitüberschreitung beantwortet wurden. Verpasste Multicast-Chats werden nicht als verpasste Chats gezählt.
Wenn ein Kundenservicemitarbeiter den Status „Verpasster Chat“ hat, kann er keine neuen Chats empfangen, bis er oder ein Administrator seinen Status manuell wieder in „Verfügbar“ ändert. Administratoren können die Anzahl der Agenten mit dem Status „Verpasster Chat“ im Chat-Dashboard, auf der Seite „Agent“ und in Berichten sehen. Der Agent-Status und Informationen zu Aktivitäten sind auch über die API verfügbar. Damit ein Agent den Status „Entgangener Chat“ erhält, muss er den Status „Verfügbar“ gehabt haben. Wenn sie einen anderen Status haben, wird „Verpasster Chat“ weiterhin in Berichten, aber nicht im Kundenservice-Adapter angezeigt.
Der Status „Entgangener Chat“ ist unabhängig vom Schwellenwert für entgangene Anrufe. Chats werden nicht an Kundenservicemitarbeiter mit dem Status „Entgangener Chat“ weitergeleitet, sondern nur an Kundenservicemitarbeiter mit dem Status „Verfügbar“ oder „Im Chat“.
Deltacast-Routinglogik für Chat
Einfaches Routing:
Wenn ein Chat in die Warteschlange aufgenommen wird, wird er einem einzelnen, infrage kommenden Kundenservicemitarbeiter (Status „Verfügbar“ oder „Im Chat“) gemäß den folgenden Regeln angeboten:
Wenn sich mehrere Kundenservicemitarbeiter im Status „Verfügbar“ befinden, wird der Chat an den Kundenservicemitarbeiter weitergeleitet, der am längsten nicht im Status „Im Chat“ war.
Wenn alle zugewiesenen Kundenservicemitarbeiter gerade telefonieren oder chatten, erhält der Kundenservicemitarbeiter mit den wenigsten gleichzeitigen Chats den nächsten Chat.
Wenn ein Kundenservicemitarbeiter gerade telefoniert, wird der Anruf als
[X]gleichzeitige Chats gezählt, wie in den Einstellungen > Betriebsmanagement konfiguriert.Wenn mehrere Kundenservicemitarbeiter die gleiche Anzahl gleichzeitiger Chats haben, erhält der Kundenservicemitarbeiter, der am längsten keinen Chat erhalten hat, den nächsten Chat.
Wenn der Kundenservicemitarbeiter, dem ein Chat angeboten wird, den Chat nicht innerhalb des in der Deltacast-Zeitouteinstellung festgelegten Zeitraums annimmt, wird der Chat per Multicast angeboten. Beim Multicast wird der Chat an jeden Agenten in der Warteschlange gesendet, auch an den Agenten, der nicht rechtzeitig auf den Chat geantwortet hat.
Routing mit Kaskadengruppen:
Der Chat wird einem berechtigten Kundenservicemitarbeiter in der Cascade-Gruppe A für die Dauer des Timers Deltacast-Zeitüberschreitung für Chats angeboten. Wenn sie nicht beantwortet wird:
Wenn für den Chat noch Deltacast-Versuche übrig sind, wird er an einen geeigneten Kundenservicemitarbeiter mit der nächstlängsten Dauer weitergeleitet.
Wenn die Anzahl der Deltacast-Versuche aufgebraucht ist, wird der Chat per Multicast an alle Kundenservicemitarbeiter in der Cascade-Gruppe A gesendet, sowohl an die mit dem Status „Verfügbar“ als auch an die mit dem Status „Im Chat“, einschließlich des ursprünglichen Kundenservicemitarbeiters, an den der Chat weitergeleitet wurde (sofern er den Grenzwert für verpasste Chats nicht erreicht hat).
Wenn kein Kundenservicemitarbeiter den Chat annimmt und der Timer für die Kaskadengruppe abläuft, wird der Chat per Multicast an alle Kundenservicemitarbeiter in Kaskadengruppe A gesendet, die den Status „Verfügbar“ oder „Im Chat“ haben. Das gilt auch für den Kundenservicemitarbeiter, an den der Chat ursprünglich weitergeleitet wurde.
Wenn kein Kundenservicemitarbeiter den Chat annimmt und der Timer für die Kaskadengruppe abläuft: Der Chat wird per Multicast allen infrage kommenden Kundenservicemitarbeitern in Kaskadengruppe B angeboten und weiterhin per Multicast allen infrage kommenden Kundenservicemitarbeitern in Kaskadengruppe A angeboten.
Wenn der Timer für die Kaskadengruppe abläuft und Gruppe B die letzte Gruppe ist: Der Chat wird weiterhin per Multicast weitergeleitet, bis der Timer für unbeantwortete Chats abläuft, wie unter Einstellungen > Chat festgelegt.
Anrufweiterleitung mit aktivierter automatischer Antwort:
- Der eingehende Chat wird über Deltacast gemäß der oben beschriebenen Routing-Logik an einen geeigneten Kundenservicemitarbeiter weitergeleitet. Durch die automatische Antwort wird die Chatunterhaltung im Agent-Adapter gestartet. Der Kundenservicemitarbeiter hört einen Signalton und der Tab Neuer Chat blinkt rot.
Deltacast für Chat global aktivieren
In diesem Abschnitt erfahren Sie, wie Sie vom Standard-Multicast-Routing zum Deltacast-Routing wechseln. Globale Deltacast-Einstellungen werden von allen infrage kommenden Warteschlangen übernommen, sofern Sie sie nicht auf Warteschlangenebene ändern. Sie müssen Deltacast nicht global aktivieren, um es für einzelne Warteschlangen zu aktivieren. Weitere Informationen finden Sie unter Deltacast für Chat auf Warteschlangenebene aktivieren.
So aktivieren Sie Deltacast für den Chat global:
Rufen Sie Einstellungen > Betriebsmanagement auf und gehen Sie dann zum Bereich Routing.
Wählen Sie unter Chat-Routing die Option Deltacast aus. Die folgenden Konfigurationseinstellungen werden angezeigt:
- Anzahl der Deltacast-Versuche: Die Anzahl der Versuche, die ein eingehender Chat einem einzelnen, infrage kommenden Kundenservicemitarbeiter angeboten werden soll, bevor auf Multicast umgestellt wird.
- Deltacast-Routinglogik: Diese Einstellung wirkt sich auf die Berechnung des infrage kommenden Kundenservicemitarbeiters aus. Diese Einstellung gilt nur für Kundenservicemitarbeiter, die einer Warteschlange zugewiesen sind, die sowohl für Chat- als auch für Anrufkanäle konfiguriert ist.
- Deltacast-Zeitüberschreitung für Chats: Die Zeitdauer in Sekunden, bevor der Chat dem nächsten Kundenservicemitarbeiter oder der nächsten Warteschlange angeboten wird.
- Der empfohlene Wert ist 10 Sekunden. So hat der Chat in den meisten Netzwerkverbindungsszenarien genügend Zeit, um eine Verbindung herzustellen.
- Die Einstellungen für die Zeitlimits der Gruppen Prozentuale Zuweisung und Kaskade müssen höher als der deltacast-Timeout-Wert sein. Wenn sie gleich oder niedriger sind, können Sie Delta-Casting nicht aktivieren. Die Gruppeneinstellungen befinden sich auf der Seite Vorgangsverwaltung im Bereich Allgemein.
- Grenzwert für verpasste Chats: Legen Sie die Anzahl der Chats fest, die ein Kundenservicemitarbeiter verpassen kann (nicht innerhalb des Timeout-Grenzwerts annehmen kann), bevor er den Status „Verpasster Anruf“ erhält.
- Schwellenwert für keine Reaktion: Legen Sie fest, wie oft ein Chat den Agent-Adapter eines Kundenservicemitarbeiters nicht erreichen kann, bevor der Kundenservicemitarbeiter in den Status
Unresponsiveversetzt wird.- Optional: Aktivieren Sie das Kästchen Schwellenwerte für Inaktivität anwenden, wenn sich der Kundenservicemitarbeiter in einer aktiven Chat- oder Anrufsitzung befindet, um die Anzahl der Schwellenwerte für Inaktivität auf Kundenservicemitarbeiter anzuwenden, die während einer aktiven Sitzung inaktiv werden.
- Kaskadentimer-Auswahl: Wenn Sie dieses Kästchen aktivieren, wird der Kaskadengruppentimer übersprungen, wenn in der Kaskadengruppe keine Kundenservicemitarbeiter verfügbar sind.
Konfigurieren Sie die deltacast-Einstellungen und klicken Sie dann auf Routing speichern.
Deltacast für den Chat auf Warteschlangenebene aktivieren
Die Deltacast-Einstellungen für Warteschlangen werden automatisch von den globalen Einstellungen übernommen, sofern Sie sie nicht für einzelne Warteschlangen ändern. Sie müssen Deltacast nicht global aktivieren, um es für bestimmte Warteschlangen zu konfigurieren.
So aktivierst du Deltacast für den Chat auf Warteschlangenebene:
Gehen Sie zu Einstellungen > Warteschlangen > {Web- oder Mobilfunkkanal} > {
QUEUE_NAME}.Gehen Sie zum Abschnitt Routing. Wenn Sie globale Deltacast-Einstellungen aktiviert haben, wird das Tag Global angezeigt. Alle Warteschlangen übernehmen automatisch die globalen Deltacast-Einstellungen, sofern Sie sie nicht auf Warteschlangenebene ändern.
Klicken Sie auf Konfigurieren und dann auf Deltacast, um die Funktion für diese Warteschlange zu aktivieren.
Legen Sie die Konfigurationswerte für deltacast fest und klicken Sie auf Speichern. Weitere Informationen zu den Konfigurationseinstellungen für Deltacast finden Sie unter Deltacast für Chat global aktivieren.
Monitoring und Berichte für Google Chat
Administratoren und Manager können Agents mit dem Status „Verpasster Chat“ im Bereich Angemeldeter Agent des CCAI Platform Chat-Dashboards im CCAI Platform-Portal sehen. Agenten mit dem Status „Verpasster Chat“ sind auch im CCAI Platform-Portal auf der Seite Agents > Agent (Agenten > Agent) sichtbar. Sie können oben auf dieser Seite auf das Menü Filtereinstellungen klicken, um nach dem Status des Kundenservicemitarbeiters zu filtern.
Deltacast- und Multicast-Chatdaten ansehen
Alle angebotenen Benachrichtigungen, Abholversuche und erfolgreich beantworteten Chats werden protokolliert und können in Berichten und Reporting-APIs eingesehen werden. Die folgenden Berichte sind verfügbar:
- Agent-Aktivität – Zusammenfassungsbericht
- Agent-Aktivität – Zeitachsenbericht
So laden Sie einen Bericht herunter:
Klicken Sie auf Berichte > Kundenservicemitarbeiter und Teams.
Wählen Sie einen Agent oder ein Team aus, für die Sie Daten aufrufen möchten.
Wählen Sie unter Select Session Type (Sitzungstyp auswählen) die Option Chats aus.
Wählen Sie unter Select Reports Desired(Gewünschte Berichte auswählen) die gewünschten Berichtstypen aus.
Wählen Sie den Zeitraum und die Zeitzone aus.
Klicken Sie auf Herunterladen. Messwerte für Deltacast sind im heruntergeladenen Bericht entsprechend gekennzeichnet.