Ce document explique le cycle de vie d'une instance Compute Engine, en abordant les différents états qu'elle peut traverser, de sa création à sa suppression. Pour savoir comment vérifier l'état d'une ou de plusieurs instances, consultez les ressources suivantes :
En comprenant le cycle de vie d'une instance, vous pouvez effectuer les opérations suivantes plus efficacement :
Résolvez les problèmes liés aux instances.
Gérez les ressources d'instance.
Planifiez les migrations d'instances.
États des instances
Une instance de calcul peut passer par différents états au cours de son cycle de vie. Lorsque vous créez une instance, Compute Engine provisionne des ressources pour la démarrer. L'instance passe ensuite en phase de préproduction et se prépare pour son premier démarrage. Une fois l'instance démarrée, elle est considérée comme en cours d'exécution. Une instance en cours d'exécution peut être arrêtée et redémarrée, ou suspendue et reprise, plusieurs fois jusqu'à sa suppression.
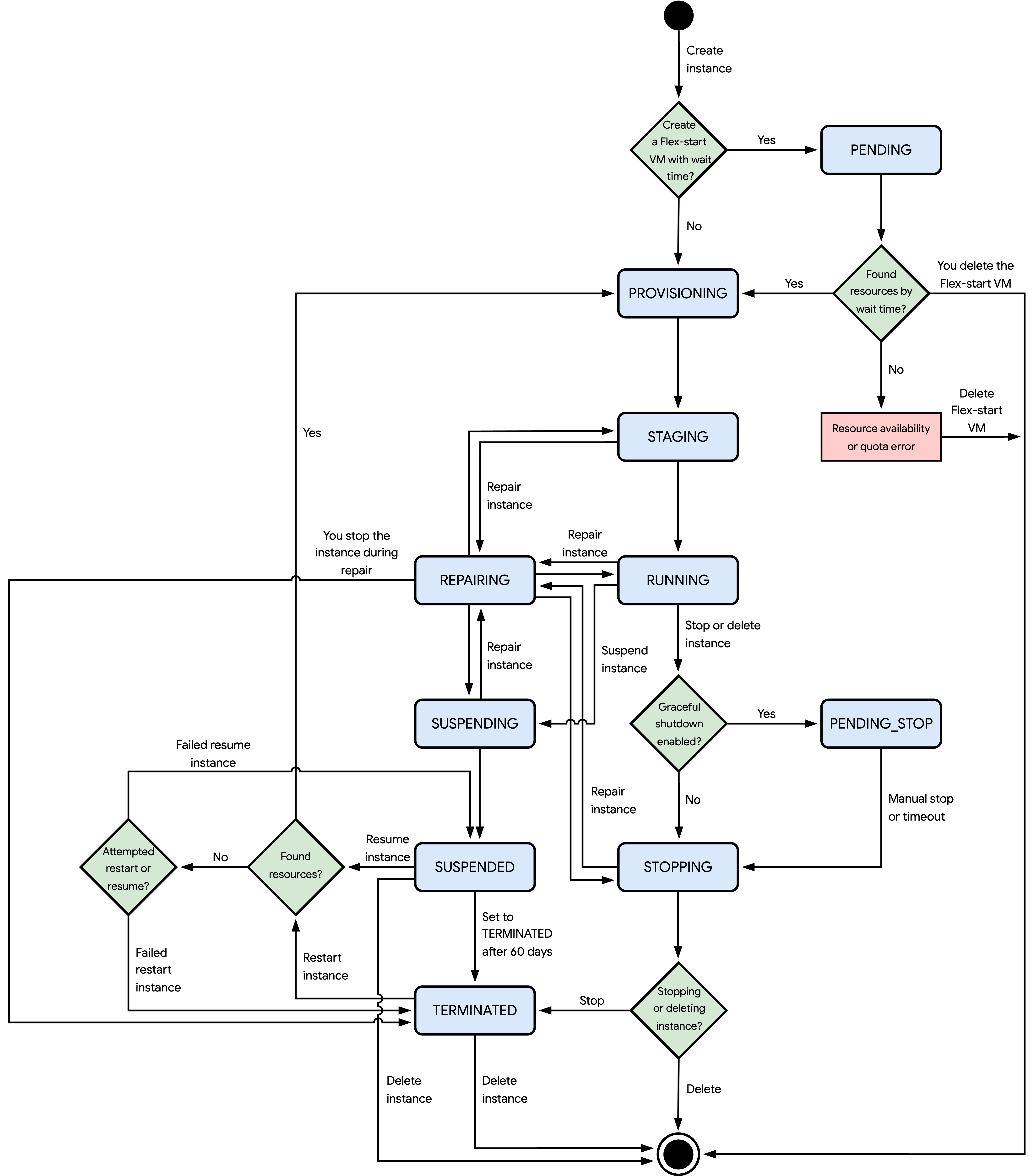
Le diagramme suivant montre les différents états dans lesquels Compute Engine peut définir une instance :

Les états illustrés dans le schéma précédent sont les suivants :
PENDING: après avoir créé une VM Flex-start autonome avec un délai d'attente (requestValidForDuration) de 90 secondes ou plus, l'état de la VM passe àPENDING. Dans cet état, Compute Engine tente d'acquérir les ressources nécessaires pour démarrer votre VM jusqu'à la fin de son temps d'attente. Si Compute Engine acquiert les ressources dans ce délai et que vous disposez d'un quota suffisant pour ces ressources, l'état de la VM passe àPROVISIONING. Sinon, une erreur se produit et Compute Engine supprime la VM à démarrage flexible. Si vous n'avez plus besoin de la VM à démarrage flexible, vous pouvez la supprimer avant la fin du délai d'attente.PROVISIONING: après avoir créé, redémarré ou réactivé une instance, Compute Engine alloue des ressources à l'instance.STAGING: Compute Engine prépare l'instance pour le premier démarrage pour l'une des raisons suivantes :Compute Engine est toujours en train de créer et de configurer l'instance.
Vous ou une opération planifiée avez demandé à redémarrer ou à réactiver l'instance.
Dans cet état, l'instance n'est pas encore en cours d'exécution.
RUNNING: Compute Engine est en train de démarrer l'instance ou celle-ci est en cours d'exécution. Dans cet état, vous pouvez arrêter, suspendre ou supprimer l'instance. De plus, Compute Engine peut arrêter ou supprimer l'instance pour les opérations planifiées, ou la réparer en cas d'erreur matérielle si elle fait partie d'un groupe d'instances géré (MIG).PENDING_STOP: l'instance est en cours d'arrêt progressif. Ce processus d'arrêt ne se produit que si vous avez activé l'arrêt progressif et que vous avez demandé à arrêter ou supprimer l'instance, ou si Compute Engine le fait automatiquement pour un arrêt ou une suppression planifiés. L'état de l'instance passe àSTOPPINGlorsque l'un des événements suivants se produit :Vous mettez fin manuellement à l'arrêt progressif.
Le délai d'arrêt progressif expire. Si des tâches sont toujours en cours d'exécution, Compute Engine les arrête de force.
STOPPING: l'instance arrête son système d'exploitation invité, ce qui se produit dans les scénarios suivants :Vous ou une opération planifiée avez demandé à arrêter ou supprimer l'instance.
Une erreur matérielle s'est produite.
Sauf si vous configurez l'instance pour ignorer l'arrêt du système d'exploitation invité, la durée de l'arrêt dépend du type d'instance. Toutefois, si l'instance s'arrête en raison d'une erreur matérielle, le temps d'arrêt peut être différent de la durée prévue. Une fois l'OS invité arrêté et en fonction de l'opération en cours, Compute Engine effectue l'une des actions suivantes :
Compute Engine termine l'opération d'arrêt et fait passer l'état de l'instance à
TERMINATED.Compute Engine supprime l'instance et toutes les ressources associées.
TERMINATED: Compute Engine a terminé l'opération d'arrêt. Les ressources associées le restent, sauf si vous les dissociez. Dans cet état, l'instance reste arrêtée jusqu'à ce que vous la redémarriez ou la supprimiez. Si vous demandez à redémarrer l'instance, mais que Compute Engine ne peut pas allouer les ressources demandées, la requête de redémarrage échoue et l'instance reste à l'étatTERMINATED. Sinon, la requête de redémarrage aboutit et l'état de l'instance passe àPROVISIONING.REPAIRING: Compute Engine est en train de réparer l'instance. Compute Engine répare une instance si elle rencontre une erreur interne ou si le serveur hôte de l'instance est indisponible pour cause de maintenance. Lorsqu'une instance est en cours de réparation, les événements suivants se produisent :Vous ne pouvez pas utiliser l'instance.
Le contrat de niveau de service (SLA) ne couvre pas l'instance.
Si Compute Engine parvient à réparer l'instance, il rétablit son état d'origine avant le début de l'opération de réparation. Cet état peut être
STAGING,RUNNING,SUSPENDINGouSTOPPING. Si votre instance est configurée pour redémarrer automatiquement (automaticRestart) une fois l'opération de réparation terminée, vous pouvez éventuellement l'arrêter pendant le processus de réparation. Cette action empêche l'instance de redémarrer automatiquement une fois la réparation terminée, ce qui la laisse dans l'étatTERMINATED.SUSPENDING: Compute Engine a commencé l'opération de suspension de l'instance après que vous avez demandé à la suspendre. Dans cet état, vous ne pouvez qu'attendre la fin de l'opération de suspension.SUSPENDED: Compute Engine a terminé l'opération de suspension. Dans cet état, vous pouvez réactiver ou supprimer l'instance. Si vous demandez à réactiver l'instance, mais que Compute Engine ne peut pas allouer les ressources demandées, la requête de réactivation échoue et l'instance reste à l'étatSUSPENDED. Sinon, la requête de reprise aboutit et l'état de l'instance passe àPROVISIONING. L'instance peut rester à l'étatSUSPENDEDpendant 60 jours maximum. Passé ce délai, Compute Engine fait passer l'état de l'instance àTERMINATED.
Défaillance matérielle
Rarement, une instance de calcul peut échouer en raison d'une panne inattendue, d'une erreur matérielle ou d'un autre problème système. Google vous recommande d'atténuer les défaillances matérielles en utilisant des volumes de stockage persistant, en sauvegardant régulièrement vos données et en concevant votre système pour qu'une défaillance d'instance unique ne soit pas catastrophique. Pour en savoir plus, consultez Concevoir des systèmes robustes.
Si une instance échoue, Compute Engine la redémarre automatiquement en utilisant le même disque de démarrage, les mêmes métadonnées et les mêmes paramètres d'instance. Pour modifier le comportement de redémarrage automatique d'une instance, consultez Définir la règle de maintenance de l'hôte pour une instance de calcul.
Tarifs
Voici comment les instances de calcul vous sont facturées :
Pour l'utilisation du processeur, vous êtes facturé lorsque l'instance se trouve dans les états suivants :
RUNNINGPENDING_STOP
Pour l'utilisation de la mémoire, vous êtes facturé lorsque l'instance se trouve dans les états suivants :
RUNNINGPENDING_STOPSUSPENDINGSUSPENDED
Pour les ressources associées, comme les disques ou les adresses IP externes, vous êtes facturé tant qu'elles existent, quel que soit l'état de l'instance.
Pour en savoir plus, consultez la page Tarifs des instances de VM.
Étapes suivantes
Pour afficher l'état d'une ou de plusieurs instances de calcul :