このドキュメントでは、Compute Engine インスタンスのライフサイクルについて説明します。作成から削除までのさまざまな状態について説明します。1 つ以上のインスタンスの状態を確認する方法については、以下をご覧ください。
インスタンスのライフサイクルを理解することで、次の処理をより効率的に行うことができます。
インスタンスの問題のトラブルシューティングを行う。
インスタンス リソースを管理する。
インスタンスの移行を計画する。
インスタンスの状態
コンピューティング インスタンスは、ライフサイクルの一環としてさまざまな状態を遷移することがあります。インスタンスを作成すると、Compute Engine はインスタンスを起動するためのリソースをプロビジョニングします。その後、インスタンスはステージング状態に移行し、初回の起動に向けて準備します。インスタンスが起動すると、実行中と見なされます。実行中のインスタンスは、削除されるまで、停止と再起動、一時停止と再開を繰り返すことがあります。
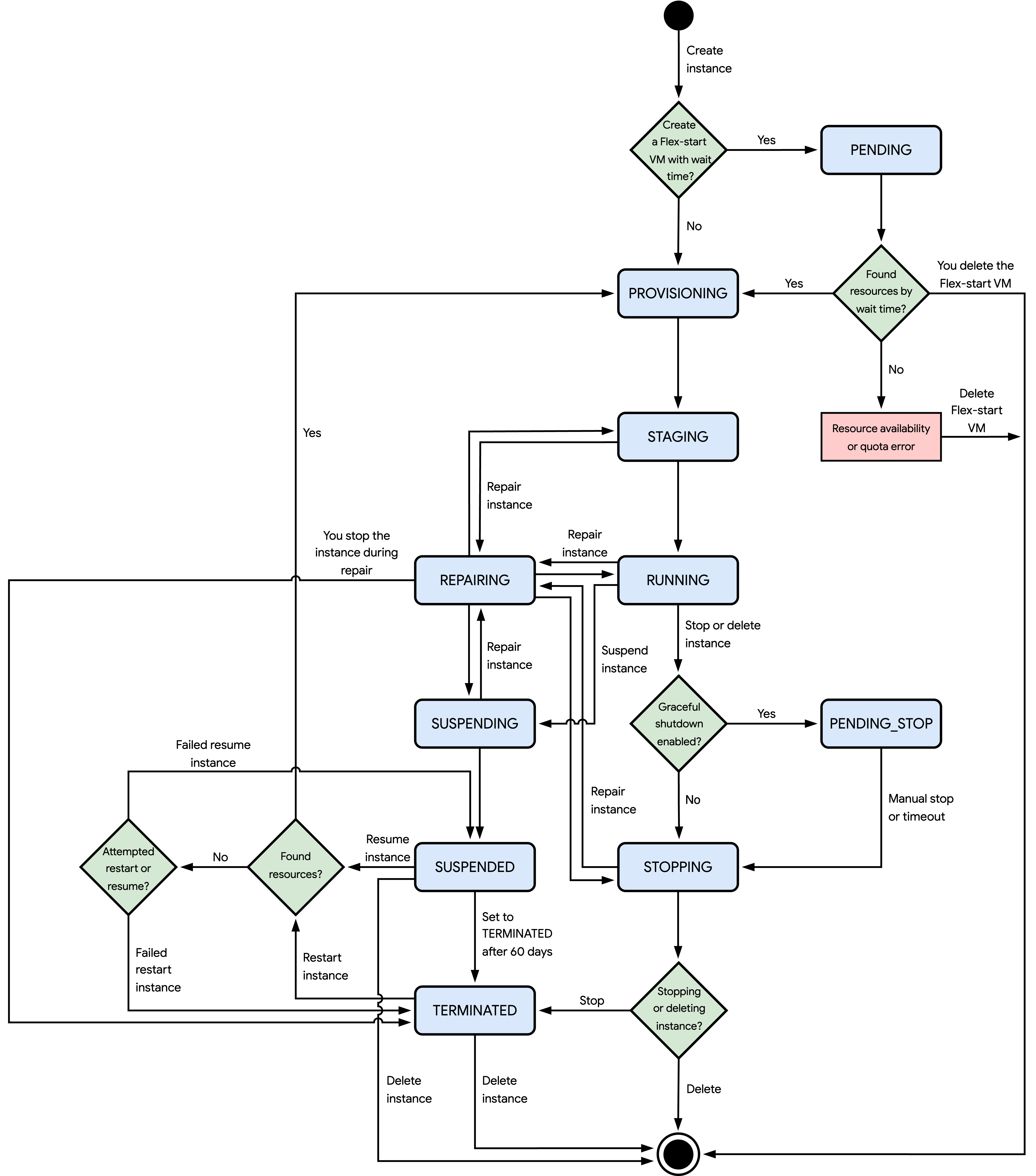
次の図は、Compute Engine がインスタンスを設定できるさまざまな状態を示しています。

上の図に示されている状態は次のとおりです。
PENDING: 待機時間(requestValidForDuration)が 90 秒以上のスタンドアロン Flex Start VM を作成すると、VM の状態がPENDINGに変わります。この状態では、Compute Engine は、待機時間が終了するまで VM を起動するために必要なリソースの取得を試みます。Compute Engine がこの時間内にリソースを取得し、そのリソースに十分な割り当てがある場合、VM の状態はPROVISIONINGに変わります。それ以外の場合は、エラーが発生し、Compute Engine が Flex-start VM を削除します。VM が不要になった場合は、待機時間が終了する前に Flex Start VM を削除できます。PROVISIONING: インスタンスの作成、再起動、再開後に、Compute Engine はインスタンスにリソースを割り当てます。STAGING: Compute Engine は、次のいずれかの理由で、インスタンスの初回起動の準備をしています。Compute Engine がインスタンスの作成と構成をまだ行っています。
ユーザーまたはスケジュールされたオペレーションによって、インスタンスの再起動または再開がリクエストされています。
この状態では、インスタンスはまだ実行されていません。
RUNNING: Compute Engine がインスタンスを起動中、またはインスタンスが実行中です。この状態のインスタンスは、停止、一時停止、削除できます。また、Compute Engine は、スケジュールされたオペレーションのためにインスタンスを停止または削除できます。また、ハードウェア エラーが発生し、インスタンスがマネージド インスタンス グループ(MIG)の一部である場合は、インスタンスを修復できます。PENDING_STOP: インスタンスは正常にシャットダウンしています。このシャットダウン プロセスは、正常なシャットダウンを有効にしてインスタンスの停止または削除をリクエストした場合、またはスケジュールされた停止または削除のためにCompute Engine によって自動的に実行される場合にのみ行われます。次のいずれかが発生すると、インスタンスの状態がSTOPPINGに変わります。正常なシャットダウンを手動で終了します。
正常なシャットダウン期間がタイムアウトします。実行中のタスクがある場合は、Compute Engine によって強制的に停止されます。
STOPPING: インスタンスがゲスト OS をシャットダウンしています。これは、次のシナリオで発生します。ユーザーまたはスケジュールされたオペレーションによって、インスタンスの停止または削除がリクエストされています。
ハードウェア エラーが発生しました。
ゲスト OS のシャットダウンをスキップするようにインスタンスを構成しない限り、シャットダウン時間はインスタンス タイプによって異なります。ただし、ハードウェア エラーが原因でインスタンスが停止している場合は、シャットダウン時間が想定の長さと異なることがあります。ゲスト OS がシャットダウンすると、Compute Engine は実行中のオペレーションに基づいて次のいずれかを行います。
Compute Engine は停止オペレーションを完了し、インスタンスの状態を
TERMINATEDに変更します。Compute Engine は、インスタンスと接続されたすべてのリソースを削除します。
TERMINATED: Compute Engine によって停止オペレーションが完了しました。アタッチされたリソースは、アタッチを解除しない限り、アタッチされたままになります。この状態では、再起動または削除するまで、インスタンスが停止したままになります。インスタンスの再起動をリクエストしても、Compute Engine がリクエストされたリソースを割り当てることができない場合、再起動リクエストは失敗し、インスタンスはTERMINATED状態のままになります。それ以外の場合、再起動リクエストは成功し、インスタンスの状態がPROVISIONINGに変わります。REPAIRING: Compute Engine はインスタンスを修復しています。Compute Engine は、内部エラーが発生した場合や、インスタンスのホストサーバーがメンテナンスのために使用できない場合に、インスタンスを修復します。インスタンスの修復中は、次のことが発生します。インスタンスを使用できません。
サービスレベル契約(SLA)の対象外です。
Compute Engine がインスタンスを正常に修復すると、修復オペレーションの開始前の元の状態にインスタンスの状態が戻ります。この状態は、
STAGING、RUNNING、SUSPENDING、STOPPINGのいずれかです。修復オペレーションの完了後にインスタンスが自動的に再起動するように構成されている場合(automaticRestart)、修復プロセス中にインスタンスを停止することもできます。このアクションにより、修復の完了後にインスタンスが自動的に再起動しなくなり、インスタンスはTERMINATED状態になります。SUSPENDING: 一時停止をリクエストした後、Compute Engine がインスタンスの一時停止オペレーションを開始しました。この状態では、一時停止オペレーションが完了するまで待機するのみです。SUSPENDED: Compute Engine によって一時停止オペレーションが完了しました。この状態では、インスタンスを再開または削除できます。インスタンスの再開をリクエストしても、Compute Engine がリクエストされたリソースを割り当てることができない場合、再開リクエストは失敗し、インスタンスはSUSPENDED状態のままになります。それ以外の場合、再開リクエストは成功し、インスタンスの状態がPROVISIONINGに変わります。インスタンスは最大 60 日間SUSPENDED状態のままにできます。この時間を過ぎると、Compute Engine はインスタンスの状態をTERMINATEDに変更します。
ハードウェア障害
まれに、予期しないシステム停止、ハードウェア エラー、または他のシステムの問題が原因でコンピューティング インスタンスに障害が発生することがあります。永続ストレージ ボリュームを使用し、データを定期的にバックアップして、単一インスタンスの障害が壊滅的にならないようにシステムを設計することによって、ハードウェア障害の影響を緩和することをおすすめします。詳細については、堅牢なシステムを設計する方法をご覧ください。
インスタンスに障害が発生した場合、Compute Engine は同じブートディスク、メタデータ、インスタンス設定を使用して、インスタンスを自動的に再起動します。インスタンスの自動再起動の動作を変更するには、コンピューティング インスタンスのホスト メンテナンス ポリシーを設定するをご覧ください。
料金
コンピューティング インスタンスの料金は次のように請求されます。
CPU 使用量については、インスタンスが次の状態である場合に請求されます。
RUNNINGPENDING_STOP
メモリ使用量については、インスタンスが次の状態である場合に請求されます。
RUNNINGPENDING_STOPSUSPENDINGSUSPENDED
ディスクや外部 IP アドレスなどの接続リソースの場合、インスタンスの状態に関係なく、リソースが存在するまで請求されます。
詳しくは、VM インスタンスの料金をご覧ください。
次のステップ
次の操作を行って、1 つ以上のコンピューティング インスタンスの状態を確認します。