データを検出するエージェントをビルドする

ナレッジ カタログ検出エージェントは、ナレッジ カタログの検索機能に基づいて、複雑な自然言語クエリの検索関連性を向上させる AI 搭載のアシスタントです。クエリの理解と作成を最適化することで、標準の Knowledge Catalog Search API よりも正確な結果が得られます。この機能は、複雑なクエリや長いクエリで特に重要です。

ユースケース

検出エージェントは、次のようなシナリオで豊富な会話機能を提供します。

  • 複雑なインテントと制約、または複合インテントと制約: us-central1 でデータセットを検索するが、BigQuery のリソースは除外するなど、複数の条件を含む検索リクエストを処理します。
  • ビジネス指向の検索: 正確な技術用語を照合するのではなく、意図とビジネス コンテキストに基づいてデータ アセットを検出します。
  • マルチターンの探索: 会話形式のダイアログで検索を絞り込み、結果を絞り込みます。

検出エージェントは Knowledge Catalog セマンティック検索上に構築されており、すぐに使用できるハイブリッド検索を提供します。購入意向の強い検索(特定のリソースまたは列がわかっている場合)、低レイテンシ要件、またはゼロ設定のハイブリッド検索を処理する必要がある場合は、Knowledge Catalog のセマンティック検索を直接使用できます。

仕組み

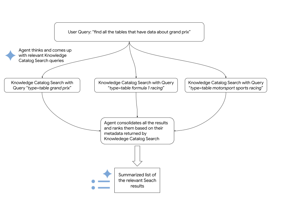
検出エージェントは、検索クエリに応答するために次の手順を実行します。

  1. クエリを理解するためにインテントの入力を分析し、複数の検索バリエーションを生成して、キーワードをメタデータ フィルタにマッピングします。
  2. Knowledge Catalog のセマンティック検索を使用してリソースを検索します。
  3. 統合された結果を関連性に基づいてランク付けします。

次の図式は、プロセスの詳細を示しています。

検索リクエストの検出エージェント プロセス。
ディスカバリ エージェントでの検索リクエストの処理パス。

エージェントは、Knowledge Catalog Search API を使用して関連する Google Cloud リソースを取得します。次のコード スニペットは、エージェントが Knowledge Catalog のセマンティック検索を呼び出す方法を示しています。


      # Configure the request parameters for the
      # call to Knowledge Catalog Semantic Search API.
      endpoint = "dataplex.googleapis.com"

      client = dataplex_v1.CatalogServiceClient(
          client_options={"api_endpoint": endpoint}
      )

      location = "global"
      consumer_project_id = "my-gcp-project"
      parent_name = f"projects/{consumer_project_id}/locations/{location}"

      # Call Knowledge Catalog Semantic Search API.
      response = client.search_entries(
          request={
              "name": parent_name,
              "query": query,
              "page_size": 50,
              "semantic_search": True,
          }
      )

      # Extract useful metadata to share with the agent.
      entries = [
          {
              "entry_name": result.dataplex_entry.name,
              "system": result.dataplex_entry.entry_source.system,
              "resource_id": result.dataplex_entry.entry_source.resource,
              "display_name": result.dataplex_entry.entry_source.display_name,
          }
          for result in response.results
      ]

      return {"results": entries}

始める前に

Knowledge Catalog 検出エージェントを実行するには、次の要件を満たしていることを確認します。

必要なロール

ディスカバリー エージェントの使用に必要な権限を取得するには、 Google Cloud プロジェクト iam.gserviceaccount.comに対する次の IAM ロールを付与するよう管理者に依頼してください。

ロールの付与については、プロジェクト、フォルダ、組織へのアクセス権の管理をご覧ください。

これらの事前定義ロールには、検出エージェントの使用に必要な権限が含まれています。必要とされる正確な権限については、「必要な権限」セクションを開いてご確認ください。

必要な権限

検出エージェントを使用するには、次の権限が必要です。

  • dataplex.projects.search
  • aiplatform.endpoints.predict
  • serviceusage.services.use

カスタムロールや他の事前定義ロールを使用して、これらの権限を取得することもできます。

API を有効にする

Knowledge Catalog 検出エージェントを使用するには、プロジェクトで次の API を有効にします。Knowledge Catalog API、Vertex AI API、Service Usage API。

API を有効にするために必要なロール

API を有効にするには、serviceusage.services.enable 権限を含む Service Usage 管理者 IAM ロール(roles/serviceusage.serviceUsageAdmin)が必要です。詳しくは、ロールを付与する方法をご覧ください。

API を有効にする

環境を設定する

検出エージェントの開発環境を設定する手順は次のとおりです。

  1. dataplex-labs リポジトリのクローンを作成します。

    git clone https://github.com/GoogleCloudPlatform/dataplex-labs.git
    
  2. エージェント ディレクトリに移動します。

    cd dataplex-labs/knowledge_catalog_discovery_agent
    
  3. Python 仮想環境を作成して有効にし、requirements.txt ファイルに記載されている依存関係をインストールします。

    • google-adk(Agent Development Kit)
    • google-cloud-dataplex(Knowledge Catalog Python クライアント)
    • google-api-core
      python3 -m venv /tmp/kcsearch
    
      source /tmp/kcsearch/bin/activate
    
      pip3 install -r requirements.txt
    
  4. 次のコマンドを使用して、環境変数を設定します。

    
    export GOOGLE_CLOUD_PROJECT=PROJECT_ID
    export GOOGLE_GENAI_USE_VERTEXAI=True
    

    次のように置き換えます。

    • PROJECT_ID はプロジェクトの ID に置き換えます。

検出エージェントをルート エージェントとして実行する

検出エージェントをルート エージェントとして直接実行するには、次の操作を行います。

  1. knowledge_catalog_discovery_agent フォルダにある agent.py ファイルで、discovery_agent 変数の名前を root_agent に変更します。
  2. adk run コマンドを使用してエージェントを実行します。

    adk run path/to/agent/parent/folder
    

    次のように置き換えます。

    • path/to/agent/parent/folder は、エージェントを含むフォルダを含む親ディレクトリに置き換えます。たとえば、エージェントが knowledge_catalog_discovery_agent/ にある場合は、agents/ ディレクトリから adk run を実行します。

ディスカバリー エージェントをサブエージェントとして実行する

ディスカバリー エージェントを my_custom_agent などの大規模なカスタム エージェントに統合するには、次の操作を行います。

  1. 検出エージェント モジュールを含むプロジェクト構造を設定します。

    my_custom_agent/
    ├── agent.py
    └── knowledge_catalog_discovery_agent/
        ├── SKILL.md
        ├── agent.py
        ├── tools.py
        └── utils.py
    
  2. カスタム エージェントの agent.py ファイルで、検出エージェントをインポートして、エージェント ツールとして使用します。次の例をご覧ください。

    root_agent = llm_agent.Agent(
        model=google_llm.Gemini(model=GEMINI_MODEL),
        name="my_custom_agent",
        instruction=(
            "You are a Custom Agent. Your goal is to help users understand"
            " their data landscape, evaluate data assets, and derive insights"
            " from available resources. **IMPORTANT**: You should use the"
            " `knowledge_catalog_discovery_agent` to search for and discover"
            " data assets. For best results, pass in the Natural Language user'"
            " query as is to the `knowledge_catalog_discovery_agent`. Once assets"
            " are found, you should analyze their metadata, compare them, and"
            " provide recommendations or summaries to the user to help them make"
            " decisions. Focus on general metadata summary and comparison."
        ),
        tools=[
            agent_tool.AgentTool(discovery_agent),
        ],
    )
    
  3. adk run コマンドを使用してエージェントを実行します。

    adk run path/to/agent/parent/folder
    

    次のように置き換えます。

    • path/to/agent/parent/folder は、my_custom_agent/ フォルダを含む親ディレクトリに置き換えます。たとえば、エージェントが agents/my_custom_agent/ にある場合は、agents/ ディレクトリから adk run を実行します。

次のステップ