Escolher uma opção de consumo

Este documento explica as diferentes maneiras, chamadas de opções de consumo, de acessar e usar recursos de computação no Hipercomputador de IA. Escolha a opção que melhor se adapta à sua carga de trabalho, à duração dela e às suas necessidades de custo.

Cada opção de consumo especifica o seguinte:

  • Como você acessa a capacidade para criar VMs ou clusters.

  • O modelo de provisionamento subjacente, que determina a capacidade de obtenção, o ciclo de vida e o preço das VMs.

Comparação das opções de consumo

A tabela a seguir resume as principais diferenças entre as opções de consumo:

Opção de consumo Reservas adiantadas no Hipercomputador de IA Reservas adiantadas por até 90 dias (no modo de calendário) Início flexível Spot
Máquinas compatíveis A4X Max, A4X, A4, A3 Ultra, A3 Mega ou A3 High A4, A3 Ultra, A3 Mega ou A3 High com 8 GPUs Qualquer máquina com GPU, exceto A4X Max e A4X Qualquer máquina com GPU, exceto A4X Max e A4X
Duração Ilimitado Até 90 dias Até sete dias Ilimitado (mas sujeito a preempção)
Preemptiva
Garantia de capacidade Muito alto. Se o Google Cloud aprovar sua solicitação de reserva, você terá uma garantia muito alta de que o Compute Engine vai provisionar a capacidade solicitada. Muito alto. Se o Google Cloud aprovar sua solicitação de reserva, você terá uma garantia muito alta de que o Compute Engine vai provisionar a capacidade solicitada. Melhor esforço. O Compute Engine faz uma tentativa de melhor esforço para programar o provisionamento da capacidade solicitada. Melhor esforço. O Compute Engine faz uma tentativa de melhor esforço para provisionar a capacidade solicitada.
Cota O Google Cloud aumenta automaticamente a cota antes que a capacidade seja entregue. Nenhuma cota é consumida. Consome cota preemptiva. Consome cota preemptiva.
Preços
Alocação de recursos Dense Dense
  • Para solicitações de redimensionamento de MIG: Denso
  • Para VMs de início flexível independentes: Standard ( Política compacta opcional)
Padrão (política compacta opcional)
Modelo de provisionamento Vinculada à reserva Vinculada à reserva Início flexível Spot
Método de criação

Para criar VMs, faça o seguinte:

  1. Entre em contato com sua equipe de conta para reservar capacidade.
  2. Na data e hora escolhidas, você pode usar a capacidade reservada para criar VMs e clusters usando qualquer um dos métodos descritos na Visão geral das opções de implantação.

Para criar VMs, faça o seguinte:

  1. Criar uma reserva adiantada no modo de calendário.
  2. Na data e hora escolhidas, você pode usar a capacidade reservada para criar VMs e clusters usando qualquer um dos métodos descritos na Visão geral das opções de implantação.

Quando você solicita a criação de VMs de início flexível, o Compute Engine programa a criação de VMs com base na disponibilidade. Quando a capacidade fica disponível, o Compute Engine provisiona as VMs de início flexível. Para criar VMs de início flexível, use qualquer um dos métodos descritos na Visão geral das opções de implantação.

É possível criar VMs imediatamente usando qualquer um dos métodos descritos na Visão geral das opções de implantação.

Escolha uma opção de consumo

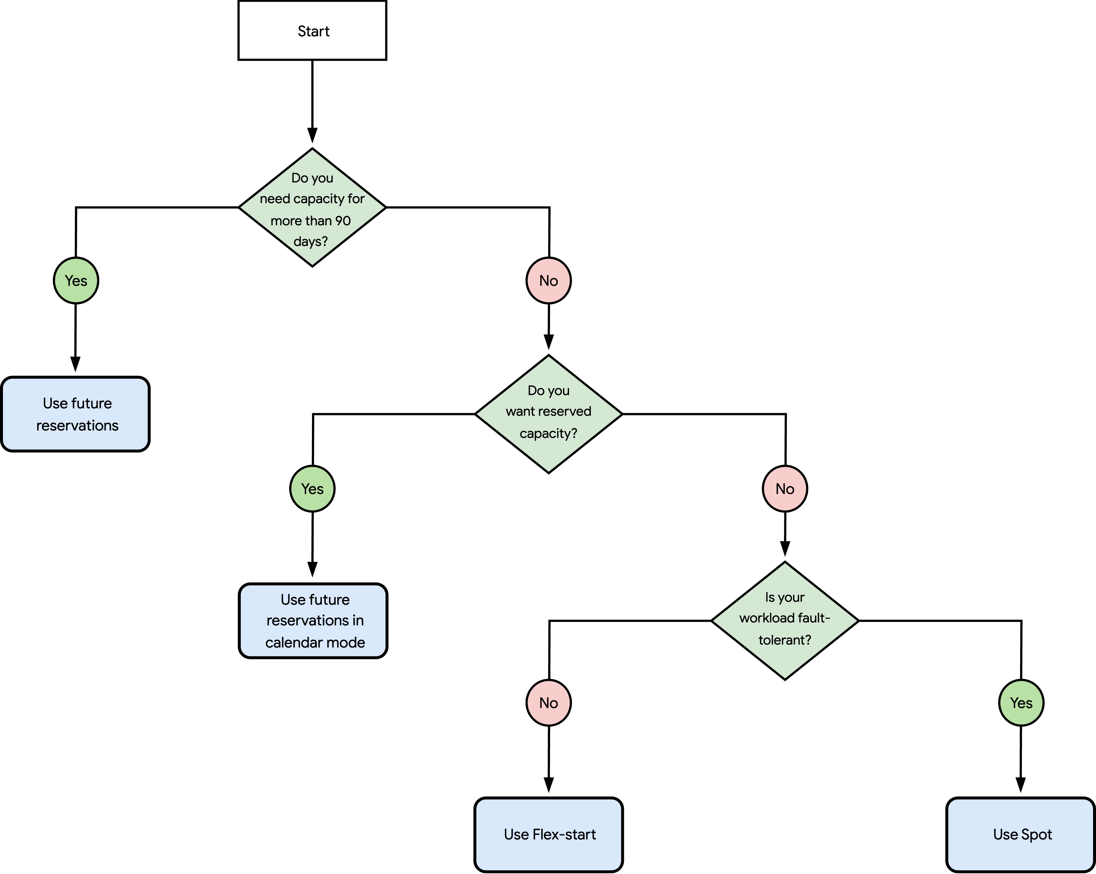
Use o fluxograma a seguir para escolher a opção de consumo mais adequada à sua carga de trabalho:

Um fluxograma com as opções de consumo para o Hipercomputador de IA.

As perguntas no diagrama anterior são as seguintes:

  1. Você precisa de capacidade por mais de 90 dias?

  2. Você quer capacidade reservada?

  3. Sua carga de trabalho é tolerante a falhas?

Usar reservas adiantadas no Hipercomputador de IA

Para executar cargas de trabalho distribuídas de longa duração e grande escala que exigem recursos alocados de forma densa, você pode solicitar recursos de computação para um período específico no futuro. Você tem acesso exclusivo aos recursos reservados durante esse período e pode usá-los para criar VMs ou clusters. Ao final do período de reserva, o Compute Engine faz o seguinte:

  • O Compute Engine exclui a reserva.
  • Com base na ação de encerramento especificada para as VMs, o Compute Engine interrompe ou exclui todas as VMs que usam a reserva.

Cargas de trabalho ideais para reservas futuras no Hipercomputador de IA

As reservas adiantadas são ideais para as seguintes cargas de trabalho:

  • Pré-treinamento de modelos de fundação

  • Inferência de modelo de fundação com vários hosts

Principais características das reservas adiantadas no Hipercomputador de IA

As reservas adiantadas têm as seguintes características:

  • É possível reservar tipos de máquina A4X Max, A4X, A4, A3 Ultra, A3 Mega ou A3 High (8 GPUs). As máquinas são alocadas de forma densa para minimizar a latência da rede.

  • É possível reservar qualquer número de VMs por qualquer período a partir de uma data futura. Use os recursos reservados para criar e executar VMs até o fim do período de reserva. Se você reservar recursos por um ano ou mais, será necessário comprar e anexar um compromisso baseado em recursos.

  • Depois que o período de reserva começa, é possível modificar as reservas criadas automaticamente da seguinte forma:

  • Você usa o modelo de provisionamento vinculado à reserva, que tem os seguintes benefícios:

    • Você tem mais chances de conseguir GPUs.

    • Além do compromisso anexado às suas VMs, você recebe um desconto de até 53% para vCPUs e GPUs.

Como usar reservas adiantadas no Hipercomputador de IA

Para usar reservas futuras e criar VMs ou clusters, conclua as seguintes etapas:

  1. Solicite a reserva de capacidade. Entre em contato com sua equipe de conta e especifique os recursos a serem reservados. Com base na disponibilidade, o Google cria um rascunho de solicitação de reserva para você. Se estiver tudo certo, envie. Google Cloud aprova imediatamente o pedido de reserva.

    Para instruções, consulte Reservar capacidade.

  2. Consumir recursos reservados. No início do período de reserva escolhido, você pode usar a reserva para criar VMs ou clusters.

    Para conhecer os diferentes métodos de criação de VMs ou clusters, consulte Visão geral das opções de implantação.

Usar reservas adiantadas no modo de calendário

Para executar cargas de trabalho distribuídas de curta duração que exigem recursos alocados de forma densa, é possível solicitar recursos de computação por até 90 dias. Você tem acesso exclusivo aos recursos reservados durante esse período e pode usá-los para criar VMs ou clusters. Ao final do período de reserva, o Compute Engine faz o seguinte:

  • O Compute Engine exclui a reserva.
  • Com base na ação de encerramento especificada para as VMs, o Compute Engine interrompe ou exclui todas as VMs que usam a reserva.

Cargas de trabalho ideais para reservas adiantadas no modo de calendário

As reservas adiantadas no modo de calendário são ideais para as seguintes cargas de trabalho:

  • Pré-treinamento de modelo

  • Ajuste de modelos

  • Simulações

  • Inferência

Principais características das reservas adiantadas no modo de calendário

As reservas adiantadas no modo de agenda têm as seguintes características:

  • É possível reservar tipos de máquina A4, A3 Ultra, A3 Mega ou A3 High (8 GPUs). Essas máquinas são alocadas de forma densa para minimizar a latência da rede.

  • É possível conferir a disponibilidade futura e reservar até 80 VMs por até 90 dias. Em seguida, é possível usar os recursos reservados para criar VMs até o fim do período de reserva.

  • Depois que o período de reserva começa, é possível modificar as reservas criadas automaticamente da seguinte forma:

  • Você usa o modelo de provisionamento vinculado à reserva, que tem os seguintes benefícios:

    • Você tem mais chances de conseguir GPUs.

    • Você recebe um desconto de até 53% para vCPUs e GPUs.

Como usar reservas adiantadas no modo de calendário

Para usar reservas adiantadas no modo de calendário e criar VMs ou clusters, conclua as seguintes etapas:

  1. Ver disponibilidade de recursos. É possível conferir a disponibilidade futura dos recursos que você quer reservar. Ao criar uma solicitação de reserva, é possível especificar o número, o tipo e a duração da reserva para os recursos que você confirmou como disponíveis. Essa ação aumenta as chances de o Google Cloud aprovar sua solicitação.

    Para instruções, consulte Conferir a disponibilidade futura de recursos.

  2. Reservar capacidade. Você cria uma solicitação de reserva para uma data e hora futuras.O Google Cloud aprova a solicitação de reserva em até dois minutos. Se aprovado, o Compute Engine reserva a capacidade. Na data de entrega escolhida, você pode usar os recursos reservados para criar VMs ou clusters.

    Para instruções, consulte Criar uma solicitação de reserva para VMs de GPU ou TPUs.

  3. Consumir recursos reservados. No início do período de reserva escolhido, você pode usar a reserva para criar VMs ou clusters.

    Confira os diferentes métodos para criar VMs ou clusters:

Usar o início flexível

Para executar cargas de trabalho de curta duração que exigem recursos densamente alocados, é possível solicitar recursos de computação por até sete dias usando o início flexível. Sempre que os recursos estão disponíveis, o Compute Engine cria o número solicitado de VMs. É possível interromper VMs de início flexível autônomas, mas não é possível interromper VMs de início flexível que um grupo de instâncias gerenciadas (MIG) cria por solicitações de redimensionamento. As VMs de início flexível existem até que você as exclua ou até que o Compute Engine as exclua no final da duração da execução.

Cargas de trabalho ideais para início flexível

O início flexível é ideal para cargas de trabalho que podem ser iniciadas a qualquer momento, como:

  • Pré-treinamento de modelo pequeno

  • Ajuste de modelos

  • Simulações

  • Inferência em lote

Principais características do início flexível

O início flexível tem as seguintes características:

  • É possível solicitar qualquer tipo de máquina com GPU, exceto A4X Max e A4X. A alocação de recursos varia de acordo com o método de criação:

    • Para VMs de início flexível autônomas, as máquinas usam o posicionamento padrão. Essa colocação aloca máquinas com base na disponibilidade, o que pode resultar em VMs muito distantes umas das outras na mesma zona. Para minimizar a latência de rede colocando as VMs de início flexível mais próximas umas das outras, aplique uma política de posicionamento compacto às VMs (link em inglês).
    • Para todos os outros métodos de criação, as máquinas são alocadas de forma densa para minimizar a latência da rede.
  • Você usa o modelo de provisionamento de início flexível, que tem os seguintes benefícios:

    • Você tem mais chances de conseguir GPUs.

    • Você recebe um desconto de até 53% para vCPUs, memória e GPUs.

Como usar o início flexível

Para usar o início flexível e criar VMs ou clusters, conclua as seguintes etapas:

  1. Opcional: crie uma política de posicionamento compacto. Se você quiser criar VMs de início flexível independentes, crie uma política de posicionamento compacto para especificar a proximidade das VMs. A distância mínima escolhida afeta os tipos de máquinas e o número de VMs que a política aceita.

  2. Criar VMs de início flexível. Depois que você solicita a criação de VMs, o Compute Engine programa a criação com base na disponibilidade. Quando a capacidade fica disponível, o Compute Engine provisiona as VMs de início flexível. As VMs são executadas até serem interrompidas ou excluídas, ou até atingirem o fim da duração de execução.

Para instruções, consulte Visão geral das opções de implantação.

Usar spot

Para executar cargas de trabalho tolerantes a falhas, você pode receber recursos de computação imediatamente com base na disponibilidade. Você recebe recursos pelo menor preço possível. No entanto, o Compute Engine pode forçar a interrupção das VMs a qualquer momento para recuperar a capacidade.

Cargas de trabalho ideais para o Spot

As VMs Spot são ideais para cargas de trabalho em que interrupções são aceitáveis, como:

  • Processamento em lote

  • Computação de alto desempenho (HPC)

  • Integração e implantação contínuas (CI/CD)

  • Análise de dados

  • Codificação de mídia

  • Inferência on-line

Principais características do Spot

O Spot tem as seguintes características:

  • É possível criar qualquer tipo de máquina com GPU, exceto A4X Max e A4X. A alocação densa depende da disponibilidade de recursos. Para garantir uma alocação mais próxima, aplique uma política de posicionamento compacto às VMs.

  • Você pode criar VMs imediatamente As VMs são executadas até que você as interrompa ou exclua, ou até que o Compute Engine as substitua para recuperar a capacidade.

  • Você usa o modelo de provisionamento spot, que tem os seguintes benefícios:

    • Você tem mais chances de conseguir GPUs.

    • Você recebe um desconto de até 91% em muitos tipos de máquina, GPUs, TPUs e discos SSD locais.

Como usar o Spot

Para usar o Spot e criar VMs ou clusters, conclua as seguintes etapas:

  1. Opcional: crie uma política de posicionamento compacto. Você cria uma política de posicionamento compacto para especificar a proximidade da VM. A distância mínima escolhida afeta os tipos de máquinas e o número de VMs que a política aceita.

  2. Criar VMs do Spot. É possível criar quantas VMs quiser, com base na disponibilidade. As VMs são executadas até que você as interrompa ou exclua, ou até que o Compute Engine faça a substituição delas para recuperar a capacidade.

Para instruções, consulte Visão geral das opções de implantação.