En este documento, se explican las diferentes formas, llamadas opciones de consumo, de obtener y usar recursos de procesamiento en AI Hypercomputer. Elige la opción que mejor se adapte a tu carga de trabajo, su duración y tus necesidades de costos.
Cada opción de consumo especifica lo siguiente:
Cómo accedes a la capacidad para crear VMs o clústeres
El modelo de aprovisionamiento subyacente, que determina la disponibilidad, la vida útil y el precio de tus VMs
Comparación de las opciones de consumo
En la siguiente tabla, se resumen las diferencias clave entre las opciones de consumo:
| Opción de consumo | Reservas futuras en AI Hypercomputer | Reservas futuras de hasta 90 días (en modo de calendario) | Inicio flexible | Spot |
|---|---|---|---|---|
| Máquinas compatibles | A4X Max, A4X, A4, A3 Ultra, A3 Mega o A3 High | A4, A3 Ultra, A3 Mega o A3 High con 8 GPUs | Cualquier máquina con GPU, excepto A4X Max y A4X | Cualquier máquina con GPU excepto A4X Max y A4X |
| Vida útil | Ilimitado | Hasta 90 días | Hasta 7 días | Ilimitado (pero sujeto a prelanzamiento) |
| Interrumpible | ||||
| Garantía de capacidad | Muy alta Si Google Cloud aprueba tu solicitud de reserva, tendrás una certeza muy alta de que Compute Engine aprovisionará la capacidad solicitada. | Muy alta Si Google Cloud aprueba tu solicitud de reserva, tendrás una certeza muy alta de que Compute Engine aprovisionará la capacidad solicitada. | Mejor esfuerzo. Compute Engine hace su mejor esfuerzo para programar el aprovisionamiento de la capacidad solicitada. | Mejor esfuerzo. Compute Engine hace su mejor esfuerzo para aprovisionar la capacidad solicitada. |
| Cuota | Google Cloud aumenta automáticamente la cuota antes de que se entregue la capacidad. | No se consume ninguna cuota. | Consume cuota interrumpible. | Consume cuota interrumpible. |
| Precios |
|
|
|
|
| Asignación de recursos | Dense | Dense |
|
Estándar (Política de compactación opcional) |
| Modelo de aprovisionamiento | Con reserva | Con reserva | Inicio flexible | Spot |
| Método de creación |
Para crear VMs, debes hacer lo siguiente:
|
Para crear VMs, debes hacer lo siguiente:
|
Cuando solicitas la creación de VMs de inicio flexible, Compute Engine programa la creación de la VM según la disponibilidad. Cuando la capacidad está disponible, Compute Engine aprovisiona las VMs de inicio flexible. Para crear VMs de Flex-start, usa cualquiera de los métodos que se describen en la Descripción general de las opciones de implementación. |
Puedes crear VMs de inmediato con cualquiera de los métodos descritos en la Descripción general de las opciones de implementación. |
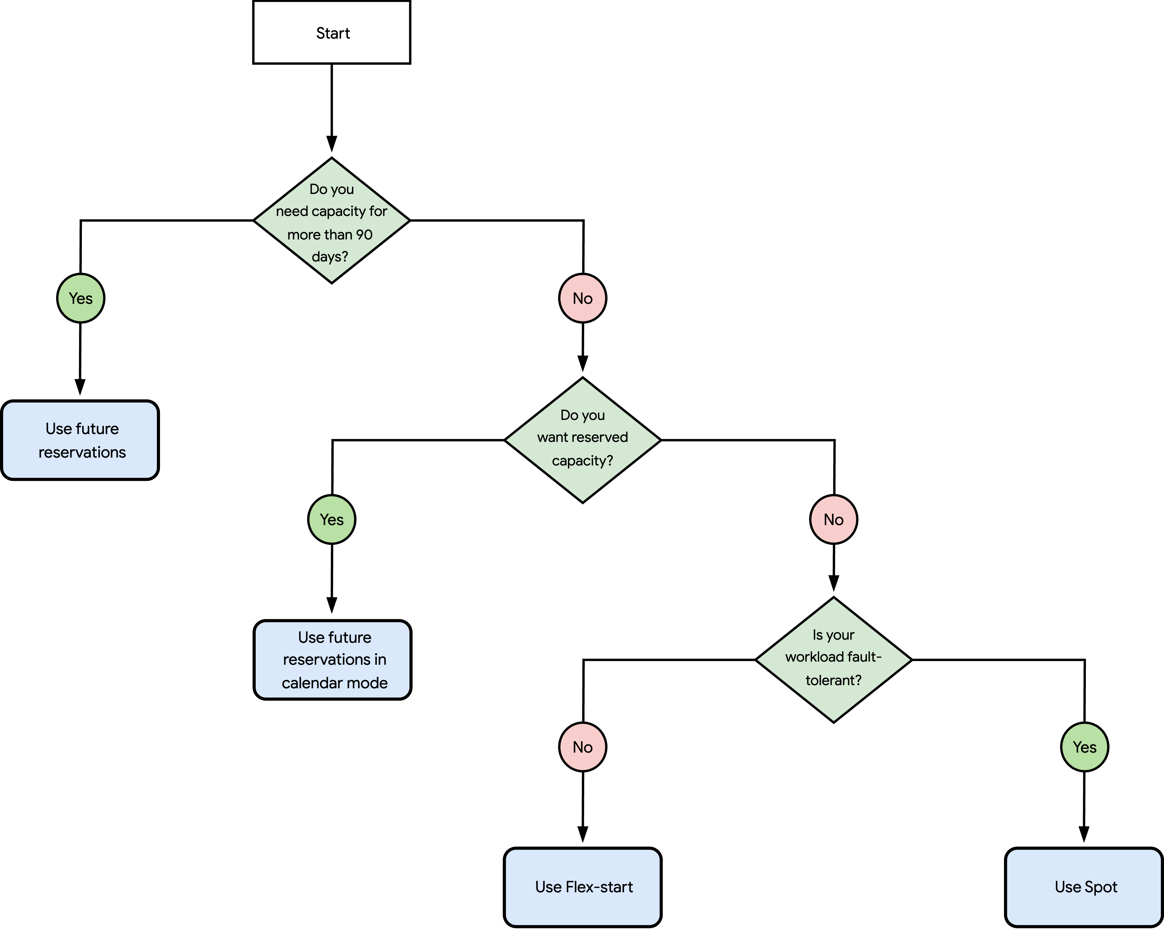
Elige una opción de consumo
Usa el siguiente diagrama de flujo para elegir la opción de consumo que mejor se adapte a tu carga de trabajo:

Las preguntas del diagrama anterior son las siguientes:
¿Necesitas capacidad para más de 90 días?
Sí: Consulta Cómo usar reservas futuras en AI Hypercomputer.
No: Ve a la pregunta 2.
¿Quieres capacidad reservada?
Sí: Consulta Cómo usar las reservas futuras en el modo de calendario.
No: Ve a la pregunta 3.
¿Tu carga de trabajo es tolerante a errores?
No: Consulta Usar Flex-start.
Sí: Consulta Usar Spot.
Usa reservas futuras en AI Hypercomputer
Para ejecutar cargas de trabajo distribuidas a gran escala y de larga duración que requieren recursos asignados de forma densa, puedes solicitar recursos de procesamiento para un momento específico en el futuro. Tienes acceso exclusivo a los recursos reservados durante ese período y puedes usarlos para crear VMs o clústeres. Al final del período de reserva, Compute Engine hace lo siguiente:
- Compute Engine borra la reserva.
- Según la acción de finalización que especifiques para las VMs, Compute Engine detiene o borra las VMs que usan la reserva.
Cargas de trabajo ideales para las reservas futuras en AI Hypercomputer
Las reservas futuras son ideales para las siguientes cargas de trabajo:
Entrenamiento previo de modelos de base
Inferencia de modelos básicos con varios hosts
Características clave de las reservas futuras en AI Hypercomputer
Las reservas futuras tienen las siguientes características:
-
Puedes reservar tipos de máquinas A4X Max, A4X, A4, A3 Ultra, A3 Mega o A3 High (8 GPUs). Las máquinas se asignan de forma densa para minimizar la latencia de la red.
-
Puedes reservar cualquier cantidad de VMs por cualquier duración a partir de una fecha futura. Usar los recursos reservados para crear y ejecutar VMs hasta el final del período de reserva Si reservas recursos por un año o más, debes comprar y adjuntar un compromiso basado en recursos.
-
Después de que comience el período de reserva, puedes modificar las reservas creadas de forma automática de la siguiente manera:
-
Usas el modelo de aprovisionamiento vinculado a la reserva, que tiene los siguientes beneficios:
Tienes más probabilidades de obtener GPUs.
Además del compromiso adjunto a tus VMs, obtienes un descuento de hasta el 53% para las CPU virtuales y las GPUs.
Cómo usar las reservas futuras en AI Hypercomputer
Para usar reservas futuras y crear VMs o clústeres, debes completar los siguientes pasos:
-
Solicita reservar capacidad. Comunícate con tu equipo de cuentas y especifica los recursos que deseas reservar. Según la disponibilidad, Google crea un borrador de solicitud de reserva para ti. Si se ve bien, puedes enviarla. Google Cloud aprueba de inmediato la solicitud de reserva.
Para obtener instrucciones, consulta Reserva capacidad.
-
Consume recursos reservados. Al comienzo del período de reserva que elegiste, puedes usar la reserva para crear VMs o clústeres.
Para conocer los diferentes métodos para crear VMs o clústeres, consulta la Descripción general de las opciones de implementación.
Usa reservas futuras en modo de calendario
Para ejecutar cargas de trabajo distribuidas de corta duración que requieren recursos asignados de forma densa, puedes solicitar recursos de procesamiento por hasta 90 días. Tienes acceso exclusivo a los recursos reservados durante ese período y puedes usarlos para crear VMs o clústeres. Al final del período de reserva, Compute Engine hace lo siguiente:
- Compute Engine borra la reserva.
- Según la acción de finalización que especifiques para las VMs, Compute Engine detiene o borra las VMs que usan la reserva.
Cargas de trabajo ideales para las reservas futuras en el modo de calendario
Las reservas futuras en modo de calendario son ideales para las siguientes cargas de trabajo:
Entrenamiento previo del modelo
Ajuste del modelo
Simulaciones
Inferencia
Características clave de las reservas futuras en el modo de calendario
Las reservas futuras en el modo de calendario tienen las siguientes características:
-
Puedes reservar tipos de máquinas A4, A3 Ultra, A3 Mega o A3 High (8 GPUs). Estas máquinas se asignan de forma densa para minimizar la latencia de la red.
-
Puedes consultar la disponibilidad futura y reservar hasta 80 VMs por un máximo de 90 días. Luego, puedes usar los recursos reservados para crear VMs hasta el final del período de reserva.
-
Después de que comience el período de reserva, puedes modificar las reservas creadas de forma automática de la siguiente manera:
-
Usas el modelo de aprovisionamiento vinculado a la reserva, que tiene los siguientes beneficios:
Tienes más probabilidades de obtener GPUs.
Obtienes un descuento de hasta el 53% para las CPU virtuales y las GPUs.
Cómo usar las reservas futuras en el modo de calendario
Para usar las reservaciones futuras en el modo de calendario para crear VMs o clústeres, debes completar los siguientes pasos:
-
Ver la disponibilidad de recursos Puedes ver la disponibilidad futura de los recursos que deseas reservar. Cuando creas una solicitud de reserva, puedes especificar la cantidad, el tipo y la duración de la reserva para los recursos que confirmaste como disponibles. Esta acción aumenta las probabilidades de que Google Cloud apruebe tu solicitud.
Para obtener instrucciones, consulta Cómo ver la disponibilidad futura de los recursos.
-
Reservar capacidad Creas una solicitud de reserva para una fecha y hora futuras. Google Cloud aprueba la solicitud de reserva en un plazo de dos minutos. Si se aprueba, Compute Engine reserva la capacidad. En la fecha de entrega que elijas, podrás usar los recursos reservados para crear VMs o clústeres.
Para obtener instrucciones, consulta Crea una solicitud de reserva para VMs de GPU o TPU.
-
Consume recursos reservados. Al comienzo del período de reserva que elegiste, puedes usar la reserva para crear VMs o clústeres.
Para conocer los diferentes métodos para crear VMs o clústeres, consulta lo siguiente:
- Para crear VMs A4, A3 Ultra, A3 Mega o A3 High (8 GPUs), consulta la Descripción general de las opciones de implementación.
- Para crear VMs A3 Mega o A3 High (8 GPUs) con GPUDirect-TCPX habilitado, consulta Crea una VM A3 con GPUDirect-TCPX habilitado.
Usar el inicio flexible
Para ejecutar cargas de trabajo de corta duración que requieren recursos asignados de forma densa, puedes solicitar recursos de procesamiento por hasta siete días con Inicio flexible. Siempre que haya recursos disponibles, Compute Engine creará la cantidad de VMs que solicitaste. Puedes detener las VMs de inicio flexible independientes, pero no las VMs de inicio flexible que un grupo de instancias administradas (MIG) crea a través de solicitudes de cambio de tamaño. Las VMs de inicio flexible existen hasta que las borras o hasta que Compute Engine las borra al final de su duración de ejecución.
Cargas de trabajo ideales para el inicio flexible
El inicio flexible es ideal para cargas de trabajo que pueden comenzar en cualquier momento, como las siguientes:
Entrenamiento previo de modelos pequeños
Ajuste del modelo
Simulaciones
Inferencia por lotes
Características clave del inicio flexible
El inicio flexible tiene las siguientes características:
-
Puedes solicitar cualquier tipo de máquina con GPU, excepto A4X Max y A4X. La asignación de recursos varía según el método de creación:
- En el caso de las VMs de inicio flexible independientes, las máquinas usan la colocación estándar. Esta colocación asigna máquinas según la disponibilidad, lo que puede hacer que las VMs estén muy separadas dentro de la misma zona. Para minimizar la latencia de red colocando VMs de inicio flexible más cerca entre sí, puedes aplicar de forma opcional una política de posición compacta a las VMs.
- En todos los demás métodos de creación, las máquinas se asignan de forma densa para minimizar la latencia de la red.
Usas el modelo de aprovisionamiento de inicio flexible, que tiene los siguientes beneficios:
Tienes más probabilidades de obtener GPUs.
Obtienes un descuento de hasta el 53% para las CPU virtuales, la memoria y las GPU.
Cómo usar el inicio flexible
Para usar Flex-start y crear VMs o clústeres, debes completar los siguientes pasos:
-
Opcional: Crea una política de posición de compactación. Si deseas crear VMs independientes de Flex-start, puedes crear una política de posición compacta para especificar la proximidad de VM. La distancia mínima que elijas afectará los tipos de máquinas y la cantidad de VMs que admite la política.
-
Crea VMs de inicio flexible. Después de que solicitas la creación de VMs, Compute Engine programa la creación de VM según la disponibilidad. Cuando la capacidad está disponible, Compute Engine aprovisiona las VMs de inicio flexible. Las VMs se ejecutan hasta que las detienes o las borras, o hasta que alcanzan el final de su duración de ejecución.
Para obtener instrucciones, consulta Descripción general de las opciones de implementación.
Usar Spot
Para ejecutar cargas de trabajo tolerantes a errores, puedes obtener recursos de procesamiento de inmediato según la disponibilidad. Obtienes recursos al precio más bajo posible. Sin embargo, Compute Engine puede interrumpir las VMs en cualquier momento para recuperar capacidad.
Cargas de trabajo ideales para Spot
Las VMs Spot son ideales para cargas de trabajo en las que se aceptan interrupciones, como las siguientes:
Procesamiento por lotes
Computación de alto rendimiento (HPC)
Integración continua e implementación continua (CI/CD)
Análisis de datos
Codificación de medios
Inferencia en línea
Características clave de Spot
Spot tiene las siguientes características:
-
Puedes crear cualquier tipo de máquina con GPU, excepto A4X Max y A4X. La asignación densa depende de la disponibilidad de recursos. Para garantizar una asignación más cercana, puedes aplicar una política de posición compacta a las VMs.
-
Puedes crear VMs inmediatamente. Las VMs se ejecutan hasta que las detienes o las borras, o hasta que Compute Engine las interrumpe para recuperar capacidad.
-
Usas el modelo de aprovisionamiento spot, que tiene los siguientes beneficios:
Tienes más probabilidades de obtener GPUs.
Obtienes un descuento de hasta el 91% en muchos tipos de máquinas, GPU, TPU y discos SSD locales.
Cómo usar Spot
Para usar Spot y crear VMs o clústeres, debes completar los siguientes pasos:
-
Opcional: Crea una política de posición de compactación. Creas una política de posición compacta para especificar la proximidad de las VM. La distancia mínima que elijas afectará los tipos de máquinas y la cantidad de VMs que admite la política.
-
Crea VMs Spot. Puedes crear tantas VMs como quieras, según la disponibilidad. Las VMs se ejecutan hasta que las detienes o las borras, o hasta que Compute Engine las interrumpe para recuperar capacidad.
Para obtener instrucciones, consulta Descripción general de las opciones de implementación.