本文档介绍了在 AI Hypercomputer 上获取和使用计算资源的不同方式,称为使用选项。选择最符合您的工作负载、工作负载时长和费用需求的选项。
每种消费选项都指定以下信息:
您如何访问容量来创建虚拟机或集群。
底层配置模型,用于确定虚拟机的可获取性、生命周期和价格。
使用方案比较
下表总结了各种使用选项之间的主要区别:
| 使用选项 | AI Hypercomputer 中的未来预留 | 最长 90 天的未来预留(日历模式) | 灵活启动 | Spot |
|---|---|---|---|---|
| 支持的机器 | A4X Max、A4X、A4、A3 Ultra、A3 Mega 或 A3 High | 具有 8 个 GPU 的 A4、A3 Ultra、A3 Mega 或 A3 High | 任何 GPU 机器 (A4X Max 和 A4X 除外) | 任何 GPU 机器 (A4X Max 和 A4X 除外) |
| 生命周期 | 无限制 | 最长 90 天 | 最长 7 天 | 无限制(但受抢占约束) |
| 抢占式 | ||||
| 容量保证 | 非常高。如果 Google Cloud 批准了您的预留请求,您就可以极高地保证 Compute Engine 会预配您请求的容量。 | 非常高。如果 Google Cloud 批准了您的预留请求,您就可以极高地保证 Compute Engine 会预配您请求的容量。 | 尽力而为。Compute Engine 会尽力尝试安排预配您请求的容量。 | 尽力而为。Compute Engine 会尽力尝试预配您请求的容量。 |
| 配额 | Google Cloud 会在提供容量之前自动增加配额。 | 不消耗配额。 | 消耗抢占式配额。 | 消耗抢占式配额。 |
| 价格 |
|
|
|
|
| 资源分配 | 密集 | 密集 | 标准(紧凑政策;可选) | |
| 预配模型 | 受预留约束 | 受预留约束 | 灵活启动 | Spot |
| 创建方法 |
如需创建虚拟机,您必须执行以下操作:
|
如需创建虚拟机,您必须执行以下操作:
|
当您请求创建灵活启动虚拟机时,Compute Engine 会根据可用性安排虚拟机创建。当容量可用时,Compute Engine 会预配灵活启动虚拟机。如需创建灵活启动虚拟机,请使用部署选项概览中所述的任意方法。 |
您可以使用部署选项概览中所述的任何方法立即创建虚拟机。 |
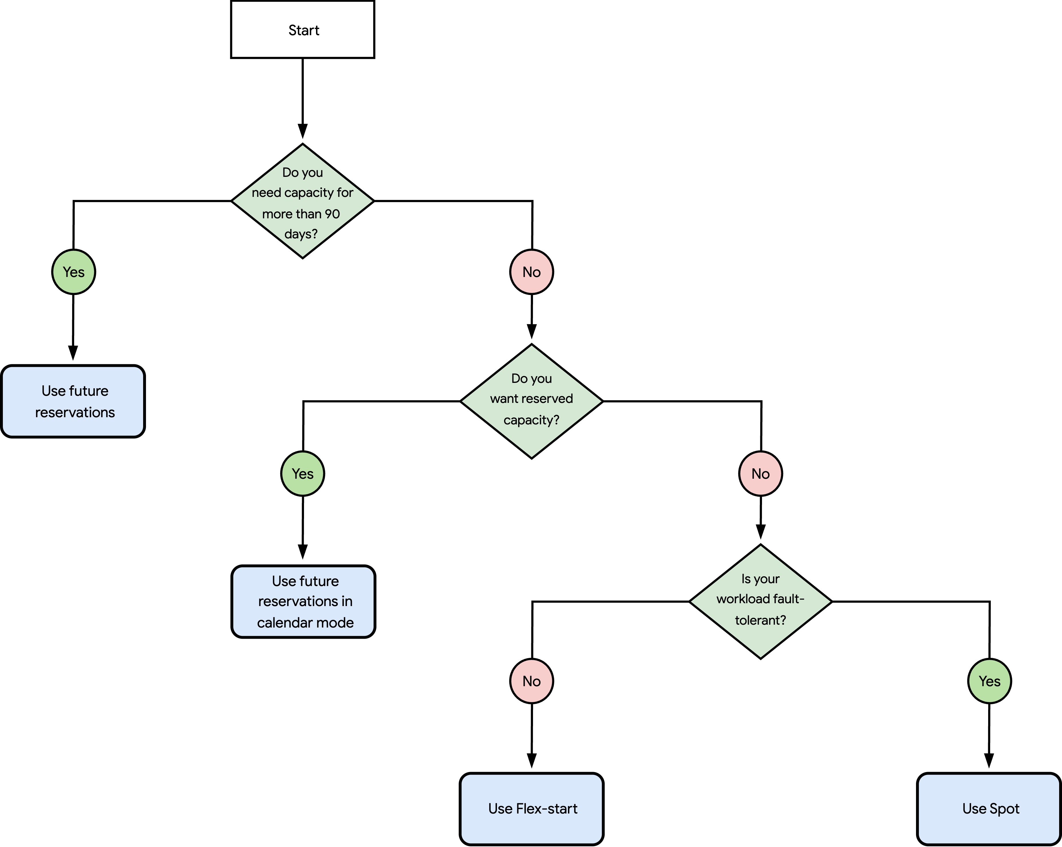
选择使用选项
使用以下流程图选择最适合您工作负载的使用选项:

上图中的问题如下所示:
您是否需要超过 90 天的容量?
否:请前往第 2 题。
您是否需要预留容量?
是:请参阅在日历模式下使用未来预留。
否:请前往第 3 题。
您的工作负载是否具有容错能力?
在 AI Hypercomputer 中使用未来预留
如需运行需要密集分配资源的长时间运行的大规模分布式工作负载,您可以申请未来特定时间的计算资源。在该时间段内,您对预留的资源拥有独占访问权限,并且可以使用这些资源来创建虚拟机或集群。在预留期结束时,Compute Engine 会执行以下操作:
- Compute Engine 会删除预留。
- 根据您为虚拟机指定的终止操作,Compute Engine 会停止或删除任何使用该预留的虚拟机。
AI Hypercomputer 中未来预留的理想工作负载
未来预留非常适合以下工作负载:
预训练基础模型
多主机基础模型推断
AI Hypercomputer 中未来预留的关键特征
未来预留具有以下特征:
-
您可以预留 A4X Max、A4X、A4、A3 Ultra、A3 Mega 或 A3 High(8 个 GPU)机器类型。 机器密集分配,以最大限度地减少网络延迟。
-
您可以预留任意数量的虚拟机,预留时长不限,但必须从未来的某个日期开始。使用预留的资源创建和运行虚拟机,直至预留期结束为止。如果您预留资源的时间为一年或更长时间,则必须购买基于资源的承诺并将其附加到预留的资源。
-
预留期开始后,您可以按以下方式修改自动创建的预留:
-
您使用受预留约束的预配模型,该模型具有以下优势:
您更有可能获得 GPU。
除了与虚拟机关联的承诺之外,您还可以享受高达 53% 的 vCPU 和 GPU 折扣。
如何在 AI Hypercomputer 中使用未来预留
如需使用未来预留来创建虚拟机或集群,您必须完成以下步骤:
-
申请预留容量。您需要联系客户支持团队并指定要预留的资源。Google 会根据可用情况为您创建预留请求草稿。如果看起来正确无误,您可以提交该请求。 Google Cloud 会立即批准预留请求。
如需查看相关说明,请参阅预留容量。
-
使用预留资源。在您选择的预留期开始时,您可以使用预留来创建虚拟机或集群。
如需了解创建虚拟机或集群的不同方法,请参阅部署选项概览。
在日历模式下使用未来预留
如需运行需要密集分配资源的短时分布式工作负载,您可以请求最长 90 天的计算资源。在该时间段内,您对预留的资源拥有独占访问权限,并且可以使用这些资源来创建虚拟机或集群。在预留期结束时,Compute Engine 会执行以下操作:
- Compute Engine 会删除预留。
- 根据您为虚拟机指定的终止操作,Compute Engine 会停止或删除任何使用该预留的虚拟机。
日历模式下的未来预留的理想工作负载
日历模式下的未来预留非常适合以下工作负载:
模型预训练
模型微调
模拟
推理
日历模式下的未来预留的主要特征
日历模式下的未来预留具有以下特征:
-
您可以预留 A4、A3 Ultra、A3 Mega 或 A3 High(8 个 GPU)机器类型。这些机器密集分配,以最大限度地缩短网络延迟时间。
-
您可以查看未来可用情况,并预留最多 80 个虚拟机,预留时间最长为 90 天。然后,您可以使用预留的资源创建虚拟机,直至预留期结束为止。
-
预留期开始后,您可以按以下方式修改自动创建的预留:
-
您使用受预留约束的预配模型,该模型具有以下优势:
您更有可能获得 GPU。
您可以享受高达 53% 的 vCPU 和 GPU 折扣。
如何在日历模式下使用未来预留
如需在日历模式下使用未来预留来创建虚拟机或集群,您必须完成以下步骤:
-
查看资源可用情况。您可以查看要预留的资源的未来可用情况。创建预留请求时,您可以指定已确认为可用的资源的数量、类型和预留时长。此操作可提高 Google Cloud 批准您的请求的几率。
如需了解相关说明,请参阅 查看资源的未来可用情况。
-
预留容量。您为未来的日期和时间创建了预留请求。 Google Cloud 在两分钟内批准了该预留请求。如果获得批准,Compute Engine 会预留容量。在您选择的交付日期,您可以使用预留的资源创建虚拟机或集群。
如需查看相关说明,请参阅 为 GPU 虚拟机或 TPU 创建预留请求。
-
使用预留资源。在您选择的预留期开始时,您可以使用预留来创建虚拟机或集群。
如需了解创建虚拟机或集群的不同方法,请参阅以下内容:
- 如需创建 A4、A3 Ultra、A3 Mega 或 A3 High(8 个 GPU)虚拟机,请参阅部署选项概览。
- 如需创建启用了 GPUDirect-TCPX 的 A3 Mega 或 A3 High(8 个 GPU)虚拟机,请参阅创建启用了 GPUDirect-TCPX 的 A3 虚拟机。
使用灵活启动
如需运行需要密集分配资源的短时工作负载,您可以使用灵活启动请求最多七天的计算资源。只要资源可用,Compute Engine 就会创建您请求数量的虚拟机。您可以停止独立的灵活启动虚拟机,但无法停止托管式实例组 (MIG) 通过规模调整请求创建的灵活启动虚拟机。灵活启动虚拟机会一直存在,直到您将其删除,或者直到 Compute Engine 在虚拟机的运行时长结束时将其删除。
适合灵活启动的理想工作负载
灵活启动非常适合可以随时启动的工作负载,例如:
小型模型预训练
模型微调
模拟
批量推理
灵活启动的主要特征
灵活启动具有以下特征:
-
您可以请求任何 GPU 机器类型,但 A4X Max 和 A4X 除外。资源分配因创建方法而异:
- 对于独立灵活启动虚拟机,机器使用标准放置。此布置方式会根据可用性分配机器,这可能会导致同一可用区中的虚拟机相距很远。如需将灵活启动型虚拟机布置得更近,以尽可能缩短网络延迟时间,您可以选择向这些虚拟机应用 紧凑布置政策。
- 对于所有其他创建方法,机器都会密集分配,以最大限度减少网络延迟。
您使用的是灵活启动预配模型,该模型具有以下优势:
您更有可能获得 GPU。
您可以享受 vCPU、内存和 GPU 最高 53% 的折扣。
如何使用灵活启动
如需使用灵活启动来创建虚拟机或集群,您必须完成以下步骤:
-
可选:创建紧凑布置政策。如果您想创建独立的灵活启动虚拟机,则可以创建紧凑布置政策来指定虚拟机邻近性。您选择的最小距离会影响政策支持的机器类型和虚拟机数量。
-
创建灵活启动虚拟机。在您请求创建虚拟机后,Compute Engine 会根据可用性安排虚拟机创建。当容量可用时,Compute Engine 会预配灵活启动虚拟机。虚拟机会一直运行,直到您停止或删除它们,或者直到它们达到运行时长结束时间。
如需查看相关说明,请参阅部署选项概览。
使用 Spot
如需运行容错工作负载,您可以根据可用性立即获取计算资源。您可以尽可能以最低的价格获取资源。但是,Compute Engine 可能会随时抢占虚拟机来收回容量。
适合 Spot 的理想工作负载
Spot 非常适合可接受中断的工作负载,例如:
批处理
高性能计算 (HPC)
持续集成和持续部署 (CI/CD)
数据分析
媒体编码
在线推理
Spot 的主要特征
Spot 具有以下特征:
-
您可以创建任何 GPU 机器类型,但 A4X Max 和 A4X 除外。密集分配取决于资源可用性。为确保更紧密的分配,您可以将紧凑布置政策应用于虚拟机。
-
您可以立即创建虚拟机。虚拟机会一直运行,直到您停止或删除它们,或者直到 Compute Engine 抢占这些虚拟机来收回容量。
-
您使用的是 Spot 预配模型,该模型具有以下优势:
您更有可能获得 GPU。
许多机器类型、GPU、TPU 和本地 SSD 磁盘均可享受最高 91% 的折扣。
如何使用 Spot
如需使用 Spot 创建虚拟机或集群,您必须完成以下步骤:
-
可选:创建紧凑布置政策。您可以创建紧凑布置政策来指定虚拟机邻近性。您选择的最小距离会影响政策支持的机器类型和虚拟机数量。
-
创建 Spot 虚拟机。您可以根据可用性创建任意数量的虚拟机。虚拟机会一直运行,直到您停止或删除它们,或者直到 Compute Engine 抢占这些虚拟机来收回容量。
如需查看相关说明,请参阅部署选项概览。