Choose a consumption option

This document explains the different ways, called consumption options, to get and use compute resources on AI Hypercomputer. Choose the option that best fits your workload, its duration, and your cost needs.

Each consumption option specifies the following:

  • How you access capacity to create VMs or clusters.

  • The underlying provisioning model, which determines the obtainability, lifespan, and pricing of your VMs.

Comparison of consumption options

The following table summarizes the key differences between the consumption options:

Consumption option Future reservations in AI Hypercomputer Future reservations for up to 90 days (in calendar mode) Flex-start Spot
Supported machines A4X, A4, or A3 Ultra A4, A3 Ultra, A3 Mega, or A3 High with 8 GPUs Any GPU machine except A4X Any GPU machine except A4X
Lifespan Any time Up to 90 days Up to 7 days Any time (but subject to preemption)
Preemptible
Capacity assurance Very high. If Google Cloud approves your reservation request, then you have very high assurance that Compute Engine provisions your requested capacity. Very high. If Google Cloud approves your reservation request, then you have very high assurance that Compute Engine provisions your requested capacity. Best-effort. Compute Engine makes best-effort attempts to schedule the provisioning of your requested capacity. Best-effort. Compute Engine makes best-effort attempts to provision your requested capacity.
Quota Quota is automatically increased before capacity is delivered. No quota is charged. Preemptible quota is charged. Preemptible quota is charged.
Pricing
Resource allocation Dense Dense Dense Standard (Compact policy optional)
Provisioning model Reservation-bound Reservation-bound Flex-start Spot
Creation method To create VMs, you must do the following:
  1. Reserve capacity by contacting your account team.
  2. At your chosen date and time, you can use the reserved capacity to create VMs and clusters. See VM and cluster creation overview.
To create VMs, you must do the following:
  1. Create a future reservation in calendar mode.
  2. At your chosen date and time, you can use the reserved capacity to create VMs and clusters. See VM and cluster creation overview.
To create VMs, select one of the following options:

When your requested capacity becomes available, Compute Engine provisions it.

You can immediately create VMs. See VM and cluster creation overview.

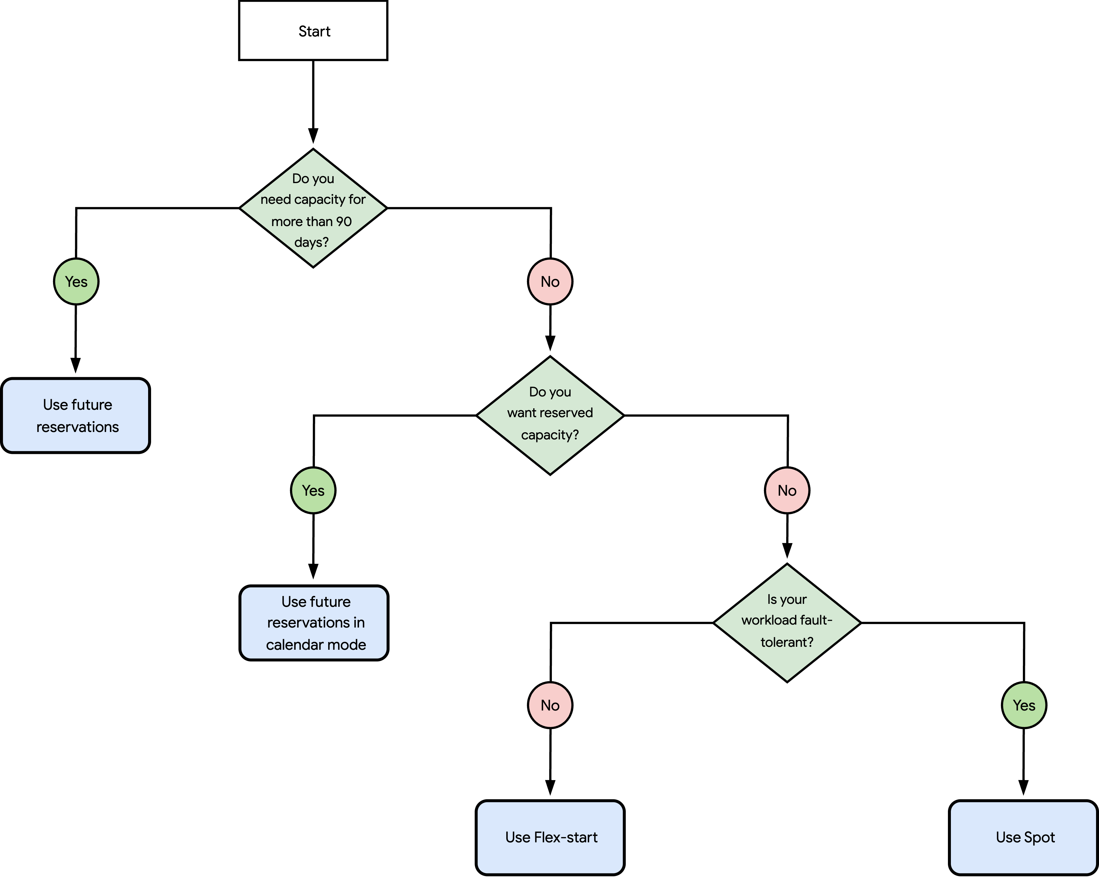
Choose a consumption option

Use the following flowchart to choose the consumption option that best fits your workload:

A flowchart with the consumption options for AI Hypercomputer.

The questions in the preceding diagram are the following:

  1. Do you need capacity for more than 90 days?

  2. Do you want reserved capacity?

  3. Is your workload fault-tolerant?

Use future reservations in AI Hypercomputer

To run long-running, large-scale distributed workloads that require densely allocated resources, you can request compute resources for a specific time in the future. You have exclusive access to your reserved resources for that period of time, and you can use the resources to create VMs or clusters. At the end of the reservation period, Compute Engine does the following:

  • Compute Engine deletes the reservation.
  • Based on the termination action that you specify for the VMs, Compute Engine stops or deletes any VMs that use the reservation.

Ideal workloads for future reservations in AI Hypercomputer

Future reservations are ideal for the following workloads:

  • Pre-training foundation models

  • Multi-host foundation model inference

Key characteristics of future reservations in AI Hypercomputer

Future reservations have the following characteristics:

  • You can reserve A4X, A4, or A3 Ultra machine types. Machines are densely allocated to minimize network latency.

  • You can reserve as many VMs as you like for as long as you like for a future date. Then, you can use the reserved resources to create and run VMs until the end of the reservation period. If you reserve resources for one year or longer, then you must purchase and attach a resource-based commitment.

  • After the reservation period starts, you can modify the auto-created reservations as follows:

  • You use the reservation-bound provisioning model, which has the following benefits:

    • You have a higher chance of obtaining GPUs.

    • In addition to the commitment attached to your VMs, you get a discount up to 53% for vCPUs and GPUs.

How to use future reservations in AI Hypercomputer

To use future reservations to create VMs or clusters, you must complete the following steps:

  1. Request to reserve capacity. You contact your account team and specify the resources to reserve. Based on availability, Google creates a draft reservation request for you. If it looks correct, then you can submit it. Google Cloud immediately approves the reservation request.

    For instructions, see Reserve capacity.

  2. Consume reserved resources. At the start of your chosen reservation period, you can use the reservation to create VMs or clusters.

    For the different methods to create VMs or clusters, see VM and cluster creation overview.

Use future reservations in calendar mode

To run short-running distributed workloads that require densely allocated resources, you can request compute resources for up to 90 days. You have exclusive access to your reserved resources for that time, and you can use the resources to create VMs or clusters. At the end of the reservation period, Compute Engine does the following:

  • Compute Engine deletes the reservation.
  • Based on the termination action that you specify for the VMs, Compute Engine stops or deletes any VMs that use the reservation.

Ideal workloads for future reservations in calendar mode

Future reservations in calendar mode are ideal for the following workloads:

  • Model pre-training

  • Model fine-tuning

  • Simulations

  • Inference

Key characteristics of future reservations in calendar mode

Future reservations in calendar mode have the following characteristics:

  • You can reserve A4, A3 Ultra, A3 Mega, or A3 High with 8 GPUs machine types. These machines are densely allocated to minimize network latency.

  • You can view the future availability of resources, and then reserve up to 80 VMs for up to 90 days in the future. Then, you can use the reserved resources to create VMs until the end of the reservation period.

  • After the reservation period starts, you can modify the auto-created reservations as follows:

  • You use the reservation-bound provisioning model, which has the following benefits:

    • You have a higher chance of obtaining GPUs.

    • You get a discount up to 53% for vCPUs and GPUs.

How to use future reservations in calendar mode

To use future reservations in calendar mode to create VMs or clusters, you must complete the following steps:

  1. View resources availability. You can view the future availability of the resources that you want to reserve. When you create a reservation request, you can specify the number, type, and reservation duration for the resources that you confirmed as available. This action increases the chances that Google Cloud approves your request.

    For instructions, see View resource future availability.

  2. Reserve capacity. You create a reservation request for a future date and time. Google Cloud approves the reservation request within two minutes. If approved, then Compute Engine reserves the capacity for you. At your chosen delivery date, you can use the reserved resources to create VMs or clusters.

    For instructions, see Create a reservation request for GPU VMs or TPUs.

  3. Consume reserved resources. At the start of your chosen reservation period, you can use the reservation to create VMs or clusters.

    For the different methods to create VMs or clusters, see the following:

Use Flex-start

To run short-duration workloads that require densely allocated resources, you can request compute resources for up to seven days by using Flex-start. Whenever resources are available, Compute Engine creates your requested number of VMs. You can stop standalone Flex-start VMs, but you can't stop Flex-start VMs that a managed instance group (MIG) creates through resize requests. The Flex-start VMs exist until you delete them, or until Compute Engine deletes the VMs at the end of their run duration.

Ideal workloads for Flex-start

Flex-start is ideal for workloads that can start at any time, such as the following:

  • Small model pre-training

  • Model fine-tuning

  • Simulations

  • Batch inference

Key characteristics of Flex-start

Flex-start has the following characteristics:

  • You can request any GPU machine type, except A4X. Machines are densely allocated to minimize network latency.

  • You use the flex-start provisioning model, which has the following benefits:

    • You have a higher chance of obtaining GPUs.

    • You get a discount up to 53% for vCPUs, memory, and GPUs.

How to use Flex-start

To use Flex-start to create VMs or clusters, select one of the following options:

Use Spot

To run fault-tolerant workloads, you can obtain compute resources immediately based on availability. You get resources at the lowest price possible. However, Compute Engine can preempt VMs at any time to reclaim capacity.

Ideal workloads for Spot

Spot is ideal for workloads where interruptions are acceptable, such as the following:

  • Batch processing

  • High performance computing (HPC)

  • Continuous integration and continuous deployment (CI/CD)

  • Data analytics

  • Media encoding

  • Online inference

Key characteristics of Spot

Spot has the following characteristics:

  • You can create any GPU machine type. Dense allocation depends on resource availability. To help ensure a closer allocation, you can apply a compact placement policy to the VMs.

  • You can immediately create as many VMs as you like. The VMs run until you stop or delete them, or until Compute Engine preempts the VMs to reclaim capacity.

  • You use the spot provisioning model, which has the following benefits:

    • You have a higher chance of obtaining GPUs.

    • You get a discount of up to 91% off for many machine types, GPUs, TPUs, and Local SSD disks.

How to use Spot

To use Spot to create VMs or clusters, you must complete the following steps:

  1. Optional: Create a compact placement policy. You create a compact placement policy to specify how close to place your VMs to each other. Your chosen minimum distance affects the number and type of VMs you can apply the policy to.

  2. Create Spot VMs. You can create as many VMs as you like, based on availability. The VMs run until you stop or delete them, or until Compute Engine preempts the VMs to reclaim capacity.

For instructions, see VM and cluster creation overview.