Questo documento spiega i diversi modi, chiamati opzioni di consumo, per ottenere e utilizzare le risorse di calcolo su AI Hypercomputer. Scegli l'opzione più adatta al tuo carico di lavoro, alla sua durata e alle tue esigenze di costo.
Ogni opzione di consumo specifica quanto segue:
Come accedere alla capacità per creare VM o cluster.
Il modello di provisioning sottostante, che determina l'ottenibilità, la durata e il prezzo delle VM.
Confronto delle opzioni di consumo
La seguente tabella riassume le principali differenze tra le opzioni di consumo:
| Opzione di consumo | Prenotazioni future in AI Hypercomputer | Prenotazioni future fino a 90 giorni (in modalità calendario) | Avvio flessibile | Spot |
|---|---|---|---|---|
| Macchine supportate | A4X Max, A4X, A4, A3 Ultra, A3 Mega o A3 High | A4, A3 Ultra, A3 Mega o A3 High con 8 GPU | Qualsiasi macchina GPU tranne A4X Max e A4X | Qualsiasi macchina GPU tranne A4X Max e A4X |
| Durata | Illimitato | Fino a 90 giorni | Fino a 7 giorni | Illimitato (ma soggetto a preemption) |
| Prerilasciabile | ||||
| Garanzia di capacità | Molto alto. Se Google Cloud approva la richiesta di prenotazione, hai una garanzia molto elevata che Compute Engine esegua il provisioning della capacità richiesta. | Molto alto. Se Google Cloud approva la richiesta di prenotazione, hai una garanzia molto elevata che Compute Engine esegua il provisioning della capacità richiesta. | Best effort. Compute Engine tenta nel miglior modo possibile di pianificare il provisioning della capacità richiesta. | Best effort. Compute Engine tenta di eseguire il provisioning della capacità richiesta nel miglior modo possibile. |
| Quota | Google Cloud aumenta automaticamente la quota prima che venga fornita la capacità. | Non viene consumata alcuna quota. | Consuma la quota preemptible. | Consuma la quota preemptible. |
| Prezzi |
|
|
|
|
| Allocazione delle risorse | Dense | Dense |
|
Standard (policy compatta facoltativa) |
| Modello di provisioning | Con prenotazione | Con prenotazione | Avvio flessibile | Spot |
| Metodo di creazione |
Per creare VM, devi:
|
Per creare VM, devi:
|
Quando richiedi di creare VM con avvio flessibile, Compute Engine pianifica la creazione delle VM in base alla disponibilità. Quando la capacità diventa disponibile, Compute Engine esegue il provisioning delle VM con avvio flessibile. Per creare VM con avvio flessibile, utilizza uno dei metodi descritti nella Panoramica delle opzioni di deployment. |
Puoi creare immediatamente VM utilizzando uno dei metodi descritti nella panoramica delle opzioni di deployment. |
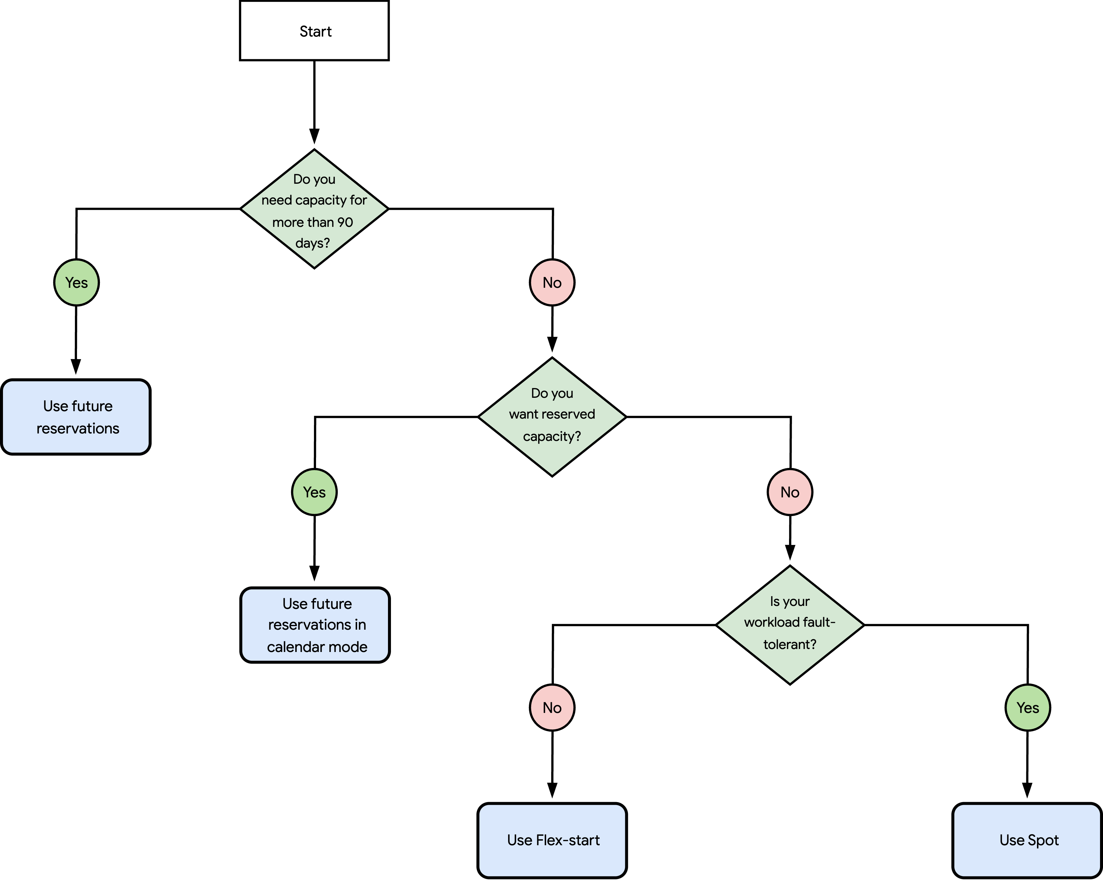
Scegli un'opzione di consumo
Utilizza il seguente diagramma di flusso per scegliere l'opzione di consumo più adatta al tuo workload:

Le domande nel diagramma precedente sono le seguenti:
Hai bisogno di capacità per più di 90 giorni?
Sì: consulta la sezione Utilizzare le prenotazioni future in AI Hypercomputer.
No: vai alla domanda 2.
Vuoi la capacità riservata?
Sì: vedi Utilizzare le prenotazioni future in modalità calendario.
No: vai alla domanda 3.
Il carico di lavoro è a tolleranza di errore?
No: vedi Usare avvio flessibile.
Sì: consulta Usare Spot.
Utilizzare le prenotazioni future in AI Hypercomputer
Per eseguire carichi di lavoro distribuiti di grandi dimensioni e a lunga esecuzione che richiedono risorse allocate in modo denso, puoi richiedere risorse di calcolo per un momento specifico nel futuro. Hai accesso esclusivo alle risorse prenotate per quel periodo di tempo e puoi utilizzarle per creare VM o cluster. Al termine del periodo di prenotazione, Compute Engine esegue le seguenti operazioni:
- Compute Engine elimina la prenotazione.
- In base all'azione di terminazione specificata per le VM, Compute Engine arresta o elimina le VM che utilizzano la prenotazione.
Workload ideali per prenotazioni future in AI Hypercomputer
Le prenotazioni future sono ideali per i seguenti carichi di lavoro:
Modelli di base preaddestrati
Inferenza del modello di base multihost
Caratteristiche principali delle prenotazioni future in AI Hypercomputer
Le prenotazioni future hanno le seguenti caratteristiche:
-
Puoi prenotare i tipi di macchine A4X Max, A4X, A4, A3 Ultra, A3 Mega o A3 High (8 GPU). Le macchine vengono allocate in modo denso per ridurre al minimo la latenza di rete.
-
Puoi prenotare un numero qualsiasi di VM per qualsiasi durata a partire da una data futura. Utilizza le risorse prenotate per creare ed eseguire VM fino al termine del periodo di prenotazione. Se prenoti risorse per un anno o più, devi acquistare e allegare un impegno basato sulle risorse.
-
Dopo l'inizio del periodo di prenotazione, puoi modificare le prenotazioni create automaticamente nel seguente modo:
-
Utilizzi il modello di provisioning con prenotazione, che offre i seguenti vantaggi:
Hai maggiori probabilità di ottenere GPU.
Oltre all'impegno associato alle tue VM, ottieni uno sconto fino al 53% per vCPU e GPU.
Come utilizzare le prenotazioni future in AI Hypercomputer
Per utilizzare le prenotazioni future per creare VM o cluster, devi completare i seguenti passaggi:
-
Richiedi di prenotare la capacità. Contatti il team dedicato al tuo account e specifichi le risorse da prenotare. In base alla disponibilità, Google crea una bozza di richiesta di prenotazione per te. Se ti sembra corretta, puoi inviarla. Google Cloud approva immediatamente la richiesta di prenotazione.
Per istruzioni, vedi Capacità di riserva.
-
Consuma le risorse prenotate. All'inizio del periodo di prenotazione scelto, puoi utilizzare la prenotazione per creare VM o cluster.
Per i diversi metodi di creazione di VM o cluster, vedi Panoramica delle opzioni di deployment.
Utilizzare le prenotazioni future in modalità calendario
Per eseguire workload distribuiti di breve durata che richiedono risorse allocate in modo denso, puoi richiedere risorse di calcolo per un massimo di 90 giorni. Hai accesso esclusivo alle risorse prenotate per quel periodo di tempo e puoi utilizzarle per creare VM o cluster. Al termine del periodo di prenotazione, Compute Engine esegue le seguenti operazioni:
- Compute Engine elimina la prenotazione.
- In base all'azione di terminazione specificata per le VM, Compute Engine arresta o elimina le VM che utilizzano la prenotazione.
Carichi di lavoro ideali per le prenotazioni future in modalità calendario
Le prenotazioni future in modalità calendario sono ideali per i seguenti workload:
Pre-addestramento del modello
Ottimizzazione del modello
Simulazioni
Inferenza
Caratteristiche principali delle prenotazioni future in modalità calendario
Le prenotazioni future in modalità calendario hanno le seguenti caratteristiche:
-
Puoi prenotare i tipi di macchine A4, A3 Ultra, A3 Mega o A3 High (8 GPU). Queste macchine sono allocate in modo denso per ridurre al minimo la latenza di rete.
-
Puoi visualizzare la disponibilità futura e prenotare fino a 80 VM per un massimo di 90 giorni. Poi, puoi utilizzare le risorse prenotate per creare VM fino al termine del periodo di prenotazione.
-
Dopo l'inizio del periodo di prenotazione, puoi modificare le prenotazioni create automaticamente nel seguente modo:
-
Utilizzi il modello di provisioning con prenotazione, che offre i seguenti vantaggi:
Hai maggiori probabilità di ottenere GPU.
Ottieni uno sconto fino al 53% per vCPU e GPU.
Come utilizzare le prenotazioni future in modalità calendario
Per utilizzare le prenotazioni future in modalità calendario per creare VM o cluster, devi completare i seguenti passaggi:
-
Visualizza la disponibilità delle risorse. Puoi visualizzare la disponibilità futura delle risorse che vuoi prenotare. Quando crei una richiesta di prenotazione, puoi specificare il numero, il tipo e la durata della prenotazione per le risorse che hai confermato come disponibili. Questa azione aumenta le probabilità che Google Cloud approvi la tua richiesta.
Per istruzioni, vedi Visualizzare la disponibilità futura delle risorse.
-
Riserva capacità. Crei una richiesta di prenotazione per una data e un'ora future. Google Cloud approva la richiesta di prenotazione entro due minuti. Se approvata, Compute Engine riserva la capacità. Nella data di consegna scelta, puoi utilizzare le risorse riservate per creare VM o cluster.
Per istruzioni, vedi Crea una richiesta di prenotazione per VM GPU o TPU.
-
Consuma le risorse prenotate. All'inizio del periodo di prenotazione scelto, puoi utilizzare la prenotazione per creare VM o cluster.
Per i diversi metodi di creazione di VM o cluster, consulta quanto segue:
- Per creare VM A4, A3 Ultra, A3 Mega o A3 High (8 GPU), consulta Panoramica delle opzioni di deployment.
- Per creare VM A3 Mega o A3 High (8 GPU) con GPUDirect-TCPX abilitato, consulta Crea una VM A3 con GPUDirect-TCPX abilitato.
Usa avvio flessibile
Per eseguire workload di breve durata che richiedono risorse allocate in modo denso, puoi richiedere risorse di calcolo per un massimo di sette giorni utilizzando l'inizio flessibile. Ogni volta che le risorse sono disponibili, Compute Engine crea il numero di VM richiesto. Puoi arrestare le VM con avvio flessibile autonome, ma non puoi arrestare le VM con avvio flessibile che un gruppo di istanze gestite (MIG) crea tramite richieste di ridimensionamento. Le VM Flex-start esistono finché non le elimini o finché Compute Engine non le elimina al termine della loro durata di esecuzione.
Workload ideali per l'avvio flessibile
L'inizio flessibile è ideale per i workload che possono iniziare in qualsiasi momento, ad esempio:
Pre-addestramento del modello piccolo
Ottimizzazione del modello
Simulazioni
Inferenza batch
Caratteristiche principali di Avvio flessibile
L'avvio flessibile presenta le seguenti caratteristiche:
-
Puoi richiedere qualsiasi tipo di macchina GPU, ad eccezione di A4X Max e A4X. L'allocazione delle risorse varia in base al metodo di creazione:
- Per le VM con avvio flessibile autonome, le macchine utilizzano il posizionamento standard. Questo posizionamento alloca le macchine in base alla disponibilità, il che potrebbe comportare una grande distanza tra le VM all'interno della stessa zona. Per ridurre al minimo la latenza di rete posizionando le VM con avvio flessibile più vicine tra loro, puoi applicare facoltativamente una policy di posizionamento compatto alle VM.
- Per tutti gli altri metodi di creazione, le macchine vengono allocate in modo denso per ridurre al minimo la latenza di rete.
Utilizzi il modello di provisioning con avvio flessibile, che offre i seguenti vantaggi:
Hai maggiori probabilità di ottenere GPU.
Ottieni uno sconto fino al 53% per vCPU, memoria e GPU.
Come utilizzare Avvio flessibile
Per utilizzare l'inizio flessibile per creare VM o cluster, devi completare i seguenti passaggi:
-
(Facoltativo) Crea una policy di posizionamento compatto. Se vuoi creare VM Flex-start autonome, puoi creare una policy di posizionamento compatto per specificare la vicinanza delle VM. La distanza minima scelta influisce sui tipi di macchina e sul numero di VM supportate dalla policy.
-
Crea VM con avvio flessibile. Dopo aver richiesto la creazione di VM, Compute Engine pianifica la creazione delle VM in base alla disponibilità. Quando la capacità diventa disponibile, Compute Engine esegue il provisioning delle VM con avvio flessibile. Le VM vengono eseguite fino a quando non le arresti o le elimini oppure fino al termine della durata di esecuzione.
Per istruzioni, vedi Panoramica delle opzioni di deployment.
Utilizzare Spot
Per eseguire carichi di lavoro a tolleranza di errore, puoi ottenere immediatamente risorse di calcolo in base alla disponibilità. Ottieni risorse al prezzo più basso possibile. Tuttavia, Compute Engine può prerilasciare le VM in qualsiasi momento per recuperare capacità.
Workload ideali per Spot
Spot è ideale per i workload in cui le interruzioni sono accettabili, ad esempio:
Elaborazione dei dati in modalità batch
Computing ad alte prestazioni (HPC)
Integrazione e il deployment continui (CI/CD)
Analisi di dati
Codifica dei contenuti multimediali
Inferenza online
Caratteristiche principali di Spot
Spot ha le seguenti caratteristiche:
-
Puoi creare qualsiasi tipo di macchina GPU, ad eccezione di A4X Max e A4X. L'allocazione densa dipende dalla disponibilità delle risorse. Per garantire un'allocazione più vicina, puoi applicare una policy di posizionamento compatto alle VM.
-
Puoi creare immediatamente le VM. Le VM vengono eseguite fino a quando non le arresti o le elimini oppure fino a quando Compute Engine non le prerilascia per recuperare capacità.
-
Utilizzi il modello di provisioning delle VM spot, che offre i seguenti vantaggi:
Hai maggiori probabilità di ottenere GPU.
Ottieni uno sconto fino al 91% per molti tipi di macchine, GPU, TPU e dischi SSD locali.
Come utilizzare Spot
Per utilizzare Spot per creare VM o cluster, devi completare i seguenti passaggi:
-
(Facoltativo) Crea una policy di posizionamento compatto. Crea una policy di posizionamento compatto per specificare la vicinanza delle VM. La distanza minima scelta influisce sui tipi di macchina e sul numero di VM supportate dalla policy.
-
Crea VM spot. Puoi creare tutte le VM che vuoi, in base alla disponibilità. Le VM vengono eseguite fino a quando non le arresti o le elimini oppure fino a quando Compute Engine non le prerilascia per recuperare capacità.
Per istruzioni, vedi Panoramica delle opzioni di deployment.