Ringkasan pemantauan VMware Engine

Dokumen ini memberikan ringkasan tentang berbagai metode untuk memantau cloud pribadi Google Cloud VMware Engine. Panduan ini menjelaskan persiapan yang direkomendasikan, operasi hari ke-1 untuk memungkinkan pemantauan yang efektif, dan kemampuan hari ke-2 yang tersedia untuk operasi.

Memantau cloud pribadi VMware Engine membantu Anda mengoperasikan lingkungan secara efisien, memecahkan masalah error, dan mengoptimalkan performa, baik di tingkat project (semua cloud pribadi dalam project) maupun untuk setiap cloud pribadi.

Anda dapat memantau resource (cloud pribadi, node) yang dibuat di project Google Cloud menggunakan alat dan mekanisme Google Cloud . Anda juga dapat menyiapkan dan mengintegrasikan pemantauan untuk komponen VMware dan VM workload yang berjalan di cloud pribadi dengan alat Google Cloud .

Notifikasi email menggunakan Kontak Penting untuk peristiwa layanan

Layanan VMware Engine otomatis mengirim email ke kontak dalam kategori notifikasi yang sesuai yang dikonfigurasi di Kontak Penting. Tabel berikut mencantumkan kategori notifikasi Kontak Penting dan pemilik tindakan untuk peristiwa yang menyebabkan dampak layanan dan memicu notifikasi email.

Komponen VMware Kategori notifikasi Kontak Penting Pemilik tindakan
Node VMware Engine Technical VMware Engine Service Operations
VMware vCenter Technical VMware Engine Service Operations
VMware NSX Manager Technical VMware Engine Service Operations
VMware HCX Technical VMware Engine Service Operations
Penggunaan vSAN Technical Customer
Penskalaan otomatis cluster Technical Issue dependent
Operasi cloud pribadi (membuat, menghapus, menambahkan, dan menghapus node) Technical Issue dependent
Masalah cloud pribadi yang diperluas Technical VMware Engine Service Operations

Penggunaan Kontak Penting oleh fitur VMware Engine lainnya

Fitur VMware Engine lainnya juga menggunakan notifikasi email otomatis terkait layanan, seperti Update Center, yang mendukung operasi hari ke-2.

Menyiapkan notifikasi email

Anda dapat menyiapkan VMware Engine untuk memberi tahu pengguna tentang peristiwa penting yang dapat memengaruhi resource di project dan cloud pribadi Anda, atau perubahan pada konfigurasi cloud pribadi Anda. Untuk menambahkan kontak, lakukan langkah-langkah berikut:

  1. Di Google Cloud console, buka halaman Kontak Penting.

    Buka Kontak Penting

  2. Klik Select a project, lalu pilih organisasi, folder, atau project yang berisi cloud pribadi yang disediakan tempat Anda ingin menambahkan kontak.

  3. Klik Tambahkan kontak.

    Screenshot opsi menu Tambahkan Kontak di halaman Kontak Penting

  4. Di kolom Email dan Confirm email, masukkan alamat email kontak.

  5. Dari menu drop-down Notification categories, pilih kategori notifikasi yang Anda inginkan untuk komunikasi yang diterima kontak. Untuk daftar kategori notifikasi dan kontak yang direkomendasikan, lihat Mengidentifikasi kontak di halaman ini.

  6. Klik Simpan.

Memantau VMware Engine di project Anda melalui Cloud Logging

Masalah terkait layanan VMware Engine mencakup kondisi tertentu dan dicatat dalam log di Cloud Logging. Notifikasi email menunjukkan apakah Anda harus melakukan tindakan untuk menyelesaikan masalah tersebut.

Keparahan log menunjukkan tingkat keparahan masalah. Anda dapat menggunakan Cloud Logging untuk mengaktifkan kebijakan pemberitahuan berbasis log guna menerima notifikasi. Tabel berikut mencantumkan class log yang tersedia untuk VMware Engine dan tingkat keparahan peristiwa yang dilaporkan:

Tabel berikut mencantumkan log yang tersedia untuk VMware Engine dan keparahan peristiwa yang dilaporkan:

Komponen VMware Notifikasi masalah Notifikasi resolusi Pemilik tindakan
Node VMware Engine ALERT NOTICE VMware Engine Service Operations
VMware vCenter CRITICAL NOTICE VMware Engine Service Operations
VMware NSX Manager CRITICAL NOTICE VMware Engine Service Operations
VMware HCX CRITICAL NOTICE VMware Engine Service Operations
Penggunaan vSAN ALERT Not applicable Customer
Penskalaan otomatis cluster Issue dependent Issue dependent Issue dependent
Operasi cloud pribadi (membuat, menghapus, menambahkan, dan menghapus node) Issue dependent Issue dependent Issue dependent
Masalah cloud pribadi yang diperluas ALERT NOTICE VMware Engine Service Operations

Anda dapat mengakses log untuk VMware Engine dengan cara berikut:

  • Di Logs Explorer, dengan menggunakan nama log berikut:

    • projects/PROJECT_ID/logs/vmwareengine.googleapis.com%2Falerts
  • Di Google Cloud konsol, dengan membuka halaman Dashboard.

Untuk informasi selengkapnya tentang cara menerima notifikasi menggunakan log, lihat Mengonfigurasi kebijakan pemberitahuan berbasis log dalam dokumentasi Google Cloud Observability.

Penggunaan Cloud Logging oleh fitur VMware Engine lainnya

Fitur VMware Engine lainnya juga menghasilkan log terkait layanan, seperti Update Center, yang mendukung operasi hari ke-2.

Memantau resource project - inventaris dan penggunaan

Banyak resource VMware Engine tersedia di Google Cloud inventaris dan penelusuran aset untuk penemuan aset dan pelacakan perubahan. Lihat Layanan inventaris aset untuk VMware Engine untuk mengetahui detail selengkapnya.

Resource VMware Engine tunduk pada Cloud Audit Logging, yang mencatat aktivitas dan akses administrator. Untuk mengetahui detail selengkapnya, lihat Logging audit Google Cloud VMware Engine.

Memantau cloud pribadi VMware Engine

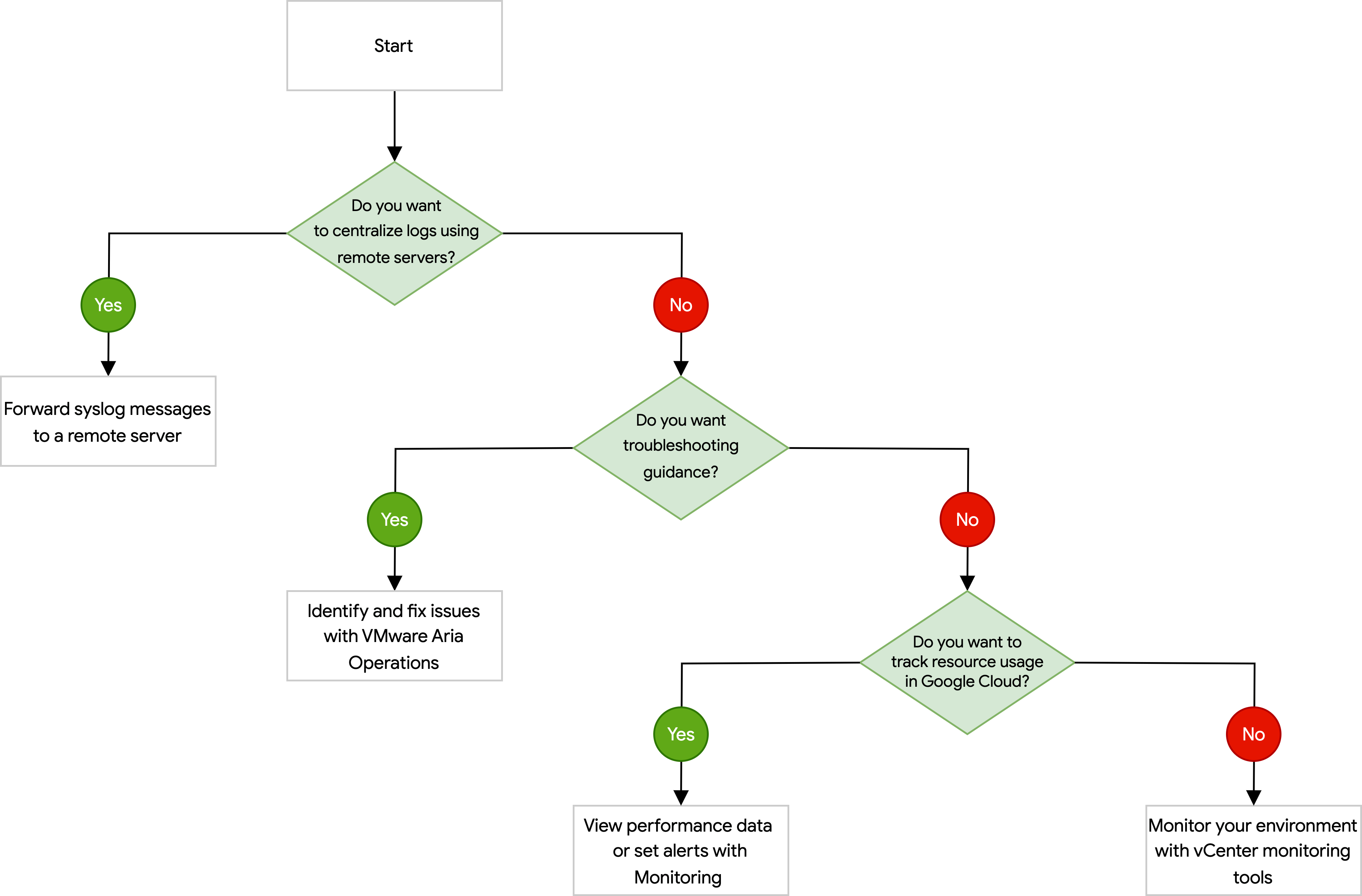
Anda dapat memilih Cloud Monitoring atau alat pihak ketiga yang disebutkan di bagian ini untuk memantau cloud pribadi VMware Engine. Bagian ini menggunakan alur pengambilan keputusan untuk membantu Anda memilih metode yang paling sesuai dengan kebutuhan Anda. Jika Anda lebih memilih panduan visual, lihat Hierarki keputusan dalam dokumen ini.

Untuk memilih metode guna memantau cloud pribadi, pertimbangkan pertanyaan berikut:

  1. Apakah Anda ingin memusatkan log infrastruktur dari komponen VMware dan menggunakan sistem pemantauan log eksternal?

  2. Apakah Anda menginginkan pemantauan infrastruktur dan beban kerja, serta rekomendasi pemecahan masalah dan deteksi masalah proaktif?

  3. Apakah Anda ingin melacak penggunaan resource, menetapkan pemberitahuan, dan menerima notifikasi tentang peristiwa instance virtual machine (VM) menggunakan produk Google Cloud ?

Meneruskan pesan syslog ke server jarak jauh

VMware Engine memungkinkan Anda meneruskan pesan syslog yang dihasilkan oleh lingkungan VMware ke server syslog jarak jauh. Hal ini memungkinkan Anda memusatkan data log sehingga Anda dapat memantau dan menganalisis infrastruktur.

Untuk informasi selengkapnya, lihat Menyerahkan pesan syslog ke server jarak jauh.

Mengidentifikasi dan memperbaiki masalah terkait Operasi VMware Aria

VMware Aria Operations adalah produk VMware yang memberikan insight mendetail tentang lingkungan VMware vCenter Anda. VMware Aria Operations menggunakan analisis lanjutan untuk membantu Anda mengidentifikasi masalah, memperkirakan penggunaan, dan merekomendasikan tindakan korektif untuk memastikan performa, ketersediaan, dan efisiensi yang optimal di infrastruktur virtual Anda.

Untuk informasi selengkapnya, lihat Mengonfigurasi Operasi VMware Aria.

Melihat data performa atau menetapkan pemberitahuan dengan Pemantauan

Anda dapat menggunakan Cloud Monitoring untuk memantau data performa, serta menetapkan pemberitahuan untuk peristiwa atau error tertentu, dalam cloud pribadi Anda.

Jika ingin menggunakan Monitoring di cloud pribadi, Anda harus meneruskan metrik dari cloud pribadi terlebih dahulu dengan menentukan kolektor, sumber, dan tujuan di BindPlane. Untuk mengetahui informasi selengkapnya, lihat Menyiapkan Pemantauan dengan agen mandiri.

Untuk memantau cloud pribadi, Anda dapat menggunakan satu atau kedua fitur Pemantauan berikut yang dijelaskan dalam dokumen ini:

  • Untuk melihat ringkasan tingkat tinggi tentang resource utama, atau melihat tampilan yang lebih fokus tentang penggunaan resource Anda, gunakan Dasbor pemantauan.

  • Untuk menerima notifikasi setiap kali peristiwa tertentu terjadi di cloud pribadi Anda, gunakan Notifikasi pemantauan.

Menggunakan dasbor Monitoring

Dasbor pemantauan membantu Anda memantau performa infrastruktur dengan menggabungkan informasi dari beberapa sumber agen mandiri. Jika Anda ingin melihat analisis cloud pribadi dengan penyiapan dan konfigurasi minimal, gunakan dasbor standar yang otomatis diinstal oleh Monitoring untuk resource dalam project Anda. Atau, jika Anda ingin melihat analisis dari beberapa sumber atau membuat tampilan performa infrastruktur yang disesuaikan, gunakan dasbor kustom.

Untuk mengetahui informasi selengkapnya, lihat Ringkasan dasbor dalam dokumentasi Monitoring.

Menggunakan pemberitahuan Monitoring

Pemberitahuan pemantauan memungkinkan Anda menggunakan metrik dari integrasi agen mandiri untuk memicu notifikasi berdasarkan nilai minimum atau insiden kustom. Misalnya, Anda dapat menyiapkan Monitoring untuk mengirimi Anda email setiap kali VM dibuat di cloud pribadi Anda.

Untuk informasi selengkapnya, lihat Ringkasan pemberitahuan dalam dokumentasi Pemantauan.

Memantau lingkungan Anda dengan alat pemantauan vCenter

vCenter memberi Anda rangkaian alat komprehensif untuk memantau dan memecahkan masalah lingkungan VMware. Anda dapat menggunakan alat pemantauan vCenter untuk mendapatkan insight tentang performa, kondisi, dan kapasitas cloud pribadi, serta untuk menetapkan pemberitahuan menggunakan file log.

Untuk mengetahui informasi selengkapnya, lihat Tentang Pemantauan dan Performa vSphere dalam dokumentasi VMware.

Pohon keputusan

Diagram berikut memandu Anda melalui faktor-faktor yang perlu dipertimbangkan saat menentukan metode pemantauan untuk cloud pribadi VMware Engine:

Pohon keputusan untuk memilih metode pemantauan untuk cloud pribadi Anda.