VMware Engine 監控功能總覽
本文將概略說明監控 Google Cloud VMware Engine 私人雲端的不同方法。說明建議的準備作業、可有效監控的一天內作業,以及可用於作業的一天後功能。
監控 VMware Engine 私有雲有助於您有效地操作環境、排除錯誤,以及在專案層級 (專案內的所有私有雲) 和個別私有雲中,最佳化效能。
您可以使用 Google Cloud 工具和機制,監控在 Google Cloud專案中建立的資源 (私有雲、節點)。您也可以使用 Google Cloud 工具,為在私有雲中執行的 VMware 元件和工作負載 VM 設定及整合監控功能。
使用「重要聯絡人」功能傳送服務事件電子郵件通知
VMware Engine 服務會自動傳送電子郵件給重要聯絡人中所設定的適當通知類別聯絡人。下表列出造成服務影響並觸發電子郵件通知的事件,以及相關的重要聯絡人通知類別和動作擁有者。
| VMware 元件 | 「重要聯絡人」通知類別 | 行動負責人 |
|---|---|---|
| VMware Engine 節點 | Technical |
VMware Engine Service Operations |
| VMware vCenter | Technical |
VMware Engine Service Operations |
| VMware NSX Manager | Technical |
VMware Engine Service Operations |
| VMware HCX | Technical |
VMware Engine Service Operations |
| vSAN 使用率 | Technical |
Customer |
| 叢集自動調度 | Technical |
Issue dependent |
| 私有雲操作 (建立、刪除、新增及移除節點) | Technical |
Issue dependent |
| 延展的私有雲問題 | Technical |
VMware Engine Service Operations |
其他 VMware Engine 功能使用「重要聯絡人」
其他 VMware Engine 功能也會使用與服務相關的自動電子郵件通知,例如支援第 2 天作業的 Update Center。
設定電子郵件快訊
您可以設定 VMware Engine,在發生可能影響專案和私人雲端資源的重要事件,或私人雲端設定變更時通知使用者。如要新增聯絡人,請按照下列步驟操作:
在 Google Cloud 控制台中,前往「Essential Contacts」頁面。
按一下「選取專案」,然後選取包含要新增聯絡人的已佈建私有雲的機構、資料夾或專案。
按一下「新增聯絡人」圖示 。
在「電子郵件」和「確認電子郵件地址」欄位中,輸入聯絡人的電子郵件地址。
在「通知類別」下拉式選單中,選取您希望聯絡人接收哪些類別的通知郵件。如要查看通知類別和建議聯絡人的清單,請參閱本頁的「識別聯絡人」一節。
按一下 [儲存]。
透過 Cloud Logging 監控專案中的 VMware Engine
VMware Engine 服務相關問題涵蓋特定情況,並記錄在 Cloud Logging 中。電子郵件通知會指出您是否應採取行動來解決問題。
記錄嚴重性會顯示問題的嚴重程度。您可以使用 Cloud Logging 啟用以記錄為依據的快訊政策,以便接收通知。下表列出 VMware Engine 可用的記錄類別,以及回報事件的嚴重程度:
下表列出 VMware Engine 的可用記錄,以及回報事件的嚴重性:
| VMware 元件 | 問題通知 | 解決方案通知 | 行動負責人 |
|---|---|---|---|
| VMware Engine 節點 | ALERT |
NOTICE |
VMware Engine Service Operations |
| VMware vCenter | CRITICAL |
NOTICE |
VMware Engine Service Operations |
| VMware NSX Manager | CRITICAL |
NOTICE |
VMware Engine Service Operations |
| VMware HCX | CRITICAL |
NOTICE |
VMware Engine Service Operations |
| vSAN 使用率 | ALERT |
Not applicable |
Customer |
| 叢集自動調度 | Issue dependent |
Issue dependent |
Issue dependent |
| 私有雲操作 (建立、刪除、新增及移除節點) | Issue dependent |
Issue dependent |
Issue dependent |
| 延展的私有雲問題 | ALERT |
NOTICE |
VMware Engine Service Operations |
您可以透過下列方式存取 VMware Engine 的記錄:
在記錄檔探索工具中,使用下列記錄檔名稱:
projects/PROJECT_ID/logs/vmwareengine.googleapis.com%2Falerts
如要進一步瞭解如何使用記錄接收通知,請參閱 Google Cloud Observability 說明文件中的「設定以記錄為依據的快訊政策」一文。
其他 VMware Engine 功能使用 Cloud Logging
其他 VMware Engine 功能也會產生服務相關記錄,例如支援第 2 天作業的Update Center。
監控專案資源 - 目錄和用量
您可以在 Google Cloud 資產目錄和搜尋中查看許多 VMware Engine 資源,以便探索資產和追蹤變更。詳情請參閱「VMware Engine 的資產清單服務」。
VMware Engine 資源會受到 Cloud 稽核記錄的管制,記錄管理員活動和存取權。詳情請參閱「Google Cloud VMware Engine 稽核記錄」。
監控 VMware Engine 私人雲端
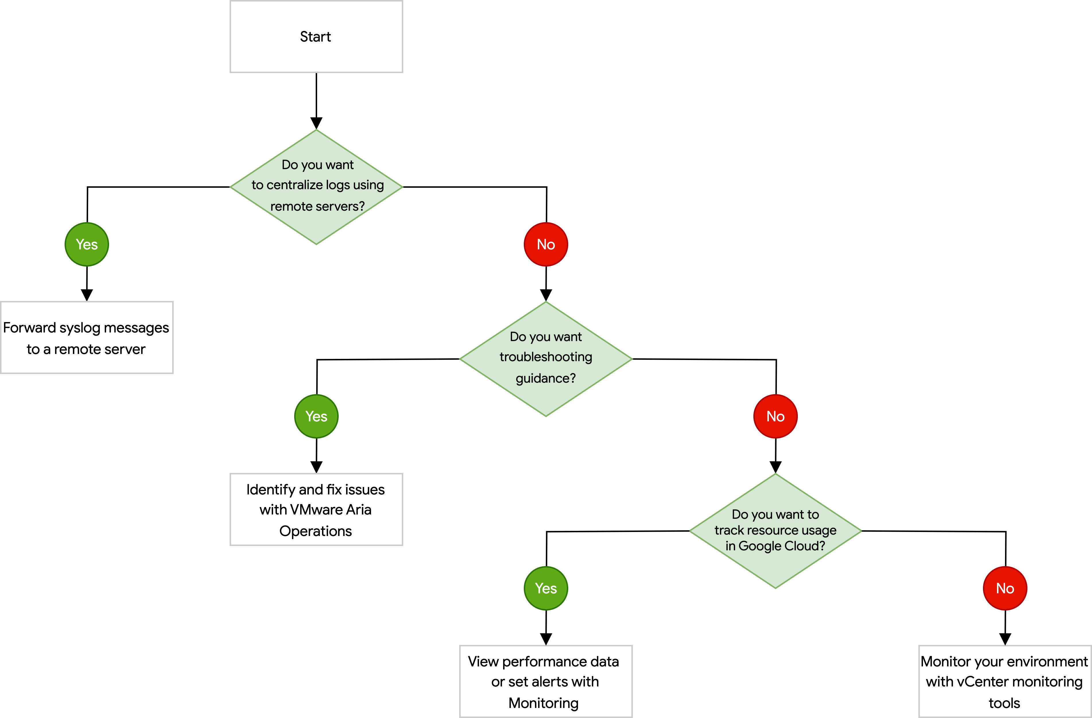
您可以選擇 Cloud Monitoring 或本節所述的第三方工具,監控 VMware Engine 私有雲。本節會透過決策流程,協助您選擇最符合需求的方法。如需圖像指南,請參閱本文中的「決策樹」。
如要選擇監控私有雲的方法,請考慮以下問題:
您是否想將 VMware 元件的基礎架構記錄集中管理,並使用外部記錄監控系統?
是:請參閱本文的「將系統記錄檔訊息轉送至遠端伺服器」一節。
否:請前往下一題。
您是否需要基礎架構和工作負載監控功能,以及主動偵測問題和疑難排解建議?
是:請參閱本文的「找出並修正 VMware Aria Operations 的問題」一節。
否:請前往下一題。
您想使用 Google Cloud 產品追蹤資源使用情形、設定快訊,並接收虛擬機器 (VM) 執行個體事件的通知嗎?
是:請參閱本文件中的「使用 Monitoring 查看成效資料或設定快訊」一節。
否:請參閱本文件中的「使用 vCenter 監控工具監控環境」一節。
將系統記錄檔訊息轉送至遠端伺服器
VMware Engine 可讓您將 VMware 環境產生的系統記錄檔訊息轉送至遠端系統記錄檔伺服器。這樣一來,您就能集中記錄資料,以便監控及分析基礎架構。
詳情請參閱「將系統記錄檔訊息轉送至遠端伺服器」。
找出並修正 VMware Aria Operations 的問題
VMware Aria Operations 是 VMware 產品,可針對 VMware vCenter 環境提供詳細洞察資料。VMware Aria Operations 會運用進階分析技術,協助您找出問題、預測使用情形,並建議修正動作,確保虛擬基礎架構的效能、可用性和效率達到最佳狀態。
詳情請參閱「設定 VMware Aria Operations」。
透過監控功能查看成效資料或設定快訊
您可以使用 Cloud Monitoring 監控私有雲中的效能資料,以及針對特定事件或錯誤設定快訊。
如果您想在私有雲中使用 Monitoring,必須先在 BindPlane 中定義收集器、來源和目的地,然後將私有雲中的指標轉送出去。詳情請參閱「使用獨立代理程式設定監控功能」。
如要監控私有雲,您可以使用本文所述的下列一或兩項監控功能:
使用監控資訊主頁
監控資訊主頁可匯總多個獨立代理來源的資訊,協助您監控基礎架構的效能。如果您想以最少的設定和配置查看私有雲的分析資料,請使用「監控」自動為專案資源安裝的預先定義資訊主頁。否則,如果您想查看多個來源的數據分析,或建立自訂基礎架構效能檢視畫面,請使用自訂資訊主頁。
詳情請參閱監控說明文件中的「資訊主頁總覽」。
使用 Monitoring 快訊
監控快訊可讓您使用獨立代理程式整合功能的指標,根據自訂門檻或事件觸發通知。舉例來說,您可以設定 Monitoring,讓系統在私有雲中每次建立 VM 時傳送電子郵件給您。
詳情請參閱監控說明文件中的「警示總覽」一節。
使用 vCenter 監控工具監控環境
vCenter 提供全方位的工具套件,可用於監控及排解 VMware 環境的問題。您可以使用 vCenter 監控工具,深入瞭解私有雲的效能、健康狀態和容量,以及使用記錄檔設定快訊。
詳情請參閱 VMware 說明文件的「關於 vSphere 監控和效能」一文。
決策樹
下圖說明決定 VMware Engine 私有雲監控方法時,應考量哪些因素:
