Panoramica del monitoraggio di VMware Engine
Questo documento fornisce una panoramica dei diversi metodi per monitorare i cloud privati di Google Cloud VMware Engine. Descrive la preparazione consigliata, le operazioni del primo giorno per abilitare un monitoraggio efficace e le funzionalità del secondo giorno disponibile per le operazioni.
Il monitoraggio dei cloud privati VMware Engine ti consente di gestire il tuo ambiente in modo efficiente, risolvere i problemi ed ottimizzare le prestazioni sia a livello di progetto (tutti i cloud privati all'interno di un progetto) sia per i singoli cloud privati.
Puoi monitorare le risorse (cloud privati, nodi) create nel tuo Google Cloud Google Cloud progetto utilizzando strumenti e meccanismi. Puoi anche configurare e integrare il monitoraggio dei componenti VMware e delle VM dei carichi di lavoro in esecuzione nel tuo cloud privato con gli strumenti Google Cloud .
Notifiche via email che utilizzano i contatti necessari per gli eventi di servizio
Il servizio VMware Engine invia automaticamente email ai contatti nelle categorie di notifica appropriate configurate in Contatti fondamentali. La tabella seguente elenca la categoria di notifica Contatti necessari e il proprietario dell'azione per gli eventi che causano impatti sul servizio e attivano le notifiche email.
| Componente VMware | Categoria di notifica Contatti fondamentali | Proprietario dell'azione |
|---|---|---|
| Nodo VMware Engine | Technical |
VMware Engine Service Operations |
| VMware vCenter | Technical |
VMware Engine Service Operations |
| VMware NSX Manager | Technical |
VMware Engine Service Operations |
| VMware HCX | Technical |
VMware Engine Service Operations |
| Utilizzo di vSAN | Technical |
Customer |
| Scalabilità automatica del cluster | Technical |
Issue dependent |
| Operazioni sul cloud privato (creazione, eliminazione, aggiunta e rimozione di nodi) | Technical |
Issue dependent |
| Problemi relativi al cloud privato ampliato | Technical |
VMware Engine Service Operations |
Utilizzo di Contatti necessari da parte di altre funzionalità di VMware Engine
Anche altre funzionalità di VMware Engine utilizzano notifiche email automatiche correlate al servizio, ad esempio Update Center, che supporta le operazioni di day-2.
Configurare gli avvisi email
Puoi configurare VMware Engine in modo che invii una notifica a un utente su eventi importanti che potrebbero influire sulle risorse del tuo progetto e del tuo cloud privato o sulle modifiche alla configurazione del tuo cloud privato. Per aggiungere un contatto:
Nella Google Cloud console, vai alla pagina Contatti fondamentali.
Fai clic su Seleziona un progetto e poi seleziona l'organizzazione, la cartella o il progetto contenente il cloud privato di cui vuoi aggiungere un contatto.
Fai clic su Aggiungi contatto.
Nei campi Email e Conferma email, inserisci l'indirizzo email del contatto.
Nel menu a discesa Categorie di notifica, seleziona le categorie di notifica per cui il contatto deve ricevere le comunicazioni. Per un elenco delle categorie di notifica e dei contatti consigliati, vedi Identificazione dei contatti in questa pagina.
Fai clic su Salva.
Monitorare VMware Engine nel progetto tramite Cloud Logging
I problemi relativi al servizio VMware Engine riguardano determinate condizioni e vengono registrati in Cloud Logging. La notifica via email indica se devi intraprendere un'azione per risolvere il problema.
La gravità del log indica la gravità dei problemi. Puoi utilizzare Cloud Logging per attivare i criteri di avviso basati su log per ricevere notifiche. La tabella seguente elenca le classi di log disponibili per VMware Engine e la gravità degli eventi segnalati:
La tabella seguente elenca i log disponibili per VMware Engine e la gravità degli eventi segnalati:
| Componente VMware | Notifica di problemi | Notifica della risoluzione | Proprietario dell'azione |
|---|---|---|---|
| Nodo VMware Engine | ALERT |
NOTICE |
VMware Engine Service Operations |
| VMware vCenter | CRITICAL |
NOTICE |
VMware Engine Service Operations |
| VMware NSX Manager | CRITICAL |
NOTICE |
VMware Engine Service Operations |
| VMware HCX | CRITICAL |
NOTICE |
VMware Engine Service Operations |
| Utilizzo di vSAN | ALERT |
Not applicable |
Customer |
| Scalabilità automatica del cluster | Issue dependent |
Issue dependent |
Issue dependent |
| Operazioni sul cloud privato (creazione, eliminazione, aggiunta e rimozione di nodi) | Issue dependent |
Issue dependent |
Issue dependent |
| Problemi relativi al cloud privato ampliato | ALERT |
NOTICE |
VMware Engine Service Operations |
Puoi accedere ai log di VMware Engine nei seguenti modi:
In Esplora log, utilizzando il seguente nome del log:
projects/PROJECT_ID/logs/vmwareengine.googleapis.com%2Falerts
Nella Google Cloud console, vai alla pagina Dashboard.
Per ulteriori informazioni sulla ricezione di notifiche tramite i log, consulta Configurare i criteri di avviso basati sui log nella documentazione di Google Cloud Observability.
Utilizzo di Cloud Logging da parte di altre funzionalità di VMware Engine
Anche altre funzionalità di VMware Engine generano log relativi al servizio, ad esempio Update Center, che supporta le operazioni di secondo giorno.
Monitorare le risorse del progetto: inventario e utilizzo
Molte risorse di VMware Engine sono disponibili nella Google Cloud ricerca e nell'inventario delle risorse per il rilevamento delle risorse e il monitoraggio delle modifiche. Per ulteriori dettagli, consulta Servizi di inventario delle risorse per VMware Engine.
Le risorse VMware Engine sono soggette all'audit logging di Cloud, che registra le attività e gli accessi degli amministratori. Per maggiori dettagli, vedi Log di controllo di Google Cloud VMware Engine.
Monitorare i cloud privati VMware Engine
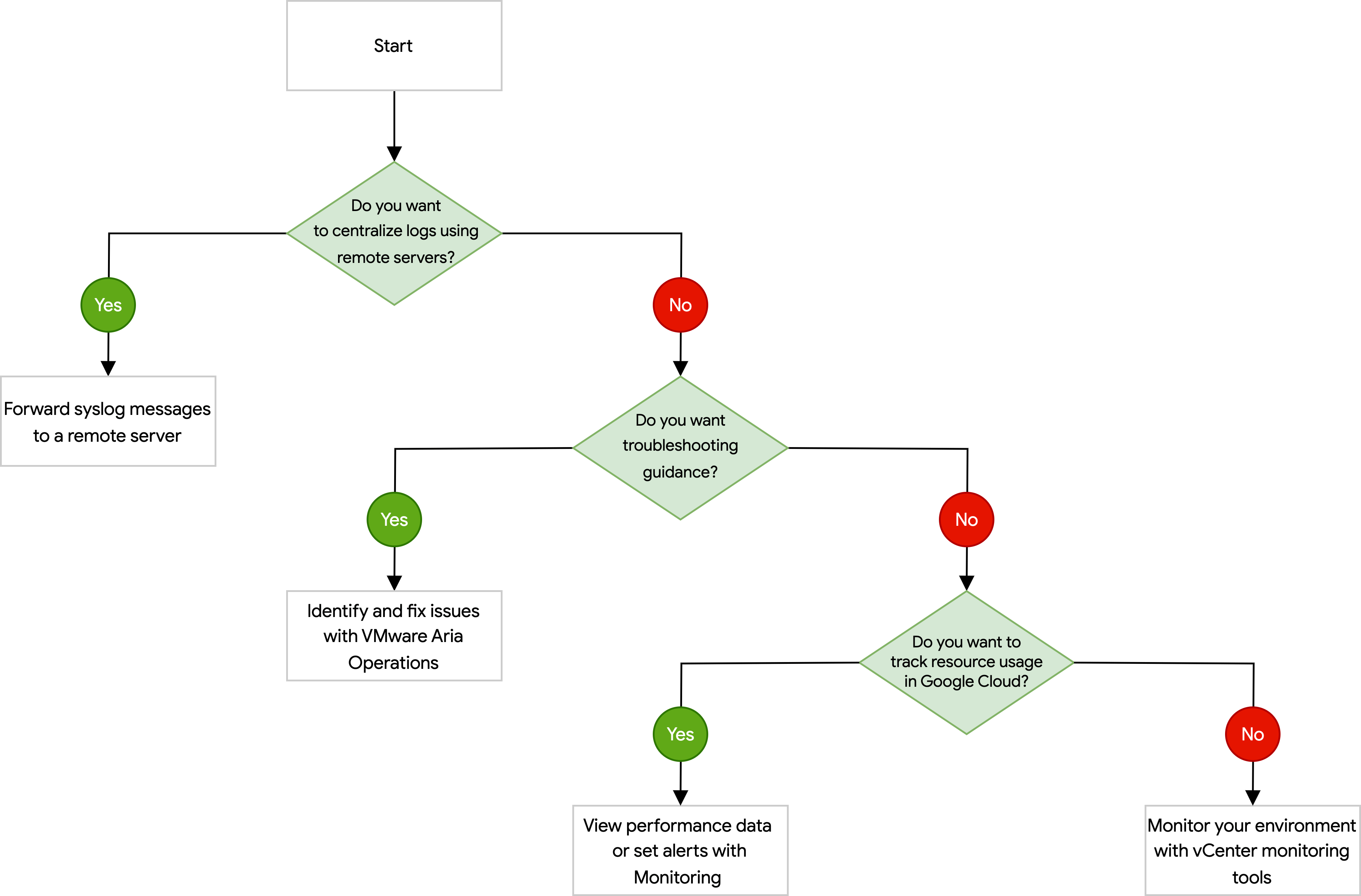
Per monitorare i cloud privati VMware Engine, puoi scegliere il monitoraggio cloud o uno strumento di terze parti menzionato in questa sezione. Questa sezione utilizza un flusso decisionale per aiutarti a scegliere il metodo più adatto alle tue esigenze. Se preferisci una guida visiva, consulta l'albero decisionale in questo documento.
Per scegliere un metodo per monitorare il tuo cloud privato, poniti le seguenti domande:
Vuoi centralizzare i log di infrastruttura dei componenti VMware e utilizzare un sistema di monitoraggio dei log esterno?
Sì: consulta la sezione Inoltra messaggi syslog a un server remoto in questo documento.
No: vai alla domanda successiva.
Vuoi il monitoraggio dell'infrastruttura e del carico di lavoro, nonché consigli proattivi per il rilevamento e la risoluzione dei problemi?
Sì: consulta la sezione Identificare e risolvere i problemi relativi a VMware Aria Operations in questo documento.
No: vai alla domanda successiva.
Vuoi monitorare l'utilizzo delle risorse, impostare avvisi e ricevere notifiche sugli eventi delle istanze di macchine virtuali (VM) utilizzando un Google Cloud prodotto?
Sì: consulta la sezione Visualizzare i dati sul rendimento o impostare avvisi con il monitoraggio in questo documento.
No: consulta Monitora l'ambiente con gli strumenti di monitoraggio di vCenter in questo documento.
Inoltra messaggi syslog a un server remoto
VMware Engine ti consente di inoltrare i messaggi syslog generati dal tuo ambiente VMware a un server syslog remoto. In questo modo puoi centralizzare i dati dei log in modo da monitorare e analizzare l'infrastruttura.
Per ulteriori informazioni, vedi Inoltro di messaggi syslog a un server remoto.
Identificare e risolvere i problemi relativi a VMware Aria Operations
VMware Aria Operations è un prodotto VMware che fornisce informazioni dettagliate sugli ambienti VMware vCenter. VMware Aria Operations utilizza analisi avanzate per aiutarti a identificare i problemi, prevedere l'utilizzo e consigliare azioni correttive per garantire prestazioni, disponibilità ed efficienza ottimali nella tua infrastruttura virtuale.
Per ulteriori informazioni, consulta Configurare VMware Aria Operations.
Visualizzare i dati sul rendimento o impostare avvisi con il monitoraggio
Puoi utilizzare Cloud Monitoring per monitorare i dati sul rendimento, nonché impostare avvisi per eventi o errori specifici, all'interno dei tuoi cloud privati.
Se vuoi utilizzare il monitoraggio nei tuoi cloud privati, devi prima inoltrare le metriche dai tuoi cloud privati definendo i collezionisti, le origini e le destinazioni in BindPlane. Per ulteriori informazioni, vedi Configurare il monitoraggio con un agente autonomo.
Per monitorare i tuoi cloud privati, puoi utilizzare una o entrambe le seguenti funzionalità di monitoraggio descritte in questo documento:
Per visualizzare una panoramica generale delle risorse principali o una visualizzazione più mirata dell'utilizzo delle risorse, utilizza le dashboard di monitoraggio.
Per ricevere un avviso ogni volta che si verifica un evento specifico nei tuoi cloud privati, utilizza gli avvisi di monitoraggio.
Utilizzare le dashboard di monitoraggio
Le dashboard di monitoraggio ti aiutano a monitorare il rendimento della tua infrastruttura aggregando le informazioni provenienti da più origini agenti autonomi. Se vuoi visualizzare i dati e le analisi dei tuoi cloud privati con una configurazione minima, utilizza le dashboard predefinite che Monitoring installa automaticamente per le risorse del tuo progetto. In caso contrario, se vuoi visualizzare i dati e le analisi provenienti da più origini o creare una vista personalizzata del rendimento della tua infrastruttura, utilizza le dashboard personalizzate.
Per ulteriori informazioni, consulta la Panoramica delle dashboard nella documentazione del monitoraggio.
Utilizzare gli avvisi di monitoraggio
Gli avvisi di monitoraggio ti consentono di utilizzare le metriche dell'integrazione dell'agente autonomo per attivare una notifica in base a soglie o incidenti personalizzati. Ad esempio, puoi configurare il monitoraggio in modo da ricevere un'email ogni volta che viene creata una VM nel tuo cloud privato.
Per saperne di più, consulta la Panoramica degli avvisi nella documentazione del monitoraggio.
Monitora l'ambiente con gli strumenti di monitoraggio di vCenter
vCenter offre una suite completa di strumenti per monitorare e risolvere i problemi del tuo ambiente VMware. Puoi utilizzare gli strumenti di monitoraggio di vCenter per ottenere informazioni su prestazioni, integrità e capacità dei tuoi cloud privati, nonché per impostare avvisi utilizzando i file di log.
Per ulteriori informazioni, consulta Informazioni sul monitoraggio e sulle prestazioni di vSphere nella documentazione di VMware.
Albero decisionale
Il seguente diagramma illustra i fattori da considerare per decidere il metodo di monitoraggio per i cloud privati VMware Engine:
