Présentation de la surveillance de VMware Engine

Ce document présente les différentes méthodes de surveillance des clouds privés Google Cloud VMware Engine. Il décrit la préparation recommandée, les opérations du jour 1 pour permettre une surveillance efficace et les fonctionnalités du jour 2 disponibles pour les opérations.

Surveiller vos clouds privés VMware Engine vous aide à gérer efficacement votre environnement, à résoudre les erreurs et à optimiser les performances, au niveau du projet (tous les clouds privés d'un projet) et pour les clouds privés individuels.

Vous pouvez surveiller les ressources (clouds privés, nœuds) créées dans votre Google Cloudprojet à l'aide d'outils et de mécanismes Google Cloud . Vous pouvez également configurer et intégrer la surveillance des composants VMware et des VM de charge de travail exécutées dans votre cloud privé à l'aide d'outils Google Cloud .

Notifications par e-mail à l'aide de Contacts essentiels pour les événements de service

Le service VMware Engine envoie automatiquement des e-mails aux contacts des catégories de notification appropriées configurées dans Contacts essentiels. Le tableau suivant indique la catégorie de notification des contacts essentiels et le propriétaire de l'action pour les événements qui ont un impact sur le service et déclenchent des notifications par e-mail.

Composant VMware Catégorie de notifications des contacts essentiels Propriétaire de l'action
Nœud VMware Engine Technical VMware Engine Service Operations
VMware vCenter Technical VMware Engine Service Operations
VMware NSX Manager Technical VMware Engine Service Operations
VMware HCX Technical VMware Engine Service Operations
Utilisation de vSAN Technical Customer
Autoscaling des clusters Technical Issue dependent
Opérations de cloud privé (création, suppression, ajout et suppression de nœuds) Technical Issue dependent
Problèmes liés au cloud privé étendu Technical VMware Engine Service Operations

Utilisation des contacts essentiels par d'autres fonctionnalités VMware Engine

D'autres fonctionnalités VMware Engine utilisent également des notifications automatiques par e-mail liées au service, telles que le Centre de mises à jour, qui prend en charge les opérations de jour 2.

Configurer des alertes par e-mail

Vous pouvez configurer VMware Engine pour qu'il informe un utilisateur des événements importants susceptibles d'avoir un impact sur les ressources de votre projet et de votre cloud privé, ou sur les modifications apportées à la configuration de votre cloud privé. Pour ajouter un contact, procédez comme suit :

  1. Dans la Google Cloud console, accédez à la page Contacts essentiels.

    Accéder aux contacts essentiels

  2. Cliquez sur Sélectionner un projet, puis sélectionnez l'organisation, le dossier ou le projet contenant le cloud privé provisionné auquel vous souhaitez ajouter un contact.

  3. Cliquez sur  Ajouter un contact.

    Capture d'écran de la page "Contacts essentiels" et de l'option de menu "Ajouter un contact"

  4. Dans les champs Adresse e-mail et Confirmer l'adresse e-mail, saisissez l'adresse e-mail du contact.

  5. Dans le menu déroulant Catégories de notifications, sélectionnez les catégories de notifications pour lesquelles vous souhaitez que le contact reçoive des communications. Pour obtenir la liste des catégories de notifications et des contacts recommandés, consultez la section Identifier des contacts sur cette page.

  6. Cliquez sur Enregistrer.

Surveiller VMware Engine dans votre projet via Cloud Logging

Les problèmes liés au service VMware Engine couvrent certaines conditions et sont consignés dans Cloud Logging. La notification par e-mail indique si vous devez prendre des mesures pour résoudre le problème.

La gravité du journal indique la gravité des problèmes. Vous pouvez utiliser Cloud Logging pour activer les règles d'alerte basées sur les journaux afin de recevoir des notifications. Le tableau suivant répertorie les classes de journaux disponibles pour VMware Engine et la gravité des événements signalés:

Le tableau suivant répertorie les journaux disponibles pour VMware Engine et la gravité des événements signalés:

Composant VMware Notification de problème Notification de résolution Propriétaire de l'action
Nœud VMware Engine ALERT NOTICE VMware Engine Service Operations
VMware vCenter CRITICAL NOTICE VMware Engine Service Operations
VMware NSX Manager CRITICAL NOTICE VMware Engine Service Operations
VMware HCX CRITICAL NOTICE VMware Engine Service Operations
Utilisation de vSAN ALERT Not applicable Customer
Autoscaling des clusters Issue dependent Issue dependent Issue dependent
Opérations de cloud privé (création, suppression, ajout et suppression de nœuds) Issue dependent Issue dependent Issue dependent
Problèmes liés au cloud privé étendu ALERT NOTICE VMware Engine Service Operations

Vous pouvez accéder aux journaux de VMware Engine de plusieurs manières:

  • Dans l'explorateur de journaux, en utilisant le nom de journal suivant:

    • projects/PROJECT_ID/logs/vmwareengine.googleapis.com%2Falerts
  • Dans la Google Cloud console, accédez à la page Tableau de bord.

Pour en savoir plus sur la réception de notifications à l'aide de journaux, consultez la section Configurer des règles d'alerte basées sur les journaux dans la documentation Google Cloud Observability.

Utilisation de Cloud Logging par d'autres fonctionnalités VMware Engine

D'autres fonctionnalités VMware Engine génèrent également des journaux liés aux services, comme le Centre de mise à jour, qui prend en charge les opérations de jour 2.

Surveiller les ressources du projet : inventaire et utilisation

De nombreuses ressources VMware Engine sont disponibles dans l'Google Cloud inventaire et la recherche d'éléments pour la découverte et le suivi des modifications des éléments. Pour en savoir plus, consultez la section Services d'inventaire des ressources pour VMware Engine.

Les ressources VMware Engine sont soumises à Cloud Audit Logging, qui enregistre les activités et les accès des administrateurs. Pour en savoir plus, consultez Journalisation d'audit Google Cloud VMware Engine.

Surveiller les clouds privés VMware Engine

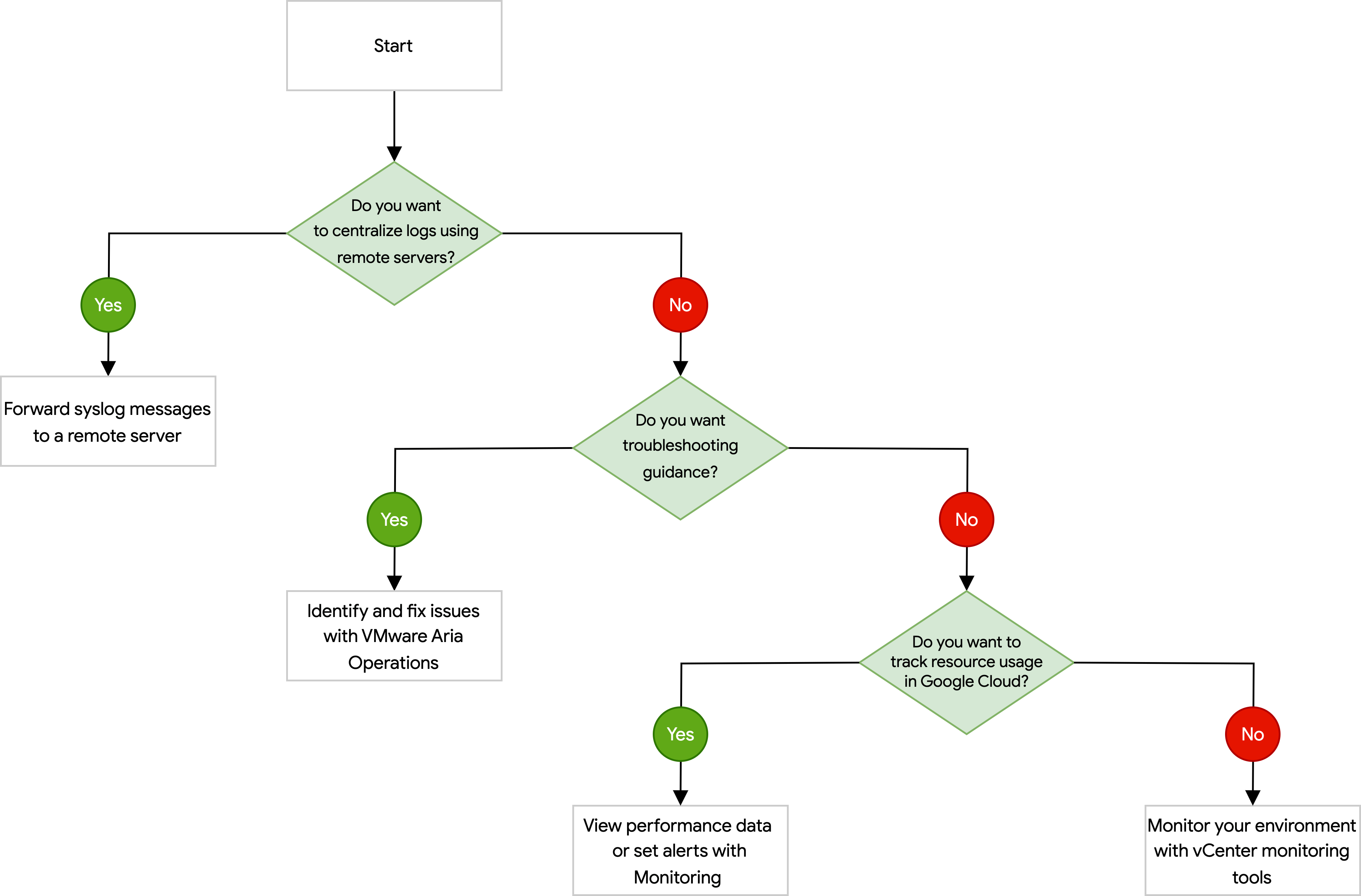
Vous pouvez choisir Cloud Monitoring ou un outil tiers mentionné dans cette section pour surveiller vos clouds privés VMware Engine. Cette section utilise un flux de prise de décision pour vous aider à choisir la méthode la mieux adaptée à vos besoins. Si vous préférez un guide visuel, consultez la section Arbre de décision de ce document.

Pour choisir une méthode de surveillance de votre cloud privé, posez-vous les questions suivantes:

  1. Voulez-vous centraliser les journaux d'infrastructure à partir des composants VMware et utiliser un système de surveillance des journaux externe ?

  2. Souhaitez-vous surveiller l'infrastructure et les charges de travail, ainsi que détecter les problèmes de manière proactive et obtenir des recommandations de dépannage ?

  3. Souhaitez-vous suivre l'utilisation des ressources, définir des alertes et recevoir des notifications sur les événements d'instance de machine virtuelle (VM) à l'aide d'un produit Google Cloud  ?

Transférer des messages syslog vers un serveur distant

VMware Engine vous permet de transférer les messages syslog générés par votre environnement VMware vers un serveur syslog distant. Vous pouvez ainsi centraliser vos données de journal afin de surveiller et d'analyser votre infrastructure.

Pour en savoir plus, consultez la page Transférer des messages syslog vers un serveur distant.

Identifier et résoudre les problèmes liés à VMware Aria Operations

VMware Aria Operations est un produit VMware qui fournit des insights détaillés sur vos environnements VMware vCenter. VMware Aria Operations utilise des analyses avancées pour vous aider à identifier les problèmes, à prévoir l'utilisation et à recommander des mesures correctives afin d'assurer des performances, une disponibilité et une efficacité optimales dans votre infrastructure virtuelle.

Pour en savoir plus, consultez la section Configurer VMware Aria Operations.

Afficher les données de performances ou définir des alertes avec Monitoring

Vous pouvez utiliser Cloud Monitoring pour surveiller les données de performances, ainsi que pour définir des alertes pour des événements ou des erreurs spécifiques dans vos clouds privés.

Si vous souhaitez utiliser Monitoring dans vos clouds privés, vous devez d'abord transférer des métriques depuis vos clouds privés en définissant des collecteurs, des sources et des destinations dans BindPlane. Pour en savoir plus, consultez Configurer la surveillance avec un agent autonome.

Pour surveiller vos clouds privés, vous pouvez utiliser l'une des fonctionnalités de surveillance décrites dans ce document, ou les deux:

Utiliser les tableaux de bord Monitoring

Les tableaux de bord de surveillance vous aident à surveiller les performances de votre infrastructure en agrégant les informations de plusieurs sources d'agents autonomes. Si vous souhaitez afficher les données analytiques de vos clouds privés avec une configuration minimale, utilisez les tableaux de bord prédéfinis que Monitoring installe automatiquement pour les ressources de votre projet. Sinon, si vous souhaitez afficher des données analytiques provenant de plusieurs sources ou créer une vue personnalisée des performances de votre infrastructure, utilisez des tableaux de bord personnalisés.

Pour en savoir plus, consultez la section Présentation des tableaux de bord dans la documentation de Monitoring.

Utiliser les alertes Monitoring

Les alertes de surveillance vous permettent d'utiliser les métriques de votre intégration d'agent autonome pour déclencher une notification en fonction de seuils ou d'incidents personnalisés. Par exemple, vous pouvez configurer Monitoring pour qu'il vous envoie un e-mail chaque fois qu'une VM est créée dans votre cloud privé.

Pour en savoir plus, consultez la section Présentation des alertes dans la documentation de Monitoring.

Surveiller votre environnement avec les outils de surveillance vCenter

vCenter vous fournit une suite complète d'outils pour surveiller et résoudre les problèmes de votre environnement VMware. Vous pouvez utiliser les outils de surveillance vCenter pour obtenir des insights sur les performances, l'état et la capacité de vos clouds privés, ainsi que pour définir des alertes à l'aide de fichiers journaux.

Pour en savoir plus, consultez la section À propos des outils de surveillance et de suivi des performances vSphere dans la documentation VMware.

Arbre de décision

Le schéma suivant présente les facteurs à prendre en compte pour choisir la méthode de surveillance de vos clouds privés VMware Engine:

Arbre de décision pour choisir une méthode de surveillance pour vos clouds privés