Descripción general de la supervisión de VMware Engine
En este documento, se proporciona una descripción general de los diferentes métodos para supervisar las nubes privadas de Google Cloud VMware Engine. En ella, se describen la preparación recomendada, las operaciones del primer día para permitir una supervisión eficaz y las funciones del segundo día disponibles para las operaciones.
Supervisar tus nubes privadas de VMware Engine te ayuda a operar tu entorno de manera eficiente, solucionar errores y optimizar el rendimiento, tanto a nivel del proyecto (todas las nubes privadas dentro de un proyecto) como para nubes privadas individuales.
Puedes supervisar los recursos (nubes privadas, nodos) creados en tu Google Cloud proyecto con Google Cloud herramientas y mecanismos. También puedes configurar y integrar la supervisión de los componentes de VMware y las VMs de cargas de trabajo que se ejecutan en tu nube privada con herramientas de Google Cloud .
Notificaciones por correo electrónico con Contactos Esenciales para eventos de servicio
El servicio de VMware Engine envía automáticamente correos electrónicos a los contactos de las categorías de notificaciones adecuadas configuradas en Contactos esenciales. En la siguiente tabla, se muestra la categoría de notificación de Contactos esenciales y el propietario de la acción para los eventos que causan impactos en el servicio y activan notificaciones por correo electrónico.
| Componente de VMware | Categoría de notificaciones de Contactos esenciales | Propietario de la acción |
|---|---|---|
| Nodo de VMware Engine | Technical |
VMware Engine Service Operations |
| VMware vCenter | Technical |
VMware Engine Service Operations |
| VMware NSX Manager | Technical |
VMware Engine Service Operations |
| HCX de VMware | Technical |
VMware Engine Service Operations |
| Utilización de vSAN | Technical |
Customer |
| Escalamiento automático del clúster | Technical |
Issue dependent |
| Operaciones de la nube privada (crear, borrar, agregar y quitar nodos) | Technical |
Issue dependent |
| Problemas de la nube privada ampliada | Technical |
VMware Engine Service Operations |
Uso de Contactos Esenciales por parte de otras funciones de VMware Engine
Otras funciones de VMware Engine también usan notificaciones automáticas por correo electrónico relacionadas con el servicio, como Update Center, que admite operaciones del día 2.
Configura alertas por correo electrónico
Puedes configurar VMware Engine para que notifique a un usuario sobre eventos importantes que podrían afectar los recursos de tu proyecto y tu nube privada, o los cambios en la configuración de tu nube privada. Para agregar un contacto, haz lo siguiente:
En la consola de Google Cloud , ve a la página Contactos esenciales.
Haz clic en Seleccionar un proyecto y, luego, selecciona la organización, la carpeta o el proyecto que contiene la nube privada aprovisionada a la que deseas agregar un contacto.
Haz clic en Agregar contacto.
En los campos Correo electrónico y Confirmar correo electrónico, ingresa la dirección de correo electrónico del contacto.
En el menú desplegable Categorías de notificaciones, selecciona las categorías de notificaciones con las que deseas que el contacto reciba comunicaciones. Para obtener una lista de categorías de notificaciones y contactos recomendados, consulta Identifica contactos en esta página.
Haz clic en Guardar.
Supervisa VMware Engine en tu proyecto a través de Cloud Logging
Los problemas relacionados con el servicio de VMware Engine abarcan ciertas condiciones y se registran en Cloud Logging. La notificación por correo electrónico indica si debes tomar medidas para resolver el problema.
La gravedad del registro indica la gravedad de los problemas. Puedes usar Cloud Logging para habilitar las políticas de alertas basadas en registros para recibir notificaciones. En la siguiente tabla, se enumeran las clases de registros disponibles para VMware Engine y la gravedad de los eventos informados:
En la siguiente tabla, se enumeran los registros disponibles para VMware Engine y la gravedad de los eventos informados:
| Componente de VMware | Notificación de problemas | Notificación de resolución | Propietario de la acción |
|---|---|---|---|
| Nodo de VMware Engine | ALERT |
NOTICE |
VMware Engine Service Operations |
| VMware vCenter | CRITICAL |
NOTICE |
VMware Engine Service Operations |
| VMware NSX Manager | CRITICAL |
NOTICE |
VMware Engine Service Operations |
| HCX de VMware | CRITICAL |
NOTICE |
VMware Engine Service Operations |
| Utilización de vSAN | ALERT |
Not applicable |
Customer |
| Escalamiento automático del clúster | Issue dependent |
Issue dependent |
Issue dependent |
| Operaciones de la nube privada (crear, borrar, agregar y quitar nodos) | Issue dependent |
Issue dependent |
Issue dependent |
| Problemas de la nube privada ampliada | ALERT |
NOTICE |
VMware Engine Service Operations |
Puedes acceder a los registros de VMware Engine de las siguientes maneras:
En el Explorador de registros, usa el siguiente nombre de registro:
projects/PROJECT_ID/logs/vmwareengine.googleapis.com%2Falerts
En la consola de Google Cloud , ve a la página Panel.
Para obtener más información sobre cómo recibir notificaciones con registros, consulta Configurar políticas de alertas basadas en registros en la documentación de Google Cloud Observability.
Uso de Cloud Logging por parte de otras funciones de VMware Engine
Otras funciones de VMware Engine también generan registros relacionados con el servicio, como Update Center, que admite operaciones del día 2.
Supervisa los recursos del proyecto: inventario y uso
Muchos recursos de VMware Engine están disponibles en la Google Cloud búsqueda y el inventario de activos para el descubrimiento de activos y el seguimiento de cambios. Consulta Servicios de inventario de activos para VMware Engine para obtener más detalles.
Los recursos de VMware Engine están sujetos a Cloud Audit Logging, que registra las actividades y el acceso de los administradores. Para obtener más detalles, consulta Registro de auditoría de Google Cloud VMware Engine.
Supervisa las nubes privadas de VMware Engine
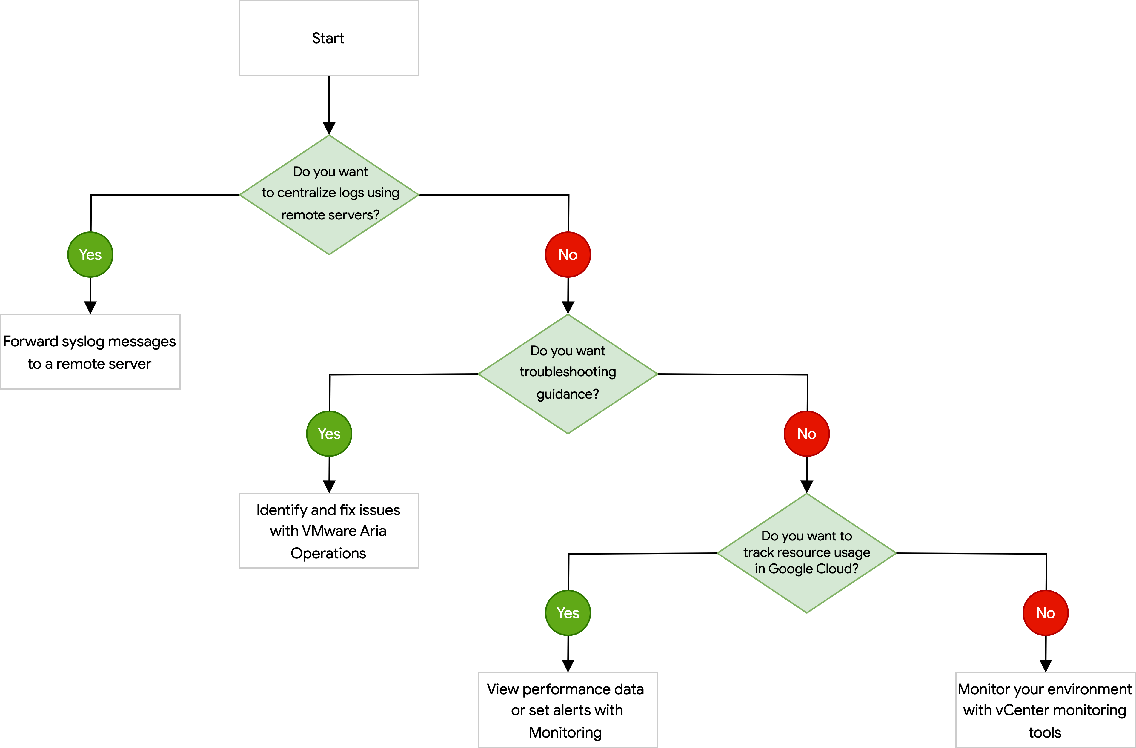
Puedes elegir Cloud Monitoring o una herramienta de terceros que se menciona en esta sección para supervisar tus nubes privadas de VMware Engine. En esta sección, se usa un flujo de toma de decisiones para ayudarte a elegir el método que mejor se adapte a tus necesidades. Si prefieres una guía visual, consulta el Árbol de decisión en este documento.
Para elegir un método para supervisar tu nube privada, ten en cuenta las siguientes preguntas:
¿Quieres centralizar los registros de infraestructura de los componentes de VMware y usar un sistema de supervisión de registros externo?
Sí: Consulta Reenvía mensajes de syslog a un servidor remoto en este documento.
No: Ve a la siguiente pregunta.
¿Quieres supervisión de la infraestructura y la carga de trabajo, así como detección de problemas proactiva y recomendaciones para solucionarlos?
Sí: Consulta Identifica y corrige problemas con las operaciones de VMware Aria en este documento.
No: Ve a la siguiente pregunta.
¿Quieres hacer un seguimiento del uso de recursos, configurar alertas y recibir notificaciones sobre los eventos de instancias de máquina virtual (VM) con un producto Google Cloud ?
Sí: Consulta Cómo ver datos de rendimiento o establecer alertas con Monitoring en este documento.
No: Consulta Supervisa tu entorno con las herramientas de supervisión de vCenter en este documento.
Reenvía mensajes de syslog a un servidor remoto
VMware Engine te permite reenviar los mensajes de syslog que genera tu entorno de VMware a un servidor de syslog remoto. Esto te permite centralizar los datos de registro para que puedas supervisar y analizar tu infraestructura.
Para obtener más información, consulta Reenvía mensajes de syslog a un servidor remoto.
Identifica y soluciona problemas con VMware Aria Operations
VMware Aria Operations es un producto de VMware que proporciona estadísticas detalladas sobre tus entornos de VMware vCenter. VMware Aria Operations usa estadísticas avanzadas para ayudarte a identificar problemas, pronosticar el uso y recomendar acciones correctivas para garantizar un rendimiento, una disponibilidad y una eficiencia óptimos en tu infraestructura virtual.
Para obtener más información, consulta Configura VMware Aria Operations.
Consulta los datos de rendimiento o establece alertas con Monitoring
Puedes usar Cloud Monitoring para supervisar los datos de rendimiento, así como configurar alertas para eventos o errores específicos en tus nubes privadas.
Si deseas usar Monitoring en tus nubes privadas, primero debes reenviar las métricas de tus nubes privadas definiendo los colectores, las fuentes y los destinos en BindPlane. Para obtener más información, consulta Cómo configurar Monitoring con un agente independiente.
Para supervisar tus nubes privadas, puedes usar una o ambas de las siguientes funciones de supervisión que se describen en este documento:
Para ver una descripción general de alto nivel de los recursos clave o una vista más enfocada del uso de tus recursos, usa los paneles de supervisión.
Para recibir una alerta cada vez que ocurra un evento específico en tus nubes privadas, usa las alertas de supervisión.
Usa los paneles de Monitoring
Los paneles de supervisión te ayudan a supervisar el rendimiento de tu infraestructura, ya que agregan información de varias fuentes de agentes independientes. Si deseas ver las estadísticas de tus nubes privadas con una configuración mínima, usa los paneles predefinidos que Monitoring instala automáticamente para los recursos de tu proyecto. De lo contrario, si deseas ver estadísticas de varias fuentes o crear una vista personalizada del rendimiento de tu infraestructura, usa paneles personalizados.
Para obtener más información, consulta Descripción general de los paneles en la documentación de Monitoring.
Usa alertas de Monitoring
Las alertas de supervisión te permiten usar métricas de tu integración de agente independiente para activar una notificación según incidentes o umbrales personalizados. Por ejemplo, puedes configurar Monitoring para que te envíe un correo electrónico cada vez que se cree una VM en tu nube privada.
Para obtener más información, consulta Descripción general de las alertas en la documentación de Monitoring.
Supervisa tu entorno con las herramientas de supervisión de vCenter
vCenter te brinda un paquete integral de herramientas para supervisar y solucionar problemas de tu entorno de VMware. Puedes usar las herramientas de supervisión de vCenter para obtener estadísticas sobre el rendimiento, el estado y la capacidad de tus nubes privadas, así como para configurar alertas con archivos de registro.
Para obtener más información, consulta Acerca de la supervisión y el rendimiento de vSphere en la documentación de VMware.
Árbol de decisión
En el siguiente diagrama, se te guiará a través de los factores que debes considerar cuando decidas el método de supervisión de tus nubes privadas de VMware Engine:
