Visão geral do monitoramento do VMware Engine
Este documento fornece uma visão geral dos diferentes métodos de monitoramento de nuvens privadas do Google Cloud VMware Engine. Ele descreve a preparação recomendada, as operações do dia 1 para permitir um monitoramento eficaz e os recursos do dia 2 disponíveis para operações.
O monitoramento das nuvens privadas do VMware Engine ajuda a operar o ambiente de forma eficiente, resolver erros e otimizar o desempenho, tanto no nível do projeto (todas as nuvens privadas em um projeto) quanto para nuvens particulares individuais.
É possível monitorar os recursos (nuvens particulares, nós) criados no projeto Google Cloud usando ferramentas e mecanismos Google Cloud . Também é possível configurar e integrar o monitoramento de componentes do VMware e VMs de carga de trabalho em execução na nuvem privada com Google Cloud ferramentas.
Notificações por e-mail usando os Contatos essenciais para eventos de serviço
O serviço do VMware Engine envia e-mails automaticamente para os contatos nas categorias de notificação adequadas configuradas em Contatos essenciais. A tabela a seguir lista a categoria de notificação de Contatos essenciais e o proprietário da ação para eventos que causam impactos no serviço e acionam notificações por e-mail.
| Componente VMware | Categoria de notificação de contatos essenciais | Proprietário da ação |
|---|---|---|
| Nó do VMware Engine | Technical |
VMware Engine Service Operations |
| VMware vCenter | Technical |
VMware Engine Service Operations |
| VMware NSX Manager | Technical |
VMware Engine Service Operations |
| VMware HCX | Technical |
VMware Engine Service Operations |
| Utilização da vSAN | Technical |
Customer |
| Escalonamento automático de clusters | Technical |
Issue dependent |
| Operações de nuvem privada (criar, excluir, adicionar e remover nós) | Technical |
Issue dependent |
| Problemas com a nuvem privada estendida | Technical |
VMware Engine Service Operations |
Uso de Contatos essenciais por outros recursos do VMware Engine
Outros recursos do VMware Engine também usam notificações automáticas por e-mail relacionadas ao serviço, como o Centro de atualizações, que oferece suporte a operações do dia 2.
Configurar alertas por e-mail
É possível configurar o VMware Engine para notificar um usuário sobre eventos importantes que podem afetar os recursos do projeto e da nuvem privada ou mudanças na configuração da nuvem particular. Para adicionar um contato, faça o seguinte:
No Google Cloud console, acesse a página Contatos essenciais.
Clique em Selecionar um projeto e selecione a organização, a pasta ou o projeto que contém a nuvem privada provisionada que você quer adicionar a um contato.
Clique em Adicionar contato.
Nos campos E-mail e Confirmar e-mail, insira o endereço de e-mail do contato.
No menu suspenso Categorias de notificação, selecione as categorias de notificação sobre as quais você quer que o contato receba comunicações. Para conferir uma lista de categorias de notificação e contatos recomendados, consulte Como identificar contatos nesta página.
Clique em Salvar.
Monitorar o VMware Engine no seu projeto com o Cloud Logging
Os problemas relacionados ao serviço do VMware Engine abrangem determinadas condições e são registrados no Cloud Logging. A notificação por e-mail indica se você precisa resolver o problema.
A gravidade do registro indica a gravidade dos problemas. É possível usar o Cloud Logging para ativar as políticas de alerta com base em registros e receber notificações. A tabela a seguir lista as classes de registros disponíveis para o VMware Engine e a gravidade dos eventos informados:
A tabela a seguir lista os registros disponíveis para o VMware Engine e a gravidade dos eventos informados:
| Componente VMware | Notificação de problemas | Notificação de resolução | Proprietário da ação |
|---|---|---|---|
| Nó do VMware Engine | ALERT |
NOTICE |
VMware Engine Service Operations |
| VMware vCenter | CRITICAL |
NOTICE |
VMware Engine Service Operations |
| VMware NSX Manager | CRITICAL |
NOTICE |
VMware Engine Service Operations |
| VMware HCX | CRITICAL |
NOTICE |
VMware Engine Service Operations |
| Utilização da vSAN | ALERT |
Not applicable |
Customer |
| Escalonamento automático de clusters | Issue dependent |
Issue dependent |
Issue dependent |
| Operações de nuvem privada (criar, excluir, adicionar e remover nós) | Issue dependent |
Issue dependent |
Issue dependent |
| Problemas com a nuvem privada estendida | ALERT |
NOTICE |
VMware Engine Service Operations |
É possível acessar os registros do VMware Engine das seguintes maneiras:
No Logs Explorer, usando o seguinte nome de registro:
projects/PROJECT_ID/logs/vmwareengine.googleapis.com%2Falerts
No console Google Cloud , acesse a página Painel.
Para mais informações sobre como receber notificações usando registros, consulte Configurar políticas de alertas com base em registros na documentação do Google Cloud Observability.
Uso do Cloud Logging por outros recursos do VMware Engine
Outros recursos do VMware Engine também geram registros relacionados ao serviço, como o Centro de atualização, que oferece suporte a operações de dia 2.
Monitorar os recursos do projeto: inventário e uso
Muitos recursos do VMware Engine estão disponíveis no Google Cloud inventário e pesquisa de recursos para descoberta de recursos e rastreamento de mudanças. Consulte Serviços de inventário de ativos para o VMware Engine para mais detalhes.
Os recursos do VMware Engine estão sujeitos ao Cloud Audit Logging, que registra atividades e acessos do administrador. Para mais detalhes, consulte Registros de auditoria do Google Cloud VMware Engine.
Monitorar nuvens privadas do VMware Engine
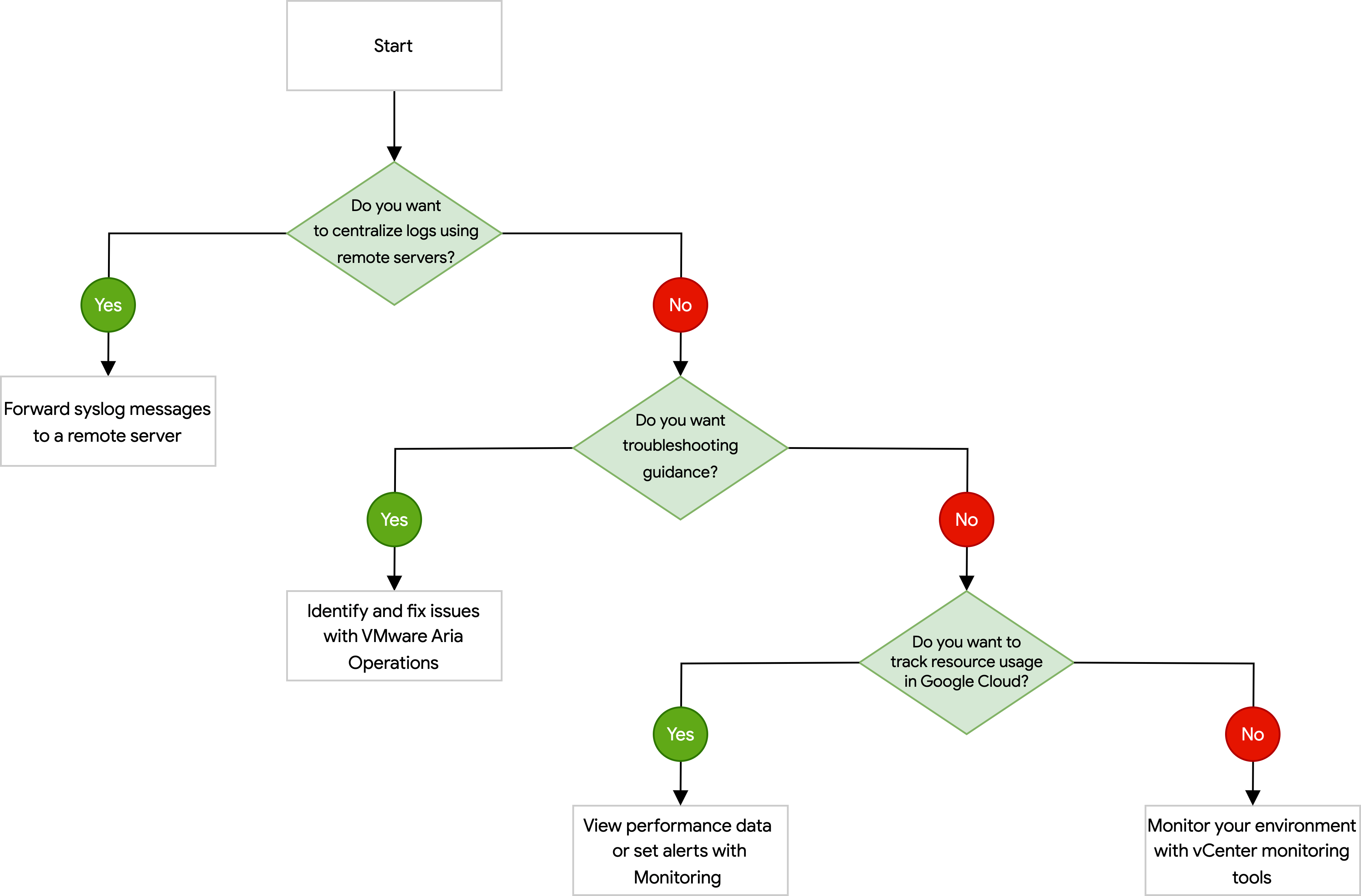
Você pode escolher o Cloud Monitoring ou uma ferramenta de terceiros mencionada nesta seção para monitorar as nuvens privadas do VMware Engine. Esta seção usa um fluxo de tomada de decisão para ajudar você a escolher o método que melhor se adapta às suas necessidades. Se preferir um guia visual, consulte a árvore de decisão neste documento.
Para escolher um método de monitoramento da nuvem privada, considere as seguintes perguntas:
Você quer centralizar os registros de infraestrutura dos componentes do VMware e usar um sistema de monitoramento de registros externo?
Sim: consulte Encaminhar mensagens de syslog para um servidor remoto neste documento.
Não: vá para a próxima pergunta.
Você quer monitoramento de infraestrutura e carga de trabalho, além de recomendações proativas de detecção e solução de problemas?
Sim: consulte Identificar e corrigir problemas com o VMware Aria Operations neste documento.
Não: vá para a próxima pergunta.
Quer acompanhar o uso de recursos, definir alertas e receber notificações sobre eventos de instâncias de máquina virtual (VM) usando um Google Cloud produto?
Sim: consulte Conferir dados de performance ou definir alertas com o Monitoring neste documento.
Não: consulte Monitorar seu ambiente com as ferramentas de monitoramento do vCenter neste documento.
Encaminhar mensagens de syslog para um servidor remoto
O VMware Engine permite encaminhar mensagens syslog geradas pelo ambiente VMware para um servidor syslog remoto. Isso permite centralizar os dados de registro para monitorar e analisar a infraestrutura.
Para mais informações, consulte Como encaminhar mensagens de syslog para um servidor remoto.
Identificar e corrigir problemas com o VMware Aria Operations
O VMware Aria Operations é um produto da VMware que fornece insights detalhados sobre seus ambientes do VMware vCenter. O VMware Aria Operations usa análises avançadas para ajudar a identificar problemas, prever o uso e recomendar ações corretivas para garantir o desempenho, a disponibilidade e a eficiência ótimas na infraestrutura virtual.
Para mais informações, consulte Como configurar o VMware Aria Operations.
Conferir dados de performance ou definir alertas com o Monitoramento
Use o Cloud Monitoring para monitorar dados de desempenho e definir alertas para eventos ou erros específicos nas nuvens particulares.
Se você quiser usar o Monitoring nas nuvens privadas, primeiro encaminhará as métricas delas definindo coletores, fontes e destinos no BindPlane. Para mais informações, consulte Configurar o Monitoring com um agente independente.
Para monitorar suas nuvens particulares, use um ou ambos os recursos de monitoramento descritos neste documento:
Para conferir uma visão geral de alto nível dos principais recursos ou uma visualização mais focada do uso deles, use os painéis de monitoramento.
Para receber um alerta sempre que um evento específico ocorrer nas nuvens privadas, use os alertas do Monitoring.
Usar painéis de monitoramento
Os painéis de monitoramento ajudam a monitorar o desempenho da sua infraestrutura ao agregar informações de várias fontes de agentes independentes. Se você quiser acessar a análise das nuvens particulares com o mínimo de configuração, use os painéis predefinidos que o Monitoring instala automaticamente para os recursos no seu projeto. Caso contrário, se você quiser analisar dados de várias fontes ou criar uma visualização personalizada da performance da sua infraestrutura, use os painéis personalizados.
Para mais informações, consulte Visão geral dos painéis na documentação do Monitoring.
Usar alertas do Monitoring
Com os alertas de monitoramento, você pode usar as métricas da integração do agente independente para acionar uma notificação com base em limites ou incidentes personalizados. Por exemplo, é possível configurar o Monitoring para enviar um e-mail sempre que uma VM for criada na nuvem privada.
Para mais informações, consulte Visão geral dos alertas na documentação do Monitoring.
Monitorar seu ambiente com as ferramentas de monitoramento do vCenter
O vCenter oferece um conjunto abrangente de ferramentas para monitorar e resolver problemas no seu ambiente VMware. É possível usar as ferramentas de monitoramento do vCenter para ter insights sobre a performance, a integridade e a capacidade das nuvens privadas, além de definir alertas usando arquivos de registro.
Para mais informações, consulte Sobre o monitoramento e o desempenho do vSphere na documentação da VMware.
Árvore de decisão
O diagrama a seguir orienta você pelos fatores a serem considerados ao decidir o método de monitoramento para suas nuvens privadas do VMware Engine:
