VMware Engine-Monitoring – Übersicht
In diesem Dokument finden Sie eine Übersicht über die verschiedenen Methoden zum Überwachen privater Google Cloud VMware Engine-Clouds. Darin werden die empfohlene Vorbereitung, die Betriebsabläufe am ersten Tag zur Ermöglichung einer effektiven Überwachung und die Funktionen für den Betrieb am zweiten Tag beschrieben.
Wenn Sie Ihre privaten VMware Engine-Clouds überwachen, können Sie Ihre Umgebung effizient betreiben, Fehler beheben und die Leistung sowohl auf Projektebene (alle privaten Clouds in einem Projekt) als auch für einzelne private Clouds optimieren.
Sie können Ressourcen (private Clouds, Knoten), die in Ihrem Google CloudGoogle Cloud Projekt erstellt wurden, mithilfe von Tools und Mechanismen überwachen. Sie können auch mit Google Cloud -Tools Monitoring für VMware-Komponenten und Arbeitslast-VMs einrichten und integrieren, die in Ihrer privaten Cloud ausgeführt werden.
E-Mail-Benachrichtigungen mit wichtigen Kontakten für Serviceereignisse
Der VMware Engine-Dienst sendet automatisch E-Mails an Kontakte in den entsprechenden Benachrichtigungskategorien, die in Wichtige Kontakte konfiguriert sind. In der folgenden Tabelle sind die Benachrichtigungskategorie für wichtige Kontakte und der Aktionsinhaber für Ereignisse aufgeführt, die Auswirkungen auf den Dienst haben und E-Mail-Benachrichtigungen auslösen.
| VMware-Komponente | Benachrichtigungskategorie für wichtige Kontakte | Inhaber der Aktion |
|---|---|---|
| VMware Engine-Knoten | Technical |
VMware Engine Service Operations |
| VMware vCenter | Technical |
VMware Engine Service Operations |
| VMware NSX Manager | Technical |
VMware Engine Service Operations |
| VMware HCX | Technical |
VMware Engine Service Operations |
| vSAN-Nutzung | Technical |
Customer |
| Cluster automatisch skalieren | Technical |
Issue dependent |
| Vorgänge in der privaten Cloud (Knoten erstellen, löschen, hinzufügen und entfernen) | Technical |
Issue dependent |
| Probleme mit erweiterter privater Cloud | Technical |
VMware Engine Service Operations |
Verwendung wichtiger Kontakte durch andere VMware Engine-Funktionen
Auch andere VMware Engine-Funktionen nutzen dienstbezogene automatische E-Mail-Benachrichtigungen, z. B. das Update Center, das den Betrieb nach der Bereitstellung unterstützt.
E-Mail-Benachrichtigungen einrichten
Sie können VMware Engine so einrichten, dass Nutzer über wichtige Ereignisse informiert werden, die sich auf die Ressourcen in Ihrem Projekt und Ihrer privaten Cloud auswirken können, oder über Änderungen an Ihrer privaten Cloudkonfiguration. So fügen Sie einen Kontakt hinzu:
Rufen Sie in der Google Cloud Console die Seite Wichtige Kontakte auf.
Klicken Sie auf Projekt auswählen und wählen Sie die Organisation, den Ordner oder das Projekt aus, das die bereitgestellte private Cloud enthält, der Sie einen Kontakt hinzufügen möchten.
Klicken Sie auf Kontakt hinzufügen.
Geben Sie die E-Mail-Adresse des Kontakts in die Felder E-Mail und E-Mail bestätigen ein.
Wählen Sie im Drop-down-Menü Benachrichtigungskategorien die Benachrichtigungskategorien aus, für die der Kontakt Benachrichtigungen erhalten soll. Eine Liste der Benachrichtigungskategorien und empfohlenen Kontakte finden Sie auf dieser Seite unter Kontakte identifizieren.
Klicken Sie auf Speichern.
VMware Engine in Ihrem Projekt über Cloud Logging überwachen
Dienstbezogene Probleme mit VMware Engine umfassen bestimmte Bedingungen und werden in Cloud Logging protokolliert. In der E-Mail-Benachrichtigung wird angegeben, ob Sie Maßnahmen ergreifen müssen, um das Problem zu beheben.
Der Logschweregrad gibt den Schweregrad der Probleme an. Mit Cloud Logging können Sie logbasierte Benachrichtigungsrichtlinien aktivieren, um Benachrichtigungen zu erhalten. In der folgenden Tabelle sind die Klassen der verfügbaren Logs für die VMware Engine und die Schwere der gemeldeten Ereignisse aufgeführt:
In der folgenden Tabelle sind die verfügbaren Logs für VMware Engine und die Schwere der gemeldeten Ereignisse aufgeführt:
| VMware-Komponente | Benachrichtigung zu Problemen | Benachrichtigung über die Lösung | Inhaber der Aktion |
|---|---|---|---|
| VMware Engine-Knoten | ALERT |
NOTICE |
VMware Engine Service Operations |
| VMware vCenter | CRITICAL |
NOTICE |
VMware Engine Service Operations |
| VMware NSX Manager | CRITICAL |
NOTICE |
VMware Engine Service Operations |
| VMware HCX | CRITICAL |
NOTICE |
VMware Engine Service Operations |
| vSAN-Nutzung | ALERT |
Not applicable |
Customer |
| Cluster automatisch skalieren | Issue dependent |
Issue dependent |
Issue dependent |
| Vorgänge in der privaten Cloud (Knoten erstellen, löschen, hinzufügen und entfernen) | Issue dependent |
Issue dependent |
Issue dependent |
| Probleme mit erweiterter privater Cloud | ALERT |
NOTICE |
VMware Engine Service Operations |
Sie haben folgende Möglichkeiten, auf Logs für VMware Engine zuzugreifen:
Im Log-Explorer mit dem folgenden Lognamen:
projects/PROJECT_ID/logs/vmwareengine.googleapis.com%2Falerts
Google Cloud Rufen Sie in der Console die Seite Dashboard auf.
Weitere Informationen zum Empfangen von Benachrichtigungen über Protokolle finden Sie in der Google Cloud Observability-Dokumentation unter Logbasierte Benachrichtigungsrichtlinien konfigurieren.
Verwendung von Cloud Logging durch andere VMware Engine-Funktionen
Auch andere VMware Engine-Funktionen generieren dienstbezogene Protokolle, z. B. das Update Center, das Day-2-Vorgänge unterstützt.
Projektressourcen im Blick behalten – Inventar und Nutzung
Viele VMware Engine-Ressourcen sind im Google Cloud Asset-Inventar und in der Asset-Suche für die Asset-Erkennung und das Verfolgen von Änderungen verfügbar. Weitere Informationen finden Sie unter Asset-Inventarisierungsdienste für VMware Engine.
Für VMware Engine-Ressourcen gilt das Cloud-Audit-Logging, bei dem Administratoraktivitäten und Zugriffe aufgezeichnet werden. Weitere Informationen finden Sie unter Audit-Logging in der Google Cloud VMware Engine.
Private VMware Engine-Clouds überwachen
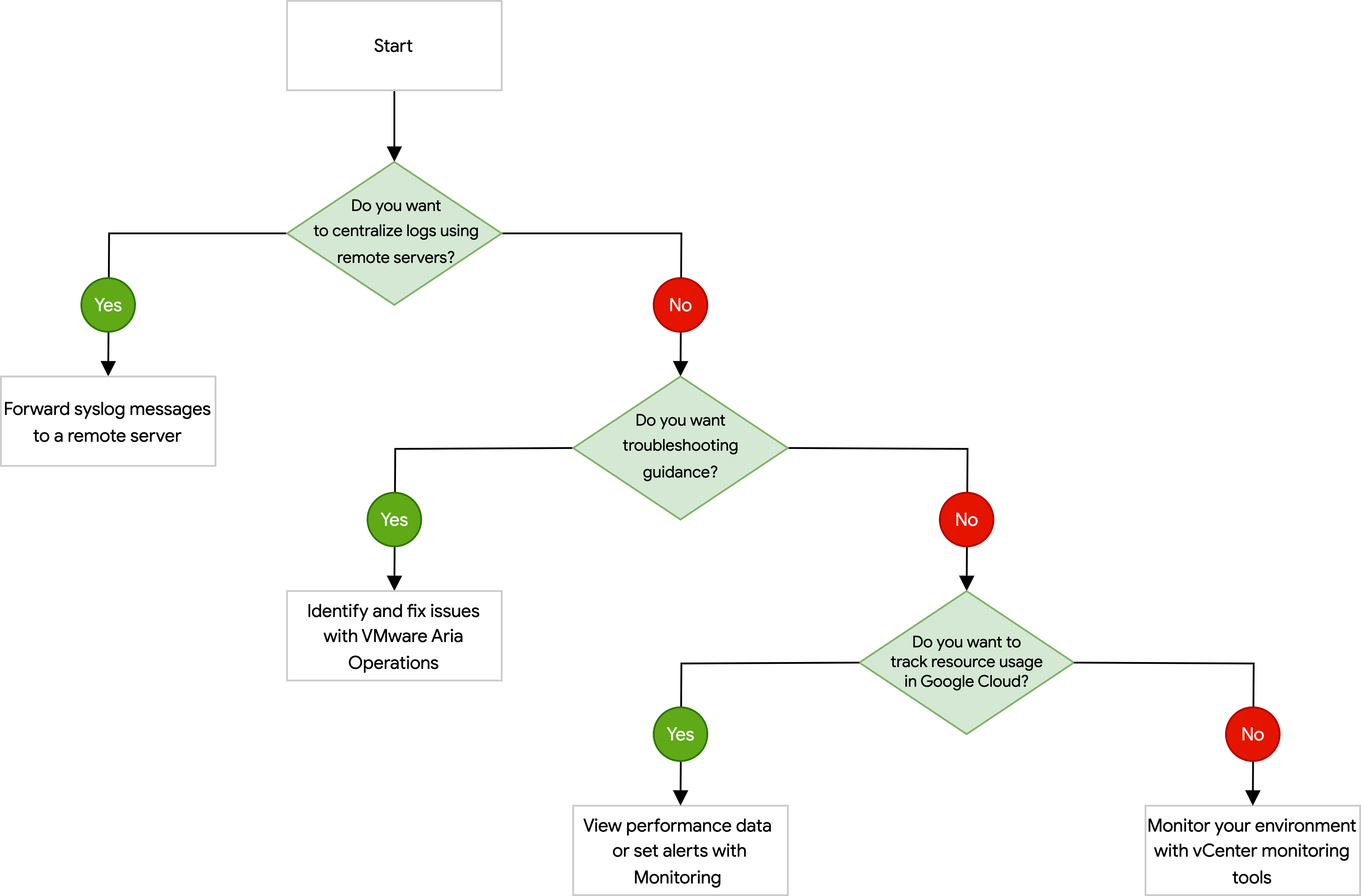
Sie können Cloud Monitoring oder ein in diesem Abschnitt erwähntes Drittanbietertool verwenden, um Ihre privaten VMware Engine-Clouds zu überwachen. In diesem Abschnitt wird anhand eines Entscheidungsprozesses erläutert, wie Sie die Methode auswählen, die Ihren Anforderungen am besten entspricht. Einen visuellen Leitfaden finden Sie in diesem Dokument unter Entscheidungsbaum.
Berücksichtigen Sie bei der Auswahl einer Methode zum Überwachen Ihrer privaten Cloud die folgenden Fragen:
Möchten Sie Infrastrukturprotokolle von VMware-Komponenten zentralisieren und ein externes Protokoll-Monitoringsystem verwenden?
Ja: Weitere Informationen finden Sie in diesem Dokument unter Syslog-Nachrichten an einen Remote-Server weiterleiten.
Nein: Fahren Sie mit der nächsten Frage fort.
Möchten Sie die Infrastruktur und Arbeitslast überwachen sowie proaktive Problemerkennung und Empfehlungen zur Fehlerbehebung erhalten?
Ja: Weitere Informationen finden Sie in diesem Dokument unter Probleme mit VMware Aria Operations erkennen und beheben.
Nein: Fahren Sie mit der nächsten Frage fort.
Möchten Sie die Ressourcennutzung im Blick behalten, Benachrichtigungen erhalten und mithilfe eines Produkts Google Cloud
Ja: Weitere Informationen finden Sie in diesem Dokument unter Leistungsdaten ansehen oder Benachrichtigungen mit Monitoring einrichten.
Nein: Weitere Informationen finden Sie in diesem Dokument unter Umgebung mit vCenter-Monitoringtools überwachen.
Syslog-Nachrichten an einen Remote-Server weiterleiten
Mit VMware Engine können Sie Syslog-Nachrichten, die von Ihrer VMware-Umgebung generiert werden, an einen Remote-Syslog-Server weiterleiten. So können Sie Ihre Protokolldaten zentralisieren, um Ihre Infrastruktur zu überwachen und zu analysieren.
Weitere Informationen finden Sie unter Syslog-Nachrichten an einen Remote-Server weiterleiten.
Probleme mit VMware Aria Operations identifizieren und beheben
VMware Aria Operations ist ein VMware-Produkt, das detaillierte Informationen zu Ihren VMware vCenter-Umgebungen liefert. VMware Aria Operations nutzt erweiterte Analysen, um Probleme zu erkennen, die Nutzung vorherzusagen und Korrekturmaßnahmen zu empfehlen, um eine optimale Leistung, Verfügbarkeit und Effizienz Ihrer virtuellen Infrastruktur zu gewährleisten.
Weitere Informationen finden Sie unter VMware Aria-Vorgänge konfigurieren.
Leistungsdaten ansehen oder Benachrichtigungen mit Monitoring einrichten
Mit Cloud Monitoring können Sie Leistungsdaten überwachen und Benachrichtigungen für bestimmte Ereignisse oder Fehler in Ihren privaten Clouds einrichten.
Wenn Sie Monitoring in Ihren privaten Clouds verwenden möchten, müssen Sie zuerst Messwerte aus Ihren privaten Clouds weiterleiten. Dazu müssen Sie in BindPlane entsprechende Collector, Quellen und Ziele definieren. Weitere Informationen finden Sie unter Monitoring mit einem eigenständigen Agenten einrichten.
Sie können eine oder beide der folgenden in diesem Dokument beschriebenen Monitoring-Funktionen verwenden, um Ihre privaten Clouds zu überwachen:
Wenn Sie eine allgemeine Übersicht über wichtige Ressourcen oder eine detailliertere Ansicht der Ressourcennutzung aufrufen möchten, verwenden Sie Monitoring-Dashboards.
Wenn Sie jedes Mal benachrichtigt werden möchten, wenn ein bestimmtes Ereignis in Ihren privaten Clouds auftritt, verwenden Sie Monitoring-Benachrichtigungen.
Monitoring-Dashboards verwenden
Mit Monitoring-Dashboards können Sie die Leistung Ihrer Infrastruktur überwachen, indem Sie Informationen aus mehreren eigenständigen Agent-Quellen zusammenfassen. Wenn Sie die Analysen Ihrer privaten Clouds mit minimaler Einrichtung und Konfiguration aufrufen möchten, verwenden Sie die vordefinierten Dashboards, die Monitoring automatisch für die Ressourcen in Ihrem Projekt installiert. Wenn Sie Analysen aus mehreren Quellen aufrufen oder eine benutzerdefinierte Ansicht der Infrastrukturleistung erstellen möchten, verwenden Sie benutzerdefinierte Dashboards.
Weitere Informationen finden Sie in der Monitoring-Dokumentation unter Dashboards – Übersicht.
Monitoring-Benachrichtigungen verwenden
Mit Monitoring-Benachrichtigungen können Sie Messwerte aus Ihrer eigenständigen Kundenservicemitarbeiter-Integration verwenden, um eine Benachrichtigung basierend auf benutzerdefinierten Grenzwerten oder Vorfällen auszulösen. Sie können beispielsweise einrichten, dass Sie jedes Mal eine E-Mail erhalten, wenn in Ihrer privaten Cloud eine VM erstellt wird.
Weitere Informationen finden Sie in der Monitoring-Dokumentation unter Benachrichtigungen – Übersicht.
Umgebung mit vCenter-Monitoring-Tools überwachen
vCenter bietet eine umfassende Suite von Tools zur Überwachung und Fehlerbehebung Ihrer VMware-Umgebung. Mit vCenter-Monitoring-Tools können Sie sich einen Überblick über die Leistung, den Zustand und die Kapazität Ihrer privaten Clouds verschaffen und mithilfe von Protokolldateien Benachrichtigungen einrichten.
Weitere Informationen finden Sie in der VMware-Dokumentation unter vSphere-Monitoring und ‑Leistung.
Entscheidungsbaum
Das folgende Diagramm führt Sie durch die Faktoren, die bei der Entscheidung für die Monitoringmethode für Ihre VMware Engine-Private Clouds zu berücksichtigen sind:
