FHIR 实现指南和配置文件可确保 FHIR 存储区中的资源符合特定的定义条件。实现指南的一些示例包括 US Core 实现指南 4.0.0 和 Carin Blue Button 实现指南。
本页面介绍了如何使用 US Core 实现指南 4.0.0 在 R4 FHIR 存储区中定义、配置和使用实现指南及配置文件。
概览
FHIR 配置文件是在基本 FHIR 规范的基础上定义的一组额外规则,用于规定不同医疗保健系统如何处理资源。您可以在 FHIR 存储区中导入和启用 FHIR 配置文件,以确保 FHIR 存储区中的所有资源均满足资源结构和捕获的信息的特定标准。
结构定义和实现指南
通过插入分组到一个或多个实现指南中的一个或多个结构定义,您可以将 FHIR 配置文件导入 FHIR 存储区。使用结构定义来执行以下操作:
- 定义 FHIR 资源中一个字段的限制条件。
- 引用连接代码系统和 FHIR 资源的值集。
您可以使用包含结构定义的实现指南来验证资源,使其与您的第三方软件的用例匹配。
例如,假设您的第三方软件需要遵循美国医疗保险和医疗补助服务中心 (CMS) 互操作性和患者访问最终规则。您的第三方软件需要提供符合 CARIN 配置文件的 Patient Access API。您可以在 FHIR 存储区中导入和启用 CARIN 实现指南,以针对 CARIN 配置文件验证资源。本页面的后续部分将介绍如何导入和启用实现指南。
导入实现指南后,您可以在 FHIR 存储区中启用它以进行 FHIR 资源验证。更新存储区中的 FHIR 资源或添加 FHIR 资源时,Cloud Healthcare API 会验证它是否与实现指南中的结构定义相匹配。如果 FHIR 资源匹配,则 FHIR 资源会添加到存储区。如果 FHIR 资源不符合实现指南中的结构定义,将返回错误消息并拒绝 FHIR 资源。
强制执行数据验证
使用以下方法时,Cloud Healthcare API 会强制执行数据验证:
projects.locations.datasets.fhirStores.fhir.createprojects.locations.datasets.fhirStores.fhir.updateprojects.locations.datasets.fhirStores.fhir.patchprojects.locations.datasets.fhirStores.executeBundle
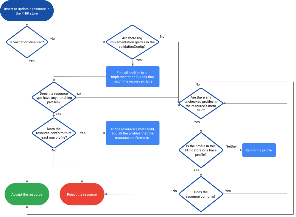
配置文件验证工作流
下图显示了添加或更新 FHIR 资源的验证工作流:

定义 FHIR 配置文件
以下部分介绍如何从第三方软件下载结构定义并配置实现指南。
下载个人资料验证资源
为确保结构定义与您的权威来源一致,您需要从外部来源(例如 FHIR.org 的实现指南注册表)下载配置文件验证资源,例如结构定义、实现指南或值集。外部来源提供的软件包包含每个实现指南的所有值集、配置文件、扩展程序、页面列表和网址。
例如,如果您的系统使用 US Core 患者配置文件,您可以下载 US Core 使用的结构定义和实现指南。
Cloud Healthcare API 允许验证以下类型的结构定义规则:
slicing,支持以下判别器:valuepatternprofile
min/maxtypefixedpatternminValuemaxValuemaxLengthbinding,但以下规则除外:ValueSet.compose.include.filterValueSet.compose.exclude
配置实现指南
下载结构定义、实现指南和值集后,您必须添加实现指南用于验证 FHIR 资源的配置文件。
如需配置实施指南,请完成以下步骤:
打开您从第三方软件提供商下载的实现指南文件。
添加以下部分,以包含要由实现指南验证的结构定义:
{ "resourceType": "ImplementationGuide", ... "global": [ { "type": "RESOURCE_TYPE", "profile": "STRUCTURE_DEFINITION_URL" } ] ... }
替换以下内容:
- RESOURCE_TYPE:定义实现指南适用的资源类型。
- STRUCTURE_DEFINITION_URL:配置文件的来源结构定义(例如 US Core 患者配置文件)的网址。
保存实现指南文件。
以下示例展示了为 US Core 实现指南启用的患者和组织配置文件:
"global":[ { "type":"Patient", "profile":"https://hl7.org/fhir/us/core/StructureDefinition/us-core-patient" }, { "type":"Organization", "profile":"https://hl7.org/fhir/us/core/StructureDefinition/us-core-organization" }, ... ]
将实现指南上传到 Cloud Storage
修改实现指南后,您必须将以下文件上传到 Cloud Storage:
- 实现指南
- 结构定义
- 值集
上传后,您可以使用这些文件来验证 FHIR 存储区中的资源。
如需将实现指南上传到 Cloud Storage,请完成以下步骤:
从实现指南中删除 Cloud Healthcare API 中的 FHIR 配置文件未使用的所有文件。
例如,如果您要实现 US Core 实现指南,则可以删除以下文件:
.DS_Storeig-r4.jsonopenapi/.index.jsonpackage.json
如需将实现指南、结构定义和值集添加到 Cloud Storage,请运行以下命令:
gcloud storage cp \ PATH_TO_IMPLEMENTATION_GUIDE \ gs://BUCKET/IMPLEMENTATION_GUIDE_DIRECTORY \ --recursive
请替换以下内容:
- PATH_TO_IMPLEMENTATION_GUIDE:本地机器上实现指南的路径
- BUCKET/IMPLEMENTATION_GUIDE_DIRECTORY:您在 Cloud Storage 中存储实现指南的存储桶和目录
导入实现指南
如需使用实现指南验证 FHIR 存储区中的配置文件,请将其作为 FHIR 资源导入 FHIR 存储区。
以下示例展示了如何将实现指南导入 FHIR 存储区:
gcloud
要将实现指南作为资源添加到 FHIR 存储区,请运行 gcloud healthcare fhir-stores import gcs 命令:
gcloud healthcare fhir-stores import gcs FHIR_STORE_ID \ --dataset=DATASET_ID \ --gcs-uri='gs://BUCKET/IMPLEMENTATION_GUIDE_DIRECTORY/*' \ --content-structure=resource-pretty
替换以下内容:
- FHIR_STORE_ID:FHIR 存储区 ID
- DATASET_ID:数据集 ID
- BUCKET/IMPLEMENTATION_GUIDE_DIRECTORY:Cloud Storage 存储桶中实现指南的位置
输出如下所示:
Request issued for: [FHIR_STORE_ID] Waiting for operation [OPERATION_ID] to complete...done. name: projects/PROJECT_ID/locations/LOCATION/datasets/DATASET_ID/fhirStores/FHIR_STORE_ID
在此输出中:
- PROJECT_ID、LOCATION、DATASET_ID:您在方法调用中提供的值
- OPERATION_ID:Cloud Healthcare API 提供的长时间运行的操作的标识符
要查看操作的更多详情,请运行 gcloud healthcare operations describe 命令,并提供响应中的 OPERATION_ID:
gcloud healthcare operations describe OPERATION_ID \ --dataset=DATASET_ID
输出如下所示。如果响应包含 done: true,则表示操作已完成。否则表示操作仍在运行;请等待几秒钟,然后再次运行 gcloud healthcare operations describe 命令。
done: true metadata: '@type': type.googleapis.com/google.cloud.healthcare.v1.OperationMetadata apiMethodName: google.cloud.healthcare.v1.fhir.FhirService.ImportResources createTime: 'CREATE_TIME' endTime: 'END_TIME' name: projects/PROJECT_ID/locations/LOCATION/datasets/DATASET_ID/fhirStores/FHIR_STORE_ID response: '@type': type.googleapis.com/google.cloud.healthcare.v1.fhir.rest.ImportResourcesResponse fhirStore: projects/PROJECT_ID/locations/LOCATION/datasets/DATASET_ID/fhirStores/FHIR_STORE_ID
API
curl
curl -X POST \ -H "Authorization: Bearer $(gcloud auth application-default print-access-token)" \ -H "Content-Type: application/json; charset=utf-8" \ --data '{ "contentStructure": "RESOURCE_PRETTY", "gcsSource": { "uri": "gs://BUCKET/IMPLEMENTATION_GUIDE_DIRECTORY/*" } }' "https://healthcare.googleapis.com/v1/projects/PROJECT_ID/locations/LOCATION/datasets/DATASET_ID/fhirStores/FHIR_STORE_ID:import"
请替换以下内容:
- BUCKET/IMPLEMENTATION_GUIDE_DIRECTORY:Cloud Storage 存储桶中实现指南的位置
- PROJECT_ID:您的 Google Cloud 项目的 ID
- LOCATION:数据集位置
- DATASET_ID:数据集 ID
- FHIR_STORE_ID:FHIR 存储区 ID
响应如下:
{
"name": "projects/PROJECT_ID/locations/LOCATION/datasets/DATASET_ID/operations/OPERATION_ID"
}
在此输出中:
- PROJECT_ID、LOCATION、DATASET_ID:您在方法调用中提供的值
- OPERATION_ID:Cloud Healthcare API 提供的长时间运行的操作的标识符
要跟踪操作的状态,请使用 operations.get 方法:
curl -X GET \ -H "Authorization: Bearer $(gcloud auth application-default print-access-token)" \ "https://healthcare.googleapis.com/v1/projects/PROJECT_ID/locations/LOCATION/datasets/DATASET_ID/operations/OPERATION_ID"
替换以下内容:
- PROJECT_ID:您的 Google Cloud 项目的 ID
- LOCATION:数据集位置
- DATASET_ID:数据集 ID
- FHIR_STORE_ID:FHIR 存储区 ID
- OPERATION_ID:从长时间运行的操作返回的 ID
输出如下所示。如果响应包含 "done": true,则表示操作已完成。否则表示操作仍在运行;请等待几秒钟,然后再次调用 operations.get 方法。
{
"name": "projects/PROJECT_ID/locations/LOCATION/datasets/DATASET_ID/operations/OPERATION_ID",
"metadata": {
"@type": "type.googleapis.com/google.cloud.healthcare.v1.OperationMetadata",
"apiMethodName": "google.cloud.healthcare.v1.fhir.FhirService.ImportResources",
"createTime": "CREATE_TIME",
"endTime": "END_TIME",
"logsUrl": "https://console.cloud.google.com/logs/query/CLOUD_LOGGING_URL",
"counter": {
"success": "SUCCESS_COUNT"
}
},
"done": true,
"response": {
"@type": "type.googleapis.com/google.cloud.healthcare.v1.fhir.rest.ImportResourcesResponse",
}
}
PowerShell
$cred = gcloud auth application-default print-access-token $headers = @{ Authorization = "Bearer $cred" } Invoke-WebRequest ` -Method Post ` -Headers $headers ` -ContentType: "application/json; charset=utf-8" ` -Body '{ "contentStructure": "RESOURCE_PRETTY", "gcsSource": { "uri": "gs://BUCKET/IMPLEMENTATION_GUIDE_DIRECTORY/*" } }' ` -Uri "https://healthcare.googleapis.com/v1/projects/PROJECT_ID/locations/LOCATION/datasets/DATASET_ID/fhirStores/FHIR_STORE_ID:import" | Select-Object -Expand Content
替换以下内容:
- BUCKET/IMPLEMENTATION_GUIDE_DIRECTORY:Cloud Storage 存储桶中实现指南的位置
- PROJECT_ID:您的 Google Cloud 项目的 ID
- LOCATION:数据集位置
- DATASET_ID:数据集 ID
- FHIR_STORE_ID:FHIR 存储区 ID
响应如下:
{
"name": "projects/PROJECT_ID/locations/LOCATION/datasets/DATASET_ID/operations/OPERATION_ID"
}
在此输出中:
- PROJECT_ID、LOCATION、DATASET_ID:您在方法调用中提供的值
- OPERATION_ID:Cloud Healthcare API 提供的长时间运行的操作的标识符
要跟踪操作的状态,请使用 operations.get 方法:
$cred = gcloud auth application-default print-access-token $headers = @{ Authorization = "Bearer $cred" } Invoke-WebRequest ` -Method Get ` -Headers $headers ` -Uri "https://healthcare.googleapis.com/v1/projects/PROJECT_ID/locations/LOCATION/datasets/DATASET_ID/operations/OPERATION_ID" | Select-Object -Expand Content
替换以下内容:
- PROJECT_ID:您的 Google Cloud 项目的 ID
- LOCATION:数据集位置
- DATASET_ID:数据集 ID
- FHIR_STORE_ID:FHIR 存储区 ID
- OPERATION_ID:从长时间运行的操作返回的 ID
输出如下所示。如果响应包含 "done": true,则表示操作已完成。否则表示操作仍在运行;请等待几秒钟,然后再次调用 operations.get 方法。
{
"name": "projects/PROJECT_ID/locations/LOCATION/datasets/DATASET_ID/operations/OPERATION_ID",
"metadata": {
"@type": "type.googleapis.com/google.cloud.healthcare.v1.OperationMetadata",
"apiMethodName": "google.cloud.healthcare.v1.fhir.FhirService.ImportResources",
"createTime": "CREATE_TIME",
"endTime": "END_TIME",
"logsUrl": "https://console.cloud.google.com/logs/query/CLOUD_LOGGING_URL",
"counter": {
"success": "SUCCESS_COUNT"
}
},
"done": true,
"response": {
"@type": "type.googleapis.com/google.cloud.healthcare.v1.fhir.rest.ImportResourcesResponse",
}
}
上传和导入实现的依赖项
您必须先确保已上传并导入实现指南的所有依赖项,然后才能启用实现指南。依赖项由实现指南中的 dependsOn 参数定义,如下所示:
"dependsOn":[
{
"id":"hl7_fhir_uv_bulkdata",
"uri":"http://hl7.org/fhir/uv/bulkdata/ImplementationGuide/hl7.fhir.uv.bulkdata",
"packageId":"hl7.fhir.uv.bulkdata",
"version":"1.0.1"
},
{
"id":"vsac",
"uri":"http://fhir.org/packages/us.nlm.vsac/ImplementationGuide/us.nlm.vsac",
"packageId":"us.nlm.vsac",
"version":"0.3.0"
}
]
如需上传和导入依赖项,请分别按照将实现指南上传到 Cloud Storage 和导入实现指南中的说明进行操作。
启用实现指南
如需使用实现指南资源验证配置文件,必须启用实现指南。如果您启用多个实现指南,则 Cloud Healthcare API 会尝试针对所有实现指南验证配置文件。FHIR 资源只需要匹配任何已启用的实现指南中的一个配置文件。
Cloud Healthcare API 仅在您启用实现指南时对其进行验证。如果您修改实现指南并再次启用它,Cloud Healthcare API 会验证修改后的实现指南。
如果您在启用实现指南后将其移除,则该实现指南将停止生效。
以下示例展示了如何在现有 FHIR 存储区上启用实现指南以验证配置文件:
curl
如需启用实现指南,请发出 PATCH 请求并指定以下信息:
- 父级数据集的名称和位置
- FHIR 存储区的名称
- 将
enabledImplementationGuides字段设置为实现指南资源的路径
以下示例展示了使用 curl 的 PATCH 请求。
curl -X PATCH \ -H "Authorization: Bearer $(gcloud auth application-default print-access-token)" \ -H "Content-Type: application/fhir+json; charset=utf-8" \ --data '{ "validationConfig": { "enabledImplementationGuides": ["IMPLEMENTATION_GUIDE_URL"], "disableProfileValidation": false } }' "https://healthcare.googleapis.com/v1/projects/PROJECT_ID/locations/LOCATION/datasets/DATASET_ID/fhirStores/FHIR_STORE_ID?updateMask=validationConfig"
替换以下内容:
- IMPLEMENTATION_GUIDE_URL:ImplementationGuide 资源的
url属性中定义的网址,例如http://hl7.org/fhir/us/core/ImplementationGuide/hl7.fhir.us.core - PROJECT_ID:您的 Google Cloud 项目的 ID
- LOCATION:数据集位置
- DATASET_ID:数据集 ID
- FHIR_STORE_ID:FHIR 存储区 ID
响应如下:
{
"name": "projects/PROJECT_ID/locations/LOCATION/datasets/DATASET_ID/fhirStores/FHIR_STORE_ID",
"validationConfig": {
"enabledImplementationGuides": ["IMPLEMENTATION_GUIDE_URL"]
}
}
PowerShell
如需启用实现指南,请发出 PATCH 请求并指定以下信息:
- 父级数据集的名称和位置
- FHIR 存储区的名称
- 将
enabledImplementationGuides字段设置为实现指南资源的路径
以下示例展示了使用 Windows PowerShell 的 PATCH 请求。
$cred = gcloud auth application-default print-access-token $headers = @{ Authorization = "Bearer $cred" } Invoke-WebRequest ` -Method Patch ` -Headers $headers ` -ContentType: "application/json; charset=utf-8" ` -Body '{ "validationConfig": { "enabledImplementationGuides": ["IMPLEMENTATION_GUIDE_URL"] } }' ` -Uri "https://healthcare.googleapis.com/v1/projects/PROJECT_ID/locations/LOCATION/datasets/DATASET_ID/fhirStores/FHIR_STORE_ID?updateMask=validationConfig" | Select-Object -Expand Content
替换以下内容:
- IMPLEMENTATION_GUIDE_URL:ImplementationGuide 资源的
url属性中定义的网址,例如http://hl7.org/fhir/us/core/ImplementationGuide/hl7.fhir.us.core - PROJECT_ID:您的 Google Cloud 项目的 ID
- LOCATION:数据集位置
- DATASET_ID:数据集 ID
- FHIR_STORE_ID:FHIR 存储区 ID
响应如下:
{
"name": "projects/PROJECT_ID/locations/LOCATION/datasets/DATASET_ID/fhirStores/FHIR_STORE_ID",
"validationConfig": {
"enabledImplementationGuides": ["IMPLEMENTATION_GUIDE_URL"],
},
}
Python
使用 Google Cloud 控制台启用实现指南
使用 Google Cloud 控制台创建或修改 FHIR 存储区时,您可以执行以下操作:
- 选择 Cloud Healthcare API 提供的默认实现指南
- 将自定义实现指南从 Cloud Storage 导入到 FHIR 存储区
如需导入自定义实现指南,请完成以下步骤:
可选:配置实现指南。
此步骤是必需的,用于手动将
global数组添加到实现指南资源。如果您选择跳过此步骤,则必须在下一步中使用其他方法(例如使用generate_global_array标志的 Bundler for FHIR profile validation resources 工具)创建 FHIR 事务包时添加global数组。创建配置文件验证资源的 FHIR 事务软件包,其中包含实现指南、结构定义和值集。
您可以使用 Bundler for FHIR profile validation resources 工具创建事务包。
将 FHIR 配置文件验证软件包上传到 Cloud Storage 位置。
gcloud storage cp \ PATH_TO_PROFILE_VALIDATION_BUNDLE \ gs://BUCKET/IMPLEMENTATION_GUIDE_DIRECTORY \ --recursive
替换以下内容:
- PATH_TO_PROFILE_VALIDATION_BUNDLE:本地机器上配置文件验证软件包的路径
- BUCKET/IMPLEMENTATION_GUIDE_DIRECTORY:必须存储软件包的 Cloud Storage 位置
针对特定配置文件验证资源
以下示例展示了如何针对为 FHIR 存储区定义的特定配置文件或所有配置文件验证 FHIR 资源。通过验证 FHIR 资源,您可以确定 FHIR 资源是否符合一个或多个配置文件。
如需验证 FHIR 资源,请使用 fhir.Resource-validate 方法。
curl
curl -X POST \ -H "Authorization: Bearer $(gcloud auth application-default print-access-token)" \ -H "Content-Type: application/json; charset=utf-8" \ --data @RESOURCE_FILE \ 'https://healthcare.googleapis.com/v1/projects/PROJECT_ID/locations/LOCATION/datasets/DATASET_ID/fhirStores/FHIR_STORE_ID/fhir/RESOURCE_TYPE/$validate?profile=PROFILE_URL'
请替换以下内容:
- RESOURCE_FILE:包含资源的文件所在的位置
- PROJECT_ID:您的 Google Cloud 项目的 ID
- LOCATION:数据集位置
- DATASET_ID:数据集 ID
- FHIR_STORE_ID:FHIR 存储区 ID
- PROFILE_URL:FHIR 配置文件的规范网址,例如
http://hl7.org/fhir/us/core/StructureDefinition/us-core-patient,对应于患者资源。FHIR_STORE_ID 中必须包含具有此网址的 StructureDefinition 资源。如果您要针对存储区中已启用的配置文件验证资源,请勿提供此查询参数。 - RESOURCE_TYPE:资源类型
如果资源符合配置文件,则系统会返回类似于以下内容的响应:
{
"issue": [
{
"code": "informational",
"details": {
"text": "success"
},
"diagnostics": "success",
"severity": "information"
}
],
"resourceType": "OperationOutcome"
}
如果资源不符合配置文件,则系统会返回错误,并显示类似于以下内容的响应:
{
"issue": [
{
"code": "processing",
"diagnostics": "Profile http://hl7.org/fhir/StructureDefinition/AuditEvent, Element 'AuditEvent.agent.requestor': minimum required = 1, but only found 0",
"location": [
"AuditEvent.agent"
],
"severity": "error"
}
],
"resourceType": "OperationOutcome"
}
PowerShell
$cred = gcloud auth application-default print-access-token $headers = @{ Authorization = "Bearer $cred" } Invoke-WebRequest ` -Method Post ` -Headers $headers ` -ContentType: "application/json; charset=utf-8" ` -Body '@RESOURCE_FILE' ` -Uri "https://healthcare.googleapis.com/v1/projects/PROJECT_ID/locations/LOCATION/datasets/DATASET_ID/fhirStores/FHIR_STORE_ID/fhir/RESOURCE_TYPE/$validate?profile=PROFILE_URL" | Select-Object -Expand Content
请替换以下内容:
- RESOURCE_FILE:包含资源的文件所在的位置
- PROJECT_ID:您的 Google Cloud 项目的 ID
- LOCATION:数据集位置
- DATASET_ID:数据集 ID
- FHIR_STORE_ID:FHIR 存储区 ID
- PROFILE_URL:FHIR 配置文件的规范网址,例如
http://hl7.org/fhir/us/core/StructureDefinition/us-core-patient,对应于患者资源。FHIR_STORE_ID 中必须包含具有此网址的 StructureDefinition 资源。如果您要针对存储区中已启用的配置文件验证资源,请勿提供此查询参数。 - RESOURCE_TYPE:资源类型
如果资源针对配置文件进行了验证,则系统会返回类似于以下内容的响应:
{
"issue": [
{
"code": "informational",
"details": {
"text": "success"
},
"diagnostics": "success",
"severity": "information"
}
],
"resourceType": "OperationOutcome"
}
如果资源未针对配置文件进行验证,则系统会返回错误,并显示类似于以下内容的响应:
{
"issue": [
{
"code": "processing",
"diagnostics": "Profile http://hl7.org/fhir/StructureDefinition/AuditEvent, Element 'AuditEvent.agent.requestor': minimum required = 1, but only found 0",
"location": [
"AuditEvent.agent"
],
"severity": "error"
}
],
"resourceType": "OperationOutcome"
}