Os guias de implementação e os perfis da FHIR garantem que os recursos numa loja FHIR estão em conformidade com critérios definidos específicos. Alguns exemplos de guias de implementação incluem o US Core Implementation Guide 4.0.0 e o Carin Blue Button Implementation Guide.
Esta página explica como definir, configurar e usar guias de implementação e perfis em lojas FHIR R4 através do guia de implementação US Core 4.0.0.
Vista geral
Os perfis FHIR são um conjunto de regras adicionais definidas com base na especificação FHIR base que processam a forma como os diferentes sistemas de cuidados de saúde processam os recursos. Pode importar e ativar perfis FHIR numa loja FHIR para garantir que todos os recursos numa loja FHIR cumprem critérios específicos para a estrutura de recursos e as informações captadas.
Definições de estrutura e guias de implementação
Pode importar perfis FHIR para a sua loja FHIR inserindo uma ou mais definições de estrutura agrupadas em um ou mais guias de implementação. Use uma definição de estrutura para fazer o seguinte:
- Defina a restrição para um campo num recurso FHIR.
- Conjuntos de valores de referência que associam sistemas de códigos e recursos FHIR.
Usa um guia de implementação com definições de estrutura para validar recursos de modo que correspondam ao exemplo de utilização do seu software de terceiros.
Por exemplo, suponhamos que o seu software de terceiros tem de estar em conformidade com os Centers for Medicare & Medicaid Services (CMS) e a regra final de interoperabilidade e acesso dos pacientes nos EUA. O seu software de terceiros tem de fornecer uma API Patient Access em conformidade com os perfis CARIN. Pode importar e ativar o guia de implementação da CARIN na sua loja FHIR para validar os recursos em relação aos perfis da CARIN. A importação e a ativação dos guias de implementação são descritas nas secções subsequentes desta página.
Depois de importar o guia de implementação, pode ativá-lo na sua loja FHIR para a validação de recursos FHIR. Quando um recurso FHIR é atualizado ou adicionado ao repositório, a Cloud Healthcare API verifica se corresponde a uma definição de estrutura no guia de implementação. Se o recurso FHIR corresponder, o recurso FHIR é adicionado ao armazenamento. Se o recurso FHIR não estiver em conformidade com as definições de estrutura no guia de implementação, é devolvida uma mensagem de erro e o recurso FHIR é rejeitado.
Aplicação da validação de dados
A Cloud Healthcare API aplica a validação de dados quando usa os seguintes métodos:
projects.locations.datasets.fhirStores.fhir.createprojects.locations.datasets.fhirStores.fhir.updateprojects.locations.datasets.fhirStores.fhir.patchprojects.locations.datasets.fhirStores.executeBundle
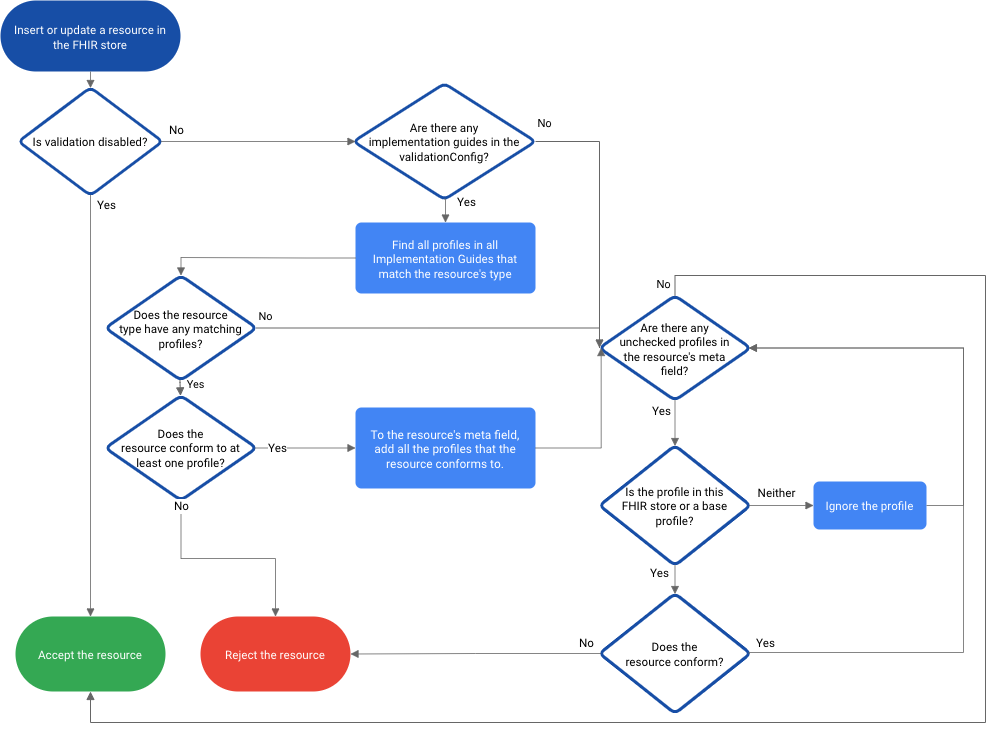
Fluxo de trabalho de validação do perfil
O diagrama seguinte mostra o fluxo de trabalho de validação para adicionar ou atualizar recursos FHIR:

Defina os seus perfis FHIR
As secções seguintes descrevem como transferir definições de estrutura do seu software de terceiros e configurar um guia de implementação.
Transfira os recursos de validação do perfil
Para garantir que as definições da estrutura correspondem à sua fonte autorizada, tem de transferir os recursos de validação do perfil, como definições da estrutura, guias de implementação ou conjuntos de valores, a partir de uma fonte externa, como o registo do guia de implementação da FHIR.org. As origens externas fornecem um pacote que contém todos os conjuntos de valores, perfis, extensões, uma lista de páginas e URLs para cada guia de implementação.
Por exemplo, se o seu sistema usar o perfil de paciente US Core, pode transferir as definições de estrutura e o guia de implementação usados pelo US Core.
A API Cloud Healthcare permite a validação para o seguinte tipo de regras de definição de estrutura:
slicing, com suporte para os seguintes discriminadores:valuepatternprofile
min/maxtypefixedpatternminValuemaxValuemaxLengthbinding, com exceção das seguintes regras:ValueSet.compose.include.filterValueSet.compose.exclude
Configure o guia de implementação
Depois de transferir as definições da estrutura, o guia de implementação e o conjunto de valores, tem de adicionar os perfis que o guia de implementação usa para validar os recursos FHIR.
Para configurar o guia de implementação, conclua os seguintes passos:
Abra o ficheiro do guia de implementação que transferiu do fornecedor de software externo.
Adicione a secção seguinte para incluir as definições da estrutura a validar pelo seu guia de implementação:
{ "resourceType": "ImplementationGuide", ... "global": [ { "type": "RESOURCE_TYPE", "profile": "STRUCTURE_DEFINITION_URL" } ] ... }
Substitua o seguinte:
- RESOURCE_TYPE: define o tipo de recurso ao qual o guia de implementação é aplicável.
- STRUCTURE_DEFINITION_URL: o URL para a definição da estrutura de origem do perfil, por exemplo, o US Core Patient Profile.
Guarde o ficheiro do guia de implementação.
O exemplo seguinte mostra os perfis de paciente e organização ativados para o guia de implementação do US Core:
"global":[ { "type":"Patient", "profile":"https://hl7.org/fhir/us/core/StructureDefinition/us-core-patient" }, { "type":"Organization", "profile":"https://hl7.org/fhir/us/core/StructureDefinition/us-core-organization" }, ... ]
Carregue o seu guia de implementação para o Cloud Storage
Depois de editar o guia de implementação, tem de carregar os seguintes ficheiros para o Cloud Storage:
- O guia de implementação
- Definições de estrutura
- Conjuntos de valores
Após o carregamento, pode usar estes ficheiros para validar recursos na sua FHIR store.
Para carregar o guia de implementação para o Cloud Storage, conclua os passos seguintes:
Elimine todos os ficheiros do seu guia de implementação que não sejam usados por perfis FHIR na Cloud Healthcare API.
Por exemplo, se estiver a implementar o guia de implementação principal dos EUA, pode eliminar os seguintes ficheiros:
.DS_Storeig-r4.jsonopenapi/.index.jsonpackage.json
Para adicionar o guia de implementação, as definições da estrutura e os conjuntos de valores ao Cloud Storage, execute os seguintes comandos:
gcloud storage cp \ PATH_TO_IMPLEMENTATION_GUIDE \ gs://BUCKET/IMPLEMENTATION_GUIDE_DIRECTORY \ --recursive
Substitua o seguinte:
- PATH_TO_IMPLEMENTATION_GUIDE: o caminho para o guia de implementação na sua máquina local
- BUCKET/IMPLEMENTATION_GUIDE_DIRECTORY: o contentor e o diretório onde armazena o guia de implementação no Cloud Storage
Importe o seu guia de implementação
Para usar o guia de implementação para validar perfis na sua loja FHIR, importe-o para a sua loja FHIR como um recurso FHIR.
Os exemplos seguintes mostram como importar o seu guia de implementação para um FHIR store:
gcloud
Para adicionar o seu guia de implementação como um recurso a uma loja FHIR, execute o comando
gcloud healthcare fhir-stores import gcs:
gcloud healthcare fhir-stores import gcs FHIR_STORE_ID \ --dataset=DATASET_ID \ --gcs-uri='gs://BUCKET/IMPLEMENTATION_GUIDE_DIRECTORY/*' \ --content-structure=resource-pretty
Substitua o seguinte:
- FHIR_STORE_ID: o ID da loja FHIR
- DATASET_ID: o ID do conjunto de dados
- BUCKET/IMPLEMENTATION_GUIDE_DIRECTORY: a localização do guia de implementação num contentor do Cloud Storage
O resultado é o seguinte:
Request issued for: [FHIR_STORE_ID] Waiting for operation [OPERATION_ID] to complete...done. name: projects/PROJECT_ID/locations/LOCATION/datasets/DATASET_ID/fhirStores/FHIR_STORE_ID
Neste resultado:
- PROJECT_ID, LOCATION, DATASET_ID: os valores que forneceu na chamada do método
- OPERATION_ID: um identificador para a operação de longa duração fornecida pela Cloud Healthcare API
Para ver mais detalhes da operação, execute o comando
gcloud healthcare operations describe
e indique o OPERATION_ID da resposta:
gcloud healthcare operations describe OPERATION_ID \ --dataset=DATASET_ID
O resultado é o seguinte. Se a resposta contiver done: true, a operação está concluída. Se não for o caso, a operação ainda está em execução;
aguarde alguns segundos e, em seguida, execute novamente o comando gcloud healthcare operations describe.
done: true metadata: '@type': type.googleapis.com/google.cloud.healthcare.v1.OperationMetadata apiMethodName: google.cloud.healthcare.v1.fhir.FhirService.ImportResources createTime: 'CREATE_TIME' endTime: 'END_TIME' name: projects/PROJECT_ID/locations/LOCATION/datasets/DATASET_ID/fhirStores/FHIR_STORE_ID response: '@type': type.googleapis.com/google.cloud.healthcare.v1.fhir.rest.ImportResourcesResponse fhirStore: projects/PROJECT_ID/locations/LOCATION/datasets/DATASET_ID/fhirStores/FHIR_STORE_ID
API
curl
curl -X POST \ -H "Authorization: Bearer $(gcloud auth application-default print-access-token)" \ -H "Content-Type: application/json; charset=utf-8" \ --data '{ "contentStructure": "RESOURCE_PRETTY", "gcsSource": { "uri": "gs://BUCKET/IMPLEMENTATION_GUIDE_DIRECTORY/*" } }' "https://healthcare.googleapis.com/v1/projects/PROJECT_ID/locations/LOCATION/datasets/DATASET_ID/fhirStores/FHIR_STORE_ID:import"
Substitua o seguinte:
- BUCKET/IMPLEMENTATION_GUIDE_DIRECTORY: a localização do guia de implementação num contentor do Cloud Storage
- PROJECT_ID: o ID do seu Google Cloud projeto
- LOCATION: a localização do conjunto de dados
- DATASET_ID: o ID do conjunto de dados
- FHIR_STORE_ID: o ID da loja FHIR
A resposta é a seguinte:
{
"name": "projects/PROJECT_ID/locations/LOCATION/datasets/DATASET_ID/operations/OPERATION_ID"
}
Neste resultado:
- PROJECT_ID, LOCATION, DATASET_ID: os valores que forneceu na chamada do método
- OPERATION_ID: um identificador para a operação de longa duração fornecida pela Cloud Healthcare API
Para acompanhar o estado da operação,
use o método
operations.get:
curl -X GET \ -H "Authorization: Bearer $(gcloud auth application-default print-access-token)" \ "https://healthcare.googleapis.com/v1/projects/PROJECT_ID/locations/LOCATION/datasets/DATASET_ID/operations/OPERATION_ID"
Substitua o seguinte:
- PROJECT_ID: o ID do seu Google Cloud projeto
- LOCATION: a localização do conjunto de dados
- DATASET_ID: o ID do conjunto de dados
- FHIR_STORE_ID: o ID da loja FHIR
- OPERATION_ID: o ID devolvido pela operação de longa duração
O resultado é o seguinte. Se a resposta contiver "done": true, a operação está concluída. Se não aparecer, a operação ainda está em execução;
aguarde alguns segundos e, em seguida, chame novamente o método operations.get.
{
"name": "projects/PROJECT_ID/locations/LOCATION/datasets/DATASET_ID/operations/OPERATION_ID",
"metadata": {
"@type": "type.googleapis.com/google.cloud.healthcare.v1.OperationMetadata",
"apiMethodName": "google.cloud.healthcare.v1.fhir.FhirService.ImportResources",
"createTime": "CREATE_TIME",
"endTime": "END_TIME",
"logsUrl": "https://console.cloud.google.com/logs/query/CLOUD_LOGGING_URL",
"counter": {
"success": "SUCCESS_COUNT"
}
},
"done": true,
"response": {
"@type": "type.googleapis.com/google.cloud.healthcare.v1.fhir.rest.ImportResourcesResponse",
}
}
PowerShell
$cred = gcloud auth application-default print-access-token $headers = @{ Authorization = "Bearer $cred" } Invoke-WebRequest ` -Method Post ` -Headers $headers ` -ContentType: "application/json; charset=utf-8" ` -Body '{ "contentStructure": "RESOURCE_PRETTY", "gcsSource": { "uri": "gs://BUCKET/IMPLEMENTATION_GUIDE_DIRECTORY/*" } }' ` -Uri "https://healthcare.googleapis.com/v1/projects/PROJECT_ID/locations/LOCATION/datasets/DATASET_ID/fhirStores/FHIR_STORE_ID:import" | Select-Object -Expand Content
Substitua o seguinte:
- BUCKET/IMPLEMENTATION_GUIDE_DIRECTORY: a localização do guia de implementação num contentor do Cloud Storage
- PROJECT_ID: o ID do seu Google Cloud projeto
- LOCATION: a localização do conjunto de dados
- DATASET_ID: o ID do conjunto de dados
- FHIR_STORE_ID: o ID da loja FHIR
A resposta é a seguinte:
{
"name": "projects/PROJECT_ID/locations/LOCATION/datasets/DATASET_ID/operations/OPERATION_ID"
}
Neste resultado:
- PROJECT_ID, LOCATION, DATASET_ID: os valores que forneceu na chamada do método
- OPERATION_ID: um identificador para a operação de longa duração fornecida pela Cloud Healthcare API
Para acompanhar o estado da operação,
use o método
operations.get:
$cred = gcloud auth application-default print-access-token $headers = @{ Authorization = "Bearer $cred" } Invoke-WebRequest ` -Method Get ` -Headers $headers ` -Uri "https://healthcare.googleapis.com/v1/projects/PROJECT_ID/locations/LOCATION/datasets/DATASET_ID/operations/OPERATION_ID" | Select-Object -Expand Content
Substitua o seguinte:
- PROJECT_ID: o ID do seu Google Cloud projeto
- LOCATION: a localização do conjunto de dados
- DATASET_ID: o ID do conjunto de dados
- FHIR_STORE_ID: o ID da loja FHIR
- OPERATION_ID: o ID devolvido pela operação de longa duração
O resultado é o seguinte. Se a resposta contiver "done": true, a operação está concluída. Se não aparecer, a operação ainda está em execução;
aguarde alguns segundos e, em seguida, chame novamente o método operations.get.
{
"name": "projects/PROJECT_ID/locations/LOCATION/datasets/DATASET_ID/operations/OPERATION_ID",
"metadata": {
"@type": "type.googleapis.com/google.cloud.healthcare.v1.OperationMetadata",
"apiMethodName": "google.cloud.healthcare.v1.fhir.FhirService.ImportResources",
"createTime": "CREATE_TIME",
"endTime": "END_TIME",
"logsUrl": "https://console.cloud.google.com/logs/query/CLOUD_LOGGING_URL",
"counter": {
"success": "SUCCESS_COUNT"
}
},
"done": true,
"response": {
"@type": "type.googleapis.com/google.cloud.healthcare.v1.fhir.rest.ImportResourcesResponse",
}
}
Carregue e importe as dependências da sua implementação
Antes de poder ativar o guia de implementação, tem de garantir que todas as dependências do guia são carregadas e importadas. As dependências são definidas pelo parâmetro dependsOn no seu guia de implementação da seguinte forma:
"dependsOn":[
{
"id":"hl7_fhir_uv_bulkdata",
"uri":"http://hl7.org/fhir/uv/bulkdata/ImplementationGuide/hl7.fhir.uv.bulkdata",
"packageId":"hl7.fhir.uv.bulkdata",
"version":"1.0.1"
},
{
"id":"vsac",
"uri":"http://fhir.org/packages/us.nlm.vsac/ImplementationGuide/us.nlm.vsac",
"packageId":"us.nlm.vsac",
"version":"0.3.0"
}
]
Para carregar e importar dependências, siga as instruções em Carregue o seu guia de implementação para o Cloud Storage e Importe o seu guia de implementação, respetivamente.
Ative o guia de implementação
Para usar um recurso do guia de implementação para validar perfis, tem de ativar o guia de implementação. Se ativar mais do que um guia de implementação, a API Cloud Healthcare tenta validar os perfis em relação a todos os guias de implementação. Um recurso FHIR só precisa de corresponder a um perfil de qualquer guia de implementação ativado.
A Cloud Healthcare API só valida os guias de implementação quando os ativa. Se modificar um guia de implementação e o ativar novamente, a Cloud Healthcare API valida o guia de implementação modificado.
Se remover um guia de implementação depois de o ativar, o guia de implementação deixa de ter efeito.
Os exemplos seguintes mostram como ativar o guia de implementação para a validação de perfis numa loja FHIR existente:
curl
Para ativar o guia de implementação , faça um pedido PATCH e especifique as seguintes informações:
- O nome e a localização do conjunto de dados principal
- O nome do FHIR store
- O campo
enabledImplementationGuidesdefinido para o caminho para o recurso do guia de implementação
O exemplo seguinte mostra um pedido PATCH com curl.
curl -X PATCH \ -H "Authorization: Bearer $(gcloud auth application-default print-access-token)" \ -H "Content-Type: application/fhir+json; charset=utf-8" \ --data '{ "validationConfig": { "enabledImplementationGuides": ["IMPLEMENTATION_GUIDE_URL"], "disableProfileValidation": false } }' "https://healthcare.googleapis.com/v1/projects/PROJECT_ID/locations/LOCATION/datasets/DATASET_ID/fhirStores/FHIR_STORE_ID?updateMask=validationConfig"
Substitua o seguinte:
- IMPLEMENTATION_GUIDE_URL: o URL definido na propriedade
urldo recurso ImplementationGuide, por exemplo,http://hl7.org/fhir/us/core/ImplementationGuide/hl7.fhir.us.core - PROJECT_ID: o ID do seu Google Cloud projeto
- LOCATION: a localização do conjunto de dados
- DATASET_ID: o ID do conjunto de dados
- FHIR_STORE_ID: o ID da loja FHIR
A resposta é a seguinte:
{
"name": "projects/PROJECT_ID/locations/LOCATION/datasets/DATASET_ID/fhirStores/FHIR_STORE_ID",
"validationConfig": {
"enabledImplementationGuides": ["IMPLEMENTATION_GUIDE_URL"]
}
}
PowerShell
Para ativar o guia de implementação , faça um pedido PATCH e especifique as seguintes informações:
- O nome e a localização do conjunto de dados principal
- O nome do FHIR store
- O campo
enabledImplementationGuidesdefinido para o caminho para o recurso do guia de implementação
O exemplo seguinte mostra um pedido PATCH através do Windows PowerShell.
$cred = gcloud auth application-default print-access-token $headers = @{ Authorization = "Bearer $cred" } Invoke-WebRequest ` -Method Patch ` -Headers $headers ` -ContentType: "application/json; charset=utf-8" ` -Body '{ "validationConfig": { "enabledImplementationGuides": ["IMPLEMENTATION_GUIDE_URL"] } }' ` -Uri "https://healthcare.googleapis.com/v1/projects/PROJECT_ID/locations/LOCATION/datasets/DATASET_ID/fhirStores/FHIR_STORE_ID?updateMask=validationConfig" | Select-Object -Expand Content
Substitua o seguinte:
- IMPLEMENTATION_GUIDE_URL: o URL definido na propriedade
urldo recurso ImplementationGuide, por exemplo,http://hl7.org/fhir/us/core/ImplementationGuide/hl7.fhir.us.core - PROJECT_ID: o ID do seu Google Cloud projeto
- LOCATION: a localização do conjunto de dados
- DATASET_ID: o ID do conjunto de dados
- FHIR_STORE_ID: o ID da loja FHIR
A resposta é a seguinte:
{
"name": "projects/PROJECT_ID/locations/LOCATION/datasets/DATASET_ID/fhirStores/FHIR_STORE_ID",
"validationConfig": {
"enabledImplementationGuides": ["IMPLEMENTATION_GUIDE_URL"],
},
}
Python
Use a Google Cloud consola para ativar os guias de implementação
Quando usa a Google Cloud consola para criar ou editar uma loja FHIR, pode fazer o seguinte:
- Selecione os guias de implementação predefinidos fornecidos pela API Cloud Healthcare
- Importe um guia de implementação personalizado do Cloud Storage para a sua loja FHIR
Para importar um guia de implementação personalizado, conclua os seguintes passos:
Opcional: configure o guia de implementação.
Este passo é necessário para adicionar manualmente a matriz
globalao recurso do guia de implementação. Se optar por ignorar este passo, tem de adicionar a matrizglobalquando criar o pacote de transações FHIR no passo seguinte através de um método diferente, como a ferramenta Bundler for FHIR profile validation resources com a flaggenerate_global_array.Crie um pacote de transações FHIR dos recursos de validação do seu perfil, que inclui o guia de implementação, as definições de estrutura e os conjuntos de valores.
Pode criar o pacote de transações através da ferramenta Bundler for FHIR profile validation resources.
Carregue o pacote de validação do perfil FHIR para uma localização do Cloud Storage.
gcloud storage cp \ PATH_TO_PROFILE_VALIDATION_BUNDLE \ gs://BUCKET/IMPLEMENTATION_GUIDE_DIRECTORY \ --recursive
Substitua o seguinte:
- PATH_TO_PROFILE_VALIDATION_BUNDLE: o caminho para o pacote de validação do perfil no seu computador local
- BUCKET/IMPLEMENTATION_GUIDE_DIRECTORY: a localização do Cloud Storage onde o pacote tem de ser armazenado
Importe o seu guia de implementação personalizado da localização do Cloud Storage quando criar ou editar a sua loja FHIR.
Valide recursos em relação a perfis específicos
Os exemplos seguintes mostram como validar um recurso FHIR para um perfil específico ou para todos os perfis definidos para um arquivo FHIR. A validação do recurso FHIR permite-lhe determinar se o seu recurso FHIR está em conformidade com um ou mais perfis.
Para validar um recurso FHIR, use o método fhir.Resource-validate.
curl
curl -X POST \ -H "Authorization: Bearer $(gcloud auth application-default print-access-token)" \ -H "Content-Type: application/json; charset=utf-8" \ --data @RESOURCE_FILE \ 'https://healthcare.googleapis.com/v1/projects/PROJECT_ID/locations/LOCATION/datasets/DATASET_ID/fhirStores/FHIR_STORE_ID/fhir/RESOURCE_TYPE/$validate?profile=PROFILE_URL'
Substitua o seguinte:
- RESOURCE_FILE: a localização de um ficheiro que contém o recurso
- PROJECT_ID: o ID do seu Google Cloud projeto
- LOCATION: a localização do conjunto de dados
- DATASET_ID: o ID do conjunto de dados
- FHIR_STORE_ID: o ID da loja FHIR
- PROFILE_URL: o URL canónico do perfil FHIR, por exemplo,
http://hl7.org/fhir/us/core/StructureDefinition/us-core-patientpara um recurso de paciente. Tem de existir um recurso StructureDefinition em FHIR_STORE_ID com este URL. Se estiver a validar o recurso em relação aos perfis que já ativou na loja, não faculte este parâmetro de consulta. - RESOURCE_TYPE: o tipo de recurso
Se um recurso estiver em conformidade com os perfis, é devolvida uma resposta semelhante à seguinte:
{
"issue": [
{
"code": "informational",
"details": {
"text": "success"
},
"diagnostics": "success",
"severity": "information"
}
],
"resourceType": "OperationOutcome"
}
Se um recurso não estiver em conformidade com um perfil, é devolvido um erro com uma resposta semelhante à seguinte:
{
"issue": [
{
"code": "processing",
"diagnostics": "Profile http://hl7.org/fhir/StructureDefinition/AuditEvent, Element 'AuditEvent.agent.requestor': minimum required = 1, but only found 0",
"location": [
"AuditEvent.agent"
],
"severity": "error"
}
],
"resourceType": "OperationOutcome"
}
PowerShell
$cred = gcloud auth application-default print-access-token $headers = @{ Authorization = "Bearer $cred" } Invoke-WebRequest ` -Method Post ` -Headers $headers ` -ContentType: "application/json; charset=utf-8" ` -Body '@RESOURCE_FILE' ` -Uri "https://healthcare.googleapis.com/v1/projects/PROJECT_ID/locations/LOCATION/datasets/DATASET_ID/fhirStores/FHIR_STORE_ID/fhir/RESOURCE_TYPE/$validate?profile=PROFILE_URL" | Select-Object -Expand Content
Substitua o seguinte:
- RESOURCE_FILE: a localização de um ficheiro que contém o recurso
- PROJECT_ID: o ID do seu Google Cloud projeto
- LOCATION: a localização do conjunto de dados
- DATASET_ID: o ID do conjunto de dados
- FHIR_STORE_ID: o ID da loja FHIR
- PROFILE_URL: o URL canónico do perfil FHIR, por exemplo,
http://hl7.org/fhir/us/core/StructureDefinition/us-core-patientpara um recurso de paciente. Tem de existir um recurso StructureDefinition em FHIR_STORE_ID com este URL. Se estiver a validar o recurso em relação aos perfis que já ativou na loja, não faculte este parâmetro de consulta. - RESOURCE_TYPE: o tipo de recurso
Se um recurso for validado para um perfil, é devolvida uma resposta semelhante à seguinte:
{
"issue": [
{
"code": "informational",
"details": {
"text": "success"
},
"diagnostics": "success",
"severity": "information"
}
],
"resourceType": "OperationOutcome"
}
Se um recurso não for validado para um perfil, é devolvido um erro com uma resposta semelhante à seguinte:
{
"issue": [
{
"code": "processing",
"diagnostics": "Profile http://hl7.org/fhir/StructureDefinition/AuditEvent, Element 'AuditEvent.agent.requestor': minimum required = 1, but only found 0",
"location": [
"AuditEvent.agent"
],
"severity": "error"
}
],
"resourceType": "OperationOutcome"
}