Le guide all'implementazione e i profili FHIR garantiscono che le risorse in un archivio FHIR siano conformi a criteri specifici definiti. Alcuni esempi di guide all'implementazione includono la US Core Implementation Guide 4.0.0 e la Carin Blue Button Implementation Guide.
Questa pagina spiega come definire, configurare e utilizzare le guide all'implementazione e i profili nei datastore FHIR R4 utilizzando la guida all'implementazione US Core 4.0.0.
Panoramica
I profili FHIR sono un insieme di regole aggiuntive definite in base alla specifica FHIR di base che gestiscono il modo in cui i diversi sistemi sanitari elaborano le risorse. Puoi importare e attivare i profili FHIR in un archivio FHIR per assicurarti che tutte le risorse in un archivio FHIR soddisfino criteri specifici per la struttura delle risorse e le informazioni acquisite.
Definizioni della struttura e guide all'implementazione
Puoi importare profili FHIR per il tuo archivio FHIR inserendo una o più definizioni di struttura raggruppate in una o più guide all'implementazione. Utilizza una definizione della struttura per:
- Definisci il vincolo per un campo in una risorsa FHIR.
- Set di valori di riferimento che collegano sistemi di codici e risorse FHIR.
Utilizzi una guida all'implementazione con definizioni di struttura per convalidare le risorse in modo che corrispondano al caso d'uso del software di terze parti.
Ad esempio, supponiamo che il tuo software di terze parti debba rispettare la norma finale sull'interoperabilità e l'accesso dei pazienti dei Centers for Medicare & Medicaid Services (CMS) negli Stati Uniti. Il software di terze parti dovrebbe fornire un'API Patient Access conforme ai profili CARIN. Puoi importare e attivare la guida all'implementazione di CARIN nel tuo datastore FHIR per convalidare le risorse in base ai profili CARIN. L'importazione e l'attivazione delle guide all'implementazione sono descritte nelle sezioni successive di questa pagina.
Dopo aver importato la guida all'implementazione, puoi attivarla nel tuo datastore FHIR per la convalida delle risorse FHIR. Quando una risorsa FHIR viene aggiornata o aggiunta all'archivio, l'API Cloud Healthcare verifica se corrisponde a una definizione di struttura nella guida all'implementazione. Se la risorsa FHIR corrisponde, viene aggiunta all'archivio. Se la risorsa FHIR non è conforme alle definizioni della struttura nella guida all'implementazione, viene restituito un messaggio di errore e la risorsa FHIR viene rifiutata.
Applicazione della convalida dei dati
L'API Cloud Healthcare applica la convalida dei dati quando vengono utilizzati i seguenti metodi:
projects.locations.datasets.fhirStores.fhir.createprojects.locations.datasets.fhirStores.fhir.updateprojects.locations.datasets.fhirStores.fhir.patchprojects.locations.datasets.fhirStores.executeBundle
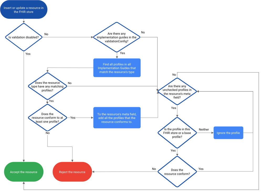
Workflow di convalida del profilo
Il seguente diagramma mostra il flusso di lavoro di convalida per l'aggiunta o l'aggiornamento delle risorse FHIR:

Definisci i profili FHIR
Le sezioni seguenti descrivono come scaricare le definizioni della struttura dal software di terze parti e configurare una guida all'implementazione.
Scaricare le risorse per la convalida del profilo
Per assicurarti che le definizioni della struttura corrispondano alla tua fonte autorevole, devi scaricare le risorse di convalida del profilo, come le definizioni della struttura, le guide all'implementazione o gli insiemi di valori, da una fonte esterna, ad esempio il registro delle guide all'implementazione di FHIR.org. Le origini esterne forniscono un pacchetto che contiene tutti i set di valori, i profili, le estensioni, un elenco di pagine e gli URL per ogni guida all'implementazione.
Ad esempio, se il tuo sistema utilizza il profilo paziente US Core, puoi scaricare le definizioni della struttura e la guida all'implementazione utilizzate da US Core.
L'API Cloud Healthcare consente la convalida per il seguente tipo di regole di definizione della struttura:
slicing, con supporto per i seguenti discriminatori:valuepatternprofile
min/maxtypefixedpatternminValuemaxValuemaxLengthbinding, ad eccezione delle seguenti regole:ValueSet.compose.include.filterValueSet.compose.exclude
Configura la guida all'implementazione
Dopo aver scaricato le definizioni della struttura, la guida all'implementazione e il set di valori, devi aggiungere i profili utilizzati dalla guida all'implementazione per convalidare le risorse FHIR.
Per configurare la guida all'implementazione, completa i seguenti passaggi:
Apri il file della guida all'implementazione scaricato dal tuo fornitore di software di terze parti.
Aggiungi la seguente sezione per includere le definizioni della struttura da convalidare nella guida all'implementazione:
{ "resourceType": "ImplementationGuide", ... "global": [ { "type": "RESOURCE_TYPE", "profile": "STRUCTURE_DEFINITION_URL" } ] ... }
Sostituisci quanto segue:
- RESOURCE_TYPE: definisce il tipo di risorsa a cui si applica la guida all'implementazione.
- STRUCTURE_DEFINITION_URL: l'URL della definizione della struttura di origine del profilo, ad esempio il profilo paziente US Core.
Salva il file della guida all'implementazione.
Il seguente esempio mostra i profili Patient e Organization abilitati per la guida all'implementazione di US Core:
"global":[ { "type":"Patient", "profile":"https://hl7.org/fhir/us/core/StructureDefinition/us-core-patient" }, { "type":"Organization", "profile":"https://hl7.org/fhir/us/core/StructureDefinition/us-core-organization" }, ... ]
Carica la guida all'implementazione su Cloud Storage
Dopo aver modificato la guida all'implementazione, devi caricare i seguenti file in Cloud Storage:
- Guida all'implementazione
- Definizioni della struttura
- Set di valori
Dopo il caricamento, puoi utilizzare questi file per convalidare le risorse nel tuo archivio FHIR.
Per caricare la guida all'implementazione in Cloud Storage, completa i seguenti passaggi:
Elimina tutti i file della guida all'implementazione che non vengono utilizzati dai profili FHIR nell'API Cloud Healthcare.
Ad esempio, se implementi la guida all'implementazione di US Core, puoi eliminare i seguenti file:
.DS_Storeig-r4.jsonopenapi/.index.jsonpackage.json
Per aggiungere la guida all'implementazione, le definizioni della struttura e i set di valori a Cloud Storage, esegui i seguenti comandi:
gcloud storage cp \ PATH_TO_IMPLEMENTATION_GUIDE \ gs://BUCKET/IMPLEMENTATION_GUIDE_DIRECTORY \ --recursive
Sostituisci quanto segue:
- PATH_TO_IMPLEMENTATION_GUIDE: il percorso della guida all'implementazione sul computer locale
- BUCKET/IMPLEMENTATION_GUIDE_DIRECTORY: il bucket e la directory in cui archiviare la guida all'implementazione in Cloud Storage
Importare la guida all'implementazione
Per utilizzare la guida all'implementazione per convalidare i profili nel tuo datastore FHIR, importala nel datastore FHIR come risorsa FHIR.
Gli esempi riportati di seguito mostrano come importare la guida all'implementazione in un archivio FHIR:
gcloud
Per aggiungere la guida all'implementazione come risorsa a un datastore FHIR, esegui il comando
gcloud healthcare fhir-stores import gcs:
gcloud healthcare fhir-stores import gcs FHIR_STORE_ID \ --dataset=DATASET_ID \ --gcs-uri='gs://BUCKET/IMPLEMENTATION_GUIDE_DIRECTORY/*' \ --content-structure=resource-pretty
Sostituisci quanto segue:
- FHIR_STORE_ID: l'ID datastore FHIR
- DATASET_ID: l'ID set di dati
- BUCKET/IMPLEMENTATION_GUIDE_DIRECTORY: la posizione della guida all'implementazione in un bucket Cloud Storage
L'output è il seguente:
Request issued for: [FHIR_STORE_ID] Waiting for operation [OPERATION_ID] to complete...done. name: projects/PROJECT_ID/locations/LOCATION/datasets/DATASET_ID/fhirStores/FHIR_STORE_ID
In questo output:
- PROJECT_ID, LOCATION, DATASET_ID: i valori che hai fornito nella chiamata al metodo
- OPERATION_ID: un identificatore per l'operazione a lunga esecuzione fornito dall'API Cloud Healthcare
Per visualizzare ulteriori dettagli dell'operazione, esegui il comando
gcloud healthcare operations describe, fornendo il OPERATION_ID dalla risposta:
gcloud healthcare operations describe OPERATION_ID \ --dataset=DATASET_ID
L'output è il seguente. Se la risposta contiene done: true, l'operazione è terminata. In caso contrario, l'operazione è ancora in corso;
attendi qualche secondo e poi esegui di nuovo il comando gcloud healthcare operations describe.
done: true metadata: '@type': type.googleapis.com/google.cloud.healthcare.v1.OperationMetadata apiMethodName: google.cloud.healthcare.v1.fhir.FhirService.ImportResources createTime: 'CREATE_TIME' endTime: 'END_TIME' name: projects/PROJECT_ID/locations/LOCATION/datasets/DATASET_ID/fhirStores/FHIR_STORE_ID response: '@type': type.googleapis.com/google.cloud.healthcare.v1.fhir.rest.ImportResourcesResponse fhirStore: projects/PROJECT_ID/locations/LOCATION/datasets/DATASET_ID/fhirStores/FHIR_STORE_ID
API
curl
curl -X POST \ -H "Authorization: Bearer $(gcloud auth application-default print-access-token)" \ -H "Content-Type: application/json; charset=utf-8" \ --data '{ "contentStructure": "RESOURCE_PRETTY", "gcsSource": { "uri": "gs://BUCKET/IMPLEMENTATION_GUIDE_DIRECTORY/*" } }' "https://healthcare.googleapis.com/v1/projects/PROJECT_ID/locations/LOCATION/datasets/DATASET_ID/fhirStores/FHIR_STORE_ID:import"
Sostituisci quanto segue:
- BUCKET/IMPLEMENTATION_GUIDE_DIRECTORY: la posizione della guida all'implementazione in un bucket Cloud Storage
- PROJECT_ID: l'ID del tuo progetto Google Cloud
- LOCATION: la posizione del set di dati
- DATASET_ID: l'ID set di dati
- FHIR_STORE_ID: l'ID datastore FHIR
La risposta è la seguente:
{
"name": "projects/PROJECT_ID/locations/LOCATION/datasets/DATASET_ID/operations/OPERATION_ID"
}
In questo output:
- PROJECT_ID, LOCATION, DATASET_ID: i valori che hai fornito nella chiamata al metodo
- OPERATION_ID: un identificatore per l'operazione a lunga esecuzione fornito dall'API Cloud Healthcare
Per monitorare lo stato dell'operazione,
utilizza il metodo
operations.get:
curl -X GET \ -H "Authorization: Bearer $(gcloud auth application-default print-access-token)" \ "https://healthcare.googleapis.com/v1/projects/PROJECT_ID/locations/LOCATION/datasets/DATASET_ID/operations/OPERATION_ID"
Sostituisci quanto segue:
- PROJECT_ID: l'ID del tuo progetto Google Cloud
- LOCATION: la posizione del set di dati
- DATASET_ID: l'ID set di dati
- FHIR_STORE_ID: l'ID datastore FHIR
- OPERATION_ID: l'ID restituito dall'operazione a lunga esecuzione
L'output è il seguente. Se la risposta contiene "done": true, l'operazione è terminata. In caso contrario, l'operazione è ancora in esecuzione;
attendi qualche secondo e poi chiama di nuovo il metodo operations.get.
{
"name": "projects/PROJECT_ID/locations/LOCATION/datasets/DATASET_ID/operations/OPERATION_ID",
"metadata": {
"@type": "type.googleapis.com/google.cloud.healthcare.v1.OperationMetadata",
"apiMethodName": "google.cloud.healthcare.v1.fhir.FhirService.ImportResources",
"createTime": "CREATE_TIME",
"endTime": "END_TIME",
"logsUrl": "https://console.cloud.google.com/logs/query/CLOUD_LOGGING_URL",
"counter": {
"success": "SUCCESS_COUNT"
}
},
"done": true,
"response": {
"@type": "type.googleapis.com/google.cloud.healthcare.v1.fhir.rest.ImportResourcesResponse",
}
}
PowerShell
$cred = gcloud auth application-default print-access-token $headers = @{ Authorization = "Bearer $cred" } Invoke-WebRequest ` -Method Post ` -Headers $headers ` -ContentType: "application/json; charset=utf-8" ` -Body '{ "contentStructure": "RESOURCE_PRETTY", "gcsSource": { "uri": "gs://BUCKET/IMPLEMENTATION_GUIDE_DIRECTORY/*" } }' ` -Uri "https://healthcare.googleapis.com/v1/projects/PROJECT_ID/locations/LOCATION/datasets/DATASET_ID/fhirStores/FHIR_STORE_ID:import" | Select-Object -Expand Content
Sostituisci quanto segue:
- BUCKET/IMPLEMENTATION_GUIDE_DIRECTORY: la posizione della guida all'implementazione in un bucket Cloud Storage
- PROJECT_ID: l'ID del tuo progetto Google Cloud
- LOCATION: la posizione del set di dati
- DATASET_ID: l'ID set di dati
- FHIR_STORE_ID: l'ID datastore FHIR
La risposta è la seguente:
{
"name": "projects/PROJECT_ID/locations/LOCATION/datasets/DATASET_ID/operations/OPERATION_ID"
}
In questo output:
- PROJECT_ID, LOCATION, DATASET_ID: i valori che hai fornito nella chiamata al metodo
- OPERATION_ID: un identificatore per l'operazione a lunga esecuzione fornito dall'API Cloud Healthcare
Per monitorare lo stato dell'operazione,
utilizza il metodo
operations.get:
$cred = gcloud auth application-default print-access-token $headers = @{ Authorization = "Bearer $cred" } Invoke-WebRequest ` -Method Get ` -Headers $headers ` -Uri "https://healthcare.googleapis.com/v1/projects/PROJECT_ID/locations/LOCATION/datasets/DATASET_ID/operations/OPERATION_ID" | Select-Object -Expand Content
Sostituisci quanto segue:
- PROJECT_ID: l'ID del tuo progetto Google Cloud
- LOCATION: la posizione del set di dati
- DATASET_ID: l'ID set di dati
- FHIR_STORE_ID: l'ID datastore FHIR
- OPERATION_ID: l'ID restituito dall'operazione a lunga esecuzione
L'output è il seguente. Se la risposta contiene "done": true, l'operazione è terminata. In caso contrario, l'operazione è ancora in esecuzione;
attendi qualche secondo e poi chiama di nuovo il metodo operations.get.
{
"name": "projects/PROJECT_ID/locations/LOCATION/datasets/DATASET_ID/operations/OPERATION_ID",
"metadata": {
"@type": "type.googleapis.com/google.cloud.healthcare.v1.OperationMetadata",
"apiMethodName": "google.cloud.healthcare.v1.fhir.FhirService.ImportResources",
"createTime": "CREATE_TIME",
"endTime": "END_TIME",
"logsUrl": "https://console.cloud.google.com/logs/query/CLOUD_LOGGING_URL",
"counter": {
"success": "SUCCESS_COUNT"
}
},
"done": true,
"response": {
"@type": "type.googleapis.com/google.cloud.healthcare.v1.fhir.rest.ImportResourcesResponse",
}
}
Caricare e importare le dipendenze dell'implementazione
Prima di poter attivare la guida all'implementazione, devi assicurarti che tutte le
dipendenze della guida siano caricate e importate. Le dipendenze sono definite
dal parametro dependsOn nella guida all'implementazione come segue:
"dependsOn":[
{
"id":"hl7_fhir_uv_bulkdata",
"uri":"http://hl7.org/fhir/uv/bulkdata/ImplementationGuide/hl7.fhir.uv.bulkdata",
"packageId":"hl7.fhir.uv.bulkdata",
"version":"1.0.1"
},
{
"id":"vsac",
"uri":"http://fhir.org/packages/us.nlm.vsac/ImplementationGuide/us.nlm.vsac",
"packageId":"us.nlm.vsac",
"version":"0.3.0"
}
]
Per caricare e importare le dipendenze, segui le istruzioni riportate in Caricare la guida all'implementazione in Cloud Storage e Importare la guida all'implementazione.
Abilitare la guida all'implementazione
Per utilizzare una risorsa della guida all'implementazione per convalidare i profili, devi abilitare la guida all'implementazione. Se abiliti più di una guida all'implementazione, l'API Cloud Healthcare tenta di convalidare i profili in base a tutte le guide all'implementazione. Una risorsa FHIR deve corrispondere a un solo profilo di qualsiasi guida all'implementazione abilitata.
L'API Cloud Healthcare convalida le guide all'implementazione solo quando le attivi. Se modifichi una guida all'implementazione e la riattivi, l'API Cloud Healthcare convalida la guida all'implementazione modificata.
Se rimuovi una guida all'implementazione dopo averla attivata, la guida all'implementazione smette di avere effetto.
Gli esempi riportati di seguito mostrano come abilitare la guida all'implementazione per la convalida del profilo in un archivio FHIR esistente:
curl
Per attivare la guida all'implementazione , invia una richiesta PATCH e specifica le seguenti informazioni:
- Il nome e la posizione del set di dati principale
- Il nome del datastore FHIR
- Il campo
enabledImplementationGuidesimpostato sul percorso della risorsa della guida all'implementazione
L'esempio seguente mostra una richiesta PATCH mediante curl.
curl -X PATCH \ -H "Authorization: Bearer $(gcloud auth application-default print-access-token)" \ -H "Content-Type: application/fhir+json; charset=utf-8" \ --data '{ "validationConfig": { "enabledImplementationGuides": ["IMPLEMENTATION_GUIDE_URL"], "disableProfileValidation": false } }' "https://healthcare.googleapis.com/v1/projects/PROJECT_ID/locations/LOCATION/datasets/DATASET_ID/fhirStores/FHIR_STORE_ID?updateMask=validationConfig"
Sostituisci quanto segue:
- IMPLEMENTATION_GUIDE_URL: l'URL definito nella proprietà
urldella risorsa ImplementationGuide, ad esempio,http://hl7.org/fhir/us/core/ImplementationGuide/hl7.fhir.us.core - PROJECT_ID: l'ID del tuo progetto Google Cloud
- LOCATION: la posizione del set di dati
- DATASET_ID: l'ID set di dati
- FHIR_STORE_ID: l'ID datastore FHIR
La risposta è la seguente:
{
"name": "projects/PROJECT_ID/locations/LOCATION/datasets/DATASET_ID/fhirStores/FHIR_STORE_ID",
"validationConfig": {
"enabledImplementationGuides": ["IMPLEMENTATION_GUIDE_URL"]
}
}
PowerShell
Per attivare la guida all'implementazione , invia una richiesta PATCH e specifica le seguenti informazioni:
- Il nome e la posizione del set di dati principale
- Il nome del datastore FHIR
- Il campo
enabledImplementationGuidesimpostato sul percorso della risorsa della guida all'implementazione
Il seguente esempio mostra una richiesta PATCH mediante Windows PowerShell.
$cred = gcloud auth application-default print-access-token $headers = @{ Authorization = "Bearer $cred" } Invoke-WebRequest ` -Method Patch ` -Headers $headers ` -ContentType: "application/json; charset=utf-8" ` -Body '{ "validationConfig": { "enabledImplementationGuides": ["IMPLEMENTATION_GUIDE_URL"] } }' ` -Uri "https://healthcare.googleapis.com/v1/projects/PROJECT_ID/locations/LOCATION/datasets/DATASET_ID/fhirStores/FHIR_STORE_ID?updateMask=validationConfig" | Select-Object -Expand Content
Sostituisci quanto segue:
- IMPLEMENTATION_GUIDE_URL: l'URL definito nella proprietà
urldella risorsa ImplementationGuide, ad esempio,http://hl7.org/fhir/us/core/ImplementationGuide/hl7.fhir.us.core - PROJECT_ID: l'ID del tuo progetto Google Cloud
- LOCATION: la posizione del set di dati
- DATASET_ID: l'ID set di dati
- FHIR_STORE_ID: l'ID datastore FHIR
La risposta è la seguente:
{
"name": "projects/PROJECT_ID/locations/LOCATION/datasets/DATASET_ID/fhirStores/FHIR_STORE_ID",
"validationConfig": {
"enabledImplementationGuides": ["IMPLEMENTATION_GUIDE_URL"],
},
}
Python
Utilizza la console Google Cloud per attivare le guide all'implementazione
Quando utilizzi la console Google Cloud per creare o modificare un archivio FHIR, puoi eseguire le seguenti operazioni:
- Seleziona le guide all'implementazione predefinite fornite dall'API Cloud Healthcare
- Importa una guida all'implementazione personalizzata da Cloud Storage nel tuo datastore FHIR
Per importare una guida all'implementazione personalizzata, completa i seguenti passaggi:
(Facoltativo) Configura la guida all'implementazione.
Questo passaggio è necessario per aggiungere manualmente l'array
globalalla risorsa della guida all'implementazione. Se scegli di saltare questo passaggio, devi aggiungere l'arrayglobalquando crei il bundle di transazioni FHIR nel passaggio successivo utilizzando un metodo diverso, ad esempio lo strumento Bundler per le risorse di convalida del profilo FHIR con il flaggenerate_global_array.Crea un bundle di transazioni FHIR delle risorse di convalida del profilo, che includa la guida all'implementazione, le definizioni della struttura e i value set.
Puoi creare il bundle di transazioni utilizzando lo strumento Bundler per le risorse di convalida del profilo FHIR.
Carica il bundle di convalida del profilo FHIR in una posizione Cloud Storage.
gcloud storage cp \ PATH_TO_PROFILE_VALIDATION_BUNDLE \ gs://BUCKET/IMPLEMENTATION_GUIDE_DIRECTORY \ --recursive
Sostituisci quanto segue:
- PATH_TO_PROFILE_VALIDATION_BUNDLE: il percorso del bundle di convalida del profilo sulla macchina locale
- BUCKET/IMPLEMENTATION_GUIDE_DIRECTORY: il percorso di Cloud Storage in cui deve essere archiviato il bundle
Importa la guida all'implementazione personalizzata dalla posizione Cloud Storage quando crei o modifici il datastore FHIR.
Convalidare le risorse rispetto a profili specifici
Gli esempi riportati di seguito mostrano come convalidare una risorsa FHIR per un profilo specifico o per tutti i profili definiti per un archivio FHIR. La convalida della risorsa FHIR ti consente di determinare se la risorsa FHIR è conforme a uno o più profili.
Per convalidare una risorsa FHIR, utilizza il metodo fhir.Resource-validate.
curl
curl -X POST \ -H "Authorization: Bearer $(gcloud auth application-default print-access-token)" \ -H "Content-Type: application/json; charset=utf-8" \ --data @RESOURCE_FILE \ 'https://healthcare.googleapis.com/v1/projects/PROJECT_ID/locations/LOCATION/datasets/DATASET_ID/fhirStores/FHIR_STORE_ID/fhir/RESOURCE_TYPE/$validate?profile=PROFILE_URL'
Sostituisci quanto segue:
- RESOURCE_FILE: il percorso di un file contenente la risorsa
- PROJECT_ID: l'ID del tuo progetto Google Cloud
- LOCATION: la posizione del set di dati
- DATASET_ID: l'ID set di dati
- FHIR_STORE_ID: l'ID datastore FHIR
- PROFILE_URL: l'URL canonico del profilo FHIR, ad esempio
http://hl7.org/fhir/us/core/StructureDefinition/us-core-patientper una risorsa Patient. Deve essere presente una risorsa StructureDefinition in FHIR_STORE_ID con questo URL. Se stai convalidando la risorsa in base ai profili che hai già attivato nello store, non fornire questo parametro di query. - RESOURCE_TYPE: il tipo di risorsa
Se una risorsa è conforme ai profili, viene restituita una risposta simile alla seguente:
{
"issue": [
{
"code": "informational",
"details": {
"text": "success"
},
"diagnostics": "success",
"severity": "information"
}
],
"resourceType": "OperationOutcome"
}
Se una risorsa non è conforme a un profilo, viene restituito un errore con una risposta simile alla seguente:
{
"issue": [
{
"code": "processing",
"diagnostics": "Profile http://hl7.org/fhir/StructureDefinition/AuditEvent, Element 'AuditEvent.agent.requestor': minimum required = 1, but only found 0",
"location": [
"AuditEvent.agent"
],
"severity": "error"
}
],
"resourceType": "OperationOutcome"
}
PowerShell
$cred = gcloud auth application-default print-access-token $headers = @{ Authorization = "Bearer $cred" } Invoke-WebRequest ` -Method Post ` -Headers $headers ` -ContentType: "application/json; charset=utf-8" ` -Body '@RESOURCE_FILE' ` -Uri "https://healthcare.googleapis.com/v1/projects/PROJECT_ID/locations/LOCATION/datasets/DATASET_ID/fhirStores/FHIR_STORE_ID/fhir/RESOURCE_TYPE/$validate?profile=PROFILE_URL" | Select-Object -Expand Content
Sostituisci quanto segue:
- RESOURCE_FILE: il percorso di un file contenente la risorsa
- PROJECT_ID: l'ID del tuo progetto Google Cloud
- LOCATION: la posizione del set di dati
- DATASET_ID: l'ID set di dati
- FHIR_STORE_ID: l'ID datastore FHIR
- PROFILE_URL: l'URL canonico del profilo FHIR, ad esempio
http://hl7.org/fhir/us/core/StructureDefinition/us-core-patientper una risorsa Patient. Deve essere presente una risorsa StructureDefinition in FHIR_STORE_ID con questo URL. Se stai convalidando la risorsa in base ai profili che hai già attivato nello store, non fornire questo parametro di query. - RESOURCE_TYPE: il tipo di risorsa
Se una risorsa viene convalidata per un profilo, viene restituita una risposta simile alla seguente:
{
"issue": [
{
"code": "informational",
"details": {
"text": "success"
},
"diagnostics": "success",
"severity": "information"
}
],
"resourceType": "OperationOutcome"
}
Se una risorsa non viene convalidata per un profilo, viene restituito un errore con una risposta simile alla seguente:
{
"issue": [
{
"code": "processing",
"diagnostics": "Profile http://hl7.org/fhir/StructureDefinition/AuditEvent, Element 'AuditEvent.agent.requestor': minimum required = 1, but only found 0",
"location": [
"AuditEvent.agent"
],
"severity": "error"
}
],
"resourceType": "OperationOutcome"
}