Panduan dan profil penerapan FHIR memastikan bahwa resource dalam FHIR store sesuai dengan kriteria tertentu yang ditentukan. Beberapa contoh panduan penerapan mencakup US Core Implementation Guide 4.0.0 dan Carin Blue Button Implementation Guide.
Halaman ini menjelaskan cara menentukan, mengonfigurasi, dan menggunakan panduan penerapan dan profil di penyimpanan FHIR R4 menggunakan Panduan Penerapan US Core 4.0.0.
Ringkasan
Profil FHIR adalah sekumpulan aturan tambahan yang ditentukan di atas spesifikasi FHIR dasar yang menangani cara berbagai sistem layanan kesehatan memproses resource. Anda dapat mengimpor dan mengaktifkan profil FHIR di penyimpanan FHIR untuk memastikan bahwa semua resource di penyimpanan FHIR memenuhi kriteria tertentu untuk struktur resource dan informasi yang diambil.
Definisi struktur dan panduan penerapan
Anda dapat mengimpor profil FHIR untuk penyimpanan FHIR dengan menyisipkan satu atau beberapa definisi struktur yang dikelompokkan ke dalam satu atau beberapa panduan penerapan. Gunakan definisi struktur untuk melakukan hal berikut:
- Menentukan batasan untuk kolom dalam resource FHIR.
- Merujuk set nilai yang menautkan sistem kode dan resource FHIR.
Anda menggunakan panduan penerapan dengan definisi struktur untuk memvalidasi resource agar cocok dengan kasus penggunaan software pihak ketiga Anda.
Misalnya, anggaplah software pihak ketiga Anda harus mematuhi aturan akhir interoperabilitas dan Akses Pasien dari Centers for Medicare & Medicaid Services (CMS) di Amerika Serikat. Software pihak ketiga Anda harus menyediakan Patient Access API yang mematuhi profil CARIN. Anda dapat mengimpor dan mengaktifkan panduan penerapan CARIN di penyimpanan FHIR untuk memvalidasi resource terhadap profil CARIN. Mengimpor dan mengaktifkan panduan penerapan dijelaskan di bagian selanjutnya di halaman ini.
Setelah mengimpor panduan penerapan, Anda dapat mengaktifkannya di penyimpanan FHIR untuk validasi resource FHIR. Saat resource FHIR diperbarui atau ditambahkan ke penyimpanan, Cloud Healthcare API akan memverifikasi apakah resource tersebut cocok dengan definisi struktur dalam panduan penerapan. Jika resource FHIR cocok, resource FHIR akan ditambahkan ke penyimpanan. Jika resource FHIR tidak sesuai dengan definisi struktur dalam panduan penerapan, pesan error akan ditampilkan dan resource FHIR ditolak.
Penerapan validasi data
Cloud Healthcare API menerapkan validasi data saat menggunakan metode berikut:
projects.locations.datasets.fhirStores.fhir.createprojects.locations.datasets.fhirStores.fhir.updateprojects.locations.datasets.fhirStores.fhir.patchprojects.locations.datasets.fhirStores.executeBundle
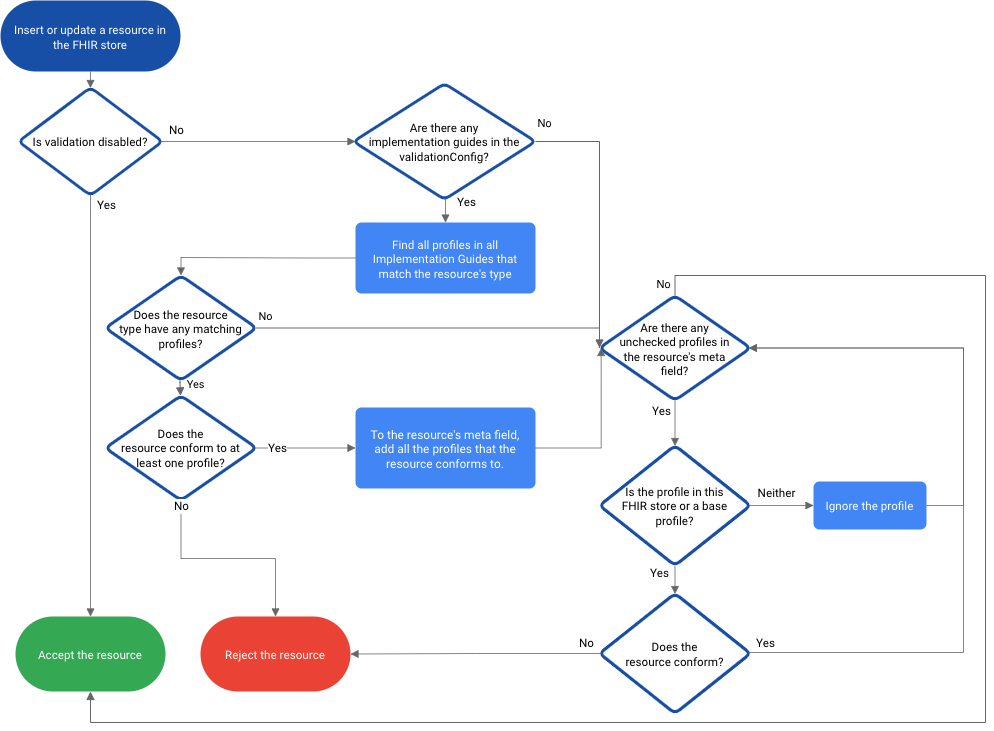
Alur kerja validasi profil
Diagram berikut menunjukkan alur kerja validasi untuk menambahkan atau memperbarui resource FHIR:

Menentukan profil FHIR Anda
Bagian berikut menjelaskan cara mendownload definisi struktur dari software pihak ketiga dan mengonfigurasi panduan penerapan.
Mendownload resource validasi profil Anda
Untuk memastikan definisi struktur Anda cocok dengan sumber tepercaya, Anda perlu mendownload resource validasi profil, seperti definisi struktur, panduan penerapan, atau set nilai, dari sumber eksternal, seperti registri panduan penerapan FHIR.org. Sumber eksternal menyediakan paket yang berisi semua set nilai, profil, ekstensi, daftar halaman, dan URL untuk setiap panduan penerapan.
Misalnya, jika sistem Anda menggunakan profil pasien US Core, Anda dapat mendownload definisi struktur dan panduan penerapan yang digunakan oleh US Core.
Cloud Healthcare API memungkinkan validasi untuk jenis aturan definisi struktur berikut:
slicing, dengan dukungan untuk diskriminator berikut:valuepatternprofile
min/maxtypefixedpatternminValuemaxValuemaxLengthbinding, kecuali aturan berikut:ValueSet.compose.include.filterValueSet.compose.exclude
Mengonfigurasi panduan penerapan Anda
Setelah mendownload definisi struktur, panduan penerapan, dan set nilai, Anda harus menambahkan profil yang digunakan panduan penerapan untuk memvalidasi resource FHIR.
Untuk mengonfigurasi panduan penerapan, selesaikan langkah-langkah berikut:
Buka file panduan penerapan yang Anda download dari penyedia software pihak ketiga.
Tambahkan bagian berikut untuk menyertakan definisi struktur yang akan divalidasi oleh panduan penerapan Anda:
{ "resourceType": "ImplementationGuide", ... "global": [ { "type": "RESOURCE_TYPE", "profile": "STRUCTURE_DEFINITION_URL" } ] ... }
Ganti kode berikut:
- RESOURCE_TYPE: menentukan jenis resource yang dapat menerapkan panduan penerapan.
- STRUCTURE_DEFINITION_URL: URL ke definisi struktur sumber profil, misalnya, US Core Patient Profile.
Simpan file panduan penerapan.
Contoh berikut menunjukkan profil Pasien dan Organisasi yang diaktifkan untuk panduan penerapan US Core:
"global":[ { "type":"Patient", "profile":"https://hl7.org/fhir/us/core/StructureDefinition/us-core-patient" }, { "type":"Organization", "profile":"https://hl7.org/fhir/us/core/StructureDefinition/us-core-organization" }, ... ]
Mengupload panduan penerapan Anda ke Cloud Storage
Setelah mengedit panduan penerapan, Anda harus mengupload file berikut ke Cloud Storage:
- Panduan penerapan
- Definisi struktur
- Kumpulan nilai
Setelah mengupload, Anda dapat menggunakan file ini untuk memvalidasi resource di FHIR store.
Untuk mengupload panduan penerapan ke Cloud Storage, selesaikan langkah-langkah berikut:
Hapus semua file dari panduan penerapan yang tidak digunakan oleh profil FHIR di Cloud Healthcare API.
Misalnya, jika Anda menerapkan panduan penerapan inti AS, Anda dapat menghapus file berikut:
.DS_Storeig-r4.jsonopenapi/.index.jsonpackage.json
Untuk menambahkan panduan penerapan, definisi struktur, dan set nilai ke Cloud Storage, jalankan perintah berikut:
gcloud storage cp \ PATH_TO_IMPLEMENTATION_GUIDE \ gs://BUCKET/IMPLEMENTATION_GUIDE_DIRECTORY \ --recursive
Ganti kode berikut:
- PATH_TO_IMPLEMENTATION_GUIDE: jalur ke panduan penerapan di komputer lokal Anda
- BUCKET/IMPLEMENTATION_GUIDE_DIRECTORY: bucket dan direktori tempat Anda menyimpan panduan penerapan di Cloud Storage
Mengimpor panduan penerapan Anda
Untuk menggunakan panduan penerapan guna memvalidasi profil di FHIR store Anda, impor panduan tersebut ke FHIR store Anda sebagai resource FHIR.
Contoh berikut menunjukkan cara mengimpor panduan penerapan ke penyimpanan FHIR:
gcloud
Untuk menambahkan panduan penerapan sebagai resource ke penyimpanan FHIR, jalankan perintah
gcloud healthcare fhir-stores import gcs:
gcloud healthcare fhir-stores import gcs FHIR_STORE_ID \ --dataset=DATASET_ID \ --gcs-uri='gs://BUCKET/IMPLEMENTATION_GUIDE_DIRECTORY/*' \ --content-structure=resource-pretty
Ganti kode berikut:
- FHIR_STORE_ID: ID FHIR store
- DATASET_ID: ID set data
- BUCKET/IMPLEMENTATION_GUIDE_DIRECTORY: lokasi panduan penerapan di bucket Cloud Storage
Outputnya adalah sebagai berikut:
Request issued for: [FHIR_STORE_ID] Waiting for operation [OPERATION_ID] to complete...done. name: projects/PROJECT_ID/locations/LOCATION/datasets/DATASET_ID/fhirStores/FHIR_STORE_ID
Dalam output ini:
- PROJECT_ID, LOCATION, DATASET_ID: nilai yang Anda berikan dalam panggilan metode
- OPERATION_ID: ID untuk operasi yang berjalan lama yang disediakan oleh Cloud Healthcare API
Untuk melihat detail operasi selengkapnya, jalankan perintah
gcloud healthcare operations describe
dengan memberikan OPERATION_ID dari respons:
gcloud healthcare operations describe OPERATION_ID \ --dataset=DATASET_ID
Output-nya adalah sebagai berikut. Jika respons berisi done: true, maka
operasi telah selesai. Jika tidak, berarti operasi masih berjalan;
tunggu beberapa detik, lalu jalankan kembali perintah gcloud healthcare operations describe.
done: true metadata: '@type': type.googleapis.com/google.cloud.healthcare.v1.OperationMetadata apiMethodName: google.cloud.healthcare.v1.fhir.FhirService.ImportResources createTime: 'CREATE_TIME' endTime: 'END_TIME' name: projects/PROJECT_ID/locations/LOCATION/datasets/DATASET_ID/fhirStores/FHIR_STORE_ID response: '@type': type.googleapis.com/google.cloud.healthcare.v1.fhir.rest.ImportResourcesResponse fhirStore: projects/PROJECT_ID/locations/LOCATION/datasets/DATASET_ID/fhirStores/FHIR_STORE_ID
API
curl
curl -X POST \ -H "Authorization: Bearer $(gcloud auth application-default print-access-token)" \ -H "Content-Type: application/json; charset=utf-8" \ --data '{ "contentStructure": "RESOURCE_PRETTY", "gcsSource": { "uri": "gs://BUCKET/IMPLEMENTATION_GUIDE_DIRECTORY/*" } }' "https://healthcare.googleapis.com/v1/projects/PROJECT_ID/locations/LOCATION/datasets/DATASET_ID/fhirStores/FHIR_STORE_ID:import"
Ganti kode berikut:
- BUCKET/IMPLEMENTATION_GUIDE_DIRECTORY: lokasi panduan penerapan di bucket Cloud Storage
- PROJECT_ID: ID Google Cloud project Anda
- LOCATION: lokasi set data
- DATASET_ID: ID set data
- FHIR_STORE_ID: ID FHIR store
Responsnya adalah sebagai berikut:
{
"name": "projects/PROJECT_ID/locations/LOCATION/datasets/DATASET_ID/operations/OPERATION_ID"
}
Dalam output ini:
- PROJECT_ID, LOCATION, DATASET_ID: nilai yang Anda berikan dalam panggilan metode
- OPERATION_ID: ID untuk operasi yang berjalan lama yang disediakan oleh Cloud Healthcare API
Untuk melacak status operasi,
gunakan metode
operations.get:
curl -X GET \ -H "Authorization: Bearer $(gcloud auth application-default print-access-token)" \ "https://healthcare.googleapis.com/v1/projects/PROJECT_ID/locations/LOCATION/datasets/DATASET_ID/operations/OPERATION_ID"
Ganti kode berikut:
- PROJECT_ID: ID Google Cloud project Anda
- LOCATION: lokasi set data
- DATASET_ID: ID set data
- FHIR_STORE_ID: ID FHIR store
- OPERATION_ID: ID yang ditampilkan dari operasi yang berjalan lama
Output-nya adalah sebagai berikut. Jika respons berisi "done": true, maka
operasi telah selesai. Jika tidak, berarti operasi masih berjalan;
tunggu beberapa detik, lalu panggil metode operations.get lagi.
{
"name": "projects/PROJECT_ID/locations/LOCATION/datasets/DATASET_ID/operations/OPERATION_ID",
"metadata": {
"@type": "type.googleapis.com/google.cloud.healthcare.v1.OperationMetadata",
"apiMethodName": "google.cloud.healthcare.v1.fhir.FhirService.ImportResources",
"createTime": "CREATE_TIME",
"endTime": "END_TIME",
"logsUrl": "https://console.cloud.google.com/logs/query/CLOUD_LOGGING_URL",
"counter": {
"success": "SUCCESS_COUNT"
}
},
"done": true,
"response": {
"@type": "type.googleapis.com/google.cloud.healthcare.v1.fhir.rest.ImportResourcesResponse",
}
}
PowerShell
$cred = gcloud auth application-default print-access-token $headers = @{ Authorization = "Bearer $cred" } Invoke-WebRequest ` -Method Post ` -Headers $headers ` -ContentType: "application/json; charset=utf-8" ` -Body '{ "contentStructure": "RESOURCE_PRETTY", "gcsSource": { "uri": "gs://BUCKET/IMPLEMENTATION_GUIDE_DIRECTORY/*" } }' ` -Uri "https://healthcare.googleapis.com/v1/projects/PROJECT_ID/locations/LOCATION/datasets/DATASET_ID/fhirStores/FHIR_STORE_ID:import" | Select-Object -Expand Content
Ganti kode berikut:
- BUCKET/IMPLEMENTATION_GUIDE_DIRECTORY: lokasi panduan penerapan di bucket Cloud Storage
- PROJECT_ID: ID Google Cloud project Anda
- LOCATION: lokasi set data
- DATASET_ID: ID set data
- FHIR_STORE_ID: ID FHIR store
Responsnya adalah sebagai berikut:
{
"name": "projects/PROJECT_ID/locations/LOCATION/datasets/DATASET_ID/operations/OPERATION_ID"
}
Dalam output ini:
- PROJECT_ID, LOCATION, DATASET_ID: nilai yang Anda berikan dalam panggilan metode
- OPERATION_ID: ID untuk operasi yang berjalan lama yang disediakan oleh Cloud Healthcare API
Untuk melacak status operasi,
gunakan metode
operations.get:
$cred = gcloud auth application-default print-access-token $headers = @{ Authorization = "Bearer $cred" } Invoke-WebRequest ` -Method Get ` -Headers $headers ` -Uri "https://healthcare.googleapis.com/v1/projects/PROJECT_ID/locations/LOCATION/datasets/DATASET_ID/operations/OPERATION_ID" | Select-Object -Expand Content
Ganti kode berikut:
- PROJECT_ID: ID Google Cloud project Anda
- LOCATION: lokasi set data
- DATASET_ID: ID set data
- FHIR_STORE_ID: ID FHIR store
- OPERATION_ID: ID yang ditampilkan dari operasi yang berjalan lama
Output-nya adalah sebagai berikut. Jika respons berisi "done": true, maka
operasi telah selesai. Jika tidak, berarti operasi masih berjalan;
tunggu beberapa detik, lalu panggil metode operations.get lagi.
{
"name": "projects/PROJECT_ID/locations/LOCATION/datasets/DATASET_ID/operations/OPERATION_ID",
"metadata": {
"@type": "type.googleapis.com/google.cloud.healthcare.v1.OperationMetadata",
"apiMethodName": "google.cloud.healthcare.v1.fhir.FhirService.ImportResources",
"createTime": "CREATE_TIME",
"endTime": "END_TIME",
"logsUrl": "https://console.cloud.google.com/logs/query/CLOUD_LOGGING_URL",
"counter": {
"success": "SUCCESS_COUNT"
}
},
"done": true,
"response": {
"@type": "type.googleapis.com/google.cloud.healthcare.v1.fhir.rest.ImportResourcesResponse",
}
}
Mengupload dan mengimpor dependensi penerapan Anda
Sebelum dapat mengaktifkan panduan penerapan, Anda harus memastikan bahwa semua dependensi panduan telah diupload dan diimpor. Dependensi ditentukan
oleh parameter dependsOn dalam panduan penerapan Anda sebagai berikut:
"dependsOn":[
{
"id":"hl7_fhir_uv_bulkdata",
"uri":"http://hl7.org/fhir/uv/bulkdata/ImplementationGuide/hl7.fhir.uv.bulkdata",
"packageId":"hl7.fhir.uv.bulkdata",
"version":"1.0.1"
},
{
"id":"vsac",
"uri":"http://fhir.org/packages/us.nlm.vsac/ImplementationGuide/us.nlm.vsac",
"packageId":"us.nlm.vsac",
"version":"0.3.0"
}
]
Untuk mengupload dan mengimpor dependensi, ikuti petunjuk di Mengupload panduan penerapan ke Cloud Storage dan Mengimpor panduan penerapan, masing-masing.
Mengaktifkan panduan penerapan
Untuk menggunakan resource panduan penerapan guna memvalidasi profil, Anda harus mengaktifkan panduan penerapan. Jika Anda mengaktifkan lebih dari satu panduan penerapan, Cloud Healthcare API akan mencoba memvalidasi profil terhadap semua panduan penerapan. Resource FHIR hanya perlu cocok dengan satu profil dari panduan penerapan yang diaktifkan.
Cloud Healthcare API hanya memvalidasi panduan penerapan saat Anda mengaktifkannya. Jika Anda mengubah panduan penerapan dan mengaktifkannya kembali, Cloud Healthcare API akan memvalidasi panduan penerapan yang diubah.
Jika Anda menghapus panduan penerapan setelah mengaktifkannya, panduan penerapan tidak akan berlaku lagi.
Contoh berikut menunjukkan cara mengaktifkan panduan penerapan untuk validasi profil di penyimpanan FHIR yang ada:
curl
Untuk mengaktifkan panduan penerapan , buat permintaan PATCH dan tentukan
informasi berikut:
- Nama dan lokasi set data induk
- Nama penyimpanan FHIR
- Kolom
enabledImplementationGuidesditetapkan ke jalur ke resource panduan penerapan Anda
Contoh berikut menunjukkan permintaan PATCH menggunakan curl.
curl -X PATCH \ -H "Authorization: Bearer $(gcloud auth application-default print-access-token)" \ -H "Content-Type: application/fhir+json; charset=utf-8" \ --data '{ "validationConfig": { "enabledImplementationGuides": ["IMPLEMENTATION_GUIDE_URL"], "disableProfileValidation": false } }' "https://healthcare.googleapis.com/v1/projects/PROJECT_ID/locations/LOCATION/datasets/DATASET_ID/fhirStores/FHIR_STORE_ID?updateMask=validationConfig"
Ganti kode berikut:
- IMPLEMENTATION_GUIDE_URL: URL yang ditentukan dalam properti
urldari resource ImplementationGuide, misalnya,http://hl7.org/fhir/us/core/ImplementationGuide/hl7.fhir.us.core - PROJECT_ID: ID Google Cloud project Anda
- LOCATION: lokasi set data
- DATASET_ID: ID set data
- FHIR_STORE_ID: ID FHIR store
Responsnya adalah sebagai berikut:
{
"name": "projects/PROJECT_ID/locations/LOCATION/datasets/DATASET_ID/fhirStores/FHIR_STORE_ID",
"validationConfig": {
"enabledImplementationGuides": ["IMPLEMENTATION_GUIDE_URL"]
}
}
PowerShell
Untuk mengaktifkan panduan penerapan , buat permintaan PATCH dan tentukan
informasi berikut:
- Nama dan lokasi set data induk
- Nama penyimpanan FHIR
- Kolom
enabledImplementationGuidesditetapkan ke jalur ke resource panduan penerapan Anda
Contoh berikut menunjukkan permintaan PATCH menggunakan Windows PowerShell.
$cred = gcloud auth application-default print-access-token $headers = @{ Authorization = "Bearer $cred" } Invoke-WebRequest ` -Method Patch ` -Headers $headers ` -ContentType: "application/json; charset=utf-8" ` -Body '{ "validationConfig": { "enabledImplementationGuides": ["IMPLEMENTATION_GUIDE_URL"] } }' ` -Uri "https://healthcare.googleapis.com/v1/projects/PROJECT_ID/locations/LOCATION/datasets/DATASET_ID/fhirStores/FHIR_STORE_ID?updateMask=validationConfig" | Select-Object -Expand Content
Ganti kode berikut:
- IMPLEMENTATION_GUIDE_URL: URL yang ditentukan dalam properti
urldari resource ImplementationGuide, misalnya,http://hl7.org/fhir/us/core/ImplementationGuide/hl7.fhir.us.core - PROJECT_ID: ID Google Cloud project Anda
- LOCATION: lokasi set data
- DATASET_ID: ID set data
- FHIR_STORE_ID: ID FHIR store
Responsnya adalah sebagai berikut:
{
"name": "projects/PROJECT_ID/locations/LOCATION/datasets/DATASET_ID/fhirStores/FHIR_STORE_ID",
"validationConfig": {
"enabledImplementationGuides": ["IMPLEMENTATION_GUIDE_URL"],
},
}
Python
Menggunakan konsol Google Cloud untuk mengaktifkan panduan penerapan
Saat menggunakan konsol Google Cloud untuk membuat atau mengedit penyimpanan FHIR, Anda dapat melakukan tindakan berikut:
- Pilih panduan penerapan default yang disediakan oleh Cloud Healthcare API
- Mengimpor panduan penerapan kustom dari Cloud Storage ke penyimpanan FHIR Anda
Untuk mengimpor panduan penerapan kustom, selesaikan langkah-langkah berikut:
Opsional: Konfigurasi panduan penerapan Anda.
Langkah ini diperlukan untuk menambahkan array
globalke panduan penerapan resource secara manual. Jika Anda memilih untuk melewati langkah ini, Anda harus menambahkan arrayglobalsaat membuat paket transaksi FHIR pada langkah berikutnya menggunakan metode yang berbeda, seperti alat Bundler untuk resource validasi profil FHIR dengan tandagenerate_global_array.Buat paket transaksi FHIR dari resource validasi profil Anda, yang mencakup panduan penerapan, definisi struktur, dan set nilai.
Anda dapat membuat paket transaksi menggunakan alat Bundler untuk resource validasi profil FHIR.
Upload paket validasi profil FHIR ke lokasi Cloud Storage.
gcloud storage cp \ PATH_TO_PROFILE_VALIDATION_BUNDLE \ gs://BUCKET/IMPLEMENTATION_GUIDE_DIRECTORY \ --recursive
Ganti kode berikut:
- PATH_TO_PROFILE_VALIDATION_BUNDLE: jalur ke paket validasi profil di komputer lokal Anda
- BUCKET/IMPLEMENTATION_GUIDE_DIRECTORY: lokasi Cloud Storage tempat paket harus disimpan
Impor panduan penerapan kustom Anda dari lokasi Cloud Storage saat Anda membuat atau mengedit penyimpanan FHIR.
Memvalidasi resource terhadap profil tertentu
Contoh berikut menunjukkan cara memvalidasi resource FHIR untuk profil tertentu atau untuk semua profil yang ditentukan untuk penyimpanan FHIR. Memvalidasi resource FHIR memungkinkan Anda menentukan apakah resource FHIR Anda sesuai dengan satu atau beberapa profil.
Untuk memvalidasi resource FHIR, gunakan metode fhir.Resource-validate.
curl
curl -X POST \ -H "Authorization: Bearer $(gcloud auth application-default print-access-token)" \ -H "Content-Type: application/json; charset=utf-8" \ --data @RESOURCE_FILE \ 'https://healthcare.googleapis.com/v1/projects/PROJECT_ID/locations/LOCATION/datasets/DATASET_ID/fhirStores/FHIR_STORE_ID/fhir/RESOURCE_TYPE/$validate?profile=PROFILE_URL'
Ganti kode berikut:
- RESOURCE_FILE: lokasi ke file yang berisi resource
- PROJECT_ID: ID Google Cloud project Anda
- LOCATION: lokasi set data
- DATASET_ID: ID set data
- FHIR_STORE_ID: ID FHIR store
- PROFILE_URL: URL kanonis profil FHIR, misalnya
http://hl7.org/fhir/us/core/StructureDefinition/us-core-patientuntuk resource Patient. Harus ada resource StructureDefinition di FHIR_STORE_ID yang memiliki URL ini. Jika Anda memvalidasi resource terhadap profil yang telah diaktifkan di toko, jangan berikan parameter kueri ini. - RESOURCE_TYPE: jenis resource
Jika resource sesuai dengan profil, respons yang mirip dengan berikut akan ditampilkan:
{
"issue": [
{
"code": "informational",
"details": {
"text": "success"
},
"diagnostics": "success",
"severity": "information"
}
],
"resourceType": "OperationOutcome"
}
Jika resource tidak sesuai dengan profil, error akan ditampilkan dengan respons yang mirip dengan berikut ini:
{
"issue": [
{
"code": "processing",
"diagnostics": "Profile http://hl7.org/fhir/StructureDefinition/AuditEvent, Element 'AuditEvent.agent.requestor': minimum required = 1, but only found 0",
"location": [
"AuditEvent.agent"
],
"severity": "error"
}
],
"resourceType": "OperationOutcome"
}
PowerShell
$cred = gcloud auth application-default print-access-token $headers = @{ Authorization = "Bearer $cred" } Invoke-WebRequest ` -Method Post ` -Headers $headers ` -ContentType: "application/json; charset=utf-8" ` -Body '@RESOURCE_FILE' ` -Uri "https://healthcare.googleapis.com/v1/projects/PROJECT_ID/locations/LOCATION/datasets/DATASET_ID/fhirStores/FHIR_STORE_ID/fhir/RESOURCE_TYPE/$validate?profile=PROFILE_URL" | Select-Object -Expand Content
Ganti kode berikut:
- RESOURCE_FILE: lokasi ke file yang berisi resource
- PROJECT_ID: ID Google Cloud project Anda
- LOCATION: lokasi set data
- DATASET_ID: ID set data
- FHIR_STORE_ID: ID FHIR store
- PROFILE_URL: URL kanonis profil FHIR, misalnya
http://hl7.org/fhir/us/core/StructureDefinition/us-core-patientuntuk resource Patient. Harus ada resource StructureDefinition di FHIR_STORE_ID yang memiliki URL ini. Jika Anda memvalidasi resource terhadap profil yang telah diaktifkan di toko, jangan berikan parameter kueri ini. - RESOURCE_TYPE: jenis resource
Jika resource divalidasi untuk profil, respons yang mirip dengan berikut akan ditampilkan:
{
"issue": [
{
"code": "informational",
"details": {
"text": "success"
},
"diagnostics": "success",
"severity": "information"
}
],
"resourceType": "OperationOutcome"
}
Jika resource tidak divalidasi untuk profil, error akan ditampilkan dengan respons yang mirip dengan berikut:
{
"issue": [
{
"code": "processing",
"diagnostics": "Profile http://hl7.org/fhir/StructureDefinition/AuditEvent, Element 'AuditEvent.agent.requestor': minimum required = 1, but only found 0",
"location": [
"AuditEvent.agent"
],
"severity": "error"
}
],
"resourceType": "OperationOutcome"
}