Intégration à Google Ads
Cette page décrit les configurations requises pour importer des données Google Ads en tant que source de données de la charge de travail marketing de Cortex Framework Data Foundation.
Google Ads est une plate-forme publicitaire en ligne qui permet aux entreprises de promouvoir leurs produits ou services sur différentes propriétés Google. Cortex Framework combine vos données Google Ads à celles d'autres canaux marketing, les analyse de manière exhaustive et utilise l'IA pour améliorer les résultats de vos campagnes.
Le diagramme suivant décrit comment les données Google Ads sont disponibles via la charge de travail marketing de Cortex Framework Data Foundation:

Fichier de configuration
Le fichier config.json configure les paramètres requis pour transférer des données à partir de n'importe quelle source de données, y compris Google Ads. Ce fichier contient les paramètres suivants pour Google Ads:
"marketing": {
"deployGoogleAds": true,
"GoogleAds": {
"deployCDC": true,
"lookbackDays": 180,
"datasets": {
"cdc": "",
"raw": "",
"reporting": "REPORTING_GoogleAds"
}
}
}
Le tableau suivant décrit la valeur de chaque paramètre marketing Google Ads:
| Paramètre | Signification | Valeur par défaut | Description |
marketing.deployGoogleAds
|
Déployer Google Ads | true
|
Exécutez le déploiement pour la source de données Google Ads. |
marketing.GoogleAds.deployCDC
|
Déployer CDC pour Google Ads | true
|
Générez des scripts de traitement CDC Google Ads à exécuter en tant que DAG dans Cloud Composer. |
marketing.GoogleAds.lookbackDays
|
Jours d'analyse pour Google Ads | 180
|
Nombre de jours avant de commencer à extraire des données à partir de l'API Google Ads. |
marketing.GoogleAds.datasets.cdc
|
Ensemble de données CDC pour Google Ads | Ensemble de données CDC pour Google Ads. | |
marketing.GoogleAds.datasets.raw
|
Ensemble de données brut pour Google Ads | Ensemble de données brut pour Google Ads. | |
marketing.GoogleAds.datasets.reporting
|
Ensemble de données de reporting pour Google Ads | "REPORTING_GoogleAds"
|
Ensemble de données de reporting pour Google Ads. |
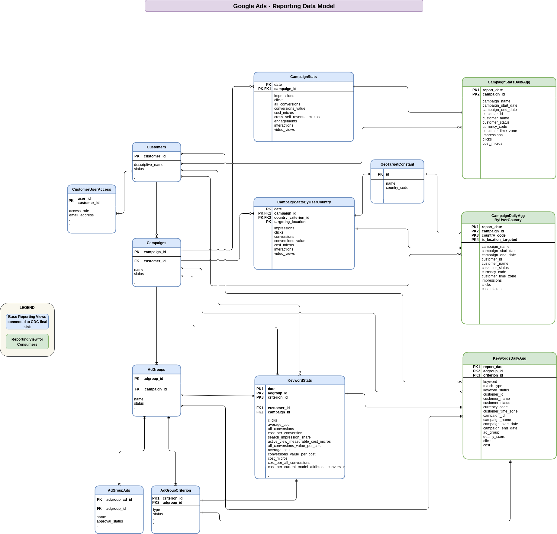
Modèle de données
Cette section décrit le modèle de données Google Ads à l'aide du diagramme des relations entre entités (ERD).
Vues de base
Il s'agit des objets bleus de l'ERD. Il s'agit de vues sur les tables CDC sans autre transformation que certains alias de nom de colonne. Consultez les scripts dans src/marketing/src/GoogleAds/src/reporting/ddls.
Vues de rapports
Il s'agit des objets verts de l'ERD. Il s'agit de vues de rapports contenant des métriques agrégées. Consultez les scripts dans src/marketing/src/GoogleAds/src/reporting/ddls.
Connexion à l'API
Les modèles d'ingestion Cortex Framework utilisent l'API Google Ads pour récupérer les attributs et les métriques de reporting de Google Ads. Les modèles Cortex Framework actuels utilisent la version 17.1 de l'API Google Ads. Tenez compte des limites de l'API Google Ads:
- Opérations d'accès de base par jour: 15 000 (les requêtes paginées contenant des
next_page_tokenvalides ne sont pas comptabilisées). - Taille maximale de la page:10 000 lignes par page.
- Paramètres par défaut recommandés:la taille de page est de 10 000 lignes par page.
Pour en savoir plus sur la connexion à l'API, consultez la documentation de l'API Google Ads.
Authentification du compte
Pour configurer l'authentification du compte, procédez comme suit:
- Dans la consoleGoogle Cloud , cliquez sur Menu de navigation > API et services > Identifiants > Créer des identifiants.
Créez des identifiants client OAuth avec les caractéristiques suivantes. Pour en savoir plus, consultez Utiliser OAuth 2.0 pour accéder aux API Google.
Application type: "Web Application" Name: CHOSEN_NAME #(For example,"Cortex Authentication Client"). Authorized redirect URIs: http://127.0.0.1Remplacez
CHOSEN_NAMEpar le nom choisi pour le compte d'identifiants client OAuth.Enregistrez
Client IDetClient secretune fois les identifiants configurés. Vous en aurez besoin ultérieurement.Générez un nouveau jeton à l'aide de l'accès OAuth 2.0 aux API Google. Cortex Data Foundation détecte et ingère automatiquement les données de tous les clients (comptes) accessibles aux identifiants utilisés pour générer le jeton.
Créez un secret à l'aide de Secret Manager:
- Dans la consoleGoogle Cloud , cliquez sur Secret Manager.
- Créez un secret appelé
cortex-framework-google-ads-yamlen utilisant le format suivant et en modifiant les valeurs en fonction de vos paramètres:
{"developer_token": "DEVELOPER_TOKEN_VALUE", "refresh_token": "REFRESH_TOKEN_VALUE", "client_id": "CLIENT_ID_VALUE", "client_secret": "CLIENT_SECRET_VALUE", "use_proto_plus": False}
Remplacez les éléments suivants :
DEVELOPER_TOKEN_VALUEavec la valeur du jeton de développeur disponible dans le compte Google Ads.REFRESH_TOKEN_VALUEpar la valeur du jeton d'actualisation obtenue à l'étape 4.CLIENT_ID_VALUEpar la valeur de l'ID client obtenue lors de la configuration OAuth à l'étape 2.CLIENT_SECRET_VALUEpar la valeur du code secret client obtenue à partir de la configuration OAuth à l'étape 2.
Fraîcheur des données et délai
En règle générale, la fraîcheur des données pour les sources de données Cortex Framework est limitée par ce que la connexion en amont permet, ainsi que par la fréquence d'exécution de votre DAG. Ajustez la fréquence d'exécution de votre DAG pour l'aligner sur la fréquence en amont, les contraintes de ressources et vos besoins métier.
Les données récupérées à l'aide de l'API Google Ads sont généralement disponibles avec une latence de plus de trois heures. Ils peuvent être ajustés par la suite en raison des conversions et de la détection de trafic incorrect. Pour en savoir plus, consultez l'article À propos de la fraîcheur des données du centre d'aide Google Ads.
Autorisations de connexion Cloud Composer
Créez les connexions suivantes dans Cloud Composer. Pour en savoir plus, consultez la documentation sur la gestion des connexions Airflow.
| Nom de la connexion | Purpose |
googleads_raw_dataflow
|
Pour l'API Google Ads : > Ensemble de données brut BigQuery. |
googleads_cdc_bq
|
Pour "Ensemble de données brut" > "Transfert d'ensemble de données CDC". |
googleads_reporting_bq
|
Pour le transfert d'un ensemble de données CDC vers un ensemble de données de reporting. |
Autorisations du compte de service Cloud Composer
Accordez des autorisations Dataflow au compte de service utilisé dans Cloud Composer (comme configuré dans la connexion googleads_raw_dataflow). Consultez les instructions de la documentation Dataflow.
Paramètres d'ingestion
Contrôlez les pipelines de données Source to Raw et Raw to CDC via les paramètres du fichier src/GoogleAds/config/ingestion_settings.yaml. Cette section décrit les paramètres de chaque pipeline de données.
Source des tables brutes
Cette section décrit les entités récupérées par les API et comment. Chaque entrée correspond à une entité Google Ads. Sur la base de cette configuration, Cortex crée des DAG Airflow qui exécutent des pipelines Dataflow pour extraire des données à l'aide des API Google Ads.
Les paramètres suivants contrôlent les paramètres de Source to Raw pour chaque entrée:
| Paramètre | Description |
load_frequency
|
Fréquence à laquelle un DAG pour cette entité s'exécute pour extraire des données de Google Ads. Pour en savoir plus sur les valeurs possibles, consultez la documentation Airflow. |
api_name
|
Nom de la ressource de l'API (par exemple, customer).
|
table_name
|
Table de l'ensemble de données brut où les données extraites sont stockées (par exemple, customer).
|
schema_file
|
Fichier de schéma dans le répertoire src/table_schema qui met en correspondance les champs de réponse de l'API avec les noms de colonnes de la table de destination.
|
key
|
Colonnes (séparées par une virgule) qui forment un enregistrement unique pour cette table. |
is_metrics_table
|
Indique si une entrée donnée concerne une entité de métrique (dans l'API Google Ads). Le système traite ces tables un peu différemment en raison de leur nature agrégée. |
partition_details
|
Facultatif:indiquez si vous souhaitez que ce tableau soit partitionné pour des raisons de performances. Pour en savoir plus, consultez la section Partitionnement de table. |
cluster_details
|
Facultatif:indiquez si vous souhaitez que ce tableau soit regroupé pour des raisons de performances. Pour en savoir plus, consultez la section Paramètres du cluster. |
Tables brutes vers CDC
Cette section décrit les entrées qui contrôlent le transfert de données des tables brutes vers les tables CDC. Chaque entrée correspond à une table brute (qui correspond à l'entité de l'API Google Ads, comme indiqué).
Les paramètres suivants contrôlent les paramètres de Raw to CDC pour chaque entrée:
| Paramètre | Description |
table_name
|
Table de l'ensemble de données CDC dans laquelle les données brutes après la transformation CDC sont stockées (par exemple, customer).
|
raw_table
|
Table sur laquelle les données brutes ont été répliquées. |
key
|
Colonnes (séparées par une virgule) qui forment un enregistrement unique pour cette table. |
load_frequency
|
Fréquence d'exécution d'un DAG pour cette entité afin de renseigner la table CDC. Pour en savoir plus sur les valeurs possibles, consultez la documentation Airflow. |
schema_file
|
Fichier de schéma dans le répertoire src/table_schema qui mappe les colonnes brutes aux colonnes CDC et au type de données de la colonne CDC.
Il s'agit du même fichier de schéma que celui auquel il est fait référence dans la section précédente.
|
partition_details
|
Facultatif:indiquez si vous souhaitez que ce tableau soit partitionné pour des raisons de performances. Pour en savoir plus, consultez la section Partitionnement de table. |
cluster_details
|
Facultatif:indiquez si vous souhaitez que ce tableau soit regroupé pour des raisons de performances. Pour en savoir plus, consultez la section Paramètres du cluster. |
Paramètres de création de rapports
Vous pouvez configurer et contrôler la façon dont Cortex Framework génère des données pour la couche de création de rapports finale Google Ads à l'aide du fichier de paramètres de création de rapports src/GoogleAds/config/reporting_settings.yaml.
Ce fichier contrôle la génération des objets BigQuery de la couche de reporting (tables, vues,fonctions ou procédures stockées).
Pour en savoir plus, consultez Personnaliser le fichier de paramètres de création de rapports.
Étape suivante
- Pour en savoir plus sur les autres sources de données et charges de travail, consultez la page Sources de données et charges de travail.
- Pour en savoir plus sur les étapes de déploiement dans les environnements de production, consultez la section Conditions préalables au déploiement de Cortex Framework Data Foundation.
