Integrasi dengan Google Ads
Halaman ini menjelaskan konfigurasi yang diperlukan untuk mengambil data dari Google Ads sebagai sumber data beban kerja pemasaran Cortex Framework Data Foundation.
Google Ads adalah platform periklanan online yang memungkinkan bisnis mengiklankan produk atau layanan mereka di berbagai properti Google. Cortex Framework menggabungkan data Google Ads Anda dengan saluran pemasaran lainnya, menganalisisnya secara komprehensif, dan menggunakan AI untuk meningkatkan hasil kampanye Anda.
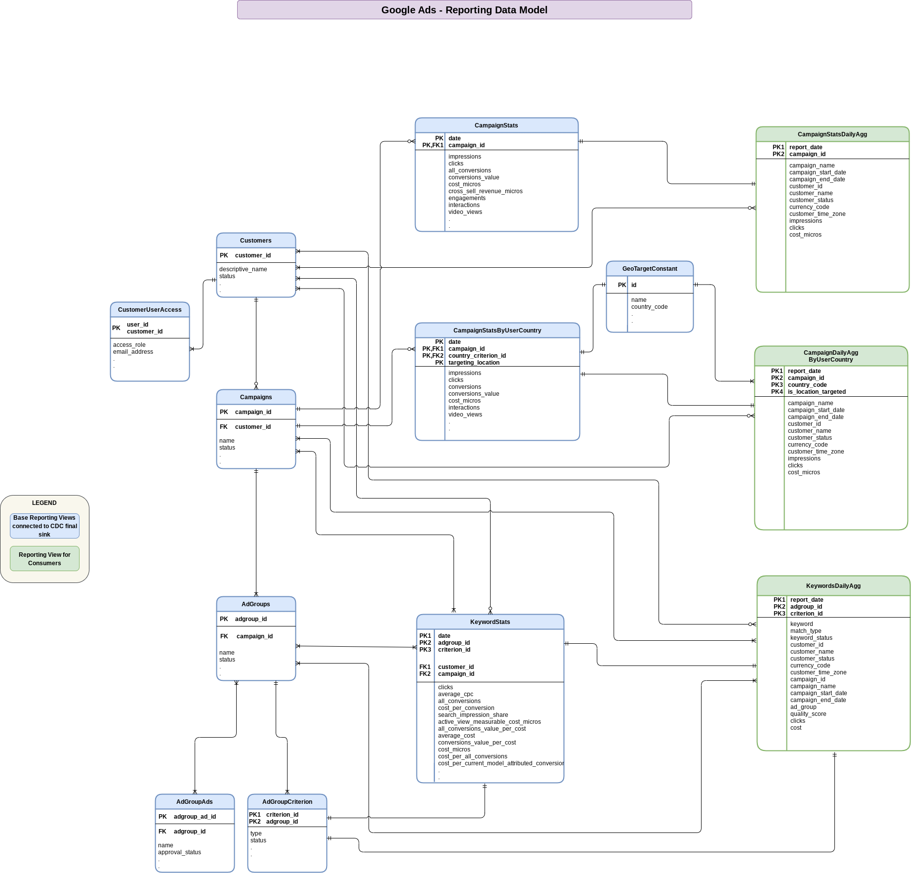
Diagram berikut menjelaskan cara data Google Ads tersedia melalui beban kerja pemasaran Cortex Framework Data Foundation:

File konfigurasi
File config.json mengonfigurasi setelan yang diperlukan untuk mentransfer data dari
sumber data apa pun, termasuk Google Ads. File ini berisi parameter berikut untuk Google Ads:
"marketing": {
"deployGoogleAds": true,
"GoogleAds": {
"deployCDC": true,
"lookbackDays": 180,
"datasets": {
"cdc": "",
"raw": "",
"reporting": "REPORTING_GoogleAds"
}
}
}
Tabel berikut menjelaskan nilai untuk setiap parameter pemasaran Google Ads:
| Parameter | Arti | Nilai Default | Deskripsi |
marketing.deployGoogleAds
|
Men-deploy Google Ads | true
|
Jalankan deployment untuk sumber data Google Ads. |
marketing.GoogleAds.deployCDC
|
Men-deploy CDC untuk Google Ads | true
|
Buat skrip pemrosesan CDC Google Ads untuk dijalankan sebagai DAG di Managed Airflow. |
marketing.GoogleAds.lookbackDays
|
Periode lihat balik untuk Google Ads | 180
|
Jumlah hari untuk mulai mengambil data dari Google Ads API. |
marketing.GoogleAds.datasets.cdc
|
Set data CDC untuk Google Ads | Set data CDC untuk Google Ads. | |
marketing.GoogleAds.datasets.raw
|
Set data mentah untuk Google Ads | Set data mentah untuk Google Ads. | |
marketing.GoogleAds.datasets.reporting
|
Set data pelaporan untuk Google Ads | "REPORTING_GoogleAds"
|
Kumpulan data pelaporan untuk Google Ads. |
Model Data
Bagian ini menjelaskan Model Data Google Ads menggunakan Diagram Hubungan Entitas (ERD).
Tampilan dasar
Objek ini adalah objek biru dalam ERD dan merupakan tampilan pada tabel CDC tanpa transformasi selain beberapa alias nama kolom. Lihat skrip di
src/marketing/src/GoogleAds/src/reporting/ddls.
Tampilan pelaporan
Ini adalah objek hijau dalam ERD dan merupakan tampilan pelaporan yang berisi metrik gabungan. Lihat skrip di
src/marketing/src/GoogleAds/src/reporting/ddls.
Koneksi API
Template penyerapan Cortex Framework menggunakan Google Ads API untuk mengambil atribut dan metrik pelaporan dari Google Ads. Template Cortex Framework saat ini menggunakan Google Ads API versi 17.1. Pertimbangkan batasan Google Ads API:
- Operasi akses dasar per hari: 15.000 (permintaan yang dipaginasi yang berisi
next_page_tokenyang valid tidak dihitung). - Ukuran halaman maksimum: 10.000 baris per halaman.
- Parameter default yang direkomendasikan: Ukuran halaman sama dengan 10000 baris per halaman.
Untuk mengetahui informasi selengkapnya tentang koneksi API, lihat dokumentasi Google Ads API.
Autentikasi akun
Ikuti langkah-langkah berikut untuk menyiapkan autentikasi akun:
- Di Google Cloud konsol, klik Navigation menu > API & Services > Credentials > Create credentials.
Buat kredensial Client ID OAuth dengan karakteristik berikut. Untuk mengetahui informasi selengkapnya, lihat Menggunakan OAuth 2.0 untuk Mengakses Google API.
Application type: "Web Application" Name: CHOSEN_NAME #(For example,"Cortex Authentication Client"). Authorized redirect URIs: http://127.0.0.1Ganti
CHOSEN_NAMEdengan nama yang dipilih untuk akun kredensial Client ID OAuth.Simpan
Client IDdanClient secretsetelah kredensial dikonfigurasi. Anda akan membutuhkannya nanti.Buat token baru menggunakan OAuth 2.0 Access Google API. Cortex Data Foundation otomatis mendeteksi dan menyerap data dari semua pelanggan (akun) yang dapat diakses oleh kredensial yang digunakan untuk membuat token.
Buat secret menggunakan Secret Manager:
- Di Google Cloud konsol, klik Secret Manager.
- Buat secret bernama
cortex-framework-google-ads-yamlmenggunakan format berikut dan ubah nilai sesuai dengan setelan Anda:
{"developer_token": "DEVELOPER_TOKEN_VALUE", "refresh_token": "REFRESH_TOKEN_VALUE", "client_id": "CLIENT_ID_VALUE", "client_secret": "CLIENT_SECRET_VALUE", "use_proto_plus": False}
Ganti kode berikut:
DEVELOPER_TOKEN_VALUEdengan nilai token developer yang tersedia di akun Google Ads.REFRESH_TOKEN_VALUEdengan nilai token refresh yang diperoleh pada langkah 4.CLIENT_ID_VALUEdengan nilai ID klien yang diperoleh dalam penyiapan OAuth di langkah 2.CLIENT_SECRET_VALUEdengan nilai rahasia klien yang diperoleh dari penyiapan OAuth di langkah 2.
Keaktualan dan Penundaan Data
Sebagai aturan umum, keaktualan data untuk sumber data Cortex Framework dibatasi oleh koneksi upstream yang diizinkan, serta frekuensi eksekusi DAG Anda. Sesuaikan frekuensi eksekusi DAG agar selaras dengan frekuensi upstream, batasan resource, dan kebutuhan bisnis Anda.
Data yang diambil menggunakan Google Ads API biasanya tersedia dengan latensi 3+ jam. Jumlah tersebut dapat disesuaikan setelahnya karena konversi dan deteksi traffic tidak valid. Untuk mengetahui informasi selengkapnya, lihat artikel Tentang keaktualan data berikut di Pusat Bantuan Google Ads.
Izin koneksi Managed Service for Apache Airflow
Buat koneksi berikut di Managed Airflow. Lihat detail selengkapnya di Dokumentasi mengelola koneksi Airflow.
| Nama Koneksi | Tujuan |
googleads_raw_dataflow
|
Untuk Google Ads API > Set Data Mentah BigQuery. |
googleads_cdc_bq
|
Untuk Transfer set data mentah > set data CDC. |
googleads_reporting_bq
|
Untuk transfer set data CDC > Set data pelaporan. |
Izin akun layanan Airflow yang dikelola
Memberikan izin Dataflow ke akun layanan yang digunakan di Managed Airflow (seperti yang dikonfigurasi di koneksi googleads_raw_dataflow). Lihat petunjuk di dokumentasi Dataflow.
Setelan penyerapan
Kontrol pipeline data Source to Raw dan Raw to CDC melalui
setelan dalam file src/GoogleAds/config/ingestion_settings.yaml. Bagian ini menjelaskan parameter setiap pipeline data.
Sumber ke tabel mentah
Bagian ini menjelaskan entity mana yang diambil oleh API dan caranya. Setiap entri sesuai dengan satu entitas Google Ads. Berdasarkan konfigurasi ini, Cortex membuat DAG Airflow yang menjalankan pipeline Dataflow untuk mengambil data menggunakan Google Ads API.
Parameter berikut mengontrol setelan untuk Source to Raw
untuk setiap entri:
| Parameter | Deskripsi |
load_frequency
|
Seberapa sering DAG untuk entitas ini berjalan untuk mengambil data dari Google Ads. Untuk mengetahui informasi selengkapnya tentang kemungkinan nilai, lihat dokumentasi Airflow. |
api_name
|
Nama Resource API (misalnya,
customer).
|
table_name
|
Tabel di set data Mentah tempat
data yang diambil disimpan (misalnya, customer).
|
schema_file
|
File skema di direktori src/table_schema
yang memetakan kolom respons API ke nama kolom tabel tujuan.
|
key
|
Kolom (dipisahkan dengan koma) yang membentuk data unik untuk tabel ini. |
is_metrics_table
|
Menunjukkan apakah entri tertentu ditujukan untuk entitas metrik (di Google Ads API). Sistem memperlakukan tabel tersebut sedikit berbeda karena sifat gabungan tabel tersebut. |
partition_details
|
Opsional: Jika Anda ingin tabel ini dipartisi untuk pertimbangan performa. Untuk mengetahui informasi selengkapnya, lihat Partisi Tabel. |
cluster_details
|
Opsional: Jika Anda ingin tabel ini dikelompokkan untuk pertimbangan performa. Untuk mengetahui informasi selengkapnya, lihat Setelan Cluster. |
Tabel mentah ke CDC
Bagian ini menjelaskan entri mana yang mengontrol cara data dipindahkan dari tabel mentah ke tabel CDC. Setiap entri sesuai dengan tabel mentah (yang pada gilirannya sesuai dengan entity Google Ads API seperti yang disebutkan).
Parameter berikut mengontrol setelan untuk Raw to CDC untuk setiap entri:
| Parameter | Deskripsi |
table_name
|
Tabel dalam set data CDC tempat
data mentah setelah transformasi CDC disimpan (misalnya, customer).
|
raw_table
|
Tabel tempat data mentah telah direplikasi. |
key
|
Kolom (dipisahkan dengan koma) yang membentuk data unik untuk tabel ini. |
load_frequency
|
Seberapa sering DAG untuk entitas ini dijalankan untuk mengisi tabel CDC. Untuk mengetahui informasi selengkapnya tentang kemungkinan nilai, lihat dokumentasi Airflow. |
schema_file
|
File skema di direktori src/table_schema
yang memetakan kolom mentah ke kolom CDC dan jenis data kolom CDC.
Ini adalah file skema yang sama dengan yang dirujuk di bagian sebelumnya.
|
partition_details
|
Opsional: Jika Anda ingin tabel ini dipartisi untuk pertimbangan performa. Untuk mengetahui informasi selengkapnya, lihat Partisi Tabel. |
cluster_details
|
Opsional: Jika Anda ingin tabel ini dikelompokkan untuk pertimbangan performa. Untuk mengetahui informasi selengkapnya, lihat Setelan Cluster. |
Setelan pelaporan
Anda dapat mengonfigurasi dan mengontrol cara Cortex Framework membuat data untuk lapisan pelaporan akhir Google Ads menggunakan file setelan pelaporan src/GoogleAds/config/reporting_settings.yaml.
File ini mengontrol cara objek BigQuery lapisan pelaporan (tabel, tampilan, fungsi, atau prosedur tersimpan) dibuat.
Untuk mengetahui informasi selengkapnya, lihat Menyesuaikan file setelan pelaporan.
Apa langkah selanjutnya?
- Untuk mengetahui informasi selengkapnya tentang sumber data dan workload lainnya, lihat Sumber data dan workload.
- Untuk mengetahui informasi selengkapnya tentang langkah-langkah deployment di lingkungan produksi, lihat Prasyarat deployment Data Foundation Cortex Framework.
