Integration in Google Ads
Auf dieser Seite werden die erforderlichen Konfigurationen beschrieben, um Daten aus Google Ads als Datenquelle für die Marketing-Arbeitslast der Cortex Framework Data Foundation zu verwenden.
Google Ads ist eine Werbeplattform, mit der Unternehmen ihre Produkte oder Dienstleistungen in verschiedenen Google-Produkten bewerben können. Im Cortex Framework werden Ihre Daten zu Aufrufen als Anzeige von Google Ads mit anderen Marketingkanälen zusammengeführt, umfassend analysiert und mithilfe von KI werden Ihre Kampagnenergebnisse verbessert.
Das folgende Diagramm zeigt, wie Daten zu Aufrufen als Anzeige von Google Ads über den Marketing-Arbeitslastbereich von Cortex Framework Data Foundation verfügbar sind:

Konfigurationsdatei
In der Datei config.json werden die Einstellungen konfiguriert, die für die Übertragung von Daten aus einer beliebigen Datenquelle, einschließlich Google Ads, erforderlich sind. Diese Datei enthält die folgenden Parameter für Google Ads:
"marketing": {
"deployGoogleAds": true,
"GoogleAds": {
"deployCDC": true,
"lookbackDays": 180,
"datasets": {
"cdc": "",
"raw": "",
"reporting": "REPORTING_GoogleAds"
}
}
}
In der folgenden Tabelle wird der Wert für jeden Google Ads-Marketingparameter beschrieben:
| Parameter | Bedeutung | Standardwert | Beschreibung |
marketing.deployGoogleAds
|
Google Ads bereitstellen | true
|
Führen Sie die Bereitstellung für die Google Ads-Datenquelle aus. |
marketing.GoogleAds.deployCDC
|
CDC für Google Ads bereitstellen | true
|
Google Ads-CDC-Verarbeitungsskripts generieren, die als DAGs in Managed Airflow ausgeführt werden. |
marketing.GoogleAds.lookbackDays
|
Rückblicktage für Google Ads | 180
|
Anzahl der Tage, ab denen Daten aus der Google Ads API abgerufen werden sollen. |
marketing.GoogleAds.datasets.cdc
|
CDC-Dataset für Google Ads | CDC-Dataset für Google Ads. | |
marketing.GoogleAds.datasets.raw
|
Rohdatensatz für Google Ads | Rohdaten-Dataset für Google Ads. | |
marketing.GoogleAds.datasets.reporting
|
Berichtsdataset für Google Ads | "REPORTING_GoogleAds"
|
Berichts-Dataset für Google Ads. |
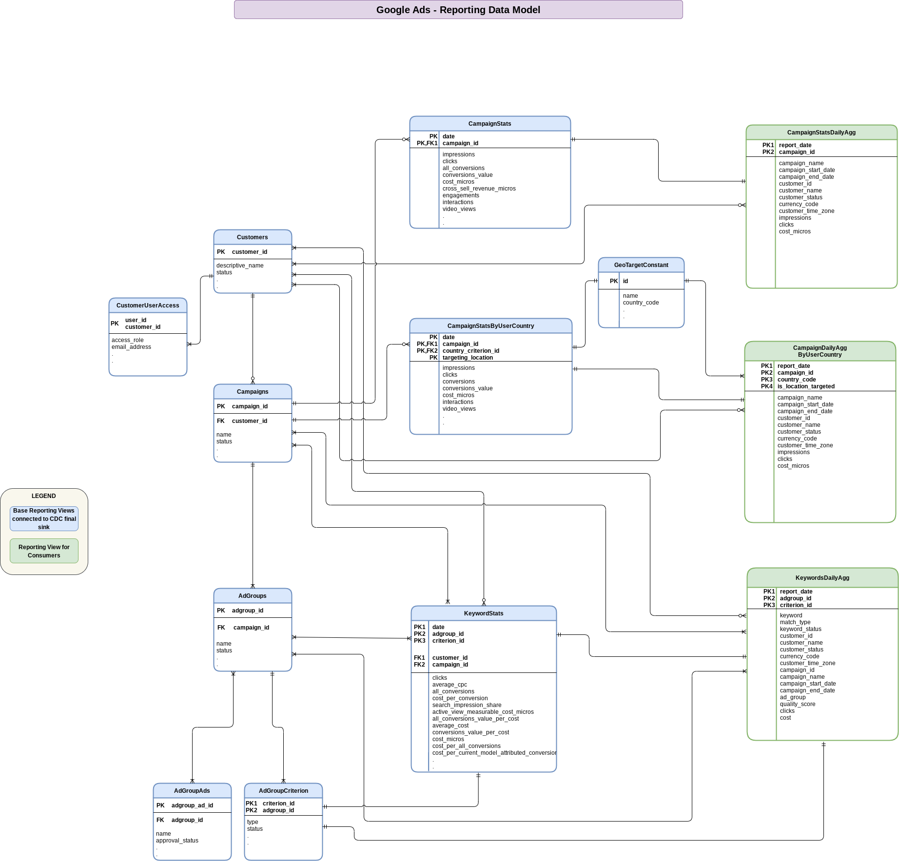
Datenmodell
In diesem Abschnitt wird das Google Ads-Datenmodell anhand des Entity-Relationship-Diagramms (ERD) beschrieben.
Basisansichten
Das sind die blauen Objekte im ERD. Sie sind Ansichten von CDC-Tabellen ohne Transformationen, abgesehen von einigen Aliasen für Spaltennamen. Scripts finden Sie unter src/marketing/src/GoogleAds/src/reporting/ddls.
Berichtsdatenansichten
Das sind die grünen Objekte im ERD. Sie sind Berichtsansichten, die aggregierte Messwerte enthalten. Scripts finden Sie unter src/marketing/src/GoogleAds/src/reporting/ddls.
API-Verbindung
In Cortex Framework-Aufnahmetemplates wird die Google Ads API verwendet, um Berichtsattribute und ‑messwerte aus Google Ads abzurufen. Die aktuellen Cortex Framework-Vorlagen verwenden die Version 17.1 der Google Ads API. Beachten Sie die Einschränkungen der Google Ads API:
- Vorgänge mit grundlegendem Zugriff pro Tag: 15.000 (paginierte Anfragen mit einem gültigen
next_page_tokenwerden nicht gezählt). - Maximale Seitengröße:10.000 Zeilen pro Seite.
- Empfohlene Standardparameter:Die Seitengröße entspricht 10.000 Zeilen pro Seite.
Weitere Informationen zur API-Verbindung finden Sie in der Google Ads API-Dokumentation.
Kontoauthentifizierung
So richten Sie die Kontoauthentifizierung ein:
- Klicken Sie in der Google Cloud Console auf das Navigationsmenü > APIs & Dienste > Anmeldedaten > Anmeldedaten erstellen.
Erstellen Sie Anmeldedaten mit einer OAuth-Client-ID mit den folgenden Merkmalen. Weitere Informationen finden Sie unter Mit OAuth 2.0 auf Google APIs zugreifen.
Application type: "Web Application" Name: CHOSEN_NAME #(For example,"Cortex Authentication Client"). Authorized redirect URIs: http://127.0.0.1Ersetzen Sie
CHOSEN_NAMEdurch den ausgewählten Namen für das Konto mit den Anmeldedaten der OAuth-Client-ID.Speichern Sie
Client IDundClient secret, nachdem die Anmeldedaten konfiguriert wurden. Sie benötigen ihn später.Generieren Sie ein neues Token mit Mit OAuth 2.0 auf Google APIs zugreifen. Cortex Data Foundation erkennt und erfasst automatisch Daten von allen Kunden (Konten), auf die mit den Anmeldedaten zugegriffen werden kann, die zum Generieren des Tokens verwendet wurden.
Secret mit Secret Manager erstellen:
- Klicken Sie in der Google Cloud Console auf Secret Manager.
- Erstellen Sie ein Secret mit dem Namen
cortex-framework-google-ads-yamlim folgenden Format und ändern Sie die Werte entsprechend Ihren Einstellungen:
{"developer_token": "DEVELOPER_TOKEN_VALUE", "refresh_token": "REFRESH_TOKEN_VALUE", "client_id": "CLIENT_ID_VALUE", "client_secret": "CLIENT_SECRET_VALUE", "use_proto_plus": False}
Ersetzen Sie Folgendes:
DEVELOPER_TOKEN_VALUEmit dem Entwicklertokenwert, der im Google Ads-Konto verfügbar ist.REFRESH_TOKEN_VALUEdurch den in Schritt 4 erhaltenen Wert des Aktualisierungstokens.CLIENT_ID_VALUEdurch den Client-ID-Wert, den Sie bei der OAuth-Einrichtung in Schritt 2 erhalten haben.CLIENT_SECRET_VALUEdurch den Clientschlüsselwert, der bei der OAuth-Einrichtung in Schritt 2 abgerufen wurde.
Datenaktualität und ‑verzögerung
Im Allgemeinen wird die Datenaktualität für Cortex Framework-Datenquellen durch die Upstream-Verbindung und die Häufigkeit der DAG-Ausführung begrenzt. Passen Sie die Ausführungshäufigkeit Ihres DAG an die Upstream-Häufigkeit, Ressourcenbeschränkungen und Ihre geschäftlichen Anforderungen an.
Daten, die über die Google Ads API abgerufen werden, sind in der Regel mit einer Latenz von mindestens 3 Stunden verfügbar. Sie können später aufgrund von Conversions und der Erkennung ungültigen Traffics angepasst werden. Weitere Informationen finden Sie in der Google Ads-Hilfe im Artikel Datenaktualität.
Berechtigungen für Managed Service for Apache Airflow-Verbindungen
Erstellen Sie die folgenden Verbindungen in Managed Airflow. Weitere Informationen finden Sie in der Dokumentation zum Verwalten von Airflow-Verbindungen.
| Verbindungsname | Purpose |
googleads_raw_dataflow
|
Für die Google Ads API > BigQuery-Rohdatensatz. |
googleads_cdc_bq
|
Für die Übertragung von Rohdaten-Datasets zu CDC-Datasets. |
googleads_reporting_bq
|
Für die Übertragung von CDC-Datasets in Berichts-Datasets. |
Dienstkontoberechtigungen für Managed Airflow
Gewähren Sie dem Dienstkonto, das in Managed Airflow verwendet wird (wie in der googleads_raw_dataflow-Verbindung konfiguriert), Dataflow-Berechtigungen. Eine Anleitung finden Sie in der Dataflow-Dokumentation.
Aufnahmeeinstellungen
Sie können die Datenpipelines Source to Raw und Raw to CDC über die Einstellungen in der Datei src/GoogleAds/config/ingestion_settings.yaml steuern. In diesem Abschnitt werden die Parameter der einzelnen Datenpipelines beschrieben.
Von Quell- zu Rohdatentabellen
In diesem Abschnitt wird beschrieben, welche Entitäten von APIs abgerufen werden und wie. Jeder Eintrag entspricht einer Google Ads-Einheit. Basierend auf dieser Konfiguration erstellt Cortex Airflow-DAGs, die Dataflow-Pipelines ausführen, um Daten mithilfe von Google Ads-APIs abzurufen.
Die folgenden Parameter steuern die Einstellungen für Source to Raw für jeden Eintrag:
| Parameter | Beschreibung |
load_frequency
|
Wie oft ein DAG für diese Einheit ausgeführt wird, um Daten aus Google Ads abzurufen. Weitere Informationen zu möglichen Werten finden Sie in der Airflow-Dokumentation. |
api_name
|
API-Ressourcenname (z. B. customer).
|
table_name
|
Tabelle im Rohdatensatz, in der die abgerufenen Daten gespeichert werden (z. B. customer).
|
schema_file
|
Schemadatei im Verzeichnis src/table_schema, in der API-Antwortfelder den Spaltennamen der Zieltabelle zugeordnet werden.
|
key
|
Spalten (durch Komma getrennt), die einen eindeutigen Datensatz für diese Tabelle bilden. |
is_metrics_table
|
Gibt an, ob ein bestimmter Eintrag für eine Messwertentität (in der Google Ads API) gilt. Das System behandelt solche Tabellen aufgrund ihrer aggregierten Natur etwas anders. |
partition_details
|
Optional:Wenn Sie möchten, dass diese Tabelle aus Leistungsgründen partitioniert wird. Weitere Informationen finden Sie unter Tabellenpartition. |
cluster_details
|
Optional:Wenn Sie möchten, dass diese Tabelle aus Leistungsgründen gruppiert wird. Weitere Informationen finden Sie unter Clustereinstellungen. |
Rohdaten- in CDC-Tabellen
In diesem Abschnitt wird beschrieben, welche Einträge steuern, wie Daten aus Rohdatentabellen in CDC-Tabellen verschoben werden. Jeder Eintrag entspricht einer Rohdatentabelle, die wiederum einer Google Ads API-Einheit entspricht.
Die folgenden Parameter steuern die Einstellungen für Raw to CDC für jeden Eintrag:
| Parameter | Beschreibung |
table_name
|
Tabelle im CDC-Dataset, in der die Rohdaten nach der CDC-Transformation gespeichert werden (z. B. customer).
|
raw_table
|
Tabelle, in die Rohdaten repliziert wurden. |
key
|
Spalten (durch Komma getrennt), die einen eindeutigen Datensatz für diese Tabelle bilden. |
load_frequency
|
Wie oft ein DAG für diese Einheit ausgeführt wird, um die CDC-Tabelle zu füllen. Weitere Informationen zu möglichen Werten finden Sie in der Airflow-Dokumentation. |
schema_file
|
Schemadatei im Verzeichnis src/table_schema, in der Rohspalten CDC-Spalten und der Datentyp der CDC-Spalte zugeordnet werden.
Dies ist dieselbe Schemadatei, auf die im vorherigen Abschnitt verwiesen wird.
|
partition_details
|
Optional:Wenn Sie möchten, dass diese Tabelle aus Leistungsgründen partitioniert wird. Weitere Informationen finden Sie unter Tabellenpartition. |
cluster_details
|
Optional:Wenn Sie möchten, dass diese Tabelle aus Leistungsgründen gruppiert wird. Weitere Informationen finden Sie unter Clustereinstellungen. |
Berichtseinstellungen
Mit der Datei src/GoogleAds/config/reporting_settings.yaml können Sie konfigurieren und steuern, wie Daten für die letzte Google Ads-Berichtsebene im Cortex Framework generiert werden.
Diese Datei steuert, wie BigQuery-Objekte (Tabellen, Ansichten, Funktionen oder gespeicherte Prozeduren) für die Berichtsebene generiert werden.
Weitere Informationen finden Sie unter Datei mit Berichtseinstellungen anpassen.
Nächste Schritte
- Weitere Informationen zu anderen Datenquellen und Arbeitslasten finden Sie unter Datenquellen und Arbeitslasten.
- Weitere Informationen zu den Schritten für die Bereitstellung in Produktionsumgebungen finden Sie unter Voraussetzungen für die Bereitstellung der Cortex Framework Data Foundation.
